Fórum témák
» Több friss téma |
Akkor megpróbálom 10K-val is. 5V-os. A 154-es 10K val van lehúzva, ahogy a kapcsolási rajzon van,és az tökéletesen működik. Nem a kondikkal kötöttem sorba, a föld (-0v) és az Reset(1-4) közé.
Nem teljesen egyértelmű, hova kötötted. Tudnál egy rajzot feltölteni?
Kipróbáltam 10K, 1K, 500 ohmmal, így bekötve a második bekapcsolásra már nem alacsonyra állítja a kimeneteket.Viszont amint látszik is a szimulátorban jól működik.
A hozzászólás módosítva: Jún 7, 2013
Milyen kivitelű a 74154? Ha normál TTL (74154), akkor az A, B, C, D bemeneteken alacsony szint esetén 1.6 mA szeretne a föld felé folyni. A kapcsolók működését fordítsd meg, alacsony szintet adjon, ha be van kapcsolva.
A hozzászólás módosítva: Jún 7, 2013
Szia! A Hestore-n vettem 74 HC 154 . Ha megfordítom a kapcsolóknál, annyi történik, hogy a bekapcsoláskor a 154-es kimenetein nem a 0-ás hanem a 15-ös lesz alacsony a többi ugyan úgy magasat ad a 4044-esnek
Ha 74HC154, akkor nem kell változtatni a kapcsolókon.
Köszönöm, esetleg arra lenne ötlet, hogy bekapcsolás után a 154-es egy pillanattal később adjon jelet a kimenetein, hogy a 4044-esnek legyen ideje lehúzni a reset bemeneteit.
Annyit még a korábbi felálláshoz, hogy 330 ohm volt az amikor újbóli bekapcsoláskor alacsonyra tette a kimeneteket, de a 4044-essel zavar problémák voltak (vétlen indítások/leállások), biztos meg lehetett volna oldani, (nem egyszerűen), de inkább elhagytam a 4044-eket. Minden kimenetpár kapott egy plusz PNP-t és most megbízhatóan működik.
Annyit változtattam a kapcsoláson, hogy a G1,G2 bemeneteket egy 10k-sal a pozitív tápra kötöttem, és a PLC egyik kimenete kapcsolja rá a negatívot. Így teljes értékű lett az 1. kimenet is. Így egy ilyen modul (2000Ft+relék igény szerint)nyolc teljes értékű kimenettel rendelkezik, öt bittel vezérelve, a hatodikkal 16, 7.-32, 8.-64 stb..
Sziasztok! Ugyan nem PIC, hanem egy 74LS90 típusú BCD számláló, de itt is alkalmazzuk az órajelet. Olyan egyszerű kérdésem lenne,hogy hogyan írják azt a szót,amit arra használnak,amikor egy nyomógombbal szeretnénk az órajelet szolgáltatni. Azt hiszem valami prey vagy bré (xD) mentesítés, csak nem tudom,hogyan írják,csak hallottam róla. Arra való,hogy egy nyomógomb használatra csak egy stabil órajelet kapjon az elektronika,ne sok kicsit. Ha már meglenne a kifejezés,rá tudnék keresni,de bevált kapcsolásokat is szívesen fogadok.
Köszönöm
Prell mentesítés. Prellegés, bounce/debounce...
Bővebben: Link A hozzászólás módosítva: Márc 15, 2014
Köszönöm szépen a gyors választ, a 2. rajz nekem meg is felel,a délután folyamán ki is próbálom. Érdekes és egyszerű megvalósítás a kondenzátor töltés-kisütésre épülő zavarmentesítés, lehet nekem nem jutott volna eszembe
Egy stabil orajelet, vagy egy trigger jelet szeretnel nyomogombbal aktivalni? Ha orajelet, akkor nem biztos hogy megfelelo lesz a sima R-C tagos kesleltetes. Ha orajelrol van szo, akkor egy hall elemes nyomogomb celravezetobb, de lehet egy hasonlo R-C taggal kibovitett Schmitt trigger meghajtasu FET.
A második rajz (ha az, amelyikre én gondolok) nem lesz jó. Ezen az oldalon nézd meg a "Switch Debouncing RC Circuit" feliratú ábrát!
A lényeg: - Mind a kisütésnél, mind a feltöltésnél működő RC tagra van szükség! - Az RC szűrő után Schmitt triggeres bemenet álljon!
Az R2,C1 tag végén az egy inverter,nem? Ha így van,akkor normál esetben itt alacsony szint van, nyomógomb működtetésnél pedig magas szint. Így van?
Lehet inverter is (puffer is), a lényeg a schmitt triggeren van!
Én a 74193-hoz voltam kénytelen az alábbi triggerelőt készíteni, mert még egy plc jele sem volt elég meredek neki.
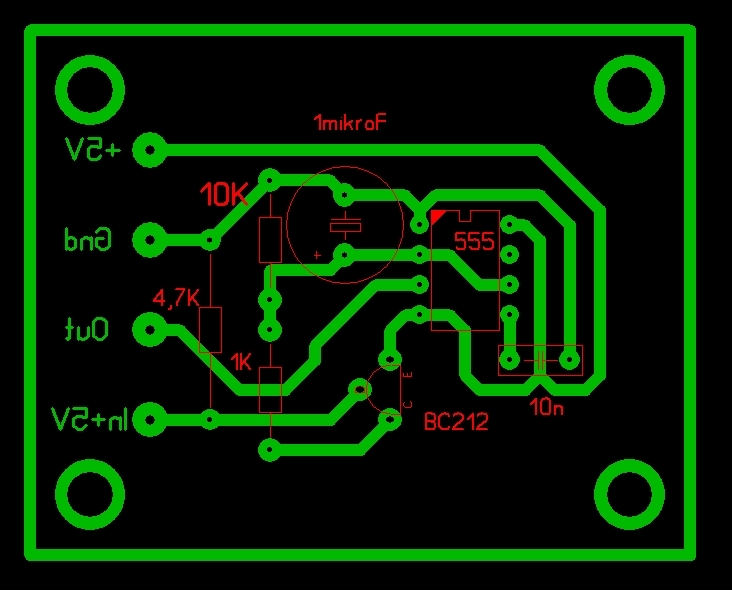
Ha már szóba került, a TTL számlálók nyomógombi működtetése, készítettem egy kapcsolást ami 100% ig kiküszöböli a prell-t, és kellő meredekségű jelet szolgáltat a TTL számlálóknak. A C2 értékével lehet beállítani a bemeneti és a kimenet jel közti eltolást. Kb 1µF=1µs. A bemeneti tranzisztor, azokhoz az IC-hez kell amik felfutó élre számolnak, negatív élt igénylőknél a 4,7K ellenállást és a tranzisztort el kell hagyni, a B-C forrpontjait össze kell kötni. (Egyébként így is jó pozitív élre is csak nem a megnyomáskor, hanem az elengedéskor kapcsol.) Annyira jól működik, ha csak két vezetéket egymáson csúsztatunk is, kifogástalan TTL jelet ad.
Hello! Az nem túl korrekt dolog, hogy a kondinak nincs kisütő ellenállása. Csak az IC bementi áramai fogják az időzítést meghatározni. üdv!
Igazad van (mint mindig) Javítom. (Eredetileg volt a próbapanelon, újrarajzoláskor lemaradt)
A hozzászólás módosítva: Márc 26, 2014
Üdv Mindrnkinek! Nekem egy olyan IC-re v. kapcsolásra lenne szükégem amely bemeneteire L és H szintek kerülnek váltakozva és a bemenetekhez tartozó kimeneten egy rövid impulzus jelenik meg a bemenetnél történő L-H vagy H-L változásakor.
Előre is köszööm a segítséget.
Ez a megoldas szerintem olyan rovid impulzust fog produkalni, hogy igazabol nem hasznalhato. (a leghoszabb ~44ns, vagyis 4x11ns delay ) Velemenyem szerint 74HC123 hasznalata jo lenne. Van L-H es H-L trigger bemenete is.
Igazából nem tudjuk mit ért unterlaci rövid impulzuson, de egy TTL meghajtására ideális a 44ns. Él-vezérelt számlálónál pl. nem is lehet ez hosszabb 50ns-nál. A 74123-as egy bemenetén, vagy csak a H-L váltáskor vagy csak L-H váltáskor indítja az amúgy tetszés szerinti hosszra beállítható impulzusát, tehát ha unterlaci ugyanazon bemenet minden irányú váltására akar rövid jelet akkor a 123-as nem jó. Arról nem is beszélve mivel retriggerable, ha a kimeneti impulzus lefutása előtt újabb jelet kap, mindig kitolódik a kimenet lefutása.
A hozzászólás módosítva: Jún 2, 2014
Igen a bemenet az mindig ugyanaz a bemenet és van amikor H-L-re, van amikor L-H-ra változik. Itt nem kell nagyfrekvenciás jelre gondolni, hanem egy sima kapcsolóról lenne szó, amit ha bekapcsolunk akkor "H" szintű és ha lekapcsoljuk akkor "L" szintű. Tehát nekem a változás időpontjában kellene egy 40-50ns-os jel a kimeneten. És ebből a bemenet-kimenet párosból kellene 16 db. Amik egymástól függetlenül viselkednek. Sima tranzisztoros kapcsolással meg tudnám oldani, csak sok az alkatrész. Gondoltam hátha valaki tud egyszerűbbet, kevesebb alkatrésszel egy olyan IC-t ami tudja ezt vagy részben tudja és valamilyen másikkal ki lehet egészíteni és így tudja azt amire szükség volna. De köszönöm a gondolatokat.
Idézet: „Itt nem kell nagyfrekvenciás jelre gondolni,” Sajnos kell. A 44 ns széles jel, az kb. 23 MHz -es jelnek felel meg, és akkor még hol vannak a fel-, és lefutási idők. A gyors kapcsoló jelek meglehetősen nagyfrekvenciás átvitelt igényelnek, mégha aránylag ritkán követik is egymást. Úgyhogy óvatosan kell bánni a ns -os igényekkel. A hozzászólás módosítva: Jún 5, 2014
Hát igen ebből a szempontból, de én a bemenő jelre gondoltam, hogy ott a változás nem nagyfrekis csak a kiértékelés, de nem ragaszkodom a 40-50ns-hoz lehet hosszabb is a kimeneti jel.
Hello! Nagyon titokzatos vagy. De szerintem el is vagytok varázsolva. Egy kapcsoló után lesz jel be és kikapcsoláskor is "elegendő" önmagától is. Több is mint kellene, mert prellegni fog.. Vagy is azt a jelet előbb jelformálni kell és aztán a tüske gyártás. Ha be és kikapcsoláskor csak egy-egy jelet szeretnél.
A 40-50ns.. Gyanítom, hogy nem ilyen hosszú jel kell, hanem inkább ilyen gyors felfutású. Mert mit akar a kapcsoló 50ns-tól. Nem lehet azt olyan gyorsan váltogatni, hogy ilyen gyors jel kellene. Egy számlálónak nincs meghatározva, milyen sűrűn kel a jel, maximum a bementi jel fel-le futása van deklarálva.
Érdekességképp feltennéd, tranzisztorral hogyan tudnád megoldani!
|
Bejelentkezés
Hirdetés |




















