Fórum témák
» Több friss téma |
Fórum » LPT portos vezérlés
Azért ez így nem korrekt! Az optocsatolók, főleg a kommersz típusok áramátviteli tényezője (CTR) messze elmarad a 100 %-tól. Emiatt célszerűbb az opto kimenetét bipoláris tranzisztorral erősíteni. Így pluszba, amiket leírtál jön még egy tranzisztor, meg legalább egy ellenállás is.
Ez igaz, az egyszerűbbek 50-150mA-t tudnak. Vagy választ olyan optót, ami tud 400-500mA-t vagy többet, vagy ahogy Te javasolod, megfejeli még egy tranyóval. De ha már ennyire bonyolítjuk, akkor már inkább csinálja egyetlen ULN8003-al azt kész.
Hello! Szívesen kipróbálnám ezt a programot, de a linkre kattintva nem tudom leszedni. Kérlek küldd el nekem vagy rakd ki mégegyszer, lehet hogy már lejárt a link. Előre is köszönöm
Sziasztok
Tudtok valami egyszerű kapcsolást mutatni,adni LPT porthoz? LPT poron keresztül szeretnék vezérelni mondjuk egy ledet vagy akármit amihez a progit megcsinálnám profilab-ban és ehhez kérnék segítséget vagy valami megépíthető tervet,rajzot stb.... Előre is köszi
Szia!
A led vezérléséhez semilyen kapcsolás nem kell! Csak beledugod a ledet a párhuzamos portba, és már működik is. A vezérléshez ajánlom a WndLPT nevű progit.
Hali!
Van sok egyszerű megoldás, pl. ez. Amennyiben többet akarsz és komolyabb vezérlést, akkor kell egy interfész és program. Van lehetőség bemenetek kezelésére is, csak ez 4 bites (státus regiszter), míg a kimenet 8 (data regiszter). Megfelelő kapcsolással bővíthető a be és kimenet is, akár 1014/2028-ra. Üdv.
Azért ajánlottam a WndLPT-t, mert arra egyszerűen tudsz szkripteket írni! Sőt még zenével is vezérelheted ledjeid!
Egyszerűbb programozás Bonyolultabb programozás Utasítások
Üdv.
Persze, érthető a dolog és rendben is van. Én csak arra akartam rávillantani hogy van esetleg egyéb lehetőség is, mondjuk egy komolyabb vezérlésre. Üdv.
Ha nem akarja rövid távon kinyírni a LED-et, vagy az LPT portot, akkor illik egy soros előtét-ellenállást is beiktatni.
Másrészt, ha kicsit visszább olvasott volna, akkor ugyanezeket olvashatta volna, kb. 8326-szor leírva.
Sziasztok.
Nekem oriási problémam van az lpt porttal. Probléma leírása: megnyitok barmilyen port vezérlő programot (pl hdt led shine pattern control) és nem akarja vezérelni a kimenetet..... Megnyitom a LPT monitor programot es a 378 as porton nem engedi hogy változtassak. Bármilyen dll-t töltök le/ töltök be nem megy. Az mérgesít hogy ez az apám laptopján megy de azén számítógépemen nem. Apumnál csak betöltöm a dll-t és kész itt pedig semmi.(ezen a PC-n ezelőtt két éve ment ez a program csak az a baj hogy azóta 3 szor cseréltem az operácios rendszert (XP)) Visszaolvastam a témában de nem találtam a problémám megoldását , s szerintem én vagyok az egyetlen akinek van ilyen problémája mert eléggé ügyetlen vagyok a software résznél. Elöre is köszönöm a válaszokat (marton)
Hali!
Szerintem meg kell nézned a BIOS beállításánál LPT port(k) címét és üzemmódját. Nem biztos hogy a H378 címen van a portod és az sem hogy engedélyezve van az EPP üzemmód. Üdv.
Sziasztok!
Lenne egy megoldandó problémám. LPT portról használok egy bitet egy eszköz gyors ki/be kapcsolgatásához. (5-9Hz, néhány ms-os jel) Az lenne a problémám, hogy néha beakad a program és aktív marad a kimenet, ami azt jelenti, hogy folyamatosan be van kapcsolva az eszköz, ami nekem azért nem jó, mert túl van hajtva és 2-3mp alatt le tudna így égni. A megoldás számomra most hardveres lenne, az opto előtt vagy után (nekem mind1) kéne a port bit jelét valahogy >1mp alatt megszakítani akkor is ha aktív maradt. Talán valami kis sorba kötött kondival, nem tudom kevés ehhez a tapasztalatom, de valami egyszerű megoldás kéne. Szépen megköszönöm, ha valaki segít ebben nekem. Üdv, és lassan B.U.É.K.!
Szia esetleg egy 555 - ös monostabil módban? Az LPT -ről triggerelhetnéd és nagyon könnyen be lehet állítani az időzítést hogy mikor kapcsoljon ki. Bár inkább a programot kellene kijavítani hogy ne maradjon aktív szinten a kimenet.
Én inkább azt az eszközt táplálnám meg normális feszültséggel, s nem kell akkor PWM-es trükközéssel lejjebb venni a feszt. Amúgy megtudható mi az az eszköz?
Figyeld a jelet egy impulzushiány detektorral. Ha valamelyik állapotban stabíil marad leveszi a port jelet az eszközről
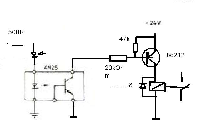
Sziasztok!
A képen látható kapcsolást javasolták nekem LPT-portra,meg is csináltam ,de egyszerre kiadja a24V-ot ,mi lehet a gond?
Ha 5V-ot adsz az optónak egy külső táppal, akkor sem kapcsol át a relé?
Egyébként tettem egy próbát szimulátorral, ott tökéletesen működik a kapcsolás! Szerintem valamit elkötöttél, ellenőrizd le a tranzisztor és az opto megfelelő bekötését az adatlapjuk alapján!
Átkötöttem NPN-tranzisztorosra a kapcsolást kimértem műszerrel az opto bemenet nélkül is kiad 6-12V-ot.
Az mitől lehet?
Ha nincs semmi elkötve, akkor rossz az opto, bár azt kétlem. Fényképet kérhetünk?
Van egy olyan sejtésem és más is alátámasztja,h a sav amit használok az lejárt szavatosságú, szerintem az zár össze valamivel amivel nem kellene,kicsit hajszárítóval szárítottam most 3-ból 1 kimenet jó.
Ezt elkiabáltam most se jó. prelleg a relé
A tranzisztornak PNP- nek kell lennie, azon ne módosíts! Az opto kollektor-emitter feszültségének 24V környékén kellene lenni, ha nem hajtod meg az opto ledjét. Azt még megpróbálhatod, hogy az opto tranzisztorának bázisát 100 k- val földre húzod.
Sziasztok!
Pár hete én is belekezdtem az LPT vezérlésbe, már 3 programot megírtam c#-ban, mindhez az inpout32.dll-t használtam. Az elsővel a 8 adatbitet tudom vezérelni, a másodikkal még a vezérlőbiteket is, a harmadikhoz pedig utasítás-sorozatot lehet írni és azt lehet betölteni, a program meg végrehajtja. Mellékletbe beteszem.
Szia! Max egy optocsatolót (normál LED-et) ajánlok rátenni.
Hali!
Kérdésem az lenne ,hogy az LPt-porton kiadott jel hány méterig marad meg a jel épen?UTP kábelen szeretném elvinni kb. 10-15 méterig. |
Bejelentkezés
Hirdetés |





itt pedig semmi.
, s szerintem én vagyok az egyetlen akinek van ilyen problémája mert eléggé ügyetlen vagyok a software résznél.

50-60méterig... Jó minőségű árnyékolt kábelen! 10-15méterig biztos jó. 