Fórum témák
» Több friss téma |
hali
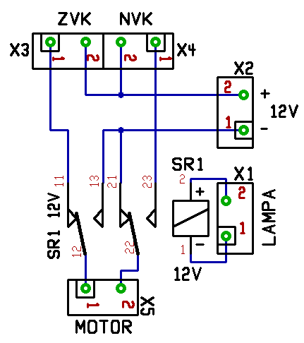
lenne egy olyan kérésem h egy motorba szeretnék olyat építeni h a lámpa amikor le van kapcsolva lapok takarják le amikor pedig felkapcsolom a lámpát akkor ezek a lapok vízszintesen állnak h a lámpa fénye kijusson és ez egy motor vezérelje valahogy elősze is köszi az ötleteket és fonots lenne ha az egész kapcsolás 12V-ról működne csatoltam képet h milyen lenne az elképzelésem
üdv
fogsz egy elektromágnest ami tartja a rolókat amíg a lámpa világít és mikor elenged egy rugó visszaránt hátrány a fogyasztása, előny az egyszerűsége
és körübelül mennyi lenne az a fogyasztás??
és nem biztos h fel tudom rakni anélkül h ne zavarja a lámpa fényét
Hello!
Nem érteni mi a gond. Mert a címben azt írod, hogy motoros. Így feltételezhető, hogy a működtető mechanikai áttétel már meg van. ehhez kell két végállás kapcsoló. Ha a lámpára teszel egy relét, akkor az irányváltásra felhasználható (megfordítja a motoron a polaritást). Ha elérte a végállását, akkor az megbontja az áramkört. Ha nem lehet a lámpára kötni, akkor egy "alkonyat kapcsolóval kell vezérelni a relét. ( De ezt inkább zsalunak szokták emlegetni. Régi filmeken láthatsz ilyent hajókon. Ezzel kommunikáltak.) üdv! proli007
Pontosíts! Motorral lehet működtetni (valamit), és a motort lehet vezérelni (valamivel), - de motorral vezérelni?!
A roló egy folyamatos takarást biztosító valami (pl. vászonroló). Amit a képen mutatsz az vagy redőny, vagy zsalu. Milyen motor van az említett redőnyben? Az általam ismert redőnymotorok csőmotorok, és mindenféle elektronika létezik hozzá.
a pontatlanságokért elnézés még kezdő vagyok a motorral egy zsalut lehet működtetni és a motort pedig egy vezérlővel vezérelni
a motor típusát még én sem tudom mivel ez egy lámpa előtt lesz ami egy motorban egy fényszóró
Hello!
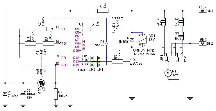
Ez pld. egy csirkeól ajtaját működtette volna. Ha a fény megjelenik reggel, akkor azonnal kinyitja az ajtót, ha besötétedik, akkor a beállított 16perc késleltetéssel csukja be. (persze ez neked nem valószínű, hogy kell) A relétől jobbra eső rész vezérli a motort. Az Nvk és Zvk a két végállás kapcsoló, a Bvk csak egy biztonsági kapcsoló. (Nálad ez szükségtelen.) üdv! proli007
ez már közeledik az elképzelésnek azt el tudnád magyarázni h holvan a fényérzékeló része mer ugye az nekem nem kéne
és valami bővebb megyarázat van hozzá??
Hello!
Látom nem értetted. így kivágtam ami nem kell. A relé két lábát rákötöd az izzóra, a másik felét a 12V-ra.. és már működik is. (persze ha ezt akarod..) üdv! proli007
Szia,nem akarok beleböff,de miért nem a lámpát kapcsolgatod?Azok a pálcák ha vizszintesen van a zsalu akkor is "fogják" a fényt viszont ha nincs a lámpa elött akkor nem takar
a lámpával együtt akarom kapcsolni
proli007
esetleg egy nyáktervet tudnál készíteni
Hello!
Nagyon szívesen, csak értelme nincs. Nyákot akkor lehet valamihez készíteni, ha ismert a mérete. Nem is lehet tudni milyen relét fogsz alkalmazni. Az ábrán, csak ötletszerűen lett kiválasztva egy típus. De minden esetre, DPDT típusú kell, azaz két váltó érintkezővel rendelkező.. A motorod egyáltalán 12V-os? ÉS van már mechanika hozzá? De ez a kapcsolás, olyan egyszerű, hogy nincs is értelme nyákot készíteni hozzá. Szinte mindent a relére kell kötni. Ha megnézed a rajzot, akkor láthatod, hogy egyetlen átkötés van két relé láb között. Hát ez lenne a nyák? Ha olyan relét választasz, amin forr-fülek vannak, akkor nem szükséges nyák hozzá. Mert ha nyákos a relé, akkor csak sorkapcsolat kell a nyákra tenni. Így viszont a relére lehet forrasztani a vezetékeket. De ha ragaszkodsz hozzá, elkészítem.. üdv! proli007
hát azt nagyon megköszönném de rá ér később nem muszály ma
Hello!
Rendben elkészítem, de azért a kérdésekre is válaszolhatnál néha. És ha lehet, nagy betűket is használd.. üdv! proli007
Hali
Megfogadom a tanácsodat és köszönöm szépen
Hello!
Most már nem "ma" van.. - A nyákot úgy kell elkészíteni, hogy a ráírt szöveg olvasható legyen - A kivezetéseknél tehetsz sorkapcsokat, vagy közvetlen vezetékeket. üdv! prolio007
Hali
Nagyon szépen köszönöm a nyákrajzot és minden segítséget.Köszönettel:carp07
Hello!
Nagyon szívesen! De ha kész a zsalu, tegyél már fel képeket, had mulassunk mi is! üdv! proli007
Hali
Mégegy utolsó kérdés a zvk és nvk az mindegy h milyen kapcsoló és a háromszögek ugye az érzékelők?? Ha kész lesz akkor szívesen rakok fel képeket
Hello!
Bocs, azt elfelejtettem írni, hogy a végállás kapcsolók, a zsalu középhelyzetében zárva vannak. Tehát mikor végállásba ér, akkor nyit a kapcsoló és megszakítja a motor áramát. (pld egy mikrokapcsolónál a C és NC érintkezőt kell bekötni. Amikor próbálod, középre kell állítani a zslut, és ha elindult valamerre, megnyomni azt a végállást, amerre tart a zsalu. Ha nem áll meg a motor, akkor meg kell fordítani a motor két vezetékét, és újra kipróbálni. Igen a háromszögek, a relé érintkezői. Ahová jelenleg hozzáér a mozgó érintkező, az van zárva. Ha a relé behúz, akkor ez megszakad, és a másik háromszöghöz fog a mozgóérintkező hozzá érni. üdv! proli007
Hali
Köszi a választ a képek valószínű h olyan tavasz körül lesznek merrt csak addigrasikerül minden mást beszerezni hozzá
Sziasztok!
Ikeában vásárolt fényzárós roló motorizálását tervezem. Mivel ilyen téren eléggé kevés tapasztalatom van, ezért szívesen fogadnék minden építő jellegű tanácsot, vagy akár konkrét megvalósítási ötleteket is. Mivel 220V nincs a közelbe, ezért elemes, 12V-os motorral szerelt és távirányítóval vezérelt megoldás lenne a célom. Főleg az érdekel, hogy milyen motor lenne a legcélszerűbb és hogy a motor szabályozására/vezérlésére milyen áramkörök szükségesek? Köszi előre is a segítséget! Üdv! |
Bejelentkezés
Hirdetés |









