Fórum témák

» Több friss téma
Fórum » NYÁK terv ellenőrzése
 
Témaindító: Paso, idő: Okt 4, 2005
Lapozás: OK   167 / 202
(#) reloop válasza nandika76 hozzászólására (») Jan 27, 2017 /
 
Szerintem jó lesz.
(#) nandika76 válasza reloop hozzászólására (») Jan 27, 2017 /
 
Köszönöm, és a segítségedet is
(#) Karma1 hozzászólása Jan 29, 2017 /
 
Sziaztok!

Ez így működőképes?
(#) Karma1 válasza Karma1 hozzászólására (») Jan 29, 2017 /
 
Ez alapján a rajz alapján készült Erősítő
(#) reloop válasza Karma1 hozzászólására (») Jan 30, 2017 /
 
Szia! A BC301-est forgasd el 180°-kal! A kollektor és az emitter fel van cserélve.
(#) Karma1 válasza reloop hozzászólására (») Jan 30, 2017 /
 
Köszönöm a segítséget!
(#) Alkotó válasza Karma1 hozzászólására (») Jan 30, 2017 /
 
Én itt látok egy korrekt paneltervet. Az nem lenne jó neked?
(#) Karma1 válasza Alkotó hozzászólására (») Jan 31, 2017 /
 
Jónak jó lenne, csak nem hiszem hogy pl vasalással átlehetne vinni a nyáklapra. Illetve saját nyákot akartam összehozni hozzá.
(#) Helios hozzászólása Jan 31, 2017 /
 
Sziasztok!

Elkészült egy hosszú idő óta tervezett ketyere kapcsolási rajza és nyákterve. Elméletileg egy bemenetválasztó lenne. Ha valakinek van ideje átnézné?

C15-től C22-ig, C25 és C27 direkt nem került rá a nyáktervre.
A hozzászólás módosítva: Jan 31, 2017
(#) reloop válasza Helios hozzászólására (») Jan 31, 2017 /
 
Szia! Egyelőre csak a kapcsolásról. A csatoló kondenzátorok egyikének sem hagynám, hogy véletlenszerű feszültség tárolódjon rajtuk. Ami csatoló kondi vég képes szabadon maradni, legyen szó bemenetről, vagy kimenetről, 220k-1M tartományba eső ellenállással testre húzandó.
A bemenetekre is raknék 1k/100pF aluláteresztőt, RF jelenek semmi keresni valójuk a készülékedben.
(#) Helios válasza reloop hozzászólására (») Jan 31, 2017 /
 
A testre húzást elektrolit esetén pozitív vagy negatív polaritásnál történjen? Csatolókondik csak a bemeneteknél vannak, ahogy írtam a kimeneti csatolókondikat elhagytam a javaslatodra, lévén IC6 bemenetén 1u-s kondit terveztem beépíteni. Az RF szűrést a csatlakozókra applikálom légszereléssel.
(#) reloop válasza Helios hozzászólására (») Jan 31, 2017 /
 
Az elkó polaritások rendben. A relék előtti kondikról lenne szó Bővebben: Link
(#) Helios válasza reloop hozzászólására (») Jan 31, 2017 /
 
A kapcsolási rajzomon a C15 kondira gondolsz?
(#) reloop válasza Helios hozzászólására (») Jan 31, 2017 /
 
Ami a NYÁK-ot illeti: helyi tápszűrésre a többi műveleti erősítőnél is meglenne az igény, úgy mint IC6-nál. A relé földet vidd külön a bekötési ponttól, ne kösd a jelföldre! Pattoghat tőle a kimenet.
(#) reloop válasza Helios hozzászólására (») Jan 31, 2017 /
 
Például a C15 negatívra is kéne 1M testrehúzó ellenállás. A többinél úgyszintén.
(#) Helios válasza reloop hozzászólására (») Jan 31, 2017 /
 
Ahogy írtam azok a kondik nem kerülnek beültetésre, C15-től C22-ig, C25 és C27. Az IC6-nál lévő bemenetnél ugye ott van az 1µF-os fólia. Az nem elegendő? Ha szükségesek, akkor átvariálom.
(#) reloop válasza Helios hozzászólására (») Jan 31, 2017 /
 
Ja, látom már. Nem lett volna egyszerűbb kivenni őket?
Akkor csak a bementi szűrő, testrehúzó és a tápszűrő marad észrevételként.
A relé külön testvezetőjét el ne felejtsük!
A hozzászólás módosítva: Jan 31, 2017
(#) Helios válasza reloop hozzászólására (») Jan 31, 2017 /
 
utólag belegondolva igen, egyszerűbb lett volna. Orvoslom a feltárt hibákat. Viszont az IC-k helyi szűréséhez használt SMD kondik GND-re eső lába az mehet a jelföldre, vagy azt is le kellene húzni a relé GND-jéhez?
(#) reloop válasza Helios hozzászólására (») Jan 31, 2017 /
 
Vinnék egy harmadik ágat, miként azt a táppal teszed.
(#) Helios válasza reloop hozzászólására (») Jan 31, 2017 /
 
Rendben, módosítok. És jelentkezem.

Majdnem lemaradt, az SGND-t és a PGND-t hogyan lehetne külön választani?
A hozzászólás módosítva: Jan 31, 2017
(#) reloop válasza Helios hozzászólására (») Jan 31, 2017 /
 
A tápszűrés és a relétáplálás leválasztásával kellően szeparáltak a testvezetők. C26, C30 között befurakodhatnál még IC6 PGND-jével.
(#) Helios válasza reloop hozzászólására (») Jan 31, 2017 /
 
Most lehet hogy kicsit buta vagyok, de így is összekötve marad a PGND és az SGND, nem? Csak ilyen "csillagpont" szerűség lesz.
(#) reloop válasza Helios hozzászólására (») Jan 31, 2017 /
 
Igen, csillagpontos lesz a testkialakításod. Mivel egyetlen blokk van a tápon nincs több tennivaló. Közös tápos sztereó végfoknál szokás a jelföldet galvanikusan elkülöníteni.
(#) Helios válasza reloop hozzászólására (») Jan 31, 2017 /
 
Akkor ujratervezés címszóval neki esek. Mivel semmi nem fér így most el
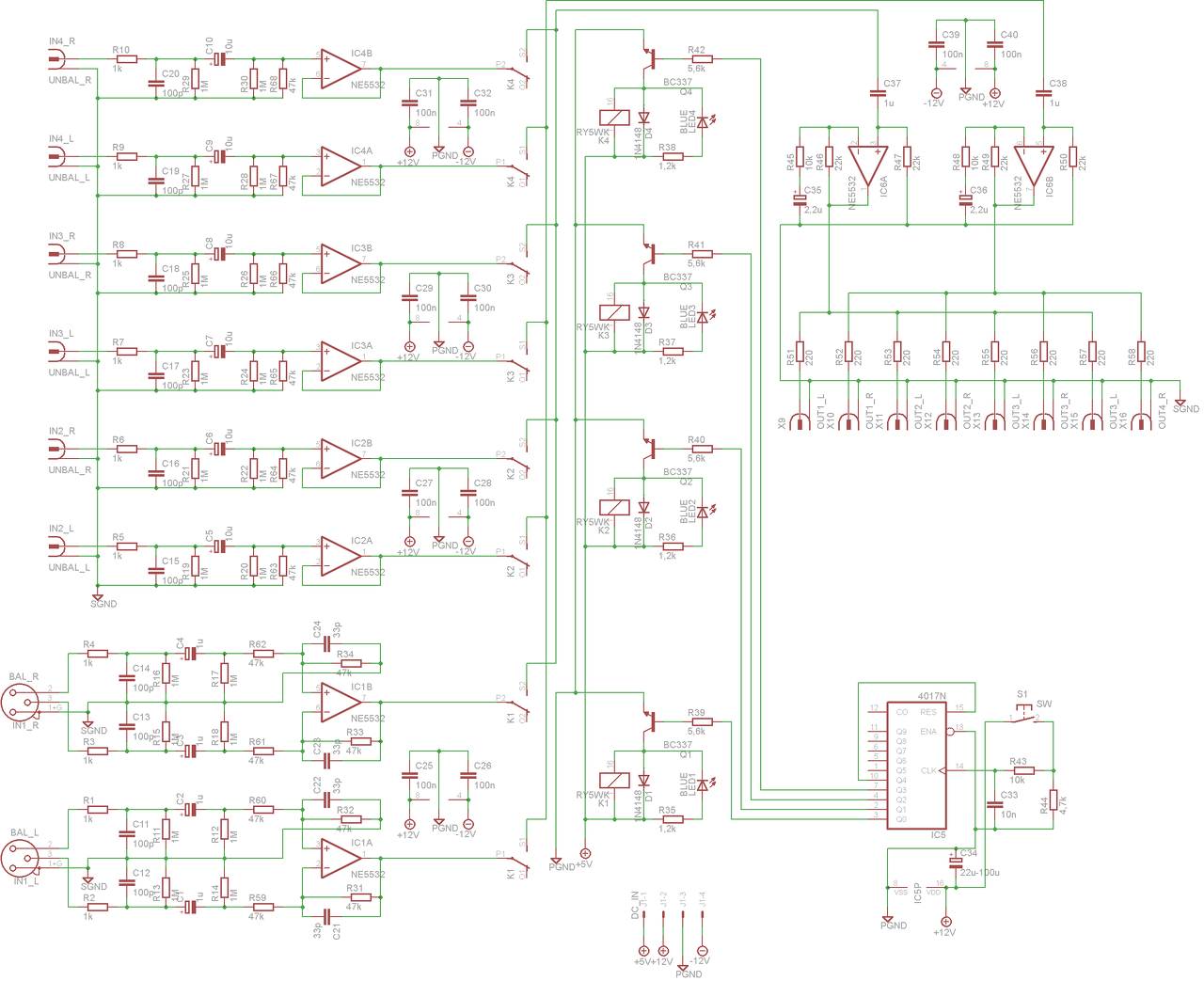
(#) Helios hozzászólása Feb 1, 2017 /
 
Sziasztok!

Ma elkészítettem a Reloop kolega által javasolt módosításokkal javított terveket. Rá tudnátok nézni?

A nyákterven lévő SMD-k nincsenek számozva.

*Közben észrevettem hogy az SGND-t nem kötöttem össze a PGND-vel.
A hozzászólás módosítva: Feb 1, 2017

Input_mod.png
    
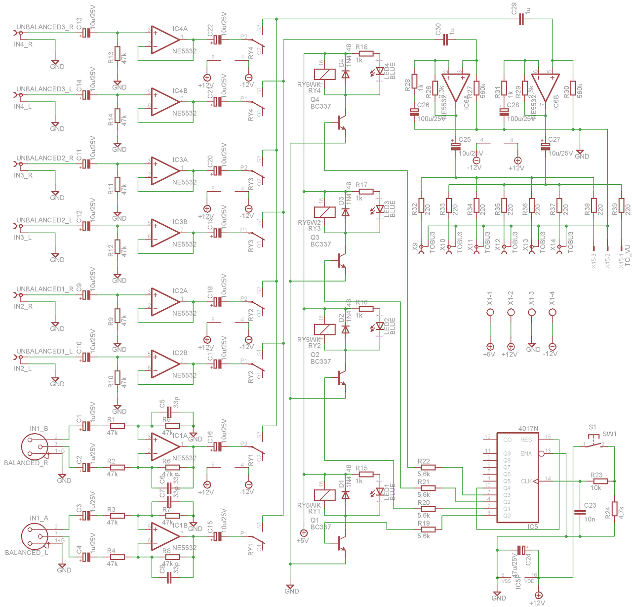
(#) Helios hozzászólása Feb 1, 2017 /
 
Lemaradt a NYÁKterv, mert volt egy kis áramszünet... Ráadásul kezdhetem újra mert nem mentettem...
A hozzászólás módosítva: Feb 1, 2017

Input_PCB.png
    
(#) reloop válasza Helios hozzászólására (») Feb 1, 2017 /
 
Szerintem jó lesz. Esetleg beszúrnék C34 mellé egy másik ugyan akkora puffert a -12V-ra is.
(#) Helios válasza reloop hozzászólására (») Feb 1, 2017 /
 
Mivel újra kellett rajzolnom a tervet még bele tudom tenni.
(#) reloop válasza Helios hozzászólására (») Feb 1, 2017 /
 
Úgy látom különösebb dúlás nélkül belefér
(#) Helios válasza reloop hozzászólására (») Feb 1, 2017 /
 
Igen. Már csak azon gondolkodom, hogy a bemeneti oldalon az SGND-k "hálózata" megefelelő lesz-e. Meg ugye a tápegysége is. Van egy rakás 1000µF/25V-os kondim, abból kellene valami fabrikálni.
Következő: »»   167 / 202
Bejelentkezés

Belépés

Hirdetés
XDT.hu
Az oldalon sütiket használunk a helyes működéshez. Bővebb információt az adatvédelmi szabályzatban olvashatsz. Megértettem