Fórum témák

» Több friss téma
Fórum » NYÁK terv ellenőrzése
 
Témaindító: Paso, idő: Okt 4, 2005
Lapozás: OK   166 / 202
(#) reloop válasza nandika76 hozzászólására (») Dec 1, 2016 /
 
Így már helyes a terv, ne feledkezz meg az előbb jelzett ellenállások cseréjéről.
Az Ω-ot copy-paste-elni szoktam.
(#) nandika76 válasza reloop hozzászólására (») Dec 1, 2016 /
 
Köszönöm szépen!
(#) cupika97 hozzászólása Dec 14, 2016 /
 
Sziasztok. Valaki aki ténleg nagyon ráér, és unatkozik átnézhetné hogy jól terveztem-e meg a nyákot.Összeraktam, és nem képes működni. Néztem már mindent, de nemmjöttem rá a hibára. Előre is nagyon szépen köszönöm.
(#) RoliNyh válasza cupika97 hozzászólására (») Dec 14, 2016 /
 
Csak jótanácsként mondom, és ez másoknak is szól, ha valamilyen kapcsolási rajzot / nyáktervet akartok megosztani, legyetek szívesek azt valamilyen kép formátumra átkonvertálni. Mondjuk *.png -re.
Úgy az(ok) is bele tudnak nézni, aki(k)nek nincs meg a hozzátartozó program amivel készült a mű...
A hozzászólás módosítva: Dec 14, 2016
(#) cupika97 válasza cupika97 hozzászólására (») Dec 14, 2016 /
 
Máskor úgy fogom.

nyak.JPG
    
(#) pont válasza cupika97 hozzászólására (») Dec 15, 2016 /
 
Az ic 1-es lábának (ahol a piros háromszögecske van) kellene a kondira menni, a 2-esnek a testre stb.. tovább nem néztem, de van nyakellenőrzős topik.
(#) sdrlab válasza cupika97 hozzászólására (») Dec 15, 2016 /
 
Ha jól látom az IC1 kivezetései tükrözöttek..., bár alulról még beültethető így is )
A többit nem néztem, de ennek fényében nézd át...
(#) cupika97 válasza sdrlab hozzászólására (») Dec 15, 2016 /
 
Az IC direkt van tükrözve, mert alulról van megrajzolva.
A hozzászólás módosítva: Dec 15, 2016

IMG_5130.JPG
    
(#) pont válasza cupika97 hozzászólására (») Dec 15, 2016 /
 
Csakhogy a képen a fóliaoldal van, a nyákterven meg az alkatrészoldal, de kövesd végig a kapcsolási rajz szerint az ic pontozott lába kondira megy?
(#) cupika97 válasza pont hozzászólására (») Dec 15, 2016 /
 
Bal felül van az eggyes lába. Nem jobb felül.
(#) pont válasza cupika97 hozzászólására (») Dec 15, 2016 /
 
Szerinted azt mi honnan tudjuk, hogy melyik képet nézed éppen... A lényeg a fényképen az ic 1-es lába a dip8 jobb alsó lába,( és az úgy egyezik a kapcsi rajzzal), ha ezt az alkatrészoldalról nézzük akkor ott lesz a pont az ic tokján, de ki is lehet mérni, átnézni, egy kicsit gondolkodni, ha nem tiszta stb...
A hozzászólás módosítva: Dec 15, 2016

IMG_5130.JPG
    
(#) cupika97 válasza pont hozzászólására (») Dec 15, 2016 /
 
Elnéztem ténleg ott van az eggyes lába. Bocsánat.
(#) nandika76 válasza nandika76 hozzászólására (») Dec 16, 2016 /
 
Szia. Köszönöm a segítséget, minden működik!!!!
Ez nem nekem szól, hanem reloop-nak!
A hozzászólás módosítva: Dec 16, 2016
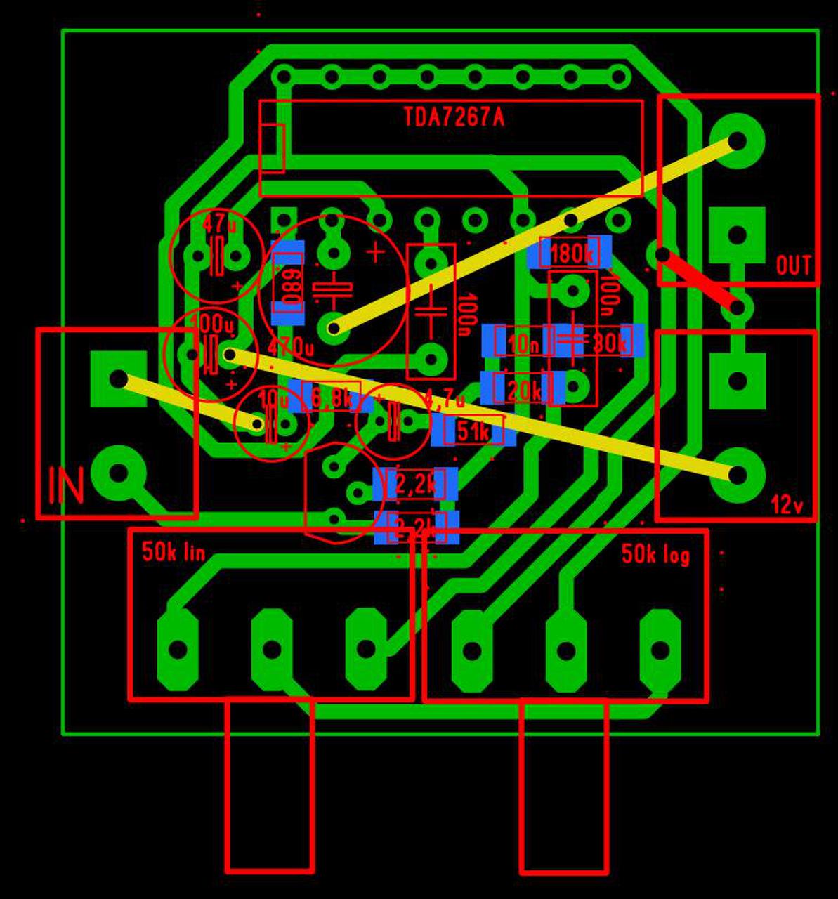
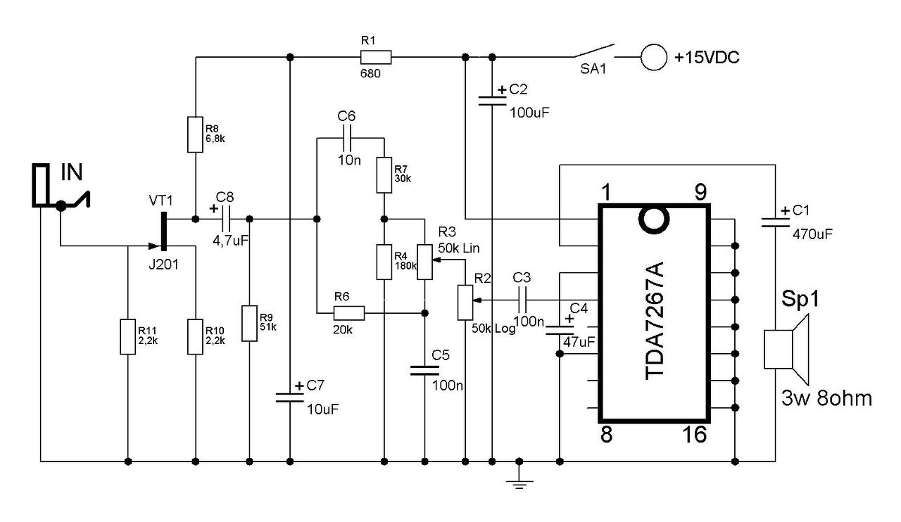
(#) trickentrack hozzászólása Dec 24, 2016 /
 
Üdv!

Ez igaz, hogy nem nyákterv hanem kapcsolás, de valamilyen szinten ide illik.
Az lenne a kérdésem, hogy a két potméter az a a hangerőszabályzás, vagy valami nyugalmiáramhoz hasonlo. Lenyegében tengelyes, vagy trimmer potit kell használjak?

Előre is köszönöm!

Kellemes karácsonyi ünnepeket!
A hozzászólás módosítva: Dec 24, 2016

tda7267a.JPG
    
(#) steelbird válasza trickentrack hozzászólására (») Dec 24, 2016 /
 
Szia.
Egyik sem trimmer, az R3 a hangszín, az R2 pedig a hangerő.

Boldog Karit!
(#) trickentrack válasza steelbird hozzászólására (») Dec 24, 2016 /
 
Rendben, köszönöm!
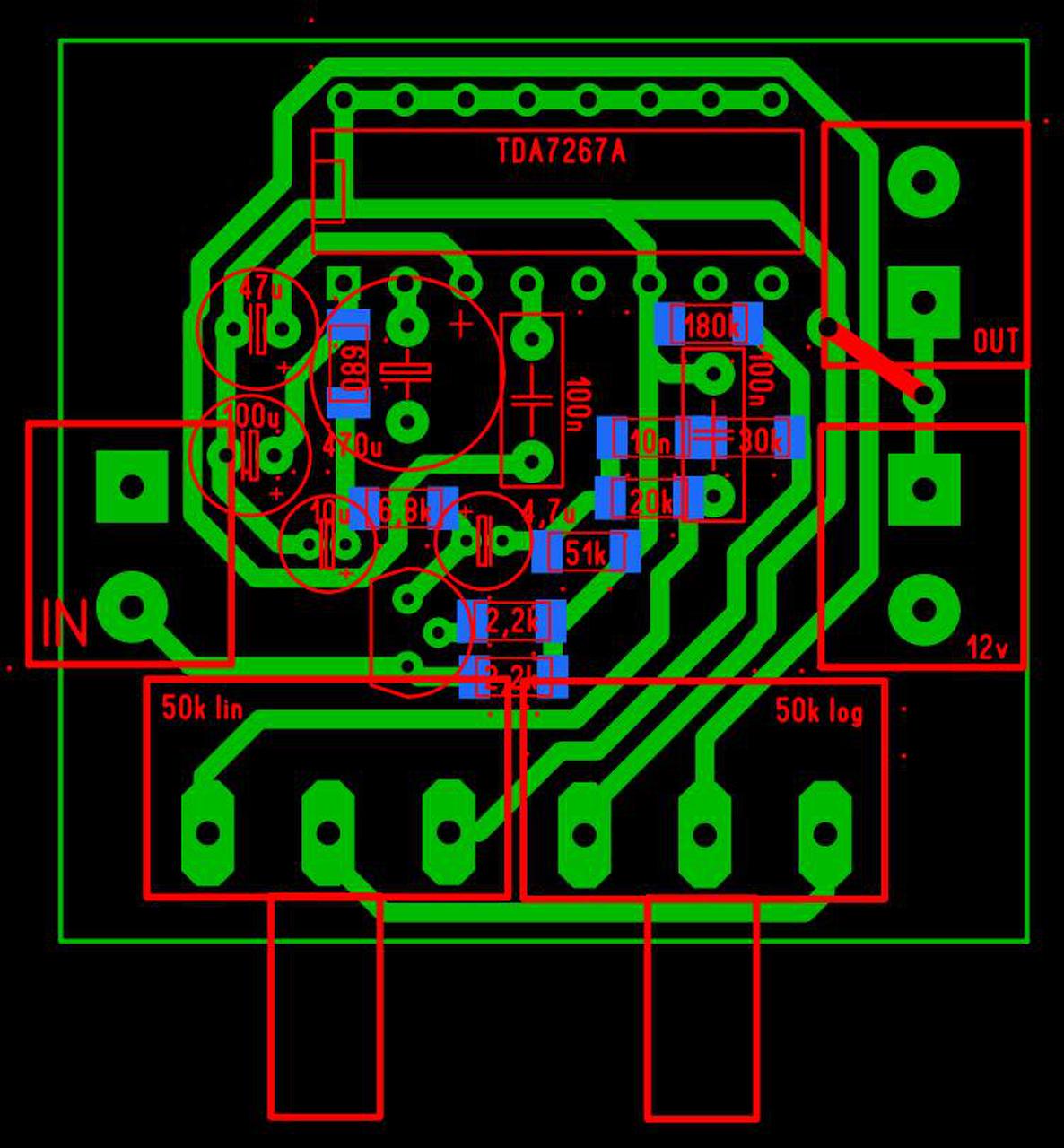
(#) trickentrack hozzászólása Dec 24, 2016 /
 
Meg is terveztem így karácsony este!
Ha valaki szintén unatkozik ránézhetne! Elég undorítóan néz ki, de az a cél, hogy minnél kisebb legyen!

Előre is köszönöm!
(#) kokozo válasza trickentrack hozzászólására (») Dec 24, 2016 /
 
Szia!
Nem a legkisebb de tömöríthető még jobban, viszont egyszerűbb vonalvezetésű..

fejleszt.JPG
    
(#) borvendeg válasza kokozo hozzászólására (») Dec 24, 2016 /
 
Akkor már miért nem smd minden?

üdv.
(#) kokozo válasza borvendeg hozzászólására (») Dec 24, 2016 /
 
Azért mert én olyan alkatrészekkel terveztem mint amivel előttem.. Ha full smd-re akarta volna, akkor olyan alkatrészeket tesz le.. Gondolom ilyen alkatrészei vannak otthon.
(#) trickentrack válasza kokozo hozzászólására (») Dec 25, 2016 /
 
Köszönöm! Elég durva!
(#) kokozo válasza trickentrack hozzászólására (») Dec 25, 2016 /
 
Mi a durva? Még nincs kész csak egy iránymutatás.
(#) trickentrack válasza kokozo hozzászólására (») Dec 25, 2016 /
 
Hat az, hogy a tiéd mennyivel egyszerűbb, átlethatóbb!

Ahhoz, hogy stereo legyen, hogy kéne összekötni? Azt tudom, hogy két ugyan ilyen áramkör kell, illetve stereo potméterek. Csak hogy mit hova kell kötni.

Köszönöm!
(#) steelbird válasza trickentrack hozzászólására (») Dec 25, 2016 /
 
Ezt az elején is kitalálhattad volna, akkor nem dolgozik feleslegesen a kolléga. Sztereóhoz teljesen új terv kell.
A hozzászólás módosítva: Dec 25, 2016
(#) reloop válasza trickentrack hozzászólására (») Dec 25, 2016 /
 
Sztereóhoz nem inkább TEA2025-öt kéne választanod? Bővebben: Link
(#) nandika76 hozzászólása Jan 2, 2017 /
 
Sziasztok, először is Boldog Új Évet kívánok mindenkinek.
A kérésem az lenne, hogy az öreg quadom nyákját át terveztem, és szeretném ha többen is átnéznétek nem-e hibás valahol.
Sajnos az egyik panel 20 év után kezd egyre több helyen hámlani, azaz sok a hiba vele.
Tudom nem szokványos, de talán érthető a kapcsolási rajz.
Köszönöm

Esetleg lay-ban.
A hozzászólás módosítva: Jan 2, 2017
(#) nandika76 hozzászólása Jan 22, 2017 /
 
Sziasztok!
Megterveztem egy Rádiótechnikás aktív hangváltót.
Szeretném ha átnéznétek. Köszönöm!
A hozzászólás módosítva: Jan 22, 2017
(#) nandika76 hozzászólása Jan 27, 2017 /
 
Sziasztok, ez a RT-s hangváltó reloop által feltárt hibák nélküli és áttervezett változata.
Nézzétek meg nekem,hogy vannak e a nyáktervben esetleg hibák. Még igen csak kezdő tervező vagyok. Köszi!!
(#) reloop válasza nandika76 hozzászólására (») Jan 27, 2017 /
 
Szia!
Bal fönt, a 33k-t ne fűzd át az IC lábakon, hiszen pont alatta át van kötve.
A TL074 4-es láb a pozitív táp, fordítsd meg az IC-t.
A táp testet ne a kimeneti jelföldön vezesd, hanem hozd be a 10uF+100nF GND szigetre.
A szűrőfokozatok kimenetére rajzolt 47k a potit helyettesítette a szimulációban, megépítésnél elmarad.
(#) nandika76 válasza reloop hozzászólására (») Jan 27, 2017 /
 
Szia, köszönöm a segítséget, javítottam amiket mondtál.
Tudom nem egy Alkotós terv de talán elfogadható ez is.
Következő: »»   166 / 202
Bejelentkezés

Belépés

Hirdetés
XDT.hu
Az oldalon sütiket használunk a helyes működéshez. Bővebb információt az adatvédelmi szabályzatban olvashatsz. Megértettem