Fórum témák
» Több friss téma |
Fórum » NYÁK terv ellenőrzése
Az IRF540-től balra a 100 Ohm, 10 uF, 2k2 nincsenek bekötve.
Ok értem, biztonság, csak egy megjegyzés: pl. Triac-nál vegyük példaképpen a 2N6507-2N6509-ig. 400-800V feszültség a lábak között, lábtávolság a toknál max. 1,15 mm és nem húz át. a 7,5 mm itt hogy érvényesül?
Ilyen alkatrészek (TO220 tok) lábai közt is normális elektronikákban be szokták a lábak közti nyákrészt réselni, és középső láb kijjebb van kivitelezve. Ha nem réselik be, akkor a forrszemeket és környéküket bemàzolják szegetelő szilikonnal. Rengetegszer találkozom ezzel is. Üdv. ( Mosó, mosogatógépek, kazán vezérlések, komolyabb ipari tápok, PC tápok, TV-k penelein, még kis dugasztápok nyákjain is, stb...)
A 7.5 mm-t nem a lábak között kell betartani, hanem a leválasztott és a hálózattal összefüggő részek között. A triac -ok meghajtásánál pl. az optocsatoló alatt szokták megvalósítani úgy, hogy a DIL optocsatolóból a 4 raszter széleset használják fel. A távolság a bevonat nélküli panelre vonatkozik.
A paneleden a relé tekercse és a munkaérintkezője közötti réselés elegendő. A hozzászólás módosítva: Feb 23, 2020
Sőt! Tovább megyek. Még újabban, de még régebbi ketyerékben is, az opocsatolók lábai is olyan 45 fokban kijjebb vannak hajtva, hogy a "primer-szkunder oldal" közti minimum tisztázási távolság meglegyen.
Sziasztok!
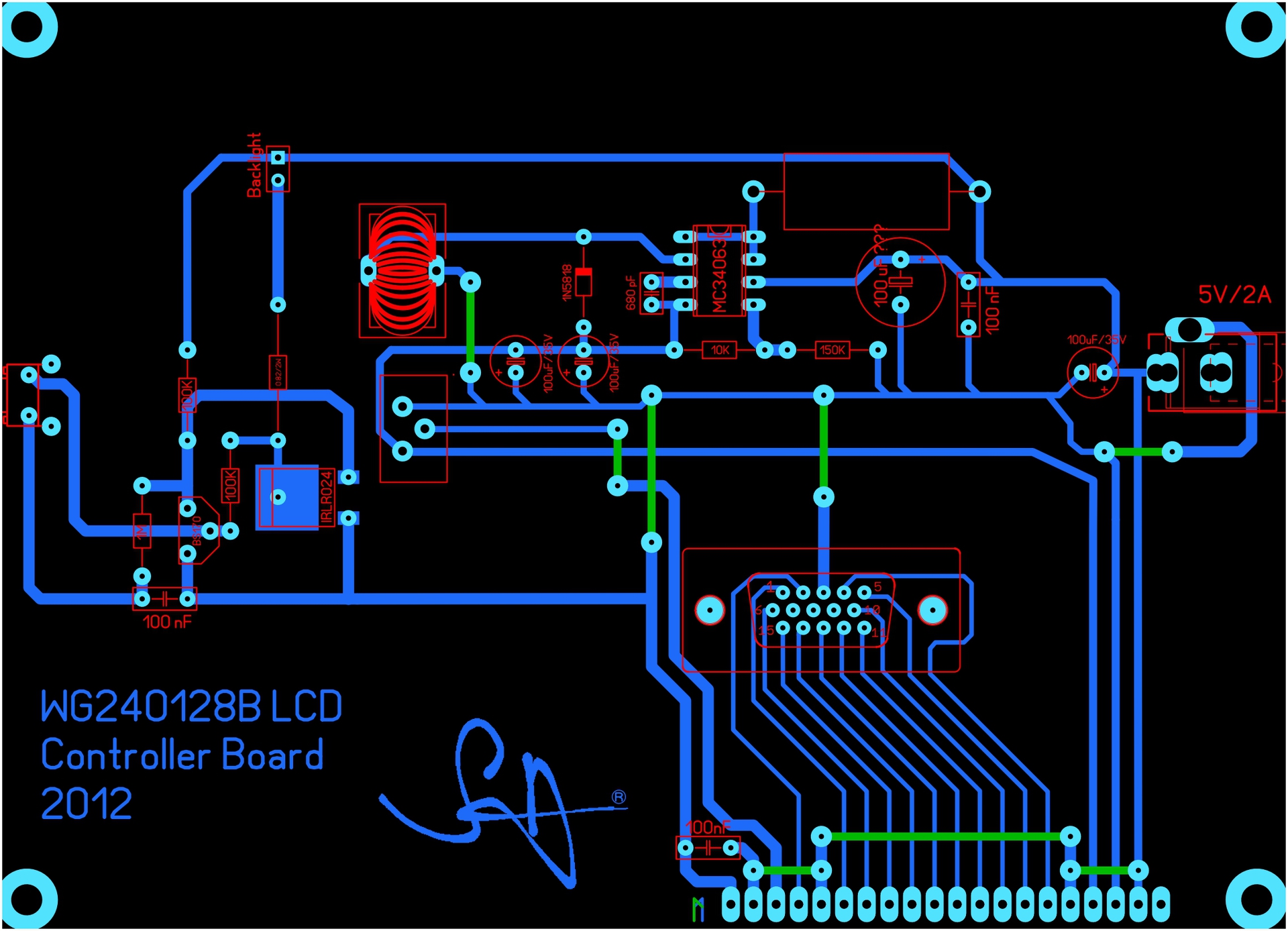
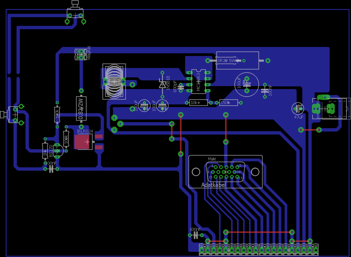
Szereném a segítségetek kérni egy grafikus LCD panel vezérlőpaneljával kapcsolatban! Csatolok kettő képet a jelenleg is működő kapcsolásról, a hozzá tartozó EAGLE nyák tervvel, és az általam újragondolt, és legyártára váró sprint layout-os nyák tervvel. Kélrek bennetek nézzetek rá nem kötöttem e el valamit? Köszönöm!
Talán egy kapcsolási rajz hozzá!
Sajnos semmi. A meghajtás úgy lett "kimásolva" egy gépből amiben a kijelző volt. Párhuzamos portról van hajtva. A fényképeken szereplő összeállításban tökéletesen működik ,de szeretném valami szebb módon megoldani mert így megy lassan 5 éve.
Ha tökéletesen működik, akkor biztosan jó az eredeti alapján.
Hibátlan! Tehát akkor sikerült jó lemásolnom EAGLE-ből?
Én ilyet nem írtam, hogy hibátlan ...
Én ezt írtam, lehet hogy félreérthető: Idézet: „Ha tökéletesen működik, akkor biztosan jó az eredeti alapján.”
Értem! Akkor a kérésem továbbra is fennáll, mieszerint legyen szíves valaki megerősíteni, hogy jól dolgoztam.
Ezért kellene kapcsolási rajz. Rajzold vissza az eredeti alapján.
Sajnos ehhez nem értek
Akkor megpróbálok keresni valakit aki megrajzolja nekem.
Szia!
Nekem csak pár kérdésem lesz, de semmi lényeges. A poti miért van ott ahol esély nincs az állítására? (Egyik oldalán egy nagy ellenállás a másikon meg csak ferdén lehetne állítani, ami miatt gyorsan elkopna) A betáp csatlakozónál miért nem a test kerül? miért kell oda átkötés ha anélkül is meg lehet oldani? Tekercset ha elfordítanád akkor ott se kellene átkötés. A kijelzőnél a testeket miért így kell? Miért nem viszed el a panel legalján, ezzel egy csomó átkötés megszűnne. Nekem van egy olyan érzésem mint ha ezt a nyáktervet a kapcsolási rajz mintájára tervezték volna kerülve minden észszerűséget, de ez csak egy személyes megjegyzés..
Ami mindenképpen rossz az eredetihez képest!
VGA csatlakozó beforrasztása az eredeti nyákon fejjel lefelé van, a rajzolatodon 180°-al elfordítva! no ezért nem ártana egy kapcsolási rajz!
A poti csak a kontraszt beállításra kell nincs tekergetve. Én ezt így kaptam, nagyon örültem hogy végre működik. Most pedig szeretném valami pofásabb kivitelben legyártatni.
Pofásabb kivitel? Kapcsolási rajz hiánya!
Valószínű ebben is van hiba, kapcsolási rajz kellene. A hozzászólás módosítva: Márc 7, 2020
Ez micsoda amit küldtél? Próbálok keríteni valakit aki vissza rajzolja nekem. Te esetleg nem tudnál segíteni ebben?
Szerinted mi lehet? Nem ismersz rá?
A hozzászólás módosítva: Márc 8, 2020
Ez pont úgy néz ki mint az enyém. Rajzoltál egyet?
Nem pont úgy, hanem hasonló.
Ezt a fénykép alapján rajzoltad?
Akár az alapján, de igazán semmit nem ér rajz nélkül, amit te tudsz csak, mivel nálad a panel, és amit feltettél képeket róla, az alapján sem 100%-os, mert a panel egy kákolmány!
Szerinted a 2-es kép az micsoda, amit feltettem? A hozzászólás módosítva: Márc 8, 2020
Az LCD panelem. Erre készült a szendvics panel.
Nézz utána inkább a kapcsolási rajznak ...
Ez lenne.
|
Bejelentkezés
Hirdetés |












Akkor megpróbálok keresni valakit aki megrajzolja nekem. 






