Fórum témák
» Több friss téma |
Fórum » NYÁK terv ellenőrzése
Szia! Nem tudom ez jó e alfa verzió.
A hozzászólás módosítva: Okt 16, 2012
Köszi szépen ha hazamegyek átnézem aztán ha minden igaz hétvégén megépítem.
Egyébként ezt szeretném megépíteni:Bővebben: Link Ennek a moduljait tervezem szépen lassan szóval majd még lesz átnézni való ha nem baj ![]() Köszi szépen még egyszer.
Van lemezjátszód is? Mert ez pl. a lemezjátszó bemenethez kell...
Tudom igen hogy ahoz kel. Nincsen sajnos de mindenképpen ugy akarom megépiteni a pultot hogy kompatibilis legyen régebbi eszközökkel is.
Ismét kéne egy kis segítség vagy alternatíva
![]()
Sziasztok!
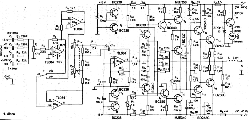
Elkészültem az erősítőm NYÁK-jával, vetnétek rá egy pillantást, ugyanis nem bízok magamban. Az első képen az eredeti kapcsolási rajz van, a pdf-ben pedig az általam módosított és tervezett NYÁK. (az eagle fájlokat ha kéritek megosztom, de tartalmaz egyéni alkatrészeket is) [Esetleg méretcsökkentő ötleteket és észrevételeket szívesen veszek] Köszönöm! A hozzászólás módosítva: Okt 25, 2012
Szia! Az elrendezés a TDA7294 -es szub kapcsolásodra emlékeztet. Valóban nagyon szét van húzva.
A végtranzisztorokkal szoktam kezdeni, ott célszerű a tápot is bevinni. Melléjük rendezném a végfok meghajtó alkatrészeket, valamennyire esztétikus formában, aztán kezdeném csak összekötözgetni a lábakat. Ilyen bonyolultságú panel nem szokta a kétoldalas NYÁK-ot igényelni, esetleg pár átkötést célszerű alkalmazni. Tudom órákat el lehet vele bíbelődni, de csak úgy lesz tökéletes. A vezetősávok szélességénél vedd figyelembe mekkora áram folyik majd rajtuk, a végtranyók emitter tájéka például elég "lájtosra" sikeredett. A 0,22ohm/1W nincs ekkora, nagyobbat pedig kár beletenni.
Értem, a TDA-s nem működött... És én is a végtranzisztorokkal kezdtem, és ez már hosszú órák műve, sehogy se akart jobban kijönni, de akkor még megpróbálom.
Szia! Pár ötlet a kicsinyítésre is ha már reloop elmondta a lényeget. A C16 környékét megnézve egy focipályányi hely nincs kihasználva a rossz elrendezés miatt! Ha a soros ellenállás felett lenne a kondi az ic és a köré tartozó elemek simán beférnének oda!R39 c21-et és a porit egymás alá rendeznéd és még jobbra vinnéd még nagyobb hely lenne. Potik elrendezése, nem egy oldalra kellene tenni őket, vagy ki lesznek vezetékelve? A tápot egyből a végtranyók mellé kellene tenni. Ezekkel el leszel egy ideig, ha kész tedd fel és mondjuk a többi hibát is !
Újraterveztem az egészet, íme a végeredmény. Egy nem ide illő kérdés, a tekercs lehet álló is, vagy fekvőnek kell lennie?
A vágási mélység állítónál a régi hiba ismétlődik. (Itt tartok átnézésben.) A tekercsnek ha egyedül van mindegy a pozíciója.
Átkonvertálná nekem valaki ezt a 2 Eagle fájlt? A kapcsrajz jöhet pdf-be, a nyákterv 300DPI jpg-be. Előre is köszönöm!
Nem értem mi a hiba, az eredeti rajzot másoltam le.
Hello!
Az a 12ohm nem rossz helyen van a kapcsolásban? üdv! proli007
Szia! Annak a BD139-nek nem a hűtőbordán kellene lennie? Az induktivitás szerintem nem fog elférni akkora helyen, bár nem láttam a méretét élőben.
Összecsaptam neked egy verziót amiről le tudsz másolni pár dolgot ha tetszik. Az ic környéke nincs teljesen kidolgozva azon még dolgozni kellene és akkor még kisebb lenne az egész, minden kezelőszerv kivezetékelve.
A szűrőnél a rajz valóban félreérthető. A helyes működéshez a sztereo potiknak egyszerre kell növelni illetve csökkenteni az ellenállásukat. Ezt a múltkor tisztáztuk, azért linkeltem, hogy utána tudj nézni. A rajzon például helytelen a C9, C10 polaritása is, azt látom kijavítottad
A rajzon T11-gyel jelölt nyugalmi áram beállító tranzisztort, ott kellett volna hagyni a végtranzisztorok között, mert a hűtőbordára szerelendő. Így megúsznád az átkötést is. A nálad R21-es 820 ohm ellenállást sem kéne átkötni, csak lehozni az átkötés másik végéhez, C4-ig oda van vezetve a hozzá tartozó sáv. Ezen a GND kitöltésen még töprengek. Normál körülmények között egy pontba érkezik a teljesítmény föld és innen csillag-szerűen külön vezetősávokon jut el a szükséges helyekre. A pozitív tápoldali 1000µF szűrő kondi biztosan megtölti zavarjellel a bemeneti GND-t. A szimmetrikus felépítésű végfok alkatrészeit miért nem rendezed el szimmetrikusan? Alig bírlak követni. Ha nem teher, jó lenne ha a rajz és a NYÁK pozíciószámai is klappolnának. Nézegetem még, csak ennyit leírtam elöljáróban, hogy gondolkodjunk addig is együtt.
Kár hogy nem volt rá több időm.. És még hibaellenőrzés se volt .
Igen, az tekercs környékét már átrendeztem mert nem fért volna el, a teljesítmény ellenállások pedig 5W-osak, nagyok. És a GND nekem is sok fejtörést okozott, de végül így csináltam nem tudom, lehet nem így kéne...
R42-ként ott van a BD 243 fölött. (az eagle-be nem volt 242)
Nálad jó, Zolinak írtam a választ. Ott azért nem jön ki jól, mert a BD241/242-nek BEC lábkiosztás van rajzolva.
Ja, bocs, nem figyeltem! És úgy néz ki kezdhetem megint újra a tervezést, mert csak úgy tudom bevinni azt a tranzisztort a többi közé.
Elég bonyolult kapcsolás. Ezt a "kismiska" panelt vagy 10x átdolgoztam, mire elfogadható lett. Ne csüggedj!
Tartsd szem előtt kokozo alkatrész elrendezését a végfok tekintetében, a két megjegyzésem figyelembevételével. Toldás-foldás már a test vezetés miatt sem segít az eddigi rajzodon.
Hibásan volt elmentve a BD242 meg a 241 sajnos..
|
Bejelentkezés
Hirdetés |










Köszönöm! 






