Fórum témák
» Több friss téma |
Fórum » Nyomkövető (róka) adó-vevő.
Kedves fórumozók!
Azért nyitom ezt a témát, mert szeretnék társakat találni akikkel közösen építenénk egy jó hatótávú kb. 1-1,5km sugarú körben észlelhető nyomkövető adó-vevő párt. Elsősorban modellezők érdeklődésére számítanék, így hamarabb meglennének az elveszett repülők ![]() Az elméleten, és jópár kapcsolás megépítésén már túl vagyok, de eddig nem találtam a céljaimnak megfelelő kapcsolást. Akinek van ilyen témában tapasztalata, az nyugodtan megoszthatja velünk!
Elektron csőő Köbzoli!
Rendben! Példaképp itt egy RT-s kapcsolás amiben furának találom az emitterböl kicsatolt oszcillátort (gyári cb rajz).
Szia!
Úgy keress rá a neten, hogy rókavevő.
SZiasztok. Szerintem nagy frekvenciát kell választani, hogy az antenna kicsi, s csekély súlyú legyen az egész. Lehetne egy felhang oszcillátor pl, amelynek többszáz MHz-ig tekintélyes felharmonikusai vannak. Vagy el lehet bonyolítani PLL-PIC-kel.
Ja most látom a címet, muszáj a 27Mega?
Szerintem 446 MHz-es. Csillapító és Yagi.
--- Az adó egyértelmű, hogy CE/CEPT címkés PR27 vagy PMR446 lehet. Azoknak van típusengedélyük. Persze lehet engedélyeztetni saját készüléket is... A vevő nem lehet PMR446, mert azon csak a gyári antenna engedélyezett, az pedig nem irányérzékeny. Na jó, egy fémlappal vagy fémhálóval árnyékolható mögötte... A PR27-hez akármilyen antenna csatlakoztatható. A Yagi kicsit nagy, de mágneses hurokantenna talán kezelhető méretben építhető. --- 3,5 MHz-es rókavevő természetesen kezelhető méretű. Két antenna van benne: bot és ferrit, a kettő együtt ad kardioid karakterisztikát. 144 MHz-re HB9CV a szokásos. Ezekre nem kapsz rádióengedélyt, mert kizárólagos amatőr sávok és a modellkeresés nem rádióamatőr tevékenység. --- Zsebben GPS vevő és GSM telefon fér el. A modellen is ugyanez kell. Probléma megoldva.
A választék, a mellékletben. A probléma az, hogy kvarcpontosságúnak kell lennie, és bele kell férni a kijelölt sávszélességbe, mindenestül.
Ha kisebbet akar akkor növelni kell a frekvenciát, vagy ki kell cserélni az antennát ferritre. A rádiótecnikákban is vannak kapcsolások, pl. RTÉK2008.
Ha átalakítod, már nem törvényes egyik sem.
Egyébként a 150.980 - 151.160 MHz sávban működnek pl. az állatkövető jeladók, és a vevőn HB9CV antennát használnak.és szerinted elfér egy modellrepúlőben a vezérlés mellett ennyi cucc?
Sajnos 1500 méter terepen nem kis hatótávolság.
--- Állatnyomkövető? Ha lehet üzemben tartani, az korrekt megoldás.
Ez így igaz, különösen ha az adó "antennamagassága" zéró, merthogy a földön fekszik. Ezért nem igazán jók a magasabb frekvenciák. Az alacsonyabb frekiken meg a méretek.
Ezért írtam, hogy felül kell emelkedni a problémán. Pár tízezer kilométerrel.
Nem értelek....Az én javaslatom kvarcpontosságú, és lehetséges vele bármely engedélyezett frekvencia.
Sziasztok.
Engem is nagyon érdekel a téma. Főleg hogy korábban Köbzolival már agyaltunk egy nyomkövetőn. A téma címében 27MHz szerepel, de mint néhány hozzászólással ezelőtt felvetődött lehetne más frekvenciát is használni. pucuka táblázatában szerepel a 433MHz frekvencia rádió nyomkövetésre. Erre lehet kapni készen adó és vevő modulokat. Ezekhez a gyári modulokhoz lehetséges erősítő fokozatot illeszteni? Mert ha igen akkor feltudnánk ezeket is használni. A kérdés csak az hogy mennyire lennének használhatóak ezen a frekvencián ha egy gödörbe esik a modell? A másik probléma hogy a gyári vevőt hogyan lehetne irány érzékennyé tenni? Bővebben: Link Idézet: „Lehetne egy felhang oszcillátor pl, amelynek többszáz MHz-ig tekintélyes felharmonikusai vannak.” Lehet, hogy nem jól értettem. Persze lehet frekvencia sokszorozót csinálni alacsonyfrekvenciás kvarccal, de ez nem jelenti, hogy széles sávban felharmonikusai vannak. (pláne nem kisugározva) A frekvencia sokszorozókban legfeljebb az 5. harmonikust szokás használni, de azt is elég ritkán. A felhang kvarc, meg csak annyit tesz, hogy olyan metszetű a kristály, ami kényelmesen rezgethető az alap rezonancia valamelyik harmónikusán. Egy jó felhang kristály be sem (vagy nagyon nehezen) gerjeszthető az alap rezonancia frekvencián. Az adókban használható felhang kristályok max 50 MHz -ig készülnek. Mindkét megoldásnak óriási hátránya, hogy speciális, egyedi kristályok kellenek, amik drágák, és nehezen beszerezhetők, és más kell az adóba, és vevőbe. Ezért jött szóba a 27 MHz, mert ott elérhetők csatorna kristályok, viszont problémás az antenna, a méretei miatt. Marad az általad is említett PLL -es megoldás, ami viszont a vevőbe jó, de az adóban a méret, és házilagos kivitelezés miatt problémás.
Pl itt egy megoldás 2m-re. Persze amatőr adóengedély ehhez is kell.
Jól néz ki, gondolom elkészíthető lenne 150 MHz -re is.
Azt is jó lenne tudni, hogy miből készült, de ahogy nézem, inkább fizetős a tudomány. De jó a tipp, kösz.
Amennyit a kis képből ki tudok következtetni, az egyik oldalon van egy SMD PLL + egy SO08-as oszcillátor (pl a motorola gyárt ilyent ha jól emlékszem). A másik oldalon pedig valószínűleg egy SMD mikrovezérlő ami állítja a PLL-t, meg lehet egy kis RF erősítő az oszcillátor és az antenna közé.
Nos azt nem tudom hogy mire elég 100mW ERP ráadásul ideálisnak legkevésbé sem nevezhető adó antennával.
Az irányérzékenység egyetlen kulcsa a megfelelően irányérzékeny vevő antenna. Egy három elemes yagi szeritntem még megfelelően hordozható 150MHz-re. Meg el tudnék képzelni egy állítható csillapítót a bemenetre, ha nagyon közel van már az adó de mégsem látnánk.
Az iránymérés ezen a frekin már nem nagy kunszt, elég egy körsugárzó hozzá, meg egy érzékeny vevő.
Én visszatérnék a PMR-re! A vevőjére illeszthetünk bármit, hiszen csak vevőként használjuk, akkor nem sértünk semmit. Hátrány, hogy ha sűrű a forgalom, akkor nehéz használni. Nem tudom, "csipogást" szabad-e vele sugározni? Kell egyáltalán modulálni a vivőt?
A vivőt csak azért kell modulálni, hogy a zajtól meg lehessen különböztetni, ez nem bonyolult, elég egy kis vivő ki - be kapcsolás, még az elemeket is kíméli, a vevőoldalon egy BFO és kész.
Nem is ezzel van baj szerintem, hanem a frekvenciával. A problémát az adóantenna kis (0 m) talajszint magasságában látom, de egy próbát megér. Minél hosszabb a hullámhossz, annál kevésbé fontos az antenna magassága. Nem véletlenül sportolnak az ammatőrők 3.5 megán.
Ha jól sejtem, helybéli vagy (?). Nekem van egy pár, benne vagyok egy próbában. Letesszük az egyiket a földre, ha lehet onnan forgalmazni, vagy egy enyhe domb mögül, akkor beválhat.
modellező versenyeken árulnak ijet vagy keresgélj a modellező klubok honlapjai közt én használtam ijeneket kb 5km t is tudott olasz gyártmány
Talán ebből lehetne tovább indulni: Bővebben: Link
Csak PMR 446MHz jöhet szóba,mert más frekvenciák engedélykötelesek
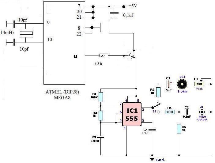
Már ki van találva: http://www.fpv-community.com/forum/showthread.php?tid=81 Javaslom a googlekeresőt MR beacon,PMR balise,PMR balloon.
PMR 446 balise ATMEGA8
Szerintem ez lehet a befutó megoldás.
Gondolom jó lehet ebben a hozzászólásomban írt adó vevő modul is? A vevőre meg egy yagi antenna. Az adót meg az engedélyezett kimenő teljesítménnyel lehetne hajtani. Ezen a frekin láttam madár nyomkövetőket, csak nagyon drágák voltak.
Nem is drágák.
Ráadásul az dó teljesítménye 100mW teljesítményig növelhető, pucuka ebben a hozzászólásában belinkelt táblázata szerint.
Érdekes adatlap az adóé.
* A 11-es láb egyszer RF kimenet, máskor föld. * Külső antennát igényel, az antenna nyereségét nem ismerteti, ennek ellenére ERP, azaz hatásos kisugárzott teljesítményt ír. ERP = adó kimenő RF teljesítmény * antennanyereség. Szóval bő teret enged a kísérletezésnek |
Bejelentkezés
Hirdetés |








MR beacon,PMR balise,PMR balloon. 







