Fórum témák
» Több friss téma |
Sziasztok,
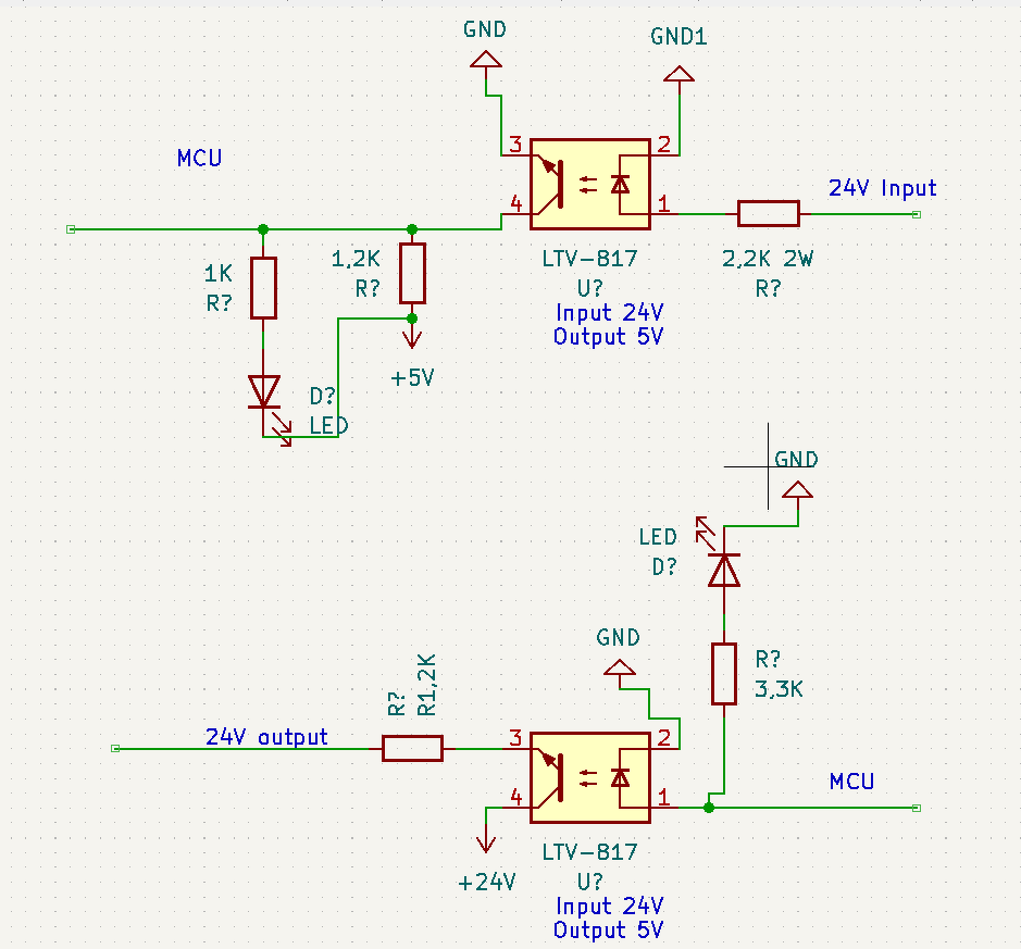
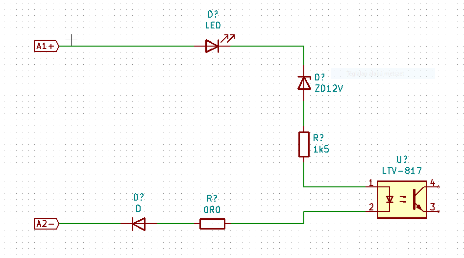
adott egy problémám. Frekvenciaváltóhoz kell jeleket adnom, szenzorrról fogadnom. A jelek egységesen 24V. Segéd táp is kell a rendszerbe, ezért az a követelmény, hogy mind a két irányt válasszam le optocsatolóval. Meg is csináltam, negált volt a jel. Googli szikrájára kijavítgattam, minden a helyére került, de a folyamatos keresgélés miatt már egyáltalán nem vagyok biztos a dolgomban. A legnagyobb problémám az volt, hogy a 24V bemenetnél (felső) a 20K-s ellenállás a googli szerint kisebb kell de az nagyon melegedett. Kicseréltem 20K-ra így nem meleg, és kapcsol is. A szakértő tekintetetekkel átfutnátok, hogy ez így akár folyamatos jel esetén is stabil marad? (végállás kapcsoló is van a rendszerben ami folyamatosan magas jelet ad)Segítségeteket előre is köszönöm.
A dióda felesleges az optocsatoló elé ha DC-t kap a LED-je. Ha nem kap elég áramot az optocsatoó LED-je, akkor nem fog (eléggé) kinyitni a tranzisztor, ez zavart okozhat. 24 V mellé használj 2,2 kΩ-os, 2 W-os ellenállást.
Szia!
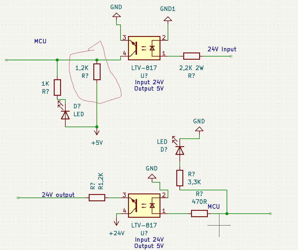
Szerintem az első rajzodon az optó tranyója hiába nyit ki, az emitterében lévő komplexum miatt az mcu bemenetet nem tudja gnd-re húzni sose. A második rajzon az optó diódája söntöli ( 1.1 V kb.) az 1k-led komplexumot, az a led sose fog jelezni. Az 1k-led komplexumot direkt kösd az mcu kimenetre, 1k helyett 3k3-mal, egy nagyon érzékeny leddel, az is elég neki. A hozzászólás módosítva: Jan 16, 2022
Ok, a 24V inputnál kiszedtem a diódát, kicserélem 2,2K 2W-s ellenállásra.
1k-s komplexumot így gondoltad? A ledeket mindenképp az mcu oldalon szeretném látni, mert a sorkapcsokat ki lehet mérni, ha gond van, az viszont macerás terepen, hogy a proci teszi-e a dolgát. A hozzászólás módosítva: Jan 16, 2022
Az mcu bemenetnél az 1k-val párhuzamosan tedd be a led -ellenállás komplexumot, ott is elég ugyanúgy egy 3k3-érzékeny led ( teszteld csak le, 4,.. voltnál már szépen világít 5 voltról.
Anódja a +5 V felé nézzen. A tranzisztor emittere pedig gnd-n lesz. Az alsó rajzon miért vetted ki a 470 ohmot????????? Az marad. Mcu kimenet>> 470 ohm, optó led, gnd ÉS mcu kimenet, 3k3-jelző led, gnd. A hozzászólás módosítva: Jan 16, 2022
Az 1k nálad az 1.2 k az mcu bemeneten.... nehogy eltévedj.
OLvass vissza, semmit se értettél meg. Mcu bemeneten a ledet fordítsd, anód a +5 volt FELÉ nézzen. 470 ohm....TŐLE jobbra legyen a led-ellenállás. A hozzászólás módosítva: Jan 16, 2022
Na asszem minden megvan. Ha értetlen vagyok bocsi, de ez a hülye front miatt majd kipukkan a fejem, de ezzel meg haladnom kéne...
Oké.. még jó, hogy csak ez a front van..
![]() Keress érzékeny ledeket, fél-1 mA-re. A hozzászólás módosítva: Jan 16, 2022
Amit jelöltem azt kell még 1K-ra cserélni ugye?
Ilyen led-re gondoltál? https://www.tme.eu/hu/details/osg58a3131a-1ma/tht-led-diodak-3mm/op...upply/ A hozzászólás módosítva: Jan 16, 2022
Jól gondolom, hogy az ellenállásom azért izzik, mert nincs 2W-s itthon?
Valahova kell még nagyobb teljesítményű ellenállás? A hozzászólás módosítva: Jan 16, 2022
Nem tudom, melyik... az 24 volt-optó ledes? Ott lesz 10 mA, ez 24 volt 2k2 vel sacc 240 mW, még 1 wattos is elég, csak jó meleg lehet folyamatos üzemben is.
Nem kell máshová sok W.. A 470 ohmon is max 8 mA folyhat 5 volt mcu kimenetnél, az is sacc 30 mW... Számolgass led előtétet, rájössz. A hozzászólás módosítva: Jan 16, 2022
Ok. Köszi a segítséget. Összerakom deszkán, kipróbálgatom. Reggel veszek 2w-s ellenállást, meg érzékeny ledet.
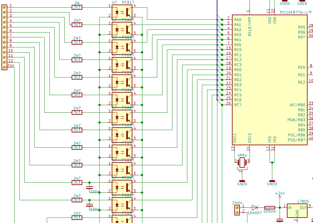
Na most vagyok bajban. Összeraktam táblán és ment jól. Panel letervezve, legyártva, és a 2w-s ellenállás is melegszik. Annyit változott a követelmény, hogy folyamatosan kapom a jelet, és ha megszakad az a "bekapcsolás". A megrendelő nem engedi, hogy az elektronika 40°C fölé menjen, de csak a 7805-s ic 60°C körül van. Az elektronika ha minden bemenetem (4db) be van kapcsolva akkor 0,09A fogyaszt 24 volton. Nem értem az ellenállás melegedés miértjét egészen. A 7805 még érthető is, azon talán bordával tudok segíteni. Valakinek valami ötlet, hogy ne legyen nagyon ráfizetés ez a projekt...
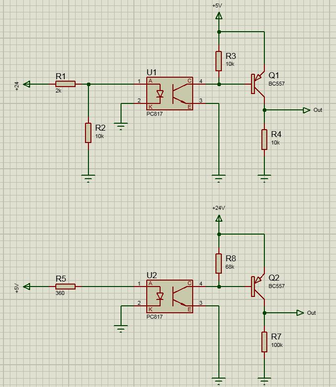
Mi ez a katyvasz,össze vissza rajzok, hogy input 24V Out 5V ? ....
Kicsit összeszedettebben letudnád rajzolni és elmondani mit szeretnél készíteni ? Meg ha lehet kérlek rajzol fejtetőn mert szédület. Az emitter nézzen a lap alja felé. A hozzászólás módosítva: Feb 10, 2022
Hali!
Ennek a projektnek eléggé ipari felhasználás szaga van. Nem szeretnélek lebeszélni az egyedi megoldásról, de ebben az esetben én inkább az iparban használatos, sínre szerelhető optókat használnék és a vezérlésre valami programozható relét (Omron-ZEN, stb). Ha kacifántosabb a program akkor valami kisebb PLC-t. Ha a frekiváltóval egy szekrényben lesz az elektronika, akkor az a 40°C nem életszerű. Minden melegebb lesz annál. Gondolom már megegyeztél a vevővel a fejlesztés költségén, így már kénytelen vagy abban az irányban folytatni. A javasolt megoldásom költségesebb, az biztos.
Igy lenne érdemes megpróbálnod.
Out 100mA, ha nagyobb áramra van szükség akkor más tranzisztor. A hozzászólás módosítva: Feb 10, 2022
Azért a Q2 bázisba 24 volton nem engedném be a nyitott optó tranyót, mégha nem is nyit ki teljesen. Valamelyik hátha meg fog halni.
Nem értem mire gondolsz.
Mi mikor nem nyit ki teljesen ?
Az alsó rajzon nézd meg: ha az optó tranyó kinyit eléggé, akkora áram tud átmenni rajta és a Q2 B-E átmeneten ( az csak egy dióda..), hogy sok lesz valamelyiknek. Egy kis bázisellenállás nem ártana.
A hozzászólás módosítva: Feb 10, 2022
Sajnos, az a 2k2 2 wattos ellenállásod hőmérséklete is felmegy 40 fok fölé, ez normális 24 volton.
Tesztelj le 2 db sorosan kötött 1k..1k2 2 wattost panelen kívül, megmaradnak-e 38 fok alatt vagy sem - vagy paralel 2 db 4k7 2 wattost. Csodák nincsenek.
Sajnos nincs kéznél csak 2k2 2 wattos... a 10k-s ellenállások kicsit segítettek, de idővel mintha visszamelegedne. A stabkocka kapott egy hűtőbordát, és úgy látom azzal nem lesz gond.
Közben méregettem egy kicsit. A bemeneten alap esetben 10,32mA folyik, ha egy 10k-s ellenállással lehúzom földre akkor 12,7mA folyik. Holnap megpróbálok venni a fent említett ellenállásokat, és meglátjuk. Bár őszintén megmondva nem értem, hogy hogyan csinálják ezt a leválasztást a nagyok, hogy nincs ilyen problémájuk. Az 5v-al hajtott rész működik jól, az egyébként sem kap folyamatos jelet. Nekem a 24V-s körrel van bajom. A hozzászólás módosítva: Feb 10, 2022
Azt is teszteld le, hogy a 24 V input-2k2 kört mennyire változtathatod ( 2k2>3k3>3k7), hogy az optó tranyója le tudja húzni teljesen az mcu bemenetet.
Esetleg ott is növelheted az 1k2-t 1k5..2k2-re ( ha eléggé felhúzzák optó nélkül ), így jobban kinyit a tranyó a szaturáció felé.
A hozzászólás felhasználói kérésre törölve. (Melléklet hiba.)
Szia!
A PC817-es optocsatolón lehet jelzés az átviteli tényezőre, elvileg A, B, C vagy D betűjelzéssel. Neked milyen van? Ha a D jelzésű lenne, akkor 3-szoros erősítése biztosan lenne 25°C-on. De ha a biztonság kedvéért csak 2-vel számolsz, akkor is elég lenne 2,5mA-es led áram, hogy a tranzisztor 5mA-t kapcsoljon. 24V-on 2,5mA-hez némi rátartással már 8K2 értékű ellenállás is jó lehet. Ekkora ellenálláson a disszipáció kb. 0,07W. Ha jól szellőző az elektronika kialakítása, akkor 2W-os ellenállással akár jó is lehet. Ha nincs rajta jelzés, vagy gyengébb az optocsatoló, akkor lehet, hogy inkább cserélném. A RET-nél lehet kapni. A led árama tovább csökkenthető lenne darlington optocsatolóval, de zavarvédelmi okokból nem csökkenteném tovább ezt az áramot.
Pár éve volt egy munkám, ipari környezetre készült. A 3.3k/2W ellenállások talán minimálisan langyosak, de hiba nélkül működik a rendszer ma is.
Hali!
Lefényképeztem neked egy ipari optót és visszarajzoltam bemeneti részét. Remélem segít.
Sziaztok,
bocsi, hogy most, de idő hiányában végül egy zéner diódás ellenállásos megoldás lett a bemeneten. Egyszerűen nem volt időm bevásárolni, próbálgatni a megoldásokat. Elnézést mindenkitől aki időt és energiát tett bele, de természetesen köszönöm szépen. A kimeneten maradt az opto, így a frekiváltó védett, és az elektronika sem melegszik. Kérdésem, hogy mivel azért tartalmaz a bejegyzés okos dolgokat maradjon a téma vagy töröltessem mivel fogalmam sincs, hogy melyik működne jól. Azt nem igazán vágom ilyenkor mi itt a szokás. Üdv. Zsolt |
Bejelentkezés
Hirdetés |




Googli szikrájára kijavítgattam, minden a helyére került, de a folyamatos keresgélés miatt már egyáltalán nem vagyok biztos a dolgomban. A legnagyobb problémám az volt, hogy a 24V bemenetnél (felső) a 20K-s ellenállás a googli szerint kisebb kell de az nagyon melegedett. Kicseréltem 20K-ra így nem meleg, és kapcsol is. A szakértő tekintetetekkel átfutnátok, hogy ez így akár folyamatos jel esetén is stabil marad? (végállás kapcsoló is van a rendszerben ami folyamatosan magas jelet ad)















