Fórum témák
» Több friss téma |
Sziasztok!
Érdekelne egy olyan kapcsolás, ami úgy vezérel mondjuk 5 LED-et, min: 3-at, hogy össze vissza villog (véletlen szerűen, mindig másik), de egyszerre csak egy világít kb.: 1 másodpercig. A válaszokat előre is köszi
Szia! Hirtelen ezt találtam, nézd meg, Bővebben: Link. üdv.
Szia!
Ez sem rossz.
Szia! Köszi a kapcsolást, de ezzel az a gond, hogy a ledek egyszerre villognak, nem külön külön
Haverom is ezt építette meg, és az első három LED ugyan azt csinálja mint a másik három, csak sokkal gyorsabban! Ezt csinálja, ha meg építed http://www.youtube.com/watch?v=C_IAiehCFUw de azért nagyon köszi
Szia! Köszi a kapcsolást! Meg építem, és meg látjuk mit csinál.
Nincsmit, reméltem, hogy tudok segíteni.
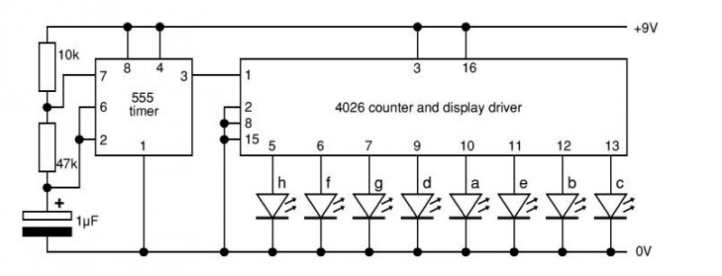
Én ilyet találtam...Az 555-ös órajelet állít elő kb.10Hz
frekvenciával (ezt a kondenzátor értékének állításával változtatni tudod).A 4026 os IC egy 7 szegmenses kijelző meghajtó,csak a kijelző helyett LED ek vannak a kimenetére kötve.A LED-ek minden órajel hatására látszólag kaotikuson fognak változni. :yes:
Lehet kapni villogó LED-eket. Ezek üzemi frekvenciája rendszerint kismértékben eltér egymástól, így párat összerakva és indítva egy elég kaotikus valami lesz belőle.
Hali! Köszi a tippet, még kezdő vagyok, úgyhogy ilyenről nem is tudtam
.
Szia, és köszi. Valami ilyesmire gondoltam
Szia! Sikerült eljutnom addig, h átnézzem a kapcsolást
Lenne vele egy apró kérdésem. Nem tudod véletlen, hogy az 555-ös IC-nek az 5-ös lábát hova kell kötni?Előre is köszi! üdv.: Jax
Ahogy nézem a rajzon nincs feltüntetve az 5-ös láb , tehát arra a lábra neked nincs szükséged
Az 5ös lába az 555 Icnek arra szolgál, hogy a belső referencia billenési fesz szinteket módosítani tudják.
Ezek határozzák meg a magas/alacsony időket .Tehát éppen remek arra is hogy az időalapod megváltozzon ... lassaban / gyorsabban járjon a "rendszer" órád.Már csak valami moduláló jelet kell vezetni rá. Pl fényerő változások , hangerő válozások ..stb ..stb. Ezek 1 2 voltos feszváltozásai remekül tudják mozgatni a rendszer frekijét.Alap esetben érdemes n*10-100 nF kondival hidegíteni pontosabban testre kötni az 5ös lábat.
Hello!
Valaki tudna egy kapcsolást 20led össze-vissza villogtatására?
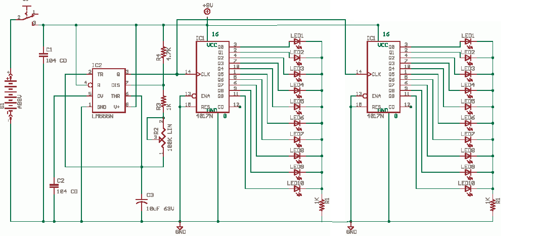
Tessék
A gyári rajz ha müködik, ennek is kell mennie. Csak a ledek sorrendjét cseréld fel és máris összevissza pillog. |
Bejelentkezés
Hirdetés |








. 
