Fórum témák
» Több friss téma |
Fórum » PC-ről vezérlés
Sziasztok! Nekem az lenne, a problémám, hogy szeretném, ha a számítógépem vezérelne pár dolgot a lakásban. Egyenlőre csak be és ki kapcsolásra gondolok, de még ebben sem sokat értem el. Tud ebben valaki segíteni nekem? Előre is köszi és BUÉK mindenkinek!
Hali!
Két megoldás van. Az egyik nagyon profi és drága + nincs vele meló. A másik meg otthon összebütykölős. Az elsőnél veszel egy PC-be rakható I/O kártyát... Ezek általában olyan drágák, hogy sírni lenne kedve az embernek. ( kb.70E egy jó kari ) A második megoldás, egy PIC. Ez a legegyszerűbb kb. egy 10 soros programmal tudsz csinálni 32 kapcsolt kimenetet. A proci típusa attól függ mennyi ki/bemenetet akarsz. Egy PIC16F84-el amit a legegyszerűbb kezelni 10 db eszközt tudsz kapcsolni.
Az egyszerűbb sem biztos, h drágább:
a 8255-ös IC köré épített kártya éppen erre szolgál. A közeli jövőben szándéxom építeni egyet a gépembe, terepasztal-vezérléshez. Néhány link: http://jap.hu/electronic/c64pio.html www.qna2002.com/8255.htm www.gsl.com.tr/8255_8254.htm www.futurlec.com/PCI8255.shtml www.decisioncard.com/index.php?style=io8254 www.decisioncard.com.tw/donloads.htm www.nucleuscomputer.com.au/decision/industrial_control.htm www.pci8255.net/windows.htm Rengeteg ilyen oldal van, ez csak töredéke, gugiban a 8255 és pci (esetleg card is) rákeresve találsz egy halommal!
Ha viszont nem akarsz PCI-re kötni dolgokat, akkor még mindig lehet a kétmegoldás hibride
Fogsz egy PIC-et és arra kötöd a 8255-öt... így lényegesen több I/O-ra tehetsz szert. De szerintem ha amatör vagy, akkor érdemes olyan megoldást keresni, ahol a PC oldali software is adott... Mindenesetben vigyázz a leválasztással !!! Nagyon fontos, hogy galvanikusan elválaszd a PC-től a fogyasztókat. Erre használhatsz OPTO csatolókat vagy reléket... mindenesetre a végeredmény ígyse-úgyse lesz olcsó, hiszen a legvacakabb relé ami elbír 250/3A-t olyann 400HUFnál kezdődik... de ezek ált. 12V-ról mennek ami azt jelenti, hogy minden relé elé kell még egy tranzisztoros leválasztás is... szóval szerintem 3* gondold át, milyen eszközöket akarsz gépről vezérelni és, hogy van-e értelme...stb. aztán álj neki és tervezd meg a rendszert, és utána keress megoldásokat amik megfelelnek neked. Nem akarom elvenni a kedved, de ez egy komolyabb munka. Sok siker, ha kell itt mindig kapsz segítséget.
Én a leválasztásnál az opto+triakpárnak vagyok a híve. Teljesen elektronikus. Olcsóbb is mint egy egy relé, na meg gyorsabb és zajtalan... ja és 220V/16A
Nagyon köszönöm, hogy segítettetek, bár mivel tényleg amatőr vagyok, nem mindent értettem, de ezeknek már könnyebb lesz utánajárni. Kellemes karácsonyt Nektek!
Jogos, van olyan opto ami direkt triac rángatós kimenetű.....
Huha, tudnal mondani egy ilyet?
Eppen LPT-rol kene kapcsolgatnom 24Voltot... es a takasiwiasimaiwa tipusu rele az istennek nem akar siman kapcsolni az -o 378 ff re. (lasd debug.exe) szoval mi is az az optokapcsolo aminek a masik vegen triac van?
Az a neve, hogy szilárdtest relé (solid state relais)
Én relékkel csináltam vezérlést a printer portra. Máig hibátlan. A port kimenetére kell egy 100 k-s ellenállás, ami egy npn tranzisztor bázisára megy. A tranzisztor kollektorára megy egy relé. A relével párhuzamosan van egy dióda, persze fordított polaritással hogy megvédje a tranzisztort. Egy paralell porttal ezzel a megoldással nyolc tárgyat lehet kapcsolni. Nekem régóta megy hibátlanul. A program pascalban íródott, nagyon egyszerű
Nem tudom, más hogy van vele, de én szeretem a szabványosított és moduláris dolgokat. Ezért a PC-vel szeretek RS232-n keresztül kommunikálni. A legtöbb PIC képes erre. A feszültségeltérés miatt kell még egy Max232 vagy hasonló chip és nem árt optoszigetelni a számítógéptől.
A funkciókat sem szeretem halmozni. A kapcsolni/meghajtani kívánt eszközök típusának megfelelően csinálok egy-egy panelt és azokat egy I2C buszra felfűzöm. Különösen hasznos ez modellvasút vezérlésnél, ahol néhány száz eszközt kell kapcsolgatni. Hiába 12VDV vagy 16VAC, nem lehet PIC-ről meghajtani. Az egyes paneleknek lehet címe és a PC-ről cim szerint lehet használni őket. Ha az egyikből több kell, csinálok még egyet. Ha másféle kell, megcsinálom és ráfűzöm az I2C láncra. Az I2C sebessége 100KHZ és 7-bites címzése van. Nagy lakás, ahol ez kevés. Üdv Csapajev
Teljesen véletlenül a ház berendezéseinek vezérlésre találtam egy rendkívül érdekes megoldást, amit már ipari méretekben használnak.
Az előbb én I2C buszt ajánlottam. Nos az X-10 szabvány a hálózatio feszültséget használja busznak. Amikor az AC éppen 0, akkor ráteszi a digitális jelet. Igy elég a villanyóra utáni részbe bekötni a vezérlő egységet. A normál fogyasztók nem érzékelik a jelet, a többi pedig annak megfelelően működik. Bármely web keresőbe beírva az X-10-et, hihetetlen mennyiségű eszköz és információ érkezik. A Microchip AN 236-os application note-ja egy központ elkészítését írja le. Üdv Csapajev
bocsánat a félrevezetésért, nem erre gondoltam, ez egy OPTO csatoló, amelyre könnyedén lehet Triacot rakni, mert a kimenete, Triacra van tervezve... (MOC 3041 V152) Az enyém ekte fehér, ami számomra szokatlan egy IC-től...
Egy túláramvédőből van, vagy 10db... Igazából eddig nem vettem hasznát, viszont szilárd test reléből van egy OPTO22, 240V 10A és 5V-ról vezérelhető (TTL) Ezt tudom ajánlani, de nem tudom a bolti árát, lehet, hogy egetverő...
Erről az I2C megoldásról elárulnál egy kicsit többet ? Vagy egy PIC ami a géppel kommunikál... (I2C / USART átalakító) és minden panelen van egy I2C ???) Vagy hogy... ?
Van egy "fő" PIC, amelyik a PC-vel és a többi PIC-kel tartja a kapcsolatot. A "fő" PIC és a PC közti kapcsolat USART (nem feltétlenül kell az egész RS232-t installálni) és elég 1200 baud. A kommunikációs protokollt célszerű ASCII-ban kidolgozni, mert akkor az egészet a PC-s program megírása előtt egy terminál emulátor programmal le lehet ellenőrizni. A PIC és PC kapcsolatnak csak az a trükkje, hogy más a PC RS232 jelszintje, ehhez ideális egy MAX232-es chip, de néhány tranzisztorral is meg lehet csinálni, bár ez utóbbit sose próbáltam. Elvileg az I2C-t is be lehetne vinni a PC-be, de ahhoz nincs kész protokoll. (A Linux-ban természetesen van) A PIC oldalon nem célszerű szoftverrel megoldani az USART-ot, jobb ha van hardver támogatása.
A "fő" PIC tartja a kapcsolatot a többi PIC-kel. Az I2C egy multimaster-cliens protokoll, de itt elég egy "normál" master-cliens protokoll. Ez azt jelenti, hogy a "fő" PIC, amikor éppen nem a PC-vel foglalkozik, akkor üzeneteket küldd a többi PIC-nek, akik azt értelmezik. Az I2C nyilván az eszközök állapotának a lekérdezésére is alkalmas. Az I2C sebessége alapból 100KHZ. A fenti feladathoz nem kell valami nagy sávszélesség, tehát akár szoftverből is meg lehet írni a klienseket. Az I2C és USART programok a Microchip application note-jai közt dögivel vannak, mind szoftveres, mind hardveres verzióra. A dolognak egyetlen hátulütője van: a programnak nem lehet csak úgy nekiesni és megírni. Mind a "fő" PIC, mind a többi PIC programját "valós idejű" stílusban kell megírni. Ez azt jelenti, hogy az egyes PIC-ek funkcióit pontosan meg kell tervezni (ugye egyszer van az I2C azután a ki- vagy bekapcsolás meg még amit akarunk.) Ezután meg kell tervezni, ki mekkora időkeretet kap, prioritást adva a kommunikációnak. A "strukturált programozás" elnevezés analógiájára ezt lehetne "struktúrált időprogramozásnak" hívni. Ha nem fér bele az összes processz egy időkeretbe, akkor a kilógokat még részprocesszekre kell bontani. Cserébe viszont rendkívüli modularitást kapsz. Hát valahogy így.
Épp ma találtam pár dolgot a témához, nem rakosgatom ide a dolgokat, nehogy szerzői jogokat sértsek
,de itt a link, mindent le lehet szedni a honlapjukról (vezérlő progit, és a kapcsolást - amúgy mindent említettek már sztem itt a topikban, csak most akkor már van vmi konkrétabb is).A program A vezérlőelektronika Légyszi véleményezzétek ezeket, mert ha működőképes lenne,akkor lehet én megjátszanám (átírva a programot lehetne vele csinálni akár egy hangvezérelt koncertvilágítási rendszert pl. 12 db 150W-os reflektor színes előtétfóliákkal és vezérelné a világításukat egy program a gépen - ez megvalósítható így?)
Megnéztem az oldalakat aminek a linkjét ide tetted és egész korrektnek találtam a rajzot, szerintem egyszerű is, viszont így is maradna egy gondom. Az én nyomtatóm még a párhuzamos portról működik, de lecserélni sem szeretném, mivel egy igen jó fotó nyomtatóról van szó, a másik pedig, hogy a munkahelyemen pont ugyanezeket a patronokat használjuk. Nem lehet esetleg usb-vel összekötni a nyomtatót? Egy átalakító, stb?
2-3 ezer ft-ért vásárolható +nyomtatóport a PC-be az is segítene a gondodon.
Ha valaki ért a programozáshoz megköszönném én is!!
Nekem síma egysezrü időzítővel kéne kapcsolgatni lámpákat, de jó lenne grafikus uton megszerkeszteni a sorrendet pl.Házibuli, nagyobb buli vezérlésére
Hali!
Ezt találtam: Parallel port relay board Van vezérlőszoftver is, windows és dos alá egyaránt. Üdv
Ja és Win2000 és fölötte lehet, hogy szükség lesz az Userport nevű programra, hogy a win hozzáférést adjon a porthoz.
Itt van még egy vezérlőprogram, talán még jobb, mint az előző
Sziasztok! En is ilyen problemaval kuszkodom mar egy ideje. Az alap gond az hogy nehany eszkozom (wireless ap) leall es nem gyozok hazajonni meloidoben hogy ujrainditsam. Erre a problemara (mivel nem vagyok tul jartas az elektronikaban es akkor meg finoman fogalmaztam
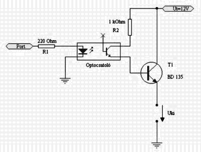
) vasaroltam egy radiovezerelheto konnektort. A taviranyitojan a mikrokapcsolok helyere rakotottem egy-egy reed rele-t. Ezt LPT portrol hajtom meg. Ez egy igen regi geppel mar rogton mukodni is kezdett, de azt nem szeretnem jaratni, a masik gepem viszont nem birja meghuzni a relet. Google baratom segitsegevel talaltam egy szep aramkort amit el is keszitettem, de ugy nez ki hogy a 220 ohm-os ellenallas ellenere a szamitogep, vagy a relet megranto 5V hazavagja a 4n35-os optocsatolokat... Tehat a kulonbseg a kephez kepest annyi hogy 5V-ot adok 12 helyett... Tudja valaki hogy mit kettyintek el? Esetleg ki is javthatna az aramkort... please. KB mar ilyen allapotban vagyok:
Egyéb okok miatt belecsöppentem én is az LPT vezérlésbe. Nagyon pöpec kis cucc. De le merném fogadni, hogy XP-t használsz. Ha te akarod írni a progit, akkor elküldök majd egy DLL-t, amit kell, különben nem megy. Ja, és XP alatt a debug -o parancsa se jó. Asszem -o... Valahogy így.
A program vezerlese asm koddal a legegyszerubb es ez meg win xp alol is megoldhato.
A kulcs a giveio csomag. Felpakkkkkkol egy drivert es maris mehet az asm kod is... Az elektronikai reszben viszont sajna elakadtam.
Szerintem felesleges a reed jelfogo a kontaktusnak a távvezérlőn fölösleges mozgó alkatrészek kontakt hiba .... stb. forrása...
Simán kapcsolhatnád az opto kimenetről a nyomi gombok helyét. Mérd meg mit mekkora feszültség van a test (negativ tápcsatlakozó) és a nyomógombok 2 vége közt. Ezen kívűl a tápfesz (plusz vezeték) és a gombok 2 vége közt. Ezen kívűl vedd le a tápfeszt a távvezérlő csatlakozóiról . Ekkor mérjél ellenállást a kapcsolók kivezetése és a táp és föld pontok között . Ott 1 fel/le húzó ellenállásnak kell lennie. Az optocsatoló tranzisztora fog párhuzamosan kötődni a kapcsolóddal. Ha felhúzóellenállás van akkor a opto tranya collektora menjen a kapcsoló és ellenállás közös pontjára és az emmitere a földre. Működés: azért felhúzó ellenállás mert a távirányító bemenetét felhúzza tápfeszültségre.Amikor nyomógombbal / tranyával lehúzod földre akkor jelzés generálódik "Low szint " "0" . A Fix tápra kötéssel stabil logikai szinten van az adott vezérlő bemenet HIGH "1" programozás analógia TRUE avagy bitset. tranzisztor/gomb ezt húzza le . Lehúzó elleállás esetén.: kapcsolóval párhuzamosan a tranzisztor úgy hogy a collektora plussztápra kötni emmiterét meg az ellenállás és kapcsoló közös pontjára kerül. Itt állandóan 0 LOW van és a kapcsolón/tranyán keresztül fog High 1 szintbe kerülni a távirányító bemenete.
Hi !
No itt 2 elvi rAjz is van arról amit írtam. A adót csak amolyan fekete(zöld)dobozként kezeltem lényeg az kiemelve kapcsoló ellenállás a köztük lévő viszony elrendezés a tápfesz és föld között . Az elrendezés fel/lehúzó ellenállás függvényében kell bekötni az optót is .
Szia! Bocsi hogy eddig hallgattam, de az igazsag az hogy a reles dolog bevalt, es azota nem igazan voltam jelen errefele...
A megoldasod nagyon tetszik, es lehet atalakitom ilyenre, de lenne par kerdesem. (ebbol is latszik mennyire nem vagyok kepben. ) - A rajzon ugye az s-sel jelolt a mikrokapcsolo amit kivaltanek? - Mekkora egy ilyen felhuzo ellenallas? Esetleg a szamitogep bekapcsolasakor lezajlo onteszt kivedesere is van otleted? (255-0 felvaltva jon a portrol es ez kapcsolgatja konnektort... )
Sziasztok!
Eléggé lámer vok elektronika téren,szal lehet azt kérdem,amit már itt elmondtatok épp.. Tehát ha relés módszer helyett triakos dolog lenne? Mondjuk azokkal a tic106-os cuccokkal?
Hali!Én csk annyit a pc ről vezérlésről hogy valaha q-Basic et tanultam.A Q-basic képes arra hogy LPT portot ki ill be kapcsolja,és a kimenő feszkót szabályozza.Akármilyen furcs de 5V és 21V közötti tartományban 1200mA al.Ez elég lehet egy elektro motor működtetéséhet ami pl:felhúzza a redőnyt,elhúzza a függönyt,bekapcsoló jelet küld egy kávéfőzőnek.stb.szóval csak ennyi a hozzáfűzni valóm,bár a q-basic csak 6.22-es dos ig müködik,de emulált ill freedos alatt xp-vel is megy.linux és mac alatt még nemtom.....
|
Bejelentkezés
Hirdetés |




Fogsz egy PIC-et és arra kötöd a 8255-öt... így lényegesen több I/O-ra tehetsz szert.
pl. 12 db 150W-os reflektor színes előtétfóliákkal és vezérelné a világításukat egy program a gépen - ez megvalósítható így?)
) vasaroltam egy radiovezerelheto konnektort. A taviranyitojan a mikrokapcsolok helyere rakotottem egy-egy reed rele-t. Ezt LPT portrol hajtom meg. Ez egy igen regi geppel mar rogton mukodni is kezdett, de azt nem szeretnem jaratni, a masik gepem viszont nem birja meghuzni a relet.
please. KB mar ilyen allapotban vagyok:


A megoldasod nagyon tetszik, es lehet atalakitom ilyenre, de lenne par kerdesem. (ebbol is latszik mennyire nem vagyok kepben.
)
)





