Fórum témák
» Több friss téma |
OFF-kent egy kis erdekesseg: Az Apple-be ez a taviranyitos funkcio alapban be van epitve, bluetoothon keresztul lehet mobilrol vezerelni
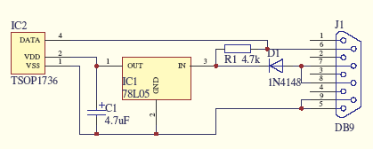
Kösz a válaszokat mindenkinek, rájöttem hogy azokból az alkatrészekből amiket az üzletben vettem egyik sem olyan volt ami kapcsolásba van feltüntetve sem a dióda sem az ellenállás sem a kondi, az 5 V-os fesz.stab. és az infravevő jók voltak, igy aztán kicseréltem a 4,2Kohmos ellenállást 4,7 Kohmosra és a diódát 1N4148ra és a 63Vos kondi helyett egy 35Vos kondit kaptam és igy már müködik. Úgy hogy be is tanitottam a progit és most már béke van.
Az adatalpjukat elnézve szerintem mindkettő jó csak a bekötésre kell figyelni.
Sziasztok!
Én arra lennék kíváncsi, hogy a PC kikapcsolást hogyan lehet beprogramozni a Girder3.29- nél. Köszönettel: Jani
Hali!
A képen rajta van. Ha a leállítás nem működne akkor a kikapcsolást válaszd, de vigyázz, mihelyst (ezt a szót így kell leírni? ) megnyomod a gombot, elindul a leállás.
Sziasztok!
Még annyit kérdeznék, hogy az eredeti kapcsolás a jó vagy a mellékelt. Win-xp SP3- hoz. Köszi.
Sziasztok csak nem megy az infravevőm és nem értem miért mert minden alkatrész megfelelő, amilyen a rajzon fel van tüntetve. SFH-5110, 4,7uFos kondi, L78L05ös feszültségstabilizátor, 4,7kOhmos ellenállás, és 1N4148-as dióda. Mégsem működik rendesen, lehetséges hogy túlmelegedett valamelyik miközben ráforrasztottam a panelra?
Melyik kapcsolás alapján építetted meg? Mert van olyan rajz ahol a 78L05 fordítva van berajzolva, ha nem figyel valaki oda akkor fordítva köti be.
Ezt a kapcsolást épitettem meg de nem nagyon akar müködni. Lemértem hogy hol mekkora a feszültség és az SFH5110-nek a tápágán nem túl gyakran lehet 5V-ot mérni leggyakrabban 4,96 de ez folyton változik 4,96 V-tól 5 V-ig. Ez nem lehet gond?
Szerintem felesleges a 7805. Építsd meg a zeneres verziót az még egyszerűbb is...
Én is ugyanezt építettem meg és nálam tökéletesen működik.
Én is azon gondolkodom hogy érdemes e ezzel a szarral foglalkozni vagy épitsem meg a zeneres verziót. A Girder is a zenerest ajánlja.
Nincs a kapcsolással baj csak szerintem túlzás kissé a stabkocka.Én ezt építettem bontott alkatrészekből.
Üdv megint!
Végre sikerült megcsinálnom ma a vevőt. A stabilizátoros változatot csináltam meg, csak ez volt itthon, zener nem. Annyi a változás, hogy feszültséget a tápról adtam neki, mert a com portról képtelen volt működni. Egyetlen kérdésem lenne a girderhez, hogy a win hangerejének növelését ill csökkentését milyen bill kombinációra kell beállítani?
Ez a minimális eltérés az 5V-tól nem lehet baj.Az SFH adatlapja szerint 4,5-5,5V-ig lehet a táp.Ott valami más hiba lesz. Próbálj rámérni az ir vevő kimenetére amikor a távirányítóval jelet adsz neki, hogy veszi e a jelet.
Az mindegy, hogy zener vagy 78L05, mindkettő megy mert már kipróbáltam. A stabilizátorosnál már nem emlékszem,hogy össze volt e kötve az 1-es és a 3-as láb a soros csatlakozónál. Sokaknál XP SP3-nál a zeneres működik ahol az 1. és 3. láb össze van kötve.
Hali!
Nem csak billentyű kombinációkat tud szimulálni a Girder. A képen rajta van mit állíts be, ha csökkenteni akarod a hangerőt akkor negatív számot írj be.
Köszönöm szépen így már minden tiszta. Üdv!
Azt nem értem hogy van mikor csatlakoztatom a PC-re a vevőegységet, elinditom a Girdert és megy tökéletesen vagy csak egy darabig és aztán magától bead egy hibaüzenetet(ezt akkor adja be ha megnyomok egy gombot a távirányitón). De ha ujrainditom a Girdert vagy ujrainditom a PC-t akkor már nem megy, bejön ez a hibaüzenet: "Warning: There may be hardware problem in receiver!". Maga az IR vevő működik mert a program érzékeli a jelet, csak éppen nem mindig hajlandó működni. Rámértem a vevő kimenetére persze nem ugy hogy távirányitóval jelet adjak neki, hanem csak úgy simán és 3,23-3,25 között ugrál a fesz. Ez normális dolog vagy nem?
Ez normális, nekem az oldotta meg hogy az igor plugin advenced beállításainál kikapcsoltam az Allow Ring0 priority - t. Remélem sikerül.
Ugyan ezt a kapcsolást épitetted meg?
Na most arra egy tipp hogy miért nem ismeri fel a parancsokat?
Kikészit teljesen az a cucc, most nem ad hibajelentést viszont nem ismeri a külömböző parancsokat.
Kiírja a girder ablakon belül hogy az eszköz működik? Ha igen és ha nyomsz egy gombot a távirányítón, és villog is a kis "led" a girderben, akkor már csak be kell tanítani.
Igen de az a nagy gond hogy már be van tanitva csak téveszti a parancsokat. Például az "egér fel" nevű parancsnak a kódja 22DD és ehelyett összevissza ad be minden félét egyszer 0496 másszor 0000 meg ilyen össze vissza kódokat ir ki. Mit kellene rajta még változtatni? Esetleg megpróbálom még egyszer betanitani. Hátha az segit.
Priority levelen állíts fel 1-et.
|
Bejelentkezés
Hirdetés |




) megnyomod a gombot, elindul a leállás. 



Kikészit teljesen az a cucc, most nem ad hibajelentést viszont nem ismeri a külömböző parancsokat. 



