Fórum témák

» Több friss téma
Fórum » PC távirányítás
 
Témaindító: agrippa67, idő: Nov 28, 2008
Témakörök:
Lapozás: OK   13 / 26
(#) Mikeemn válasza zenetom hozzászólására (») Dec 23, 2009 /
 
igen azt állítottam is. a priority-t még nem próbáltam, egyenlőre egy laptopot kell helyre tennem utána hozzáfogok megint a irhez. köszönöm az ötleteket. megírom majd a fejleményt.
(#) Inhouse hozzászólása Dec 23, 2009 /
 
Mindenki meg van áldva ezzel az infrával, amikor írom a BlueTooth-os SonyEricsson-os megoldást egy kukkot sem ír rá senki. Aki kipróbálja, nem fog mást használni...

Üdv
Inhouse
(#) zenetom válasza Inhouse hozzászólására (») Dec 23, 2009 /
 
Pontosan mire is gondoltál? Telefonos bluetooth-ra?
A "floAt's Mobile Agent" progi is tud ilyet. Ha nem akkor nem szóltam.
(#) Inhouse válasza zenetom hozzászólására (») Dec 23, 2009 /
 
PC távirányítás SonyEricsson módra. Ingyenes program, bármelyik média playert meg tudod csinálni. Aztán felrakod a telefonodra és nyomkodod. Csak SE telefon és BlueTooth kell a gépen. És nem kell rátartani, mert nem infra...

Üdv
Inhouse
(#) zenetom válasza Inhouse hozzászólására (») Dec 23, 2009 /
 
Ja értem... Hááát úgy nem az igazi
(#) Inhouse válasza zenetom hozzászólására (») Dec 23, 2009 /
 
Mi nem igazi rajta?
Kirak a telefonod egy általad szerkesztett képet, hogy melyik gomb mit csinál. Megnyomod és viszi. Nem kell Girder, nem kell driver, nem kell rátartani, biztos, hogy működik.
Persze kell egy SE telefon. Amióta a sok Nokia után ez lett, úgy gondolom, hogy nem lesz más telefonom csak SonyEricsson...
A BlueTooth ha nincs, ezerpárszáz Ft...

Üdv
Inhouse
(#) zenetom válasza Inhouse hozzászólására (») Dec 23, 2009 /
 
De magában a telefonban nincs bluetooth. Meg mivan ha hívnak telefonon és leakarod állítani a zenét a gépen?
(#) Mikeemn válasza Inhouse hozzászólására (») Dec 24, 2009 /
 
jó megoldás ez, nincs szerintem senkinek semmi baja vele. csak drágább venni egy se-t mint egy infrát összedobni. nekem pl w302 van de olyan buta telefon hogy nem tud távirányítani. egyébként régen én is ezt a megoldást használtam amíg w880-om volt.
(#) Inhouse válasza Mikeemn hozzászólására (») Dec 24, 2009 /
 
Persze, ezért nem kell venni telefont. Csak azt gondoltam, hogy már minden telefonban van BlueTooth. Én nem vagyok telefon khmm....b.z., de ezek a funkciók tetszenek. W300i-m van, nem mai darab, de amíg megy ez marad...

Üdv
Inhouse
(#) aflmor válasza Inhouse hozzászólására (») Dec 24, 2009 /
 
Azért nem kell úgy elájulni a SE-től...

Van ez Simbianos is:
PC-Remote 2.0
...és PDA-ra is: Power Remote 1.0
(#) Mikeemn válasza zenetom hozzászólására (») Dec 26, 2009 /
 
üdv! így az ünnepek unalmában ujra hozzáfogtam az építéshez, újrakészítettem az egész kapcsolást a legutolsó linkelt ábra szerint. sajnos még még mindig nem működik, pedig mindent ugyan úgy csináltam. megnéztem a beállításait is, dsr-en van priority-t is 8ra állítottam és még mindig hiba van az érzékelővel. valakinek van ötlete, mi lehet a baj? köszönöm.
(#) zenetom válasza Mikeemn hozzászólására (») Dec 27, 2009 /
 
Esetleg pipáld be a beállításoknál még a "Allow Ring0 priority"-t (ne lepődj meg kékhalálozik eggyet a gép) aztán indítsd újra a gépet.
(#) Mikeemn válasza zenetom hozzászólására (») Dec 27, 2009 /
 
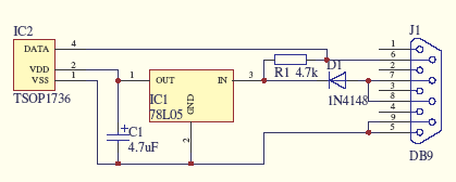
az hogyan lehetséges, hogy a gnd-hez képest (5-ös láb) a 7-es (RTS) lábon negatív feszültséget mérek? a rajz szerint ezek össze kell hogy legyenek kötve. össze is kötöttem, de negatív feszültségből a stab nem fog 5V-ot gyártani. de ha megfordítom a vezetékeket, a fesz megvan, mégsem működik.
(#) zenetom válasza Mikeemn hozzászólására (») Dec 27, 2009 /
 
Azt hiszem a BIOS-ba kell valamit átállítani, de nem tudom már mit. Keresgélj itt a fórumon, valahova biztos le van írva.
(#) Mikeemn válasza zenetom hozzászólására (») Dec 27, 2009 /
 
megnéztem a biost, de még csak utalás sincs sehol a com portra. megpróbálom valahogy másképp hátha jó lesz. de azért átmegyek a szomszédba, hogy a gyereknek a gépen ugyan ugy negatív fesz van e 7es lábon.
(#) aflmor hozzászólása Dec 27, 2009 /
 
Nemtudom belinkelte e már valaki: RC5 Infrared Remote Control Receiver for Media Centers
(#) Hujikolp hozzászólása Jan 12, 2010 /
 
Több mint másfél év sikertelenség után végre nekem is sikerült működésre bírnom a Girdert Ezzel a PIC-es megoldással, mert a zeneres nekem sehogy sem akart működni. Egyedül a különbség a kapcs.rajzban, hogy az adat vonalat a DSR-re tettem, nem a 2-esen van. Illetve fog kapni egy nyomógombot is, amivel tudom rezetelni, mert gép bekapcsoláskor nem aktiválódik, ellenben ha lehúzom, visszadugom, utána már jól megy. A
'84-est használtam.

Egyébként ENTER-t hogyan tudok vele küldeni? Mert a bill. parancsoknál nem találtam az entert, execute-re meg nem csinál az égadta világon semmit..
(#) danca hozzászólása Jan 31, 2010 /
 
Én a Pinnacle PCTV Pro távirányítóját használom (plugin mellékelve). Nekem tökéletesen működik. Az lenne a kérdésem, hogy a Windows Media Player 11-et hogyan lehet vezérelni?

pctvs.rar
    
(#) Pulyka válasza danca hozzászólására (») Jan 31, 2010 /
 
Szia.

Idézet:
„Az lenne a kérdésem, hogy a Windows Media Player 11-et hogyan lehet vezérelni?”


Én a Girder 3.2.9. progit használom a WMP 11 vezérlésére,tökéletesen.
Szóval nekem bevált.
Más programokról nincs tapasztalatom.
De ha a Girder-t be szeretnéd programozni a WMP-re,vagy bármilyen más progira,akkor próbáld meg...

...ezt + ezzel együtt

... még ezt is
(#) danca válasza Pulyka hozzászólására (») Jan 31, 2010 /
 
Sikerült, de az a gondom, hogy nem sikerül elindítani magát a programot.
(#) Pulyka válasza danca hozzászólására (») Jan 31, 2010 /
 
Mármint a Girder 3.2.9-et?
Nincs találatom a hiba okára

Én innen töltöttem le a HE-ról.
És nekem semmi baj nincs.

Viszont szoktam tv-t nézni a gépen Winfast TV tuner kártyáról,és a winfast programját nem tudom kezelni a gyári winfast távirányítóval,ha a girder vevője nincs letiltva.
Miután letiltottam a girder vevőjét,gond nélkül tudom vezérelni a winfastot a gyári winfast táv.-val,és annak vevőjével.
(mert a girder,és a winfast vevője közel van egymáshoz,és ezek szerint zavarja egyik a másikat...)

Erre figyelj oda
(#) danca válasza Pulyka hozzászólására (») Feb 1, 2010 /
 
Idézet:
„Mármint a Girder 3.2.9-et?”


Nem a Girdert hanem a WMP11-et.
Próbáltam már szkripttel is de sikerül!
(#) Bütyk-örmester hozzászólása Feb 11, 2010 /
 
Sziasztok, megépitettem ezt a kapcsolást, persze pár külömbséggel TSOP1736 helyett SFH5110 a 4,7kOhmos ellenállás helyett csak 4,2 kOhmost kaptam és a kondi nem 25 V-os hanem 63 V-os mert csak ilyet kaptam ebből is . Persze az infravevőt megfelően kötöttem be de nem működik, mind jelenik meg valami hibaüzenet. Lehet hogy pontosan a rajz szerint kellett volna megcsinálni? De az a gond hogy nem kaptam mindenből olyat amilyen a kapcsolási rajzra fel van tüntetve.
(#) Mikeemn válasza Bütyk-örmester hozzászólására (») Feb 11, 2010 /
 
Nekem sem működik pedig igy csináltam én is. Főleg hogy a porton az 5 - 7/8 as lábak között negatív feszültség van, a 7805ön semmit nem lehet mérni, de ha fordítva kötöm be akkor sem működik, viszont van fesz a stabon. Megmértem haver gépén azon is negatív fesz van az 5ös lábhoz képest.Ez normális jelenség?
(#) Bütyk-örmester válasza Mikeemn hozzászólására (») Feb 12, 2010 /
 
Szia, én is megmértem az 5/9-7/8as lábak között a feszültséget és én is negativ feszültséget mértem, mi lenne ha megforditanám a betáplálást? Vajon nem müködne?
(#) proba válasza Bütyk-örmester hozzászólására (») Feb 12, 2010 /
 
Girderbe nincs valahol soros port beállítás?
Ha igen esetleg itt tudnád állítani az rts vonal állapotát,ezzel a tápot az eszközödnek.
(#) Mikeemn válasza proba hozzászólására (») Feb 12, 2010 /
 
Bütyk-örmester én bekötöttem fordítva, meg is lett az 5 volt, viszont nem működött. Ezt a girder beállítást megnézem köszönöm a tippet. Sajnos majd csak jövő héten tudok foglalkozni a dologgal. Addig sok sikert mindeninek.Üdv
(#) Bütyk-örmester válasza Mikeemn hozzászólására (») Feb 12, 2010 /
 
Ma én is megforditottam a bekötést de nem müködött úgy sem aztán bekötöttem rendesen és müködött egy darabig, miután ujrainditottam a gépet megint beszart és azóta megint nem megy. Nem tudom miért de ahogy megnyomok egy gombot a távirányitón lefagy és van mikor a gép is ujraindul, pedig látszik hogy veszi a jelet mert a sárga led villog de nem müködik normálisan. Amugy milyen kábel lenne a legjobb neki? Mert tettem elöször egy egér kábeljét és aztán kicseréltem mert gondoltam hogy meg van szakadva és kicseréltem egy TV-ből kioperált ugyancsak ilyen infravevő vezetékkel és azzal müködött egy darabig aztén megint annyi lett.
(#) moltam válasza Bütyk-örmester hozzászólására (») Feb 13, 2010 /
 
Én a 5V1 es zeneres verziót építettem meg és elsőre működött.
(#) andrasaranyos válasza Bütyk-örmester hozzászólására (») Feb 13, 2010 /
 
Szia! Én is ezt a kapcsolást építettem meg, teljesen más infra vevővel, videóból bontottam ki, persze a videó eredeti távirányítójával használtam. Programnak az UiCe 2.34 est használtam. Na a lényeg, hogy működött egy napig tökletesen. utána már nem, vagy nem vette a jelet. A probléma úgy oldódott meg, hogy a földet, és a pozítívot molex csatiról vittem a kapcsoláshoz. Viszont néhány kapcsolásnál a sok közül a vevő kimenete a soros port 1 es lábára(DCD) csatlakozik a 6-os(DSR) helyett.Sajnos már egy éve szétbontottam úgyhogy már nem tudom, hogy nekem melyikre volt kötve.
Következő: »»   13 / 26
Bejelentkezés

Belépés

Hirdetés
XDT.hu
Az oldalon sütiket használunk a helyes működéshez. Bővebb információt az adatvédelmi szabályzatban olvashatsz. Megértettem