Fórum témák
» Több friss téma |
Fórum » PIC - Miértek, hogyanok haladóknak
Sziasztok! Nemtudom van-e köztetek olyan, aki vásárolt a bai elektronikától pic égetőt? Kínlódok vele egy ideje, de az istennek sem megy. Ismertek esetleg valami roppant egyszeű égetőt, ami 16F84-et, 16F628-at tud? (persze működő progi is kéne hozzá...) Igazság szerint kezdő vagyok ezen a téren, és sürgőesn be kéne égetnem egy 16F84-et, de nem nagyon jön össze. (bár 20 éve műszerész vagyok...) Ha rádiótechnikában, amatőr adó-vevő, megfigyelővevő kérdésben segíthetek sikítsatok, ugyanis huszonpár éve építek rádiókat. Előre is kösz mindenkinek.
HELP HELP HELP HELP HELP
Ha igaz, a baji elektornikás égető, egy JDM klón, ez pedig nem sok jót sejtet! (olvasd el az erről szóló írást az oldalamon).
Jó égető az oshon(oshon picprog), 7407-el megépítve(csereszabatos a 7406-al, csak stabilabban működik. Át kell állítani hozzá a szoftvert, de ez nem nehéz...) Bonyolultabbakat találsz az oldalamon is. Ha sürgős az égetés, lehet, hogy valaki a közeledben beégetné a progit...
Bevallom nem nagyon értek még hozzá, csak kipróbáltam egy examle-ját, ami a telepedett könyvtárban volt. Egyébként igen, a megtervezett kapcsoláson lehet futtatni a megírt programot. Leírásról nem tudok, ha találnál, főleg magyart, akkor küld el nekem is légyszi!
Sajnos csak ugy mint watt en sem foglalkoztam meg behatobban a Proteussal, de a demojat onmagaban futtatva nezegettem (MPLAB nelkul). A Proteus konyvtaraban kell lennie egy Samples alkonyvtarnak es azokban kell lennie gyari demoknak - ott ha jol latom sokminden van, ertelemszeruen NEM az AVR konyvtarban keresendo a PIC demo
![]() Amugy van egy Proteus topic itt a HE-n, ha rakeresel a keresovel ki fog ugrani, olvasd azt a topic-ot vegig, es lehet ha ott teszed fel a kerdeseket hamarabb megkapod a valaszokat.
Hu, radiok... hasznos tudni, hogy ertesz hozza... azon gondolkodtam mostansag, hogy kellene epiteni egy egyszerubb scannert amivel csupan azt lehetne vizsgalni, hogy egy kristaly / resonator beindult-e, es esetleg valamelyest EMI-t tesztelni egy aramkoron. Sajnos a gyari scannerem 25MHz-tol indul (ill. sok mas tartomanya is van, de ez van legkozelebb), es az ugye nem jo 4, 8, 12, 20 megas kvartzokra
. Lehet valami PLL-es dolog kellene, that mint egy igazi scanner. De ezt lehet egy masik topicban kellene kitargyalni.Ami az egetot illeti en erosen javasolnam a PicKit2-t, ill Watt vagy Szilva fele klon valamelyikenek megepiteset.
Szerintetek jó lesz az a hálózati adpterem ami 5V 500mA ad ki magából pic táplálásához??
kösszi
ja és azt kifelejtettem hogy egyen fesz!
Ha nem stabilizált, akkor nem lesz jó.
Maganak a PIC-nek eleg keves aram elegendo, nezd meg pontosan az adatlapot mennyi (fugg a PIC-tol, a hasznalt orajeltol, periferiaktol). Van egy aramkorom ami 200uA korul vesz fel, ugyhogy a te taplalasod nyilvan 20x nagyobb ennel. Ennel joval kisebb fogyasztasu eszkozok is leteznek, de azt lehet mondani a meghatarozo altalaban a kulso aramkor amit a PIC-re kapcsolsz.
Azt is figyelembe kell venni, hogy mennyire stabil, mekkora zajok vannak azon az 5V-os kimeneten stb. Ahogy potyo is mondja ha nincs stabilizator rajta akkor konnyen barmi is elofordulhat azon az agon, ha igy van erdemesebb 3.5-4V kornyekere lemenni egy stabilizatorral - a PIC megy onnan is, csak azt kell megznezned, hogy ha ugyanaz taplalja programozas kozben is, akkor az a fesz elegendo-e a programozashoz - megintcsak adatlap ill programmer reference manual...
köszönöm!
Azt nem mondtam hogy igen a picnek 5V kell, nem tudom hogy stabilizált-e, ez most vetődött felbennem(mármint az adapter ).De majdnem mind1 mivel az égető amit építek az stabilizálni fogja.Márcsak annyi hogy igen az áramerősség jóval nagyobb mint amit felvesz(ráadásul nem is lesz egy túl bonyolult az áramkör) és hogy nem okoz bajt az az 500mA??
Ráadás:utánanéztem az adatlapján.
Wide operating voltage range: 2.0V to 5.5V • High Sink/Source Current: 25 mA • Commercial, Industrial and Extended temperature ranges • Low-power consumption: - < 0.6 mA typical @ 3V, 4 MHz - 20 μA typical @ 3V, 32 kHz - < 1 μA typical standby current Ha jól értelmezem akkor 2-5V kell neki alap esetben, 25mA vesz fel,az alacsony energia felvételnél nem teljesen világos:S>>
A 25mA a lábakra vonatkozik, hogy annyit tud leadni a lábain. Maga a chip fogyasztása 3V-ról 4MHz-nél 0,6mA. Ökölszabályként: a teljesítményfelvétel a feszültséggel négyzetesen, a frekvenciával lineárisan emelkedik, de vannak diagramok az adatlapban a tipikus áramfelvételre. Nem írod milyen pic, de DC AND AC CHARACTERISTICS GRAPHS AND TABLES cím alatt szoktak lenni a diagramok. Természetesen ez csak magára a pic-re vonatkozik. Ha valamit még ráakasztasz, annak a fogyasztása hozzáadódik.
Az a tap nyilvan nem aramforras, hanem feszultseg forras. Az 500mA az egy maximum ertek ameddig a gyarto garantalja, hogy a kimeneti feszultseg bizonyos elfogadhato hataron belul marad. Ha ennel tobbet vesz fel akkor a benne levo aramkortol fugg mi tortenik, de ez most masodlagos. A lenyeg, hogy egeszen 500mA-ig annyit ad le amennyit fel akarnak venni onnan...
Labaknal ez a 25mA azert erdekes, mert egy LED felvehet akar 20mA-t is, igy ez a PIC meg kepes a LED kozvetlen meghajtasara - szemben sok mas mikrokontrollerrel ahol kulso kapcsolo tranzisztorral vagy mas modszerrel kell a mikrokontroller labait tehermentesiteni. EGyszeru az aramkor: Ha 20mA felvtelu LED-bol van 10 darab, akkor az maris 200mA... Van rajta egy fesz oszto, es az is szippanthat le jo sokat. Az "eleg egyszeru" az nem mernoki megfogalmazas, igy a valasz "vagy jo vagy nem jo" lehet max...
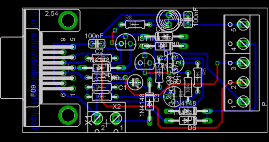
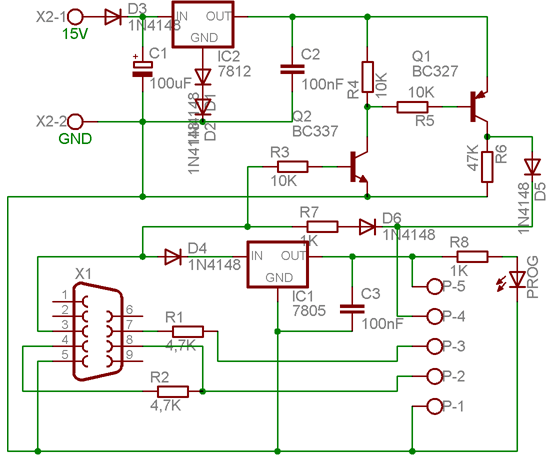
Köszi!A pic 16f877 és ehez akarok egy saját égetőt,(dell laposra lenne rákötve).Találtam egy jó cikket amit Topi írt(Nulláról a robotokig I.) és abban közöl egy egyszerű kapcsolási rajzot amin ki van küszöbölve a stabilitás problémája.Azt nem értem benne hogy azt most a laptop usbre direktbe rádugom vagy kell usbsoros átalakító?Én emellett arra gondoltam, hogy a p csatlakozókat úgy kötöm össze a pic megfelelő lábaival hogy csinálok még 1 panelt amin rajta van a pic a két kondi egy hs rezgő és p sorrendben kivezetem a pic lábait és a két panelt egyszerűen csatlakoztatom.Na ez mekkora baromság látván a nyákot és kapcsolási rajzot?
A nyelvi hibákért pontatlanságért elnézéseteket kérem.
Amolyan padawan féle vagyok most itt
Ha laptopra kell, akkor a soros portos égetőt helyből felejtsd el. Az USB-soros átalakítós cuccokat szintén nagy ívben kerüld. Ha van párhuzamos port, akkor párhuzamos égetőt használhatsz. Ha nincs az sem, akkor marad az usb-s, ezesetben pedig vagy Pickit2 vagy ICD2. Előbbit javaslom, megvenni sem drága (8000Ft körül), de után is építhető. Az ICD2-t megvenni drága, de szintén utánépíthető. Mindkettőről találsz itt a kapcsolások között leírást.
Ezeket a JDM-es szornyedvenyeket fejeltsd el szerintem, sok fejfajastol megkimeled magad. Epits PicKit2 klont vagy vegyel egy gyarit - meg az sem annyira nagy osszeg. Az legalabb USB portos ami nagy valoszinuseggel megy kozvetlen a laptop USB-jerol (en is Dell lapirol hasznalom, Inspiron 6400). Ha valamiert nem menne, mert pl az USB fesz nincs a kivant erteken, akkor meg ra lehet dugni egy kulso taplalasu USB hub-ot barmikor...
Köszi Mindkettőtöknek!
Mondanátok nekem egy helyet ahol gyorsan be lehet szerezni a pickit2-t.Ehez milyen mekkora táp kell?16f877 pic
bocs nem akarom szétoffolni a témát,
csak egy kérdés ez ügyben:rendeltetek már chipcad-től, mert nekem holnapra kéne ,azt gondoltam ha ma megrendelem akkor holnap át tudom venni.Nekem pickit2 programozó kell?mert volt vmi pickit2 start
A ChipCAD-nél nézz körül (www.chipcad.hu), eredeti PICkit2-t onnan tudsz beszerezni. Egy másik topciban felmerült, hogy állítólag másfél hónap jelenleg a szállítási határidő, de a weblapjuk alapján Debug Express kiadás van raktáron is. Mindenképpen beszélj velük telefonon!
Ha túl sok lenne az idő, amire le tudják szállítani, de 18F2550-et tudsz venni azonnal, akkor az utánépítéssel is megpróbálkozhatsz, vagy a watt-félével (ami itt a cikkek közt is megtalálható), vagy az enyémmel: Bővebben: Link
ChipCad. Nem kell táp, mert az USB 5V-ról működik.
Ha nagyon sürgős, akkor hívd fel őket, kérdezd meg, mi van raktáron (az online listájuk szerint debug express kiadás van). Aztán már csak be kell menni hozzájuk és személyesen megvásárolni. Szerintem ez a leggyorsabb módja.
Igen rendeltünk. Ha most rendeled, holnapra nem ér oda, csak "holnaputánra", azaz hétfőre!
Szia Szilva! Szinkronban vagyunk rendesen!
és nem gáz hogyha pickit2 debug expesst veszek?
Nem, a programozó ugyanaz a csomagban, csak kapsz mellé egy szerelt demo boardot is.
nos a picet is rendeltem a 16f877-20/p -t!
Nem tudom mit szerettek abban a 877-esben? A debug expressben 887-es van es az kivalo tanulgatasra is meg 877 helyett is, annak van belso oscija is. Nem ertem tenyleg ez a 877 honnan jon mert nem Te vagy az elso aki azzal szenved.
Nezzetek meg, minel tobbet tud a PIC annal olcobb...
Idézet: „Nem ertem tenyleg ez a 877 honnan jon mert nem Te vagy az elso aki azzal szenved.” Jó ideig a 16F877(A) volt a 16F sorozat "királya", ezért azt ajánlottuk mindenkinek. Elég sok projekt is ezen alapul, mert ahol picet árultak, ott ilyen biztosan volt. Amióta megjelent a 16F887 és hasonlók, azóta természetesen azzal célszerűbb új fejlesztésbe fogni (vagy inkább 18F-el, de az más kérdés). A nem gyári égetőszoftverek hogy állnak a 887-el? |
Bejelentkezés
Hirdetés |













