Fórum témák
» Több friss téma |
Fórum » PIC - Miértek, hogyanok haladóknak
Az XT az jó beállítás, ellenben az adatlap 15 pikós kondikat javasol, de ettől még mehetne. A #use rs232(... az usart-ot kapcsolja be és valószínűleg nem a nyomtatóportra gondoltak
Ha nem használod a soros kommunikáció e módját, akkor vedd ki azt a sort (vagy rakd megjegyzésbe)!
Potyo köszi!
Egyenlőre nem látom át miért nem kerül oda az 5V. Ha jól emlékszem valami 4066-os analóg kapcsolókon kereszül érem el a PIC programozó lábait. Arra gondolsz, hogy az analóg kapcsolók belső ellenállása olyan nagy, hogy azon esik le a feszültség, vagy inkább a PIC bemenetin lévő védő diódák nyitnak ki a 3V felett? Bocsi, de nem értem..
EZ alapján már boldogulsz!
A 628 lábkiosztása megegyezik a 84-el, csak a programmemóriája kétszer akkora.
Legjobb lenne, ha lerajzolnád a kapcsolást, amiben próbálkozol a PIC-kel (többek között az ilyen kijelentések miatt: "a PGM láb egyben az RB3 is, ami már a motor egyik tekercsére van kötve jelen esetben... 5 madzagos unipoláris; RB0-RB3 lábak a tekercsekre, +1 a földre"). Ahogy azt már írták is előttem, az MCLR is okozhat gondot, ha lóg a levegőben, valamint a tápszűrő kondik hiánya is lehet meglepetések forrása.
Itt a kapcsolás, és a program!
Hé, hát ez nem megy így, ide PNP-s tranzisztrorok kellenek!
Ez így rövidrezárogatja az áramkörben a tápot, a motor közös vezetéke megy a VCC-re, a tranyók emittere GND-re, Collectora a moci tekercseire, a sorrend a te problémád azt nem ismerem. a tranyók a rajz szerint rosszul vannak bekötve, a nyilazott láb az emitter, a sima a collector.
Köszi a helpeket a pic24-el kapcsolatban. Vdcore és envreg bekötve, és a pickit2 így fel is ismerte.
Jellemző hogy ez a nagyon lényeges infó a 193. oldalon volt a dokumentációban.
Na összekavarodtam a tranyók jók ide, csak rosszul vannak kötve!
Megoldás áramkörileg:
- Motor common VCC-re! - Tranzisztor Emitterek GND-re! - Tranzisztor Collectorok Motor tekercsekre! Csoda, hogy ment ez így, a motornak egyébként még a fesz sem mindegy, csak az üzemi feszültségén fog normálisan futni, másképp melegszik, meg akadozik! Nem sokat értek a C-ből, de a vezérlése jó irányú. Motor típusát tudod?
Felprogramozáshoz ugyanazok a körülmények kellenek a kontrollernek, mint a normál működéshez. Innen meg már logikus, hogy kell ENVREG láb meg tápszűrés.
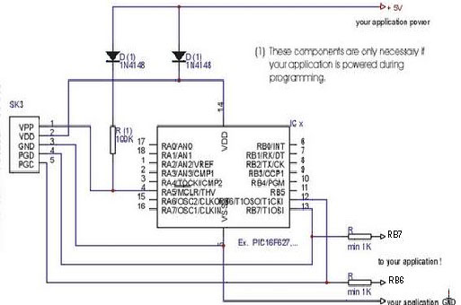
Nézd meg az ICD2 kapcsolási rajzát. A kimenetet meghajtó 74HC126 táplába nem az állandó 5V-ra van kötve, hanem a kimeneti Vdd-re. Ha 3V-os áramkört programozol, akkor a 3V-ot oda kell vezetni az ICD2 Vdd lábára, kikapcsolni az ICD2-ről történő táplálást (nem 5V-os chipeknél ezt be sem birod kapcsolni) és akkor a kimenetmeghajtó 3V-os kimeneti szinteket fog adni a PGD és PGC lábakra.
A PNP akkor kapcsol, ha a bázisán 0 szint van. Itt pedig NPN van, hogy akkor nyisson, ha a PIC kiadja az 5V-t azon a lábon. Meg hát mondom, volt hogy megforgatta, és volt hogy megérezte a poti tekerését, de látszólag teljesen rendszertelenül dönt úgy, hogy működik.
A motor tehát 5 vezetékes unipoláris; tudtommal >ilyen<. Én elhiszem, hogy ez így rossz, mert kinézem magamból, de ha működött vele, csak van benne valami
No átkötögettem; pontosan ugyanúgy megy, mint eddig. Érezni, hogy valamelyik láb nyitva tart egy tranzisztort, kézzel forgatva érezni h tartja. Csak áll a program. Ha rajta tartom a programozót és nyomok egy Read vagy Verifyt, elindul, majd megáll.
szerintem írni kéne rá egy csak a motort végtelen ciklusban vezérlő programot!
A motor tekercseinek sorrendje biztos jó, mert ilyenkor előfordul, hogy rosszak a fázissorrendek, és lép kettőt előre, vissza egyet, utána meg előre picit.
Köszi Potyo!
Így már tiszta. Nekem csak olyan ICD2 rajzom volt, amin az IC-k táp/földje nem volt ábrázolva. Most keresetem egy olyat amin be van, és minden világos. Pedig annó magam raktam össze. Talán pont tőled vásároltam a nyákot. (igen... ICD2 potyo2-rev1.)
Igen, van mikor eldugják az infót, ezért kell jobban átolvasni az adatlapot, vagy kérdezni. Szerencsére most nem ment tönkre semmi, de van mikor igen, lásd az USB-s topicban a fele táplábak bekötésétől elszálló 4550-et.(igaz, még nem derült ki, ettől szált-e el, de hogy be kell kötni minden lábat, az biztos.
)
Az a gyanúm, hogy a motor induktív lökései bolondítják meg a PIC-et. Próbálj az MCLR lábra is tenni kondit(100n) és a motor tekercseihez diódákat és esetleg kondit. Próbáld meg LED-ekkel, akkor is lefagy-e!? Ezügyben nézz körül a neten, mert nem PIC kérés, ne itt menjünk ebbe bele.
Más PIC-el kapcsolatos észrevételem nincs, ennek mennie kéne elvileg.
Hali!
Még egy kérdésem lenne az ICSP-vel kapcsolatban. Amit csinálok kapcsolási rajz szerint az MCLR/VPP és a VDD lábak össze vannak kötve. Viszont az ICSP csatihoz külön-külön kellenének. Ebben az esetben mi a teendő?
Szia!
Az MCLR lábat kb. 10kohm ellenállással célszerű a VDD-re húzni. A VDD-t és a MCLR lábról két vezetékkel kell csatlakozni a ICSP -hez. A programozáskor az MCLR lábra 13V feszültség is kerül. Ha ezt a lábat bemenetként szeretnénk használni a ármkörben, az ide csatlakozó áramkört meg kell védeni ettől a feszültségtől. Szia Idézet: „Amit csinálok kapcsolási rajz szerint az MCLR/VPP és a VDD lábak össze vannak kötve.” Az a rajz nem jó. Nézd meg a gyári ajánlást és hagyd ki a diódát, úgy jó lesz. Nézz fel az oldalamra, írok az ICSP-ről, rajz is van!
18F4520-as PIC-el összekötöttem egy RR-3 vevőt. MikroC-ben próbálom a help szerint összekötni és a HELP -ben közzétett mintaprogram szerint.
Sajnos a Man_Receive_Config(&PORTC, 2); konfig utasitás után megáll az PIC. Ha valakinek működött már RR-3 és mikroC-ben élesztette fel, kérem privátban segitsen. Köszönöm előre is!
A két dióda nem kell, és nem jó a 100k. Oda 10k kell. Egyébként igen, ilyesmire. Az oldalamon a rajzot nem láttad?
Idézet: „kérem privátban segitsen.” Ez itt nem módi!
Köszönöm!
De, azt olvasgatom! Még kiokosodom a végén!
Hali
A kapcsolas meg akar mukodhet is de a tekercsekkel nem art parhuzamosan kotni a diodakat( termeszetesen zaro iranyban). Maga aprogram biztos nem mukodik mert a bekapcsolaskor var a soros vonalon egy hex karaktert. Ha ez 0x00 akkor fog elagazni a use_pot() fv-re. Addig amig ez a feltetel nem teljesul, nem tud rafutni a Te altalad kivant fv-re. Javaslom probald meg ertelmezni a program minden sorat, majd amit nem ertesz probald meg megkeresni ra a valaszt C fordito helpjeben. Meg egy javaslat : ha most eloszor hasznalsz C-forditot eletedbe akkor rossz iranyba indultal el. Ezen a forumon mar sokan leirtak, hogy a kezdoknek a legudvozitobb ASM-el kezdeni az ismerkedest. Vannak jo oldalak ahol sok ismeretetet lehet szerezni az asm programozas rejtelmeirol. Ha asm-ben mar penge vagy, utana lehet probalkozni magas szintu nyelvekkel. Hogy miert irom mindezt le? Mert ugy latom hogy ezt az egyszeru C forrast nem tudtat ertelmezni. Eloszor is ki kellene venni az osszes soros vonalt kezelo reszt es csak a lenyeget bennehagyni. Szinte az osszes mintapelda ugyanigy tele van printf(), gethex(), getchar() es egyebb kommunikalo fv-nyel , mert feltetelezik hogy az o:k probapaneljat hasznalod ahol a szoveges be-kivitel a PC-n futo terminal ablakban tortenik soros vonalon keresztul. Na ez a programocska is hasonlo cipokben jar es a kedves elso probalkozasaid a C nyelv nem ismerete miatt kudarcba fulladt. Bocs ha tevedek es Te egy nagy zseni vagy a C nyelv rejtelmeiben. Hogy ne csak leszuras legyen: Irts ki minden mast a programbol, csak a lenyeget hagyd benne. Maga a use_pot() fv mukodonek latszik, csak Te nem hivtad meg soha. A fv hivasa elol mindent ki kell szedni. Nem kell a feltetelvizsgalat sem. Majd kesobb kijavitom a forrast es elkuldom. Udv Vili
Sziasztok!
Van egy 16F876-os panelem. PICKIT2 + MPLAB-ot használok. Sajnos a progim csak DEBUG üzemben működik. Sem tápfeszről, sem a pickitről táplálva sem akar. Már írtam egy egyszerű LED villogtató progit ,de az sem megy.Nem értem, mert már sok PIC-et programoztam, de még ilyen nem fordult elő...... Van esetleg valakinek ötlete/tapasztalata erről?
Hali
A mellekelt C forras mukodokepes. Toltsd be az MPLAB-ba, forditsd le, es a szimulatorban lathatod a mukodeset. Nem kell a HW-t bekapcsolni sem mert a kepernyon nyomon kovetheted a helyes mukodest. Ha ott mar minden jol muxik, beegetheted a PIC-be es lass csodat mukodni fog. Jo szorakozast Vili |
Bejelentkezés
Hirdetés |




Ha nem használod a soros kommunikáció e módját, akkor vedd ki azt a sort (vagy rakd megjegyzésbe)!







