Fórum témák
» Több friss téma |
Feltoltam az XC8-at.
Beindítottam az asm.-et. De nem enged programozót választani, de még szimulátorba lépni sem. Majd othon újra megkisérlem, mert itt a munkahelyemen ezt nem nézik jó szemmel.
Köszönöm, hogy próbáltál segíteni, de hogy még azt sem tudtam kideríteni, hogy ezt a PIC-et egyáltalán milyen programozóval lehet felprogramozni, plussz az az asm. felület, bármit is próbáljak, csak hibaüzeneteket küld, úgy érzem el kell engedjem.
Ha engem kérdezel, van olyan PICkit2 ami viszi....
Az a problémám, hogy csak PICkit 3-asom van, de abból több is.
Pluszként, nem boldogulok azzal a C-be épített asm.-el. A többi még rejtélyes dolgot előbb utóbb csak kiböngészném az adatlapból, bár a konfigurálása nagyon durván eltér attól amit megszoktam. Egyébként az lenne a célom ezzel a PIC-el, hogy egy direkt meghajtót építsek a Nokia 5110-es LCD-hez. Az adatlapja alapján ugyanis programból írható a programmemóriája táblázatként.
Szia Pickit 2 -t tudok kölcsönadni! (az a pár 100 méter nem lehet akadály...)
Szia!
Élni fogok a lehetőséggel, ha meg tudom oldani a program fordítását. Különös tekintettel arra, hogy ott dolgozom, ahol te laksz.
A hozzá tartozó programhoz egy letöltési linket tudsz adni?
Sikerült már valakinek MPLAB X 5.4 fölötti veziójával asm. programot írmia?
Már a legújabbat is letöltöttem, telepített a legújabb XC8-at, sikeresen létrehoztam a projektet, az új asm.-et. De bármit csinálok, semmi sem tetszik neki. Ha konkrétan csak olyan sorokat hagyok, amikbe nem köt bele, akkor meg mást kifogásol. A hozzászólás módosítva: Máj 4, 2023
próbáld "0x" és B' ' forma helyett a végére biggyeszteni hogy H vagy B
syntax error látszik a képeken az értékadós sorokban...
Szerintem a címke után : kell, bináris konstans pedig 00100001b formában írandó. Ez a két hiba van, a többi sárga csak warning, azok miatt még le lehet fordítani.
A hozzászólás módosítva: Máj 4, 2023
Itt vannak példák XC8 asm-re. Hátha segít: XC8 asm példák
A második kép errorjára gondoltam, aminek csak az eleje látszik a képen...
Egyébként meg amit korábban linkeltem, ott van az áttéréshez egy segédlet, amivel ezeket a hibákat ki tudja szűrni: MPASM™ to MPLAB XC8 PIC Assembler Migration Guide A hozzászólás módosítva: Máj 5, 2023
Rá kellett jöjjek, hogy bármit próbálkozhatok, akkor sem fog menni.
Mégpedig azért, mert ha egyszer valamihez nem készítenek asm. fordítót, akkor azt nem lehet assemblyben programozni. Honnan gondolom igy? A mellékelt képen látható, hogy amikor kigenerálom a Config biteket, a generátor oda teszi, hogy mit kel behívni. A kérdéses PIC-nél az van ott, hogy #include <xc.inc> Magyarán mondva, nincs asm. felülete. Kipróbáltam a képen látható programmal is, hogy mi történik, ha ezt írom be, és pont ugyan az történt, mint a másik PIC esetében. Az lehet, hogy C programon belűl enged asm. betéteket, de direkt assembly programozásra nincs lehetőség a Q szériás PIC-ekél. Talán azért, mert ezt a szériát úgy elbonyolították, hogy még az oszcillátor beállításához is 8 regisztert kell bizergálni. Így hát bármilyen szép terveim is voltak ezzel a kontrollerrel, kénytelen vagyok elengedni. Azért köszönöm mindenkinek, hogy próbáltatok segíteni!
PIC-as példák között van egy 18F47Q10 -re írt is.
Sziasztok!
Egy kis segítséget szeretnék kérni. Egy PIC10F322-essel szenvedek. Nem akar felébredni alvásból, pedig az adott beállításokkal az adatlap szerint fel kellene. (képek) Beállítások:
Itt akad el:
Hol a hiba? A hozzászólás módosítva: Okt 29, 2023
Szia!
TMR0-val külső jelet számoltatsz/figyelsz ?! A hozzászólás módosítva: Okt 29, 2023
Nem lehet hogy ébredne ez, csak nem vársz elég ideig? Ha jól látom minden 655356. impulzusra ébred. Milyen frekvenciájú jelet kap a T0CKI-n?
Külső oszcillátortól 32768HZ-t.
2 másodpercenként kellene ébrednie, de nem teszi. Ha az altatást kikapcsolom és a flag bitet figyelem, működik.
A Timer0 nem tudja felébreszteni alvásból a CPU-t, lásd melléklet.
Nem vagyok PIC-es, de szerintem:
1. Kell hogy legyen IRQ handler a timer interruptnak. Van? Ez vagy üres legyen, vagy a TMR0IF-et törölni kell benne: lásd adatlap, hogy ez magától törlődik, vagy ha nem, akkor hogyan kell tölölni? 2. Az INTCON-ban a GIE és a TMR0IE bit aktív kell hogy legyen, különben nem lesz timer overflow interrupt. Én úgy tesztelném először, hogy egyáltalán működik-e a timer, hogy az IRQ-ban egy debug pint billegtetnék, és ezt megfigyelném voltmérővel, vagy szkóppal. Ha ez már biztosan működik, akkor utána vinném csak altatásba a procit. Szerk.: Bakman válasza érvénytelenítette amit írtam, de már nem törlöm. A hozzászólás módosítva: Okt 29, 2023
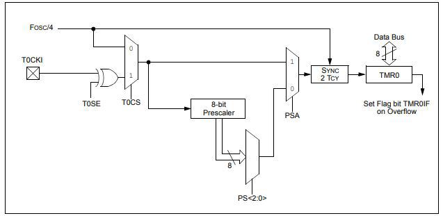
Látom, és köszönöm, csak azt nem értem akkor, hogy miért jelöli azon az ábrán amit feltöltöttem, hogy tudja. Illetve miért alszik egy számláló akkor, ha külső órajelet kell számolnia.
Jobban megnézve látszik az ábrán, az órajel átmegy egy szinkronizáló blokkon, amit viszont a Fosc/4 hajt. Kicsit összetettebb kontrollereknél a szinkronizálás kikapcsolható, pl. PIC16F15313, PIC16F18015. Utóbbinál kicsit trükkösebb az órajel modul, nem lehet közvetlen kavrcot kötni a lábaira, cserébe igen sok jó dolgot tartalmaz.
Nekem mindössze arra van szükségem, hogy percenként mozdítson arrébb valamit a rendszer.
Ezt találtam a legegyszerűbb módszernek rá. Azért akartam altatni, hogy minimalizáljam a fogyasztását az áramkörnek, de ahogy végül sikerült, úgy is elég keveset fogyaszt. Nem altatom, csak leveszem a frekvenciát 31KHz.-re, és a flagbit jelzésére visszakapcsolom magasabb értékre, majd ismét leveszem. Sajna nem lehet egy percen át folyamatos 31KHz-n járatni, mert elcsúszik az idő. Egy perc alatt akár 1-2 másodpercet is. Így egy órán át tesztelve stabil volt, és a méréseim alapján kb 140uA lehet az átlagfogyasztása az oszcillátorral együtt. Kb. a felére számítottam, mivel maga az oszcillátor 52uA-t eszik, de így se rossz.
A WDT nem jo? Beallitod egy kicsit kevesebbre mint 2s-re es miutan elintezted a T0-at, elkuldod megint aludni picit kevesebb mint 2s-re. Nem tudom menyersz-e vele, de erdemes lehet kiprobalni.
A hozzászólás módosítva: Okt 29, 2023
Sziasztok!
Egy jól működő ASM módosítása során belefutottam egy hibába, amit nem értek és nem is tudok javítani. A mellékelt szöveges állományban látható az átalakítás, valamint a hiba leírása. Kérlek, segítsetek! Előre is köszönöm! |
Bejelentkezés
Hirdetés |




















