Fórum témák
» Több friss téma |
Fórum » PIC vezérlése Bluetooth-on keresztül
Sziasztok!
Olyan ötletem támadt, hogy milyen jó lenne nekem az, ha bluetoothon keresztül tudnék egy PIC-el kapcsolatot tartani. Elég olcsón lehet USB-s BT adaptereket kapni, kicsik és könnyűek is. De nemtudom a PIC-el hogy lehetne összehozni. Hogy értsétek mire gondolok, mondok egy példát: az ember ugye elég lusta,nincs kedve minden apróságért fölállni és mászkálni ide-oda a lakásban, de a telefonja a közelben van. Szépen BT-n keresztül kapcsolgathatnám a villanyt, vezérelhetném a fűtést, ágyból indítom a kávéfőzőt vagy csak egy kiautót irányítok a telefonommal. Tudom, hogy bonyolult, de most nem is ez a lényeg, aki próbálkozott ilyesmivel, az leírhatná a tapasztalatait. Elég hülye ötleteim vannak, de ezek csak példák, a lehetőségek ugye végtelenek...
Sztem a telefon programozása a legbonyolultabb, ha gondoljátok ezt a témát egyelőre hanyagolhatjuk, vegyük csak az USB BT adapter kommunikációját a PIC-el, de jó lenne, ha valakinek erre is lenne megoldása!
nem kell az usb-vel vesződni, vegyél bt modult, pl a chipcad wt-12, vagy a
http://www.tme.eu/hu/katalog/artykuly.phtml?search=bluetooth&idp=1#...etooth modulok közül is válogathatsz. sima soros portként kezelheted, nem kell usb drivert írnod, soros port meg (majd)minden picen van... A PC-s USB-BT protokollja szerintem ugysem publikus, ill. lehet tipusfüggő, vagyis lehet hogy holnap már más fajtát kapsz
hümm, ez így tényleg egyszerűbb, köszönöm a gyors választ!
esetleg, ha erre botorkál egy-két programozó az segíthetne, hogy hogyan is kéne telefonra prg-t írni!
Szia !
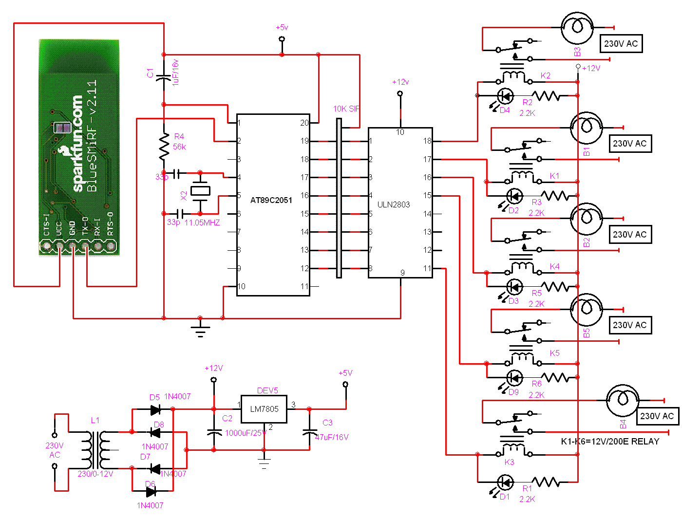
Találtam neten egy ilyen projectet. Telefonról, bluetooth-on keresztül egy mikrokontrolleres vezérlőpanel, amelyen relék kapcsolgatják a fogyasztókat. Bővebben: Link Igaz, hogy Symbian OS- el rendelkező telefon kell hozzá, de szerintem ez nem nagy gond. Remélem valamennyit tudtam segíteni. Üdv.
Helló!
Én ezt egy nagyon jó projektnek találom, amivel érdemes lenne foglalkozni. A gond csak az, hogy a mikrokontroller programozása nagyon messze áll tőlem. Neked december óta sikerült valamit haladnod ezzel kapcsolatban?
Szia!
Igazából én nem foglalkoztam azóta túlzottan ezzel a kérdéssel, de érdekesnek találom ezt a témát, és amint lehetőségem nyílik rá (idő és erre alkalmas telefon hiányában egyelőre még nem), valószínűleg megpróbálkozok a dologgal. Én a legnagyobb problémát a telefonon futó alkalmazás megírásában látom, a többi nem túl bonyolult. A mikrokontrollert RS232- es soros protokollal kell illeszteni egy alkalmasan választott BT modulhoz, a modul adatlapjának megfelelően. Soros kommunikációt bemutató minta forráskódokból pedig a neten rengeteget lehet találni, ugyanígy a mikrokontrollerek programozásáról is. Ha esetleg valamikor lehetőségem nyílik rá, hogy kipróbáljam ezt a dolgot, akkor mindenképpen írni fogok ebbe a topicba a fejleményekről. Üdv.
Szia!
Érdekesnek találom a témát, igaz marhára nem értek hozzá (tudok PIC-et égetni, hex-be fordítani, programokat borzasztó alapszinten átírni, de ez jóval nehezebb), de egy olcsó PDA-val amin Wondows Mobile van, nem lenne egyszerűbb a prg. írás? üdv
Szerintem nem az operációs rendszer határozza meg, hogy mennyire lesz bonyolult megírni a programot, hanem az alkalmazott compiler/interpreter. Tehát végeredményben teljesen mindegy, hogy milyen op. rendszer alatt dolgozunk, lehet az a Symbian vagy a Windows Mobile is. Mindkettőről bőven van leírás a neten.
Üdv.
Szia! Azt hiszem az általad linkelt oldalon az alul mellékelt kapcsolásvolt. Nekem a probléma már ott kezdődik, hogy a AT89C2051-et sincs mivel (és ha lenne se tudnám, hogy hogy) prgramozni. A másik kérdés,h ogy az mi lenne ehhez egy alkalmas modul. Van egy ilyenem: HP Compaq (Broadcom) BCM92045NMD Bluetooth 2.0 Board , de nem tudom, hogy ez alkalmas-e a célra, vagy arra gondoltam, hogy elég-e ha egy bluetooth headszetet szednék szét. Szóval nálam még elég sok a sötét folt.
Sziasztok!
Vajmi keveset értek a témához,de lenne egy kérdésem. Egy ASURO robotot kell bluetoothal ellátnom ,hogy azon keresztül kommunikáljon a pcvel. ( eddig infrán tette de az bajos.. ) És már meg is nézegettem egy SPP profilu bluetooth adaptert,csak nem tudom hogy magára a robotra mit applikáljak ( egy vevőt meg egy adód kéne). Az interfészek a központi egységgel RS232-n kommunikálnák közvetlenül. Csak nem tudom hogy mit érdemes venni.Hátha ti tudnátok valami tanácsot adni. Válaszotokat előre is köszönöm!
Olyat vegyél amin van antenna (jellemzően chip antenna). Tudom nem a reklám helye, de szvsz. a chipcadnél nézelődj a Bluegiga WT12 után. A PC-be egy csoffadt ~1000 HUF-os bt adapter is megteszi, a sorosportod virtuálisan jön létre.
Hello mindenki!
Én is valami hasonló dolgot szeretnék csinálni a PIC-vel csak nem ennyire bonyolultat. Arra gondoltam, hogy egy RGB LED vezérlő programot csinálnék amivel Bluetooth-on keresztül lehetne állítani az egyes színeket PIC segítséglével. ![]() Annyi a gondom, hogy mindezt Windows alatt szeretném elérni beépített Bluetooth-al. Amennyire tudom, valószínűleg ki kell majd cserélnem a drivert amit a rendszer rakott fel de ez nem akkora gond. A probléma inkább azzal van, hogy C-be szeretném a programot elkészíteni de nem nagyon találtam még leírást hozzá. Továbbra is keresgélek még egy kicsit de gondoltam azért ide is beírok hátha valaki tud valami tippet mondani. ![]() Vagy ha más programnyelven akkor nekem az is jó lenne csak, hogy el tudjak valamerre indulni! Köszönöm a válaszokat előre is! Bye!
Tulajdonképpen, mit szeretnél a bluetooth-al vezérelni? milyen bluetoothal? gépről vagy mobilról? amúgy szerintem rég van ilyen a sínaiaknál
milyen piccel akarod? mennyit értesz hozzá csak hogy tudnék e benne segíteni. Miben tudsz programozni? symbian? asm? c? mit tudsz a bluetoothról? Szerintem összetett, de ha akarsz nyugodtan vágj bele! Hogyan akarod megoldani az RGB led meghajtását?
Hello!
Előpször is köszi a választ! Másodszor. Huh! Igencsak sok mindent kihagytam az előző postomból. : Nah de akkor kezdem is a válaszokat. Egy PIC 18F4550-est szeretnék Bluetooth modul-al vezérelni (Bővebben: Link). Igazából ha lehet akkor gépről is meg mobilról is de talán inkább gépről jobban. Hát addíg már eljutottam, hogy megírtam a progit a PIC-re ami vezérli az RGB LED-et. Szoftveres PWM tulajdonképpen, amit egy leírás alapján csináltam.Programozni inkább C-ben tudok bár nem olyan nagy a tudásom benne még csak próbálkozok vele. ASM-el kezdtem de utána váltottam C-re mert nagyon összetett lett volna szerintem a kód. SDCC-t használok egyébként. A Bluetooth-ról röviden annyit tudok, hogy kb. 10m-ig működik, rádió jeleket továbbít. Ez a modul ami nekem van USART-ot használ és a gép és a telefon is Serial Adaptor néven egy soros portnak ismeri fel. Addig már eljutottam, hogy tudom vezérelni az egészet a Bluetooth-on keresztül. Be tudom állítani az egyes LED-ek Duty-ját. Putty-ot használok erre és kézzel állítom úgy, hogy kiadom neki, hogy mondjuk R1 és akkor az azt jelenti, hogy a piros LED Duty-ja 1-lesz. Annyi a gond, hogy szeretném C programból irányítani de nem találok sehol egy normális könyvtárat vagy header fájlt amivel tudnám vezérelni a cuccot DevCpp-ből. A socket-eket olvastam sok helyen de sajnos nem nagyon értek hozzá. Köszönöm előre is a segítséget! ![]() Bye!
Bocsi a dupláért de úgy tűnik, hogy nem nagyon válaszol senki. :S
Nem is baj mert közbe rájöttem, hogy nagyon nagy marhaságot csináltam. A wxDevCpp fórumon elfelejtettem körbenézni vagyis még csak nem régen jutott eszembe, hogy ott is kéne. Mondanom sem kell, meg is találtam amit kerestem. ![]() Ha valakinek kéne későbbre esetleg, akkor leírom, hogy a wxCTB-t használtam ami elvileg más soros portos kommunikációra is jó.
hmm
jól beszélsz, magyarázol picit nekem erről az egész usart-os dologról, hogy hogyan gondolod az elvét vagy esteleg ha megdobsz egy linkkel megköszönném nagyon hálásan
Üdv!
Jelenleg még csak foglalkoztat a gondolat engem is, hogy valamiféle soros port emulációs kommunikációs szituációval megpróbálkoznék Bluetooth segítségével. Mi a vélemyénetek a HEstore-on kapható BTM-112 -ről? Valaki már készített vele valamit? Ill. kérdezném még,hogy a kapcsolat felállításához kell-e valahogy konfigurálni a bluetooth modult a PIC-el, vagy mindenfajta kommunikációt végrehajt a modul,és a PC bluetooth adaptere, a PIC-el csupán meg kell várni, hogy a receive bufferbe megérkezzen 1 byte,és kész?! Köszönöm a választ előre is!
Hello!
Én éppen ezt a típust használom. Nagyon egyszerű beállítani csak egy olyan PIC kell hozzá amin van USART de anélkül is megoldható. A gép nekem Serial Adapter-ként ismeri fel és soros adatátviteli kapcsolatként kezeli.A PIC-n csak annyi a dolgod, hogy beállítod az USART-ot a modul alapértelmezett sebességére és várod az adatokat. --------------- attila066, bocsi a késői válaszért. Nah szóval lényegében egy soros portról van szó. Van egy TX és egy RX (küldés, fogadás) láb a PIC-n (legalább is szerintem a PIC-k 99%-án de ebbe nem vagyok biztos.) és ezek segítségével tudsz adatokat a gép vagy akár 2 PIC között átvinni vagy fogadni. Ezt most kerestem: Bővebben: Link. Itt biztosan találsz bővebb infót de szerintem a neten is van még leírás bőven. ![]() Bye!
Köszönöm a választ spepe, még azt hadd kérdezzem meg, hogy a bluetoothnál használatos biztonsági kód (ami általában 1111) , az a soros adapter esetén nem is kell, vagy használatos, csak esetünkben is 1111?
Továbbá kérdezném,hogy ehhez a modulhoz milyen antennát érdemes illeszteni (gondolom, csak egy darab drótról van szó antennaként, mégis a hossza,és a paraméterei érdekelnének). köszönöm a választ előre is!
Hello!
1234 a kód, és ez a leírásban is benne van, sőt meg is lehet változtatni. ![]() Antennaként én egy ASUS WiFi-s router antennáját használom és kis darab dróttal összekötve de szerintem bármiféle antenna jó. Az egyik oldalon volt fent olyan kép amin csak egy sima vastagabb rézdrótot forrasztottak a panelre és annyi volt az antenna. A leírás szerint egy 50 Ohm-os antenna kéne de nem tudom, hogy ez igazából mit is jelenten. Annyira nem értek hozzá sajnos.Ha érdekel nyákterv akkor azt tudok küldeni. ![]() Bye!
Köszönöm, érdekelne a NYÁKterv, egész pontosan minden segítség érdekelne. A kódot AT parancsokkal lehet megváltoztatni?
Nézegettem az adatlapot, látom elég sok at parancs van, csak kicsit érdekesen van megfogalmazva az adatlapon. Ha jól értem akkor +++ -al lépsz be parancs módba, és után AT+A, AT+B, AT+C,.....AT+Z parancsok vannak? Ezt jól értem? Köszi előre is!
Hello!
A képet küldöm csak meg kell, hogy keressem. ![]() Az AT parancsokkal nekem eddig nem sok mindent sikerült összehozni. Annyit sikerült eddig, hogy amikor kiadtam neki, hogy ATI akkor vissza küldte, hogy A meg a verziószámot. Jó, hogy írtad, hogy szerinted, hogy kéne mert én nem igazán vagyok otthon ebben a témában, eddig nem nagyon használtam még AT parancsokat. Próbáltam a +++-ot de nekem nem sok mindent csinált. Ha valamit sikerül neked összehozni akkor annak örülnék ha megosztanád velem. Kipróbálom majd amint tudom, hogy AT+...-al megy e, köszi a tippet. ![]() Bye!
Ok,
mindenképpen értesítelek a fejleményekről, de ez nekem még legalább 2 hét, mert a fizukor fogom csak megvenni a modult. Más: Az adatlapot tanulmányoztam csak az AT parancsokkal kapcsolatban, ott láttam a +++-t, lehet, hogy nem jól fordítom a szöveget, második olvasatra úgy tűnik, hogy csak abban az esetben hatásos, amikor a "kapcsolatot tartja karban a más eszközökkel" Idézet: „...while maintaining the connection to the remote device..” Abban viszont igazad lehet, hogy nem biztos,hogy AT+ a parancsok kezdete, az adatlap sem így hivatkozik rá, én csak a GSM eszközök kommunikációjából következtettem, hogy itt is így lehet. Mindenképpen értesítelek, ha meg tudok valamit én is a dolgokkal kapcsolatban. Várom a Kapcsrajzot, csatolom az eszköz adatlapját, hogy pontosan ugyanazon verzió van-e meg mindkettőnknek. Üdv!
ok, köszi.
![]() Nos hát ez elég érdekes. A HEStore.hu-n ugyanis egy picit másabb az adatlap: Bővebben: Link de a típus ugyan az.Próbáltam a múltkor a +++-ot de nekem nem sokat használt. Ahogy olvasgattam a WiKiPedia-ba elvileg ilyenkor a modem egy OK-al válaszol. Bár az is lehet, hogy csak én nem csináltam valamit jól. Amit még nem értek az az, hogy az ATI parancsra miért jön vissza a helyes válasz amikor bármilyen más parancsra az jön, hogy ERROR?
Hát ez így elég érdekes! Gondolom, hogy nem Te csináltál valamit rosszul,hiszen ha az ATI parancsot megfelelően adod ki, akkor pl: az ATD parancsot is ugyanúgy adod ki...
Mindenesetre már jól fel lettem csigázva! Apropó! Sikerült megtalálnod a kapcs. rajzot? Üdv!
Hello!
Igen, megvan. ![]() Ha így nem jó akkor megvan még Photoshop-os formátumban is. Azért van több terv is a képen mert nem voltam benne biztos, hogy melyik is lesz jó. Én a jobb alsó sarokban levőt használtam végül is de inkább több verzióba legyen meg mint sehogy. ![]() Ha ezt a képet közvetlenül küldöd nyomtatóra úgy, hogy csak középre rendezed de nem méretezed át akkor szerintem jó lesz. Bocsi, hogy képként küldöm de én is úgy másoltam le egy fényképről és alakítottam át.
ne haragudjatok, érthetetlen voltam ahelyett hogy hestoron csak a bluetooth modul datasítjét letöltöttem volna már a leg eljén. Igazából az érdekelt hogy maga a kommunikációs átvitel tehát program szinten hogy kéne zajlania, tehát ilyen konfigurációs beállítások,stb. de már mindent látok
ne haragudjatok alámulásomért
Sziasztok!
Én is ezzel a modullal kísérletezek, csak AVR mikrovezérlővel. Idáig a PC és mikrovezérlő közötti kapcsolatot próbáltam, ami szépen működik. (LED-eket kapcsolgatok.) Az AT parancsokat hogy lehet átküldeni a modulnak. Simán Hyperterminálba beírom és kész? Próbáltam ezt: AT+D? az adatlap szerint ez visszaadja az eszköz nevét, de nekem nem reagált. Valaki leírná hogy kell parancs módba állítani? Köszi. |
Bejelentkezés
Hirdetés |





Arra gondoltam, hogy egy RGB LED vezérlő programot csinálnék amivel Bluetooth-on keresztül lehetne állítani az egyes színeket PIC segítséglével.
A HEStore.hu-n ugyanis egy picit másabb az adatlap:






