Fórum témák
» Több friss téma |
Fontos: PICKit2 klón építése tanácsok
A fetek lábai alatt ott van mindenhol a 100K Ohm .
Keresek új BS170-et és kicserélem
Azért először mérj egyet fet nélkül. Végülis lehet ott egy zárlat is a nyákon.
Kicseréltem és most ugrál.
Többször is rákattintottam a mérésnél. 5 kattintásból 4* 13,4V 1* pedig 5,1V
Nézd át azt a nyákot alaposan, a forrasztásokat is. Lemostad?
Mivel mostam le?
Ez egy nagyon régi égető már 1000+1 helyen vannak toldások rajta ,utoljára( 1 hete) még jó volt.
Ja, bocsi, azt hittem most vetted elő éleszteni, a gyanta maradék lemosására gondoltam. Viszont az 1000+1 toldás miatt tényleg nézd át alaposan. Ez a hol jó hol nem tipikusan kontakthiba.
Találtam egy szakadást. A Q6 lába nem volt testre kötve.
Most lekötöttem testre ahogy a kapcs rajzon van és újra Short-ot dob
Keress még hibát.
Q1-es BS170 Rövidzárat mutat oda-vissza sípol a multiméter
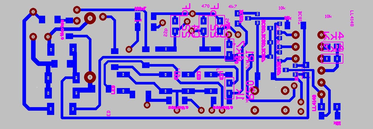
Ahogy már sokszor megírtam, ez a klón eszi a BS170 -eket a Q1 helyén. Ha a program nem indul rendesen és méricskélni kell, Q1 gate -jén elegendő töltés tud felhalmozódni, hogy kinyisson. Ha eléggé kinyit, abban a pillanatban meg is öli magát, hiszen a Drain körében csak L1 van, ami egyenáramúlag rövidzár. Közel 3 éve írogatom.... Az eredeti kapcsolásban Q1 helyén bipoláris tranzisztor van bázisellenállással.
Minden olyan MOS-FET G és S elektródája közé tegyél 100k ellenállást, ahol még nincs más ellenállás beültetve. Ha ez megvan, lehet méricskélni. A hozzászólás módosítva: Szept 20, 2013
Köszönök szépen minden segítséget! Működik Q1 volt a hibás.
És ezúttal most untam meg az állandó javítgatást.Amint engedi időm építek egy Hp41C féle furatszerelt klónt!
Én 3x cseréltem a szilva féle PK2 ben fet sort aztán minden fet helyett a megfelelelő polaritású bc tranzisztor (10k-s bázisellenállással) került bele azóta minden tökéletes .
A hozzászólás módosítva: Szept 20, 2013
Norberto féle szerintem nem is igazán van. Mert ez gyakorlatilag watt-féle. Úgy emlékszem, talán 1-2 vezetősávot megvastagítottam egy parányival, néhánynál meg picit "gömbölyítettem" a töréseken. Tehát a Norberto-féle az gyakorlatilag max. csak Norberto-féle összerakást jelenthet.
Köszönöm szépen a információt! Jó kis dobozt csináltál neki!
A dobozolás szabi83 barátom érdeme.
Igaz, a tervezésnél közösen ötlöttük ki a méreteket és távolságokat. A hozzászólás módosítva: Szept 21, 2013
Nekem Sky féle van, ami szintén watt féle, Sky fórum társ tervei alapján felületszereltben.
Annyit módosítottam, hogy ez csak 3 ledes, mert Vpp ledet lehagytam, valamint a Vdd ledet szilva klón szerint kötöttem be, mert nem tetszett, hogy a Vdd változása szerint gyengül a fényereje (ezek miatt látható egy-két ferde ellenállás és átkötés, de ez csupán esztétikailag zavaró). A Vpp körbe ment a panelon, én levágtam a panel végéből, mert így fért be ebbe a jó kis dobozba, ezért van még egy átkötés a Vpp-nek. Azóta egyébként Sky készített egy újabb verziót, amelyen pl. nem megy körbe a Vpp. Nálam ez tökéletes már több mint egy éve. Csak azért irtam ezt le, hogy lehet watt verziót is felületszereltbe készíteni aki szeretne. ![]() Szerk: Ebben Si4539-es fet van IRF7317 helyett, tökéletes vele (anno ilyet kaptam). A hozzászólás módosítva: Szept 25, 2013
Azért ebben már több egyedi megoldás van, ezt lehet Sky félének hívni!
Az eredeti Sky tervezetű az szinte pontos mása a tiédnek, az átalakításokért én vagyok a felelős.
(Ami csupán a három led egymás mellé helyezése, Vdd led kapcsolt 5V-ra kötve, így mindig ugyanolyan fényerejű, Vpp vonal átkötve, a panel rövidítése miatt.) A hozzászólás módosítva: Szept 25, 2013
Az enyém meg majdnem pontos mása a gyárinak!
Lehet. Én építettem is, ma lett kész (végül is a te ötleted alapján
).
Jól néz ki! Látom bele merültél a PicKit-ekbe
Igen, ha már úgyis benne van az ember.
De van egy problémám. Szépen frissíti a megfelelő AP és OS verziókat de a FW verzió nincs kitöltve: Firmware suite version....................00.00.00 Az egészről csak ennyit találtam: The Serial Number and Firmware suite version are stored in the 25lc256 eeprom. Tud erről valaki bővebbet, és hogy hogy lehet beírni.
A kapcsolási rajzán csk két SPI EEPRRom látszik. Az egyikhez az van írva: "Serial EEPROM", a másikhoz "Code Image". Szerintem az elsőről lehet szó...
Sziasztok!
Újra megépítettem a watt pickitet. Vpp hibával indit, minden teszt jó a Vpp 12v os teszten kívül, short detected. Az induktivitás szinte azonnal forrósodik, méréskor egy pillanatra elég nagy feszültséget mutat a műszer, ez ugye ha jól gondolom tuti hogy zárlat lehet, akár a FET is?
Szia! Amikor csatlakoztatod az usb-re egyből forrósodik a tekercs? Akkor fet vagy panel zárlat. Ha csak akkor amikor bekapcsol a vpp, akkor inkább a kimenet, illetve a 4,7-2,7K osztó körül keresgélj. Azt a hirtelen nagy feszültséget mivel méred?
Ezt sejtettem, csak az a kérdés, hogy mit kellene oda írni és hogyan.
|
Bejelentkezés
Hirdetés |







Igaz, a tervezésnél közösen ötlöttük ki a méreteket és távolságokat. 








