Fórum témák
» Több friss téma |
Fontos: PICKit2 klón építése tanácsok
Üdv!
"tubby" olvtárs mögé jómagam is csatlakoznék nyákügyileg. De az is megoldás, ha Valaki topiktárs netán többet készít, gondolván az időskoruakra, avagy a felszereléssel nem rendelkezőkre.
Elkészült a pickit2 clone.
Már csak az élesztés van hátra.
Megszületett az adapter is hozzá, szuperül működik!
Szia!
Nem "jó volt" hanem még mindig jó!
Akkor örülök, mert én még nem építettem meg, mert nem volt időm, de akkor nyugodtan vágok majd bele.
:yes:
Üdv! Megépítettem a pickit2 klón-t ( Ezt) , de nem tudtam venni hozzá usb-b aljzatot. Arra gondoltam, hogy egy sima usb kábelt teszek rá (egy rossz billentyűzetről vágtam le). Tudnátok segíteni a bekötésben?
Hol lehet a nyáktervhez és a pic programjához hozzáférni? Esetleg van valakinek felprogramozott?
Nekem propic2 van, de nem tudok vele mindent programozni. Váltanom kellene. Tudtok segíteni ebben?
Ilyenre gondoltam. Köszönöm, meg is oldottam.
Szia!
A gyártó honnlapjáról lehet letölteni a 18F2550 programját és a pc-s kezelő programot. Próbáld meg a Watt féle WLPT_Vpp_min programozót...
Szia!
Milyen verziót építenél: SMD, tápfeszültség állítással, EEProm nélkül, furatszerelt, csak 5V, EEProm nélkül, furatszerelt, tápfeszültség állítással, EEProm-mal....
Én csak picasa webalbumban láttam az említett kapcsolást, de azzal kapcsolatban még lesz kérdésem mielőtt megépíteném, ha majd megint megtalálom.
Megtaláltam:
http://picasaweb.google.com/szilvasyz/PK233VAdatperBoard# Ha nem tévedek, a pickit2 kimeneteit a tranzisztorok egyszerűen csak lehúzzák 3,3V-ig, amikor az 5V-ot ad ki. Ez így biztonságos, vagy még be kell tenni néhány ellenállást valahová? A szilva féle klónban, amit megépítettem, 33 ohm-os ellenállások vannak a kimeneteken, amin jelen esetben 1,7V-nak kell esnie és ez 51,5 milliampert jelent. Emiatt aggódom.
Szia
Az eredeti rajzon is valami hasonló van...
Köszi az információt! Furatszerelt állíthatótáp EEPROMMAL
Egy kérésem lenne, ha valaki felprogramozott pic-t tudna adni ( nem ingyen) azt nagyon megköszönném. Nem a lustaság de az Én jelenlegi programozómmal nemtudom megoldni. Igy ott lennék egy félig kész égetővel. Vagyis a kezdeteknél.. Igérem visszaégetem neki! ![]() Előre is köszi.
Kérdés a Pickit.zip-ben lévő réteg melyik programé:? Nekem Sprintlayer van..
Nekem csak a négyes verzió van
Tudná valaki konvertálni a régihez? Köszi
A warez tevékenységet itt nem bíráljuk el pozitívan!
![]() (Másik hozzászólás törölve.)
Szia!
Demo verzió és/vagy ingyenes Viewer az 5. verzióhoz letölthető...
Köszi, de de nem ez volt a lényeg... (Nem a szó jelentése)
)
Hello!
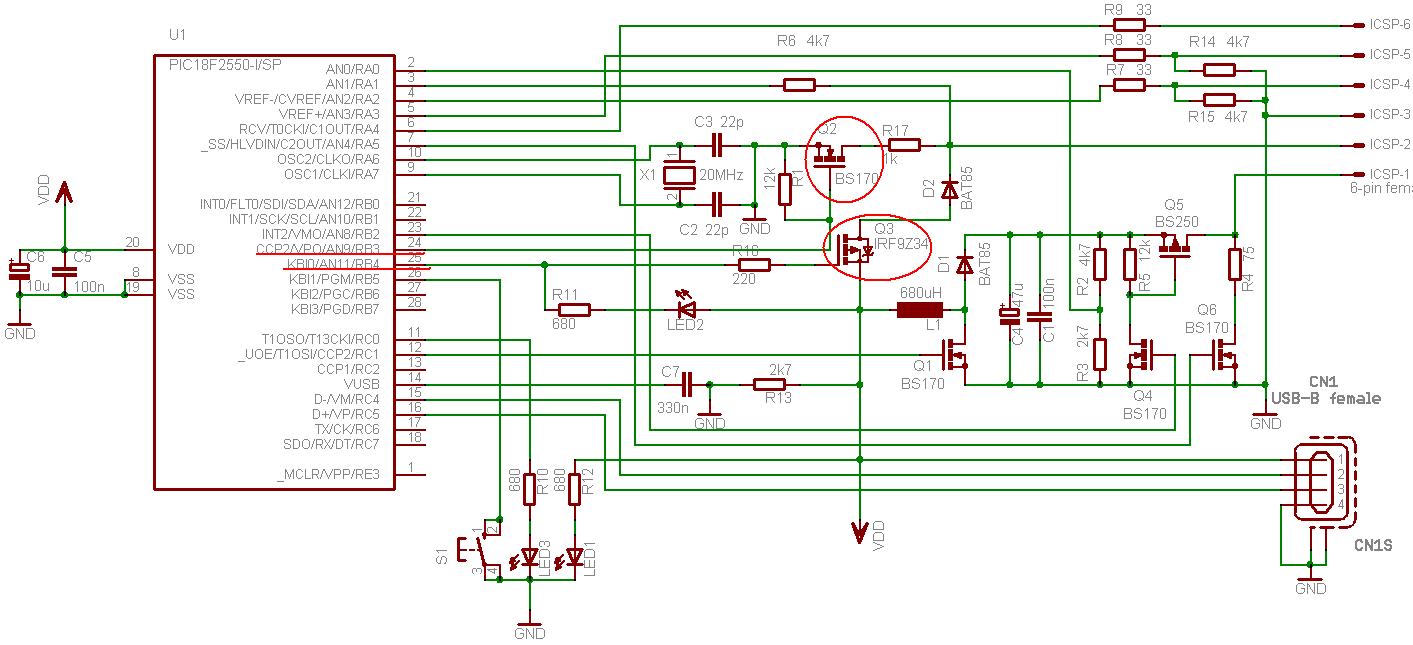
Szeretnék építeni egy Pickit2 klónt, ami támogatja a 3,3V-os piceket is. Valami egyszerű kapcsolást keresek, lehetőleg furatszerelt válozatot. Tanulmányoztam Hp41C és Szilva féle kapcsolásokat. A neten találtam a következő kapcsolást, amely elméletileg 3,3V-al is működik. Viszont egy-két dolog nem tiszta számomra: - a belinkelt kapcsolásban Szilváéval összehasonlítva hiányzik a Q3 tranzisztor (IRF9Z34), melyet a 25 láb vezérel, és a Q2-es tranzisztor (BS170), melyet a 24-es láb vezérel. Azt szeretném kérdezni, mire szolgálnak, és elhagyhatóak-e valamilyen funkció elvesztése nélkül? - a belinkelt kapcsolásban a 3,3V előállítása működőképes-e? Egy fórumon azt írták, hogy működik, de szeretné kikérni a véleményeteket. Estetleg tudtok valamilyen hasonlóan egyszerű, bevált kapcsolást? Köszönöm!
Szia!
- Q3: A programozandó pic (fejlesztőkártya) tápfeszültség kapcsolását végzi. Egyes esetekben (ha MCLR letiltva, PGC és/vagy PGD kimenet) a pic programozásánál csak az úgynevezett "Vpp first program entry" módszer vezet célra. Ehhez viszont az kell, hogy a Vdd tápot a PicKit2 kapcsolja. - Q2: A MCLR jelet kapcsolja földre. Több funkciója is van: A programozás után a Pickit2 lekapcsolja a Vpp-t a MCLR vonalról, a Q2 segítségével a töltést ki tudja sütni. A sikeres "Vdd first" programozási belépéshez az kell, hogy a MCLR alacsony szinten legyen, amikor a Vdd-t bekapcsolják. - Jumperes Vdd szerintem nem jó - kontrollerek garmadát küldheti a másvilágra... Szerintem mindenképen egy Vdd állítós klónt kellene építeni - nem annyval bonyolultabb. Egy műveleti erősítővel (méréseim szerint LM393 és LM358 is jó 1K felhúzással) és egy P-fettel (néhány ellenállással) több. Az EEPromok első lépésben elhagyhatók - a panel tervén azért vannak rajta, hogy ha később lesz rá igény ne kelljen másik panelt készíteni - csak be kell ültetni őket. Valóban a Vdd kapcsoló IRF7314 P-FET beforrasztása nem egyszerű (SO8 tok), de az általam feltöltött tervben van egy SO8-DIP8 konverter terve is. A Microchip átlépte a csíkszélesség csökkentésének eddigi akadályát (5V -os tápfeszültség), az újabb (nagyobb tudású és olcsóbb) típusok kisebb (3.3 ... 1.8 V) tápfeszültséggel működnek. Az LF verziók csak erről a tápfeszültségről járathatók. 16F18xx, 16F19xx 18FxxJzz, dspic,... típusok és még sorolhatnám. Megépítetem (végre) furatszerelt klón nyákos változatát - egy hibát leszámítva elsőre indult: Egy ellenállásnál 4K7 helyett 47K-t ültettem be, ezért nem jól mérte a Vpp-t. A terven a jó szerepel.
Sziasztok!
Egy-két (nagyon) megkésett kép a furatszerelt klónról. (A "gubancolt" verzió kitűnően működik, így nem voltam rászorítva a nyomtatott verzió elkészítésére.) Most elkészült ...
Nekem tetszik. Nincs kedved egy cikket írni?
Szia!
Van valahol leírás a cikkben alkalmazandó formátumról, képek méretéről, bevett szokásokról ? |
Bejelentkezés
Hirdetés |







Tudná valaki konvertálni a régihez? Köszi



