Fórum témák

» Több friss téma
Fórum » Propeller Clock
 
Témaindító: vicsys, idő: Jún 3, 2005
Lapozás: OK   279 / 489
(#) KKobra válasza GPeti1977 hozzászólására (») Aug 11, 2012 /
 
SZia
Nagyon jó! Kár hogy sem képet sem kapcsolást nem láttunk róla.
(#) GPeti1977 válasza KKobra hozzászólására (») Aug 11, 2012 /
 
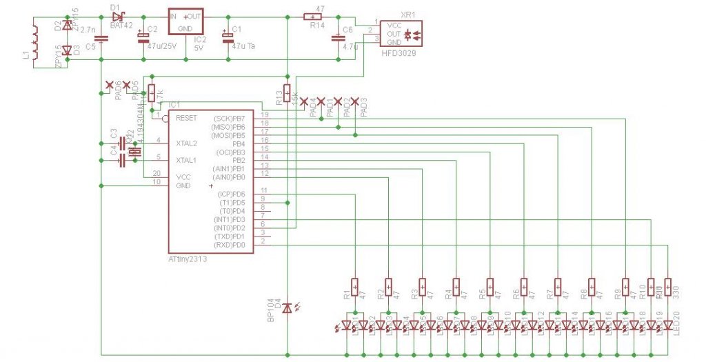
Itt a kapcsolási rajz:

analogclk.JPG
    
(#) GPeti1977 válasza KKobra hozzászólására (») Aug 11, 2012 /
 
Egy fénykép:

analog.JPG
    
(#) GPeti1977 hozzászólása Aug 11, 2012 /
 
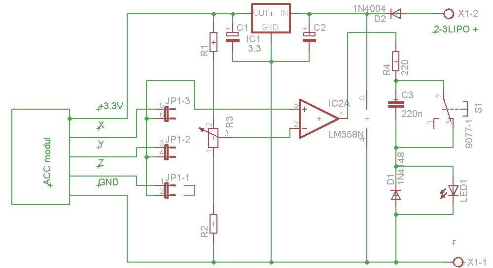
Másik érdekesség: a kiegyensúlyozás, ehhez egy speciális műszert készítettem, az órára fel lett erősítve egy gyorsulásmérő a kimenete egy komparátor bemenetére, a poti finom beállításával a led röviden felvillan mikor a gyorsulás + amplitúdója maximális, ekkor a stroboszkóp hatás miatt a forgó panelt állni látjuk, ez megmutatja hogy hová kell még súlyt tenni a dinamikus kiegyensúlyozás érdekében.
A gyorsulásmérő:
http://www.mikroe.com/eng/products/view/133/three-axis-accelerometer-board/

És a rajz:

BALANCER.JPG
    
(#) Szammer válasza Hp41C hozzászólására (») Aug 11, 2012 /
 
Szia!
Kipróbáltam.
A kijelzés állás tökéletes.
Scrolloz elég gyorsan, ami kicsit nehezíti a beállítást.
Ha nem vagyok eléggé pofátlan ezt hol lehet ezt kikapcsolni (mármint a scrollozást)?
Viszont, van egy hiba: Ha a szövegkijelzést bekapcsolom, nem veszi le az órakijelzést, hanem összekeveri a kettőt, és olvashatatlan.
Bocsi az értetlenségemért, de ha összejön hiba nélkül, lesz egy vízszintes kijelzésű progink is (hála neked).
Üdv:
Zsolt
(#) Wudoou hozzászólása Aug 14, 2012 /
 
Sziasztok!
Azt szeretném kérdezni, hogy ahhoz a 16f628-as propeller verzióhoz (5mm), amely már tartalmazza a PCF8583-as IC-t, de még nem tartalmazza az elemet, jó az eredeti vicsys féle bázis+távirányító, vagy új kell abból is?
Azért feltöltöm a nyáktervet, hogy miről is beszélek!
(#) Hp41C válasza Wudoou hozzászólására (») Aug 14, 2012 /
 
Szia!
Mivel a lábak más funkciót kaptak, így a cikknél szereplő program nem jó ehhez a kapcsoláshoz, panelhez. A prop_new_628 valamelyik változatát töltsd le, módosítsd a távirányítódhoz, fordítsd le...
(#) Wudoou válasza Hp41C hozzászólására (») Aug 14, 2012 /
 
Köszönöm a gyors válaszodat. Tehát akkor a nyák az jó, a panelok jók, csak a programot kell módosítanom a távirányítóban és kicserélni a propellerben. A bázis az maradhat? Esetleg van ehhez a példányhoz saját távirányító?
Igazából ma akarom megrendelni az alkatrészeket és ezért szeretném megtudni, hogy jó-e. Már az első propeller clock-on túl vagyok, ez a második videófej motorral működne. Esetleg van olyan változat, amit ha építenék, akkor már inkább azt lenne érdemes? Valamilyen jól kiforrott példány, ami árban is hasonló? Bocsánat a kérdés záporért, csak örülök neki, hogy pont te válaszoltál, mivel te vagy az egyik legnagyobb fejlesztő ebben a cikkben.
(#) Hp41C válasza Wudoou hozzászólására (») Aug 14, 2012 /
 
Szia!
Véleményem szerint 16F628A -val (410+Áfa) már nem érdemes megépíteni. 16F648A (470+Áfa), 16F88 (620+Áfa) kellene legalább mind a bázisba mind a rotorba. Ha spórolni szeretnél a kontroller árával és mégis nagyobb tudású, 18 lábú kontrollrellel felépített óra a cél, akkor 16F1827 (360+Áfa) vagy 16F1847 (390+Áfa). Ezek a lábkompatibilis, advanced midrange alapú verziók még nincsenek tesztelve.

Bármelyik rotor működtethető bármelyik bázissal: többszáz kombináció lehet.
Korlátok:
- 18 lábú kontrolleres bázis nem képes mérések végzésére - A rotornak kell fényt mérnie a fényerő szabályzáshoz.
- 18 lábú kontrolleres rotoron nincs fényerő állítás.
- 16F628(A) kontrolleres rotoron nincs mérés.
- 20 lábú kontrolleres bázis képes a fényerő mérésére.
- 20 vagy több lábú kontrolleres rotorra van fényerő állítós verzió.

Egy kicsit drágább megoldás, de mindent tud: 18F2450 / 18F2550 USB bázis, 18F2520 / 18F2620 DIP vagy SMD rotor.

Itt részleteztem a feljesztés eredményeket, melyik verzió mit is tud. Mára már egy kicsit elavult a két héttel ezelőtti táblázat...
Készülőben a 16F88 és a 16F886 bázisok új (4.10) verziója, ami képes a rotorral való kommunikációra is. Remény van a 16F886 rotor kommunikációs változatára is - az adatok és a program elfér, ha az infra vétel kimarad belőle.

Ha a bázis képes a rotorral kommunikáni, a rotorra nem kell infra vevő és az RTC, az elem. Ha a bázis még méri is a fényt, a hőmérsékletet, páratratalmat, a rotorról lehagyható a fotoellenállás, a hőmérő és a páratartalomm mérő. A súlyeloszlás megváltozhat...
(#) Wudoou válasza Hp41C hozzászólására (») Aug 14, 2012 /
 
Na jó....lehidaltam. Már vagy százszor elkezdtem elölről olvasni a fórumot, de egyszerűen nem bírom. Hihetetlen mennyiségű fejlesztés van itt. Mindenesetre köszönöm a korrekt válaszod. Majd ha építés közben problémába ütközök, akkor számítanék rád/rátok.
(#) Hp41C válasza Wudoou hozzászólására (») Aug 15, 2012 /
 
Sziasztok!
Szimulátorban mennek a következők is:
Bázisok:
- 16F87 - 16F88 (18 láb): DCF77, kommunikáció a rotor felé - lábkompatibilis a 16F628(A)-16F648A RTC-s változatával,
- 16F1827 - 16F1847 (18 láb): DCF77, kommunikáció a rotor felé - lábkompatibilis a 16F628(A)-16F648A RTC-s változatával,
- 16F1829 (20 láb): DCF77, kommunikáció a rotor felé - lábkompatibilis a 16F690 RTC-s változatával, de DCF77out helyén fénymérés,
- 16F886 (28 láb): DCF77, kommunikáció a rotor felé.

A kisebb kontrolleres változatok a RAM igény miatt nem lesznek. A program éppen csak belefér a 384 byte -ba.
(#) patexati válasza Hp41C hozzászólására (») Aug 15, 2012 /
 
Szia! Örülök,hogy sikerül ennyi kontrollerre alkalmazni! Én majd a 16F88 PC motorba építhető bázisomon szeretném tesztelni légmagos tekercsel 16F886 SMD rotorral melyhez kidolgoztam a lehető leg egyszerűbb módosítást mit a már működő rotoron végre kell hajtani.. Ha lesz tesztelnivaló és sikeres lesz a teszt készítek egy 16F886 V6 nyáktervet melyen végrehajtom azt a kis változtatást mi szükséges. Nálam ez az összeállítás a favorit megy non-stop minden gond nélkül vagy két éve.
(#) Wudoou hozzászólása Aug 16, 2012 /
 
Sziasztok!
Azt szeretném kérdezni, hogy az újabb verziójú propeller clockomat úgy akarom megcsinálni, hogy videófej motoros legyen. Na most a bekötéséhez 3 ér szükséges: +12, gnd és a +12-ről egy hidalás a szervo bemenetre egy 100k ell-sal. Ehhez szükséges az eredeti bázis áramkört módosítani? Mert abban ventilátor motoros hajtás volt lm2941-el. Vagy az úgy jó, hogy a +12-ről és a gnd-ről fixen a motorhoz és az lm2941 out-járól pedig a motor szervo bemenetére?
(#) Szammer válasza Wudoou hozzászólására (») Aug 16, 2012 / 1
 
Szia!
Itt nincs semmiféle szervo vezérlés.
A video-fejmotor is csak feszültség vezérléssel szabályozódik.
Tehát, ugyanúgy kötöd be, mint a venti motort.
(+táp, GND)
Az hogy elinduljon, a te dolgod.
(#) Wudoou válasza Szammer hozzászólására (») Aug 16, 2012 /
 
Köszönöm! Most már világos!
(#) Hp41C válasza patexati hozzászólására (») Aug 17, 2012 /
 
Szia!

Egy rossz hírem van: Sehogy sem fér el a szinkronos program a 16F886 rotorokban.
Két lehetőség van:
- Valamelyik funkció elhagyása, korátozása. Pl. 32 helyett csak 16 kép.
- A kontroller kicserélése 18F2620 I/SO -ra.

Még egy érdekes lehetőség nyílik a kommunikációval:
A rotor kontrollere járhat belső órajelről is, hiszen 2 - 5 másodpercenként kap szinkront. Még akkor is kap (kevésbé) pontos szinkront, ha történetesen a DCF77 vétel nem jó, ekkor a bázis számolja az időt.

Pl. Egy 16F1825 14 lábú tokban tudná vinni a 7 digitális, az analóg és a kölső kör ledjeit.
(#) Hp41C válasza Szammer hozzászólására (») Aug 17, 2012 /
 
Szia!

Talán ezzel? A kijelzés forgása a TTicks paranccsal tiltható, engedélyezhető. A forgás sebessége a ScrollSpeed állításával változik.
(#) patexati válasza Hp41C hozzászólására (») Aug 18, 2012 /
 
Szia! A 16 kép szerintem elégséges hiszen most is csak 6-7 van bent. Ez jó kompromisszum.. A cserét azért hagyom utolsó lehetőségnek mert a működő órákat jó lenne felokosítani..
(#) Szammer válasza Hp41C hozzászólására (») Aug 18, 2012 /
 
Szia!
A ScollSpeedre rájötem, a küldött fájl kipróbálom, köszönöm.
Jó hétvégét:
Zsolt
(#) Szammer válasza Hp41C hozzászólására (») Aug 18, 2012 /
 
Szia!
Kipróbáltam a küldött fájlokat.
A tapasztalatok:
A digit óra és dátum kijelzés tökéletes, a távszival történő scroll tiltás szintén.
Amikor bekapcsolom a szövegkijelzést, értékelhetetlen a kiírás, viszont amikor kikapcsolom, egy pillanatra tökéletes.
Elküldöm, az általam módosított fájlt (kivettem belőle, ami nekem nem kellett, de előtte az origit is kipróbáltam, és bár fordított kijelzéssel, de az eredmény az előzőek szerinti volt).
Hozzáteszem, az órám óramutató járással ellentétesen pörög.
A zip-ben lévő két kép minőségéért elnézést, de a telefonom ennyire képes, a digit gépet, meg elvitte a gyerek.
Üdv:
Zsolt

2.ZIP
    
(#) Hp41C válasza Szammer hozzászólására (») Aug 18, 2012 /
 
Szia!
Talán ez jobb lesz...
(#) Szammer válasza Hp41C hozzászólására (») Aug 18, 2012 /
 
Szia!
Köszönöm fáradozásodat, az eredmény sajnos nem változott.
Ennél is kipróbáltam az eredeti fájlt, ott csak annyi az eltérés, hogy óramutatóval megegyező forgás esetén, más a szöveg kijelzés képe (sok-sok váltakozó vízszintes vonal).
Azt hiszem, annyit zaklatlak az ügyben, hogyha ez megoldódik jövök neked.
Üdv:
Zsolt
(#) Hp41C válasza Szammer hozzászólására (») Aug 18, 2012 /
 
Szia!

Írd le egy kicsit részletesebben mi jó és mi nem jó a legutóbbi verzióban. Nem mindig értem, amit írsz...
(#) Szammer válasza Szammer hozzászólására (») Aug 18, 2012 /
 
Szia!
Még egy lehet hogy buta kérdés.
A demó mód be/ki kapcsolása, egy-egy távszi gombnyomás?
Ha igen, akkor, lehetséges az, hogy mivel nálam a távszi program úgy van beállítva, hogy egy gombnyomásra 5db kódot ad ki és ha a vevő mindet sikeresen veszi, vagy majdnem mindet, akkor esetleges az eredmény?
Bocs a fogalmazásért, de másképp nem tudtam leírni.
Üdv:
Zsolt
(#) Szammer válasza Hp41C hozzászólására (») Aug 18, 2012 /
 
Szia!
Bocs, ha érthetlenül fogalmaztam, megpróbálom világosan leírni.
A lényeg, hogy mivel nincs RTC-m, letiltottam az asm fájlban.
A forgásirány ellentétes, tehát azt is átállítottam.
Ezek, gondolom, nem befolyásolják a progi működését.
Amikor indul az óra, teljesen jó mind a dátum, mind az idő kijelzése, és a kijelzés állása is. A scroll is jó, ki/be tudom kapcsolni
Amikor bekapcsolom a demó szöveget, úgy tűnik, mindha vagy nem tudna szinkronozni a kjelzéskor, vagy inkább rosszul csinálja, eredményképpen, nem olvasható a szöveg. A dolog érdekessége, hogy amikor kikapcsolom a szövegkijelzést, egy nagyon rövid időre a kijelzés, éppen ahol tart ok.
Ennél világosabban sajnálom, nem tudom leírni.
Arra gondoltam, hogy mivel az idő/dátum kijelzése balról jobbra srolloz, a szövegkijelzés jobbról balra, nem zavazhatja-e meg egymást, de mivel az orogi verziót is kipróbáltam, és ott is fennált a probléma, nem tudom.
Ha érthetelen vagyok hagyjuk, mert úgyis tovább kell lépnem a 628-ról.
Mégegyszer köszönöm.
Üdv:
Zsolt
(#) Hp41C válasza Szammer hozzászólására (») Aug 18, 2012 /
 
Szia!
Sokmindent lehetne, de véges a program memória. Az eredeti program csak 3-5 szabad utasítást hagyott. A vertikálisban van még hely, mivel a motatókat és az óraosztást rajzoló rutin nincs belefordítva.
Milyen bázisod van? Ha volna PC -s kapcsolata, már tudnád mit köld a távirányítód. Ha ismétel, akkor váltja a toggle bitet? Nem kellene váltania. Ha nem váltja a toggle bitet, az óra csak egyszer veszi.

Lenne néhány kérdésem:
Óramutatóval ellentétés forgás:
- A mozgó szöveg még mindig keveredik az időkijelzéssel?
- A mozgó szöveg olvasható lett?

Óramutatóval egyező forgás:
- Az idő kijelzése jó?
- Mi is a hiba a mozgó szöveggel?

Az időt merre forgatja a 37 verzió?
(#) Szammer válasza Hp41C hozzászólására (») Aug 18, 2012 /
 
Szia!
Tehát összefoglalva:
-A forgás az óramutatóval ellentétes (vízszintes kijelzésnél, ez szemből nézve, balról jobbra).
-Nem tudom, hogy keveredik-e, de értékelhetetlen (talán sikerült a korábbiakban jól megfogalmaznom, hogy miért).
-Az időt, balról jobbra forgatja.
Üdv:
Zsolt
(#) Hp41C válasza Szammer hozzászólására (») Aug 18, 2012 /
 
Szia!

Bocsánat, nem a 37 -et csomagoltam az előbb...
(#) Szammer válasza Hp41C hozzászólására (») Aug 18, 2012 /
 
Szia!
Mindjárt megnézem.
(#) Szammer válasza Szammer hozzászólására (») Aug 18, 2012 /
 
Szia!
Nos ennél jobbról balra scrolloz az óra/dátum, de ha bekapcsolom a szövegkijelzést, akkor az órát kezdi scrollozni (ugynebben az irányban), kb. 1/4 fordulatig, aztán visszaáll, és újra scrollozza.
Következő: »»   279 / 489
Bejelentkezés

Belépés

Hirdetés
XDT.hu
Az oldalon sütiket használunk a helyes működéshez. Bővebb információt az adatvédelmi szabályzatban olvashatsz. Megértettem