Fórum témák
» Több friss téma |
Fórum » Propeller Clock
I use a ZIF, the connector is fine. The program read the pic normally, but it seems that base.hex has code protection, and now I can't erase it.
I do not know what could be the problem. Perhaps, restart your PC...
I rebooted my pc. I'll try with another programmer (JDM) and Winpic800
Átraktam másik videó fejmotorra az órát. Mindent alaposan ellenőriztem is start! Minden tökéletesen indult csak a kijelzés maradt el! Az átvitel hangját határozottan hallani. feszültségek ellenőrzése a rotoron minden rendben! Csak kijelzés nincs! Sokadszorra átnéztem mindent minden rendben és még sincs kijelzés. Már magam sem tudom hogy mit nézzek meg!! Mire MEGFORDÍTOTTAM a mágnest! És minden működik. A kitöltés 176 alig hallható az áramfelvétel sokkal jobb lett a másik motorral 1A volt most ezzel 670mA
Sziasztok!
Korábban már nekiestem a Patexati-féle 16f886-os SMD-s rotornak (4.53-as verzió szerintem), de akkor egy kész *.hex fájlból dolgoztam, amit valahol a fórumon találtam, de mint kiderült, az nem is való az órához. Szeretném most magam fordítani a *.asm fájlokból, de az MPLAB nem hagyja, ilyen hibaüzeneteket kapok: "...PROP_886_SMD_4.53\PROP_BRIGHT.ASM 1747 : Operand contains unresolvable labels or is too complex" Más gondolom tudta fordítani a fájlokat, hiszen elég sok kész órát láttam...Nincs ötletetek, hogy mit csinálok rosszul?
Absulute módban kell fordítani.
Szia!
Tudnál esetleg linkelni egy MPLAB-os project file-t, fájlokkal, ami biztosan fordul? 8.91-es verziójú programom van. Az absolute mode már egy fokkal jobb, de még így sem fordul... Köszönöm.
Csak a prop_bright.asm -et vedd fel a forrás állományok közé. A többit inclure segítségével dolgozza fel.
"Build succeeced!"
![]() Amiket leírtál, ahhoz még annyi kellett, hogy prop_bright.asm fájl végére egy "END"-et beilleszek. Köszönöm a segítséget!
Sziasztok! Gyanítottam, hogy a Hall szenzor a propellerem gyengepontja, ezért próbaképpen függvénygenerátorral négyszögjelet tettem a kontroller azon lábára, amelyiken a Hall jelét kapja. Ekkor azonnal működésbe jöttek a ledek, a program tehát fut, a propellerem működőképes. Azonban mikor mágnessel próbálkoztam, sehogysem sikerült elindítani, annak ellenére, hogy multiméterrel ellenőriztem, hogy reagál-e a hall a mágneses térre, hogy a kimenete össze van-e kötve a kontroller megfelelő lábával. Írtátok, hogy a mágnes helyzetére, nagyságára érzékeny a szenzor. Ezért egy teljes órán keresztül minden lehetséges pozíciót és távolságot kipróbáltam a mágnessel, de sehol se volt jó. Lehet tudni, hogy pontosan milyen jelre triggerel a 886-os SMD propeller? Számít, hogy milyen hall szenzort használok? Érdemes erősebb m, neodímium mágnest használni?
Más hibalehetőség nem jut az eszembe...
1 - Lefutó élre, de körbefordulásonként csak egy lefutásnak szbad lennie. 2 - Számít. 3 - Igen.
PC táp ventilátorából bontott példánnyal működik. Esetleg próbáld ki a bázison infra led -del és a rotoron fototranzisztorral.
Sziasztok.
Lenne egy gondom.Csináltam egy propot, de gondjaim van vele.Nem akarja folyamatosan mutatni az időt csak ha távon megnyomom a 13 gombot,de akkor is csak 1-2 másodpercre, gondoltam a táppal lehet gond és megtekertem az álló és a forgó részt vastagabbal, de akkor is ugyan az,de talán egy kicsivel tovább.Próbáltam több hex-et és nem változik.Lenne e valakinek valami ötlete?Annyit variáltam az eredeti kapcsoláson, hogy több ledet raktam bele és az ellenállásukon.
Szia! Nem biztos,hogy a vastagabb tekercshuzal az jó választás. 100/150 menetarányt kell tartani amennyiben lehetséges minél kisebb légréssel. A rotoron egyenirányítás puffer után meg kell mérni a feszültséget mekkora. Persze meg kellene terhelni kb 200mA-el.Ha így 8 V felett van akkor elméletileg jó a tápellátás.
Álló rotorral 14,92V a feszültség a zéner után.Ha villognak akkor se esik csak 14,8v-ig. Analóggal még nem mértem csak digivel.
RTC,TSOP,nélkül próbáld meg. A kvarc 20MHz? Kvarc kondikat ellenőrizd..Digi műszert meg szokja zavarni a légtekercs szórása.
A hozzászólás módosítva: Jan 19, 2014
A kitöltést próbáltad emelni ? Ez tápellátási gondnak tűnik Én egy 12V -os szofita égővel terhelve néztem meg a tápot, 400mA volt az áramfelvétel és az égő rendesen világított.
Bár ne terveztél volna új paneleket... Érdemes lenne még egyszer nekiállni...
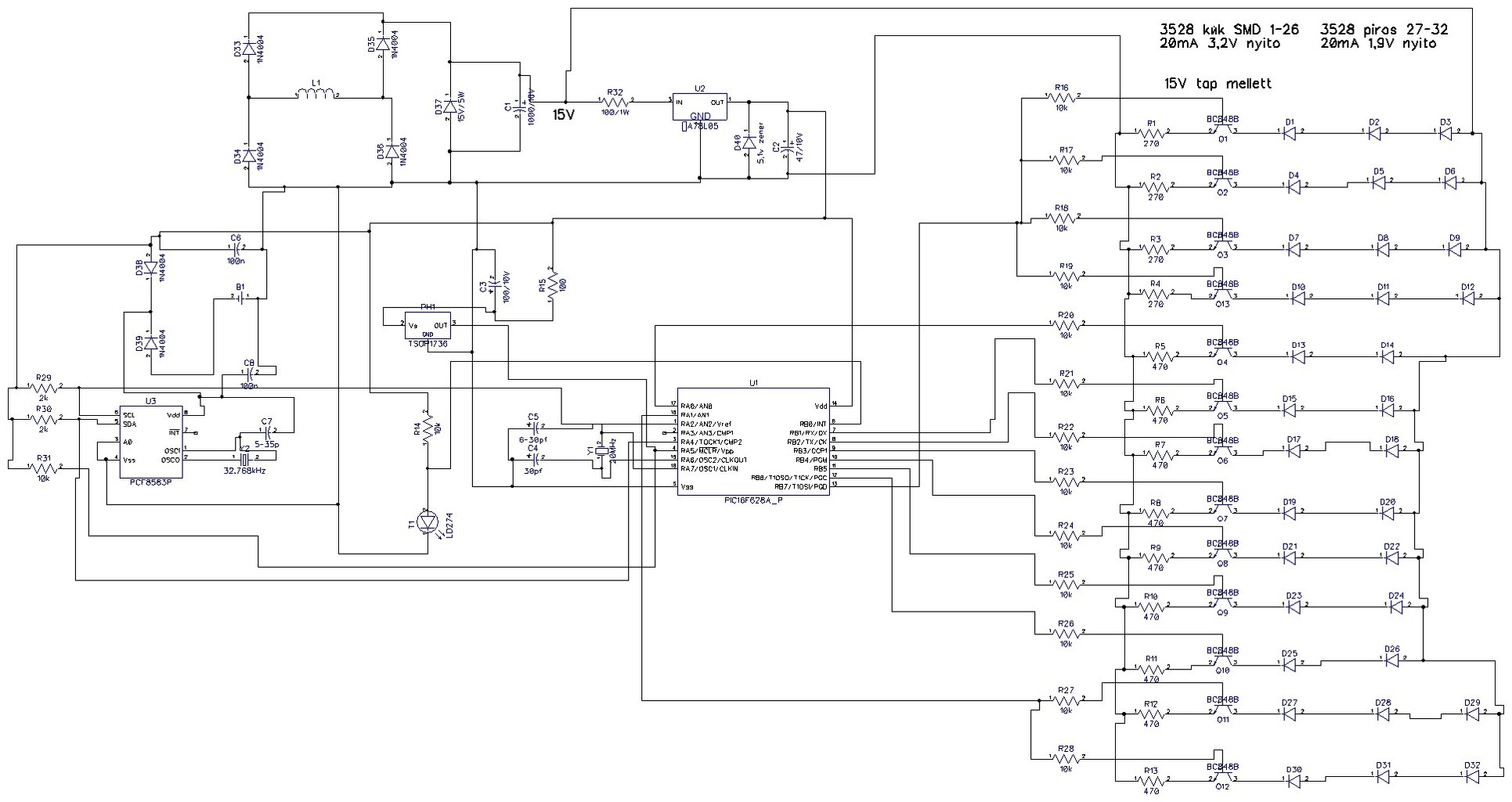
Bázis: A puffer és C6 kondenzátorok nem tudják ellátni a feladatukat a hosszú leágazó vezetékek miatt. Az álló tekercs köre nagyon hosszú. A kontrollernek nincs hidegítő kondenzátora. Az IRFZ44 -nél hiányzik a lezárását biztosító G - S ellenállás. Az 5.1V -os zének feleslegesen terheli a 78L05 -öt - ki kéne venni vagy 6.2V -osra cserélni. Rotor: A puffer kondenzátor nem tudja ellátni a feladatát a hosszú leágazó vezetékei miatt. A kontrollernek nincs hidegítő kondenzátora. Amennyiben van a panelen körbefutó zárt vezeték (panel körvonal), azt fel kell szakítani.
Gondolkodtam én is a "kétszárnyas" kijelzésen. Ha egymással egy pályán lenne a led akkor elég volna fele fordulat is a stabil kijelzéshez,ha elcsúsztatva lenne a ledek pályája akkor meg a felbontás lenne növelhető de kéne a magas fordulat.Ha a ledek kétszínűek lennének akkor a polaritás forgatásával lehetne színt is változtatni. Persze ehhez kéne megfelelő vezérlő és mi a legnehezebb dolog "belevaló" is.
Oké hogy két szárnyas a kijelzés, de nem PIC adja a vezérlést. Kly órája is bonyolult bonyolultabb mit a linken látható. Szerintem ha a fórum nagyjai patexati, Hp41C, kly, vicsys összedolgoznak akár mi is kikerekedhetne több szárnyas 2 vagy 4 szárnyas kijelzéssel. El lehetne gondolkodni a megoldáson. De gondolom az ő szabadidejük is korlátozott és bizonyára vannak más projektek is amik lekötik az idejük nagy részét. Az én fantáziámat már megmozgatta
A fordulat növelése talán megoldható lenne ~~egy 7200-as fordulatú HDD motor elbírná vajon ? Lehetne valahogy bonyolult elektronika nélkül vezérelni egy HDD motort A hozzászólás módosítva: Jan 24, 2014
Próbáltam a tekercsen szűkíteni a légrést egy fokkal jobb,de nem folyamatos. A kvarc 20MHz-es a kondik is műszer szerint jó. Nem tudom még mi lehet. Próbáltam azt is amit Hp41C írt le, rövidítettem a szakaszon, de semmi. Amúgy meg nem találtam meg ennek a propnak a panelrajzát ezért csináltam meg ezt.
Szia! Ha jobb lett akkor egyértelműen a tápellátásban van a hiba! Nézd meg a szekunder tekercs kivezetései közt (kösd le a rotort) 5W szofita izzóval,hogy mennyire világít.Legalább fél fényerővel kell neki világítani. A bázisban is lehet baj ha nem a cikkben szereplő fet vagy schottky dióda van alkalmazva.
Szia. Az eredeti rajz ez amin nem változtattam semmit. Ha viszont az rotorra külső tápot adok akkor is azt csinálja állva is mint forgás közben. Gondoltam még a ventilátor motornak nincs meg a fordulata.Szofita izzóval kb fél fényerővel világít.
A Schottky az SB 560 5 A-es, a fet meg IRFZ44N.
Akkor a rotoron van a probléma. Hogy érted,hogy "rotorra külső tápot adok akkor is azt csinálja állva is mint forgás közben" ? Addig nem csinál semmit még nem kap jelet a hall szenzortól vagy a fototranzisztortól. Mutatja az órát rendesen vagy csak valami keszekuszaság villan fel forgás közben?
Hello, van egy probléma a firmware. Ahhoz, hogy a távirányítót össze a PIC. Analóg mód nem működik, nincs értelme egy kört, és a másodperc. És ha isrldbzuyu firmware verzió 35 még mindig fut. Ne mondd el, mi a baj? Több extrém LED villog, ha jól értem nem kellene ... Nem tudom, lehet, hogy a problémát a 8583 chip?
Translate in google.
Please to prefer the English language, because Google translator is not the best. Thanks!
Hello! I have a problem with the program. Three modes do not work it: analog clock arrows(AnaTime), analog clock seconds (TTicks), modes seconds(TSecMode). They do not work only with firmware version from 36 to 39, if the programmed version of 35 buttons all work. And last LED flashes, it should not as I understand. What could be the problem.
If the rotor could not initialize correctly the time and date form the RTC the last LED (called outer LED) flashes. Set the time and date with remote controll. At the first settig command received flashing is turned off. When the time and date is set turn off and on / on and off the outer LED. This command will store the date and time to RTC. Turn off the rotor's power and a bit later turn it on. If everything correct the date time read back form RTC correctly the outer LED will not flash.
|
Bejelentkezés
Hirdetés |



















