Fórum témák
» Több friss téma |
Fórum » Propeller Clock
Semilyen! Az előlap panelen ott vannak a felhúzó ellenállások (10K).
Na most akkor oda nem teszek semmit csak 3db nullás ellenállást,vagyis azok átkötések?
Nem ártanak azok a felhúzó ellenállások. Nagyon jól fognak jönni, ha a fő panelt önmagában méricskéljük.
A hall szenzornál az egy átforrasztható jumper akar lenni,a timmerkondi mellett vele egy párhuzamosan köthető kerámia kondinak van a pad kialakítva ha szükséges lenne az RTC finomhangolásánál..
Köszönöm mindkettőtöknek,most akkor a 10K-s Smd-ket nyugodtan betehetem a bázisba attól függetlenül is,hogy az első panelen is rajta vannak?
Nehogy átkösd! Vagy teszel oda 3 darab 10K SMD ellenállást és az előlapon elhagyod vagy az előlapba teszed bele és élesztéskor összerakod a főpanellal.Bár ha mindkét helyen bent van akkor is működik..
A hozzászólás módosítva: Feb 3, 2016
Rendben,akkor marad az előlapon az ellenállás.
Ott Az R8-9-10. az 100K.
Vagyis sok,nem? Akkor hiba van a kapcsolási rajzon is meg a nyákterven is??
Mind a 3 ami a nyomógombra megy az 10K legyen?
Nos eddigre már mind a két helyre be lehetett volna ültetni a 10k ellenállásokat. 10k SMD a nagy panelre és 10..100k az előlapra. A nyomógombnak mindegy 4k7.. 20k között.
Már rég be is ültettem a kis panelra a 100K-t de azért kérdeztem vissza mert patexati meg azt írta,hogy be ne tegyem.Meg azt is,hogy mind a két helyre ne tegyek.
Elég ha a függőlegesre beteszed az ott irt értéket! Nekem is azok az értékek vannak, csak a függőlegesben, és tökéletesen működik!
A 0R ellenállásra gondolt, hogy nehogy betedd.
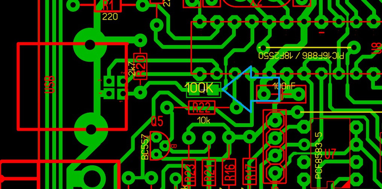
Köszönöm,még egy a bázissal kapcsolatban,van egy olyan,hogy D16/J meg D16/1 a J az egy átkötés de a másik az mi lehet? Bal oldalt kékkel karikázva.
A hozzászólás módosítva: Feb 4, 2016
A Dcf77 modul az a J6-os csatlakozásra megy?? Lassan kezd összeállni már csak ezek nem tiszták.
Az R32 helyére tehetek egy kb 10K-s potmétert és úgy beállítani a fotó diódát,hogy sötétbe legyen0V és teljes fénynél 5V a Pic 2-es lábán?
Itt válaszolok a másik hozzászólásban levő kérdésre is.
Az ott egy led 2 led van tetszőleges melyiket ülteted be, és a függőleges lapra raktam, a másikat átkötöttem. Ad16/J az egy Bővebben: Link Idézet: „A Dcf77 modul az a J6-os csatlakozásra megy??” Nem! A J3 csatlakozásra, de nézd a kapcsolási rajzot is néha! Idézet: „Az R32 helyére tehetek egy kb 10K-s potmétert és úgy beállítani a fotó diódát,hogy sötétbe legyen0V és teljes fénynél 5V a Pic 2-es lábán?” Ezzel kapcsolatban olvasnivaló Egyébként 10K ellenállással is próbálkozhatsz valószínű az fog oda kelleni. Továbbá ha a képekben csatolt nyákot készítetted el, akkor szükség lesz egy kis gányolásra is. Méghozzá a PIC11. lábánál. Bővebben: Link A PIC 11. lábán levő vezetősávot egy jó éles pengével elvágod, és a 2 végét egy 100K lehetőleg SMD (mert az fér el szépen) ellenállással összekötöd. A hozzászólás módosítva: Feb 4, 2016
Köszönöm szépen.
A 100K-s ellenállást utólag már begányoltam kkobra figyelmeztetett rá engem is. Az R32 helyére csak addig tennék potit amíg behangolom a megfelelő értékre,mert fogalmam nincs,hogy milyen típusú fotó diódat kaptam,úgy néz ki mint egy kis fehér 3mm-es led. Vagy nagyon vak vagyok,vagy fáradt voltam,vagy nekem rossz kapcsolási rajzom van,de a Dcf77-es modult nem találtam meg a rajzon akárhogy kerestem. Még amit nem találtam meg a fórumon az a bázis 18f2550-es tartalma,az a Hex kellene amelyik tud kommunikálni a rotorral.
Rakhatsz a helyére potit persze. kösd össze az egyik szélső és középső lábát, és úgy használd beállításra.
Csatolva a kapcsolás. Továbbá náz e-mailt. Tudtommal amit küldtem az a javított bázis programja, mert volt olyan bibi, hogy nálam nem jelezte ki a propeller a bázistól kapott hőmérsékleti értéket, amit Hp41C fórumtárs kérésemre kijavított. De ha a küldött állományban ez a funkció nem működik rendesen akkor szólj, és bizonyára lesz segítség.
Köszönöm,nekem nem ez a rajz van meg,ezen már fel van tűntetve minden,meg jobb a minősége is.Email még eddig nem jött meg,de lehet itt lesz az még.
Az az email cím az tuti jó ami az adatlapomon is van.
Mondjuk nem csodálkozom, mert azután küldtem el, hogy ezt leírtam....
Dear POV masters.
I Have found my old Propeller clock, from Henk Soubry with 16F628A and its still working. But i cant find the project to edit the text in MPLAB x. The code from Henk Soubry have same errors and its flip over(mirrored). Can you give me the final code for the to ease edit the text in MPlab X? Thank You
Sziasztok!!
Akadt egy kis gondom a videófejjel is ![]() Ez a vezérlő IC van a fejen a lap alján legalul M51721ATL,eszerint a rajz szerint kéne mindent bekötnöm,hogy elinduljon? 510ohm-os ellenállás,meg az 1K-s,meg a kondenzátor kellenek hozzá? A feliratozás az IC-n a mágnes felül van,az lehet az 1-es lába bal oldal?
A felirat az IC "színe" Kéne legyen valami jelölés még rajta. Google szerint az első lába felőli sarok 45fokban le van törve. Vagy bemélyedés vagy valami még kell legyen rajta. De ott az adatlap nézd meg hogy melyik láb a GND és melyik a táp, ha egyezik a hely, és kivannak vezetve a csatlakozási pontok akkor biztos azok a lábak azok.
A DCF77 vevő modulra a táp és a föld kivezetései közé egy 47µF tantál és egy 100nF kerámia kondenzátor kössünk.
Ezt mennyire fontos betartani? Ezt egy leírásban olvastam ami a Pc-s programhoz volt mellékelve. A kapcsolási rajzon ez nem szerepel.
Gondolom ez akkor lesz létjogosult, hogy ha összerakod, és nem úgy működik ahogy kell.
Nyilván ártani nemárt ha ott van szűri a tápot...
Sziasztok.
Egy igen érdekes problémával találkoztam. A bázisra a 4.02-es hexet feltöltve és a gépen a 4.02-es kezelőprogramját használva,tökéletesen kommunikálnak egymással. Tudok rá adatokat küldeni,időzítést beállítani,stb. A bázis hex-ét a 4.10-es verzióra kicserélve már nem kommunikál se a 4.02-es és se a 4.10-es kezelőprogrammal. A bázison a 4.02-es hexel tökéletesen működnek a gombok is,de a 4.10-essel csak egyfolytában világít a 3. piros led. Valami ötlet valakinek?? Beültetési problémára nem gyanakodnék mert a 4.02-es hexel működik minden. Vagy nem teljesen kompatibilis a két Hex??
Hát a 4.1 hexel a 4.2 progi nem is fog
mivel ég és föld a kettő. A 4.1 hexel a 4.1 kezelőprogram biztos, hogy működik.
Olvasd el mit írtam
a 4.02-es hex a bázisba tökéletesen kommunikál a 4.02-es vezérlő programmal. De ha a bázisba 4.1-es hex van akkor a led az előlapon csak világít, de a bázis el sem indul, nemhogy még kommunikálni tudjon a géppel. A hozzászólás módosítva: Feb 5, 2016
Első bekapcsoláskor rongyá is égett a videófej tekercse
![]() Mit kéne tennem,hogy ne járjak így legközelebb?
Sorosan kellett volna kötni vele egy 5-10W ellenállást 3-10R között valamit.
|
Bejelentkezés
Hirdetés |










mivel ég és föld a kettő. 






