Fórum témák
» Több friss téma |
Ennyit találtam : "Az átmunkálás a hazai alkatrészekre
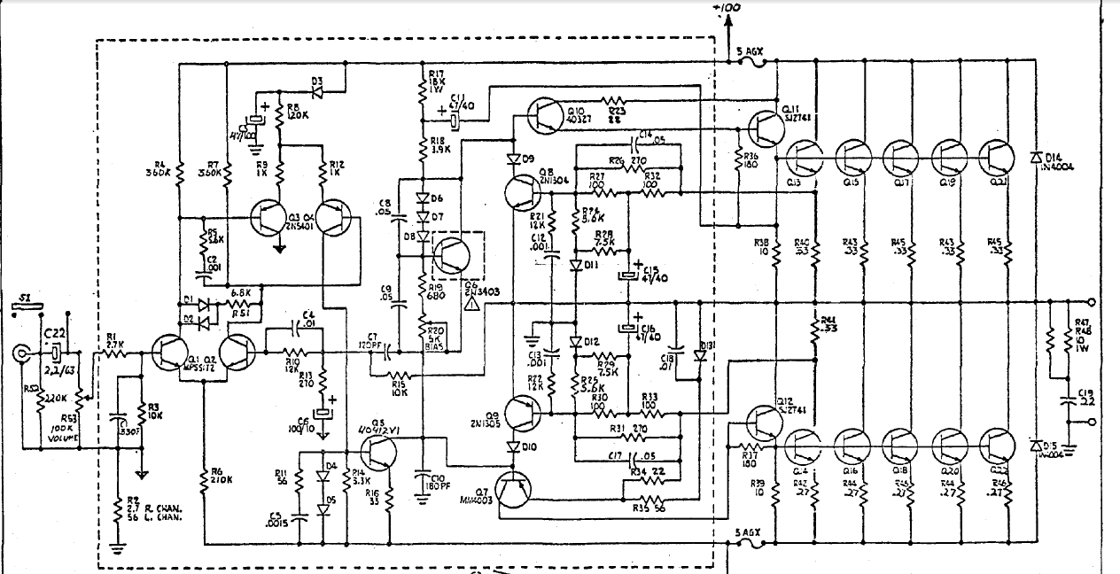
és ±30 V tápfeszültségre néhány elem megváltoztatását igényJi. Ekkor R1 - Rt új értéke 1,8 kohm, Rn-Rat új értéke 9,1 kohm, Ru elmarad, Ro helyére rövidzár kerül." RT1981/8/348. oldalon a kapcsolás szovjet félvezetőkkel ábrán, +- 24V táp esetén 2x300 Ohm. A hozzászólás módosítva: Feb 21, 2014
Én nem értek hozzá, de talán 40mA körül kellen ott folyni áramnak.
Ha ebben nem tévedek, akkor (30/2)/0,04=375R. Mondjuk 3db párhuzamos 1k mindkét pozícióba jó választás lehet. Ki fognak törölni minket hamarosan...
50 mA.
Befejeztem. Köszi a tanácsokat. A hozzászólás módosítva: Feb 21, 2014
Szia pjg!, +-30V-esetén 40W-teljesitményt érsz el, az R30-as és R31-es értéke ekkor 360ohm ,vagy 330ohm-ra cserélendő, főképp 4ohmos terhelésnél. Valamint az R7, és az R8-as ellenállások 3,3K-ról-1,8K-ra kell cserélni, és R27, R29-es ellenállások értékét 15K-ról- 9,1K-ra kell cserélni. A többi alkatrész marad úgy ahogy van. Most néztem meg a Hobby Elektronika 1995 augusztus 8-adik számában, ahol meg vannak adva +-30V-on, és +-50V-on hogy melyik ellenállásokon kell változtatni a feszültség arányában.
Köszi. A meglévő 2x1KOhmra még egy 800-1kOhm párhuzamosan. A többi ellenállás már cserélve. Még a túláramvédelmen gondolkodom. Ugye az is 50V-ra és 100W-ra van méretezve.
A hozzászólás módosítva: Feb 21, 2014
Az nem túláramvédelem, hanem koppanás gátló, és egyben meg védi az esetleges egyenáramtól a hangszóróidat ha netalán a végfok tönkre menne, és egyenáram jutna a kimenetre!. Itt van ez, ez +-30V-ra van tervezve, nézd meg alaposan a rajzot hogy min kell változtass a tieden, ha jól láttam ezt építetted meg te is?. Lehet 50V-ra és 30V-ra is, ekkor az R59-680ohm 1W-os kell hogy legyen 50V-nál pedig 1K/5W-os ellenállás, mondjuk ez függ a relétől is hogy mennyi áramot vesz fel!. A teljesítmény nincs itt meg határozva, csak annyi hogy a relének az érintkezői jó teherbírásúak legyenek, szóval bírják el a rajtuk át folyó áramot úgy hogy ne szenesedjenek el egy idő múlva!.
A hozzászólás módosítva: Feb 21, 2014
Szia! Ha marad még tisztázatlan kérdés menjünk a témájába, ott még magyarázatot is lehetne fűzni hozzá. Ide röstellek Quad tapasztalatokról írni.
Soos Csaba. Nem arra a védelemre gondoltam, hanem ezen a rajzon a T5 és T6 áramkörére.Bővebben: Link
Pont erre az ellenállásra illetve ennek a környezetére gondoltam. Ez így a 100W-os változathoz jó, de ugye a 40W-os változatnál a 0,1 Ohm-os ellenálláson nem folyik akkora áram. Gondolom akkor 0,1 Ohm helyett úgy 0,25 Ohm kell.
A hozzászólás módosítva: Feb 21, 2014
Melyik az ide vonatkozó rajz? A helyes pozíciószám hivatkozás végett kérdem.
Igazán fontos tennivaló szerencsére nincsen. Ahogy csökken a tápfeszültség a kivezérlési áram igény is kisebb lesz, tehát mehet az A-osztályú fokozat 30mA-rel. Az áramkorlátozónál is hasonló a helyzet. A kivezérlés csúcsánál a maximális áram 30V-on is változatlan marad, a nullátmeneti korlátozást lehet finomabbra venni, bár a végtranzisztor így is elbírja.
Szia! Itt más az áramkorlátozó méretezése mert a KT805 egy 5A és 30W terhelhetőségű tranzisztor, szemben az izmos 2N3055-tel.
Na ez jó kérdés. Konkrétan ezt építettem meg, de hogy melyik rajzról azt meg kell keressem. (A bőség zavara
)Azt hiszem ez az. A hozzászólás módosítva: Feb 22, 2014
Itt nincs feszültségleosztás az áramfigyelő ellenállástól a korlátozó tranzisztor bázisa felé, itt szokott 0,091 ohm lenni. Így se rossz, 6A-ig el tudsz jutni, az még 4 ohm-on is elmegy.
A nullátmenetnél, visszaszámolva az ellenállás-hálózatot 3,5A-re jön ki a korlátozás. Ez is belefér a 2N3055 S.O.A.-jába. A 9k1-en lehetne csökkenteni éppen, de addig jó míg ez az áramkorlátozó el nem kezd működni, lentebb janika002-vel elemeztük. Látom közben befutott a rajz ![]() Ha szeretnéd megengedni 4 ohm-on a 28V-os amplitúdót, azaz a 7A-t, akkor 0,1 ohm-ra tégy paralell 1 ohm 0,6W-ost. Pont kijön a 0,091 ohm A hozzászólás módosítva: Feb 22, 2014
Nem nem. 8 Ohm-os hangszóró lesz rajta.HS280. Így is háború van a szomszédokkal. Elég a max. 2x40W.
A hozzászólás módosítva: Feb 22, 2014
Akkor azt javaslom kényelmesen dőlj hátra, így jó ahogy van
![]() Szerk.: az 500 ohm a rajta eső 15V-tól 450mW-ot disszipál, nem lesz forró ebben a felállásban. A hozzászólás módosítva: Feb 22, 2014
Fhuuuuuuu! Mint régen a sörcsapolás. Annak volt ilyen hangja.
Köszi.Akkor jó, hogy 2x2W-ból van. párhuzamosan.
Szia pjg! Azt hitem hogy a koppanásgátlóra érted az áramkorlátozót, de később rá jöttem, csak már késő volt és nem jeleztem. Igen T5,T6-os tranzisztorok, és a hozza tartozó áramkor az erősítő áramkorlátozója!. Ha 40W-ot akarsz ki hozni az erősítőből 8ohmon akkor maradhat R35,R36 helyén a 0,091ohmos ellenállások, ahogy reloop is mondja 0,1ohm-ra tegyél parallel egy 1ohmos ellenállást, és ki jön a 0,091ohmos ellenállás.
sziasztok!
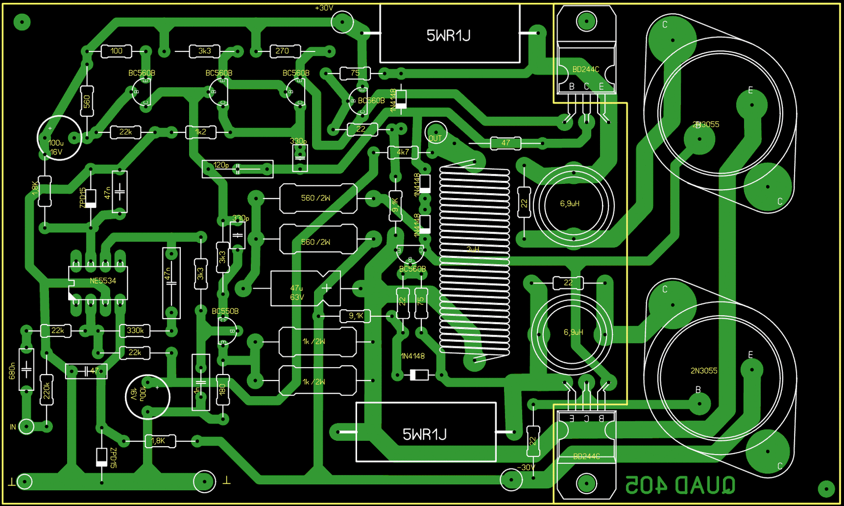
MEgépíteném ezt a panelt esetleg nincs valakinek meg hozzá az alakatrészlista? mert nemtaláltam előre is köszi
Mármint melyik panelt?Quad 405ből itt a fórumon is számos verziót találsz.
Nagyon szépen köszönöm , akkor már van nyáktervem és akatrészlista is
szia reloop!
Ma kisérleteztem a quad 405 áramkorlátozojával egy megmaradt panelon szét gyilkoltam (szinuszgenerátor-400w-os Ganz potis műterhelés16-0 ohm-oszcilloszkóp)és padló gáz +- 50 volton! Tisztelettel jelentem mindenkinek a QUAD 405-öt eredeti ONS MJ21194-MJE15031- véggel nem tudtam kinyirni(pedig végén még a ventit is elvettem előle)!Viszont a védelem oszcillációt reloop nem tudtam kilőni!Kezdtem a Ludwig 330nf-tal ettől semmit nem változott a helyzet-aztán 10mikro a linkelt rajzod alapján,ezzel gyakorlatilag kiiktattam a védelmet a rendszerből 31 voltot tudott 4ohmon, eredetibe 22voltnál 4 ohmon belép a védelem és ezt mindenki kerülje el mert ez aztán gyilkol rendesen,érdekes ,hogy Úrbán úr sem foglalkozott ezzel a felújitásnál! Mindegy úgyis 8 ohmon fog menni!Mindenesetre köszönöm reloop! Idézet: „...nem tudtam kinyirni...” Ha valóban ilyen törekvésed van, akkor bátran fordulj hozzám tanácsért, sok módja ismert a rongálásnak (mosoly).
Csak kiváncsi voltam ,hogy a sokak által megbízhatatlannak titulált erősítő mit bír!
És 4 db 100w-os modult épitek egy siva ppa800 dobozba és nyúzóprobán vannak! Kételyeimet elfújta a szél mint a pitypangot!
A QUAD sosem volt megbízhatatlan, sőt nagyon is üzembiztos szerkezet. Szerintem ezt a legelvetemültebb ellenlábasai sem vitatják.
A pitypangot nem fújja el a szél, csak a virágzatának apró kis magocskákban végződő vitorlácskáit.
A gerjedés eltüntetése ezek szerint nagyobb feladat. Elég nagy léptékű volt a változtatás a 330nF és a 10µF között, lehet valahol félúton van az igazság. Nem tartom kizártnak azt sem, hogy épp a másik irányba kéne tolni a fázist, az áramfigyelő ellenállás és a korlátozó tranzisztor bázisa közötti ellenállással kéne párhuzamosan kötni párszor 10nF-ot.
A 4 ohm 200W nem minden szempontból kártékony jelenség, sokan vágynak az elérésére ![]() A tranzisztor az 50V/ 4 ohm csúcsárammal könnyedén megbirkózik, a termikus terhelés csúcspontja pedig 25V pillanatnyi amplitúdó környékén van, ahol a Ludwig mod már 9-10A-nél jár. Az utolsó Quad verziókba került csak kifinomultabb áramkorlátozó, esetleg annak a másolásával lehetne próbálkozni.
Ennek az lehetett talán oka, hogy a BD249C-vel az 50 V-os tápfeszültség, főleg 4 Ohmon erősen határeset volt, és az Urbán-féle verzióhoz igen gyatra végtranzisztorokat csomagoltak régebben.
Már egyszer csatoltam ezt a rajzot, ezen látszik hogy a gyártó milyen megoldásokat alkalmazott az áramkorlát oszcillációjának megakadályozására.
A lényeg szerintem a bázisban lévő szívókör (soros RC tag), illetve a bázis ellenálláson lévő párhuzamos RC tag. De ott van a szimulátor, meg lehet nézni hogy melyik megoldással mit produkál. Ha gerjed az áramkorlát az hosszú távon semmiképpen sem jó! Hogy most éppen nem sikerült tönkre tenni az nem jelenti azt hogy később sem fog tönkremenni, ezt a problémát orvosolni kell. Volt egy házilag készült Quad a közelemben amivel buliztak, abban rendszeresen (kb. félévente) kellett végtranyókat cserélni, ott is az áramkorlát gerjedése volt a probléma. Ahogy ez rendbe lett téve, nem volt több végtranyóhalál. A hozzászólás módosítva: Márc 3, 2014
|
Bejelentkezés
Hirdetés |




Befejeztem. Köszi a tanácsokat. 










