Fórum témák

» Több friss téma
Fórum » Rádió javítás
 
Témaindító: Jancsika, idő: Jan 8, 2008
Témakörök:
Lapozás: OK   22 / 69
(#) martin66789 válasza elektroncso hozzászólására (») Márc 6, 2015 /
 
Én is beültetve gondoltam, de nem lesz jó, mert akkor nem tudom lezárni a vas búrával.
Minden ellenállás van és ha igaz akkor 1%-os tűrésűek, csak a 15K az biztosan 5%-os.
A hozzászólás módosítva: Márc 6, 2015
(#) elektroncso válasza martin66789 hozzászólására (») Márc 6, 2015 /
 
SMD esetleg? Vagy te is próbáld meg a panel fóliaoldaláról felépíteni. Az a baj, hogy a modulon belül össze voltak kötve az ellenállások, ezért lenne jó a panel. De próbáld meg, nehogy 6 ellenállás okozzon problémát! Jól látom, hogy a fehér modul mellett van egy szétolvasztott fóliakondenzátor is? Nem tudom jól kivenni a képről. Mert akkor azt is jó lenne cserélni. A rajzról a panel alapján vissza lehet követni az értékét ha olvashatatlan. Nem probléma az 5% csak nem értem minek tettek egy kommensz rádióba ilyen modult, ez műszerek osztójában fordul elő, ahol lézerrel trimmerelik be őket, ezzel állítva be az osztót. Ezért mondtam az 1%-ot.
A hozzászólás módosítva: Márc 6, 2015
(#) Sebi válasza martin66789 hozzászólására (») Márc 6, 2015 /
 
Az ellenállások értéke nem kényes, inkább a hőmérsékleti együttfutás miatt került kerámiára. A mai típusok egyedileg is megfelelnek, jobbak.
A készüléket áthangolták, az a gányolás.
Mivel az NDK-ban nyugati (CCIR) norma volt mindig is, ezért nálunk alapban nem szólt.
(#) martin66789 válasza elektroncso hozzászólására (») Márc 6, 2015 /
 
Igen a fóliakondi van szétforrasztva, valaki összeforrasztotta a felét pont ahol az írás volt, az is cserélve lesz.
(#) kérdező hozzászólása Márc 7, 2015 /
 
Sziasztok!
Ha megépíteném a stabilizált fűtést, (nem lenne rossz, mert eléggé mászkál a hálózat, hol túl, hol aláfűt így) akkor számolás alapján kb. 6-7W-tal nőne a trafó fűtőtekercsének terhelése a hálózati feszültségtől függően. Kérdés, hogy bírná-e a trafó? (Videotor RA 3101)
Egy LM317-es IC-t egészítenék ki tranzisztorral, ez lenne a stabilizátor halálpontos 6,3V-ra. A fűtőtekercs után jönne egy graetz, meg 470 mikrós puffer. (Vagy kár túllihegni?)
(#) pucuka válasza kérdező hozzászólására (») Márc 7, 2015 /
 
Műszert építesz? Annak kell egy stabilizált környezet, de egy rádiónak...
(#) kérdező válasza pucuka hozzászólására (») Márc 7, 2015 /
 
Elvileg ha a csövet aláfűtjük, vagy túlfűtjük, csökken az élettartam. Persze lehet, hogy a 7V-ot azért kibírja, nem csökken számottevően az élettartam. Megoldható egyszerűen ellenállással is, de pl. ha éppen kicsi a fesz, akkor meg aláfűt, ami még rosszabb.
(#) pucuka válasza kérdező hozzászólására (») Márc 7, 2015 /
 
Azért még a háború előtt gyártott rádiók csövei még mindíg működöképesek, pedig semmi stabilizálást nem használtak.
Igen, csökken az élettartam, de mennyire is? Téged biztos túl fog élni, amúgy sem használod folyamatos üzemben.
(#) martin66789 válasza elektroncso hozzászólására (») Márc 8, 2015 /
 
Az R5-ön lévő ellenállás értékére mit mondasz mert nem veszem ki az írásból, valami *0 végű.
Szerinted milyen értékű lehet ?
(#) Sebi válasza martin66789 hozzászólására (») Márc 8, 2015 /
 
Az 10k.
(#) martin66789 válasza Sebi hozzászólására (») Márc 8, 2015 /
 
Köszi szépen, én is arra gondoltam.
A hozzászólás módosítva: Márc 8, 2015
(#) martin66789 válasza elektroncso hozzászólására (») Márc 9, 2015 /
 
Megcsináltam hozzá az ellenállásokat, és kicseréltem a kondit, de csak 470p-s-em volt, és a kör akármit is 1n-re. de sajnos nem működik még mindig csak zúg sehol sincsen vétel. Mi lehet a baj ?
Az AFC feliratú kapcsoló mit kapcsolhat ?
A H, K, R kapcsolóknál miért nincsen adás, az másik antennán van, pedig azokon sem fogok semmit sem ?
(#) ronin75 válasza martin66789 hozzászólására (») Márc 9, 2015 /
 
AFC: automatikus frekvencia control, ha bekapcsolod, akkor mindig próbálja követni az adó frekvenciájának kismértékű változását. Ettől szólnia kellene.
Ha egyik hullámsávon sem hallasz semmit, akkor a "közös" részen lesz a hiba.
(#) martin66789 válasza ronin75 hozzászólására (») Márc 9, 2015 /
 
Az a probléma hogy az AFC gomb nem marad bent vissza kiugrik, pedig épp a kapcsoló.
A közös részt hol találom ?
(#) pucuka válasza martin66789 hozzászólására (») Márc 9, 2015 /
 
Az AFC gomb csak FM vétel esetén használatos, ha nem működik, attól még szólnia kéne. Ha sehol sincs vétel, akkor először a KF részt kéne gatyába rázni, mert az közös mind az AM (H, K, R), mind az FM (URH) vételnél. Ez sajnos szignálgenerátor nélkül nem fog menni.
(#) martin66789 válasza pucuka hozzászólására (») Márc 9, 2015 /
 
Esetleg még olyan probléma nem lehet hogy nem lát rá a készülékem az adóra, mert pont a mai nap fizikán a rádióhullámról volt szó és azt mondta hogy rálátás szükséges a műsor fogáshoz. Vagy nagyon kicsi antennával próbálkozok, most egy kb 1méteres alumínium drót darabbal próbálkozok szobában.
Vagy a szoba is bezavar mert az fm sáv fogása is nehézkes a szobámban rendes rádióval.

A készüléken amúgy az
URH az 6,6 - tól 73 MHz-ig van írva.
az R 5,85- től 6,2 MHz-ig van írva.
a K 550-től 1500 kHz-ig van írva.
a H 160-tól 290 kHz-ig van írva.
Salgótarján meletti vagyok.
A hozzászólás módosítva: Márc 9, 2015
(#) elektroncso válasza martin66789 hozzászólására (») Márc 9, 2015 /
 
Ez a rálátás csak URH-ra igaz, vagyis a felületi hullámokra. Az RH sávokon dominál az ionoszferikus terjedés vagyis a térhullámok. Ez még éjszaka vonatkozik a KH-ra is. Ebben az esetben nincs rálátás. URH-n ez azért nem működik, mert az ilyen magas frekvenciák már nem verődnek vissza az ionoszféra rétegeiről. Gondolj bele, az RH amatőrök több száz kilométereket hidalnak át és ott sincs rálátás.
Egy kis olvasmány a témában:Rádiófrekvenciás hullámterjedés.
A hozzászólás módosítva: Márc 9, 2015
(#) martin66789 válasza elektroncso hozzászólására (») Márc 9, 2015 /
 
Akkor ha nem jó akkor hagyjam, ugy sem fig mar működni, vagy még megnézzek rajta vmit ?

De majd megmutatom a szomszéd bácsinak ha megjön kb 1 hét még, ő lehet hogy még meg nézi, műszerész bácsi.
(#) pucuka válasza elektroncso hozzászólására (») Márc 9, 2015 / 1
 
Nem kell a kollégát hullámterjedésre oktatni, egy olyan készülék javításához, aminek nem működik az eleje.
martin66789:
Neked még egy kicsit magas lesz a rádiójavítás, ha még ki sem ismered a rádió áramköreit. Anélkül a javítás nem fog működni. Hagyd a dolgot egy gykorlott emberre, a "szomszéd bácsira", de erősen figyeljél, hogy mit hogy csinál. És tanulj sokat, és főleg ne gyárts elméleteket. A rádióddal azokat az állomásokat fogod tudni amelyikeknek az ellátott területén tartózkodsz.
Salgótarján a kékesi adó ellátott területén van, és az onnan sugárzó adókat fogod tudni venni, ha áthangoltad az URH fokozatát a 87,5 - 108 MHz sávra, a jelenlegiről ami 66 - 73 MHz.
De amig nem megy a KF fokozat, addíg semmit nem tehetsz, a tanuláson kívül.
(#) gbiro72 válasza gbiro72 hozzászólására (») Márc 14, 2015 /
 
Kedves Uraim! A Minerva 570-es tranzisztoros rádió javításánál elakadtam: A rádió már a polcomon egy jó ideje és nem működőnek volt nyilvántartva. Ráérésemben elővettem, remélve, hogy nem nagy a gondja és sikerül megszólaltatnom. Bekapcsoláskor egy rövid "sercegés" és semmi. A végfog körül kerestem a hibát, mert a feszültséget megkapja, de a hangszóróra 0V megy rá. A negatív sarokhoz mérve a hangszórók mindkét kivezetésén +7,5 V van. A hangszórókra mennyi Voltnak kell kimennie? a tranzisztorokat mérte és az egyik GFT32-es sapkáján is mértem feszültséget a negatívhoz képest. Ezért gondoltam, hogy a tranyó hibás lehet. Kicseréltem AC128-ra, de ez sem oldotta meg a problémát. A hangszóró működik, lepróbáltam. A bekapcsoló gomb után az áramkör el volt repedve, de a forrasztás után sem lett jó a készülék. Van benne 3 db 154-es kondi és mind a háromnál átvezetést mérek, de a 33-as-nál nem.

P1250092.JPG
    
(#) ferci válasza gbiro72 hozzászólására (») Márc 14, 2015 /
 
A (+) testhez képest kell mérned.
A hangszórón ne akarj feszt mérni, mert DC-vel nincs kapcsolatban azon kívül.
A végfoknál a kimenő közepén és a kollektorokon a -7,5 voltot kell mérned, ha oké minden.
A végtranyó bázisokon pedig a 8k2 / 220 ohm osztásának megfelelő fesznek kell lennie, ez kb 200 mV.
A meghajtó trafón, tranyó kollektorán szintén -7,5 volt a jó, bázisán 1,1..1,2V, emitterén 0,9.. 1 volt...
A többi fokozatot szintén mérd végig DC szempontból, utána jön az rf....
A hozzászólás módosítva: Márc 14, 2015
(#) gbiro72 válasza ferci hozzászólására (») Márc 14, 2015 /
 
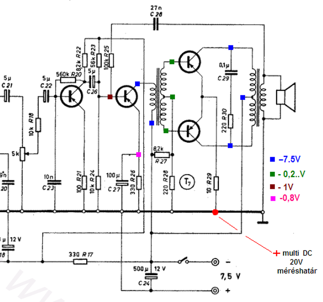
Ha megkérlek, a mellékelt kapcsolási rajzra feltünteted a kívánt mérési értékeket? Köszönöm!
(#) ferci válasza gbiro72 hozzászólására (») Márc 14, 2015 /
 
Bejelöltem...a kis feszültségeknél 2 voltos méréshatár kell. Eltérés lehet, 10-50 mV kb.
A tápfeszt tartsd.
A hozzászólás módosítva: Márc 14, 2015
(#) pucuka válasza gbiro72 hozzászólására (») Márc 14, 2015 /
 
Ilyenkor tud segíteni egy nagyimpedanciás, régebbi telefonból kioperált hallgató betét. Egy előtét kondival bele tudsz hallgatni az előző fokozatokba is. Végtranzisztort mindkettőt cseréld egyszerre.
(#) ferci válasza ferci hozzászólására (») Márc 14, 2015 /
 
T4-től jobbra, a vége felé egy kis erősítővel is végigtapogathatsz minden bázist, kollektort, hangfrekit keresve.. 100-200 nF leválasztással, test a zsebrádió + tápjára.
Hangerőre figyelj, ne csettegjen hozzáérintéskor..
(#) gbiro72 válasza ferci hozzászólására (») Márc 14, 2015 /
 
Este megírom a mért értékeket.
(#) gbiro72 válasza ferci hozzászólására (») Márc 14, 2015 /
 
A méréseket elkészítettem, Ime:
A hozzászólás módosítva: Márc 14, 2015
(#) ferci válasza gbiro72 hozzászólására (») Márc 14, 2015 /
 
Ilyen a GFT21... audio... tipikus hangfrekis tranyó. A rádiódban hangfrekis előerősító és a fázisfordító trafó meghajtója. Ott olvashatod az anyagjegyzékben.
GFT21.adatlap
A hozzászólás módosítva: Márc 14, 2015
(#) ferci válasza gbiro72 hozzászólására (») Márc 14, 2015 /
 
Az a gond, hogy kértelek, rendes tápfesszel mérd.. ha nincs az meg, akkor nem sokat ér így..
5.19 volt ott, ahol csak elvileg egy kapcsoló választja el a 7.5 volttól ???
(#) devergo74 hozzászólása Márc 24, 2015 /
 
Sziasztok.
Van egy régi csöves rádió, az a problémám, hogy sehogyan sem tudom beállítani az állomásokat.
Működőképes lenne, legalább is azt hiszem, mert bekapcsoláskor sercegő, ha tekerem az állomáskeresőt, néha sípoló hangot ad ki. Hogyan lehetne valamilyen adót beállítani? Belső antennát használok. Lehet hogy valami el van állítódva a készülékben?
Következő: »»   22 / 69
Bejelentkezés

Belépés

Hirdetés
XDT.hu
Az oldalon sütiket használunk a helyes működéshez. Bővebb információt az adatvédelmi szabályzatban olvashatsz. Megértettem