Fórum témák

» Több friss téma
Fórum » Rádióamatőrök topikja
Lapozás: OK   116 / 256
(#) szoftveres hozzászólása Okt 21, 2015 /
 
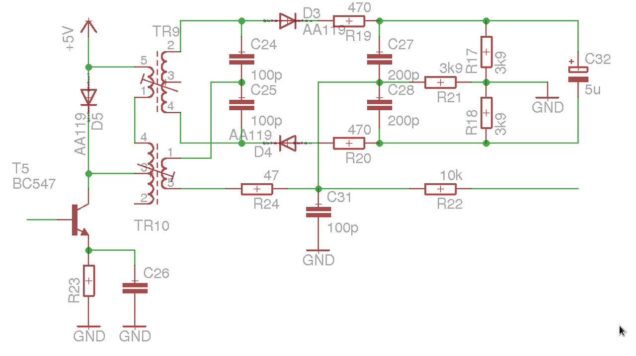
Miért van az hogy az aránydetektorokat többnyire középleágazásos trafóval építik és nem a rezgőköri kapacitást osztják meg? Mi ennek a konstrukciónak a hátránya a középleágazásos trafóval szemben?

(Itt egy példa)

ratio_det.png
    
(#) Hetope válasza szoftveres hozzászólására (») Okt 22, 2015 /
 
Középleágazású trafóknál van fázis fordítás a 2 kondi pedig csak osztást végez.
(#) sdrlab válasza Hetope hozzászólására (») Okt 23, 2015 /
 
Valóban így lenne ?
Ezt azért gondold még egyszer át...!
(#) Hetope válasza sdrlab hozzászólására (») Okt 23, 2015 /
 
Nem voltam pontos mert azt kellet volna írnom hogy a középleágazásúval lehet fázisfordítást csinálni de 2 kondival nem. Viszont a rajzon nem kötötték sehova se a kivezetést ami nekem úgy jött le hogy az a rész el lett hagyva mert nem tartották fontosnak pedig ott még sok mindenre lehet hatni.Például nyitó feszültség amivel lehet hatni a diódákra. Habár ezen a rajzon nem mert a diódáknak más feladatuk van és itt szerintem csak azért használnak ilyen trafót mert nagyobb rajta a feszültség. Viszont nem tartom kizártnak hogy hiányzik onnan 1 kondi.
A hozzászólás módosítva: Okt 23, 2015
(#) sdrlab válasza Hetope hozzászólására (») Okt 23, 2015 /
 
Rosszul értelmezed a működését!
A középleágazás egy betáp pont, amivel összeadódik a rezgőkör feszültsége a betáp feszültségével, fázistól függően.
Nyilván ugyanez megtörténik akkor is, ha leágazás helyett a rajz szerinti "közép leágazás" kondival csatolódik a rezgőkörbe a másik feszültség.
A demodulált jel az R22 ellenálláson keresztül csatolódik ki...

Hogy mi a különbség - már ha van egyáltalán - a két mód között, azt nem tudom én sem...talán a mínusz egy kondi ??
(#) gernerakos hozzászólása Okt 24, 2015 /
 
Üdv!
Van egy Spidola 242-es rádióm, ami azért érdekes, mert többek közt a 40 méteres sávot is fogja. Egy gond van vele, hogy ez a rádió AM modulációban vesz, de ha jól tudom 40 méteren SSB-ben szokás beszélni, így teljesen érthetetlen a forgalmazás. Meg a szelektivitása is rossz, ugyebár az egész 40 méteres sáv 2 cm az egész 20 cm hosszú skálán.
Itt egy kis videó a vételről: Bővebben: Link
Hozzáteszem, hogy ezt házon belül, a készülék eredeti, kb 1m-es antennájával fogtam.
Egyébként nem lehetne valamilyen dekódert építeni, ami az SSB-ből érthető beszédet csinál, anélkül, hogy belenyúljak a rádióba?
A válaszokat előre is köszönöm!
(#) kendre256 válasza gernerakos hozzászólására (») Okt 24, 2015 /
 
A készülék belsejébe nyúlva kellene egy beat-oszcillátort csatlakoztatni az áramkörbe (a KF-frekvenciáján működőt), ami az SSB jelhez hozzáadna egy "hordozót", így együtt már az AM demodulátor tudna valamit kezdeni a jellel. A készülékbe nyúlás nélkül elég bonyolult módon lehetne csak visszaállítani a modulációt.
Amit még a készülékről elmondtál (kis szelektivitás, rossz hangolhatóság (2 cm "hosszú" sáv a 20 cm-es skálán) ), az alapján szerintem nem érdemes a vevő átalakításával foglalkozni, inkább más készülékkel kellene próbálkozni.
(#) gernerakos válasza kendre256 hozzászólására (») Okt 24, 2015 /
 
Mellékeltem a rádió kapcsolási rajzát. Az a gond, hogy nem ismerem rajta ki magam. A Beat-oszcillátor építését is meg tudnám oldani, a transzformátorokkal vagy tekercsekkel lesz gond, de ha tudsz mutatni egy kapcsolási rajzot, akkor el tudom dönteni, meg akarom-e építeni, mert még nem tudom. És ha már megvan az oszcillátor, akkor már csak arra kell rájönni, hova kössem azt a rádión belül.
Egyébként ez a legalkalmasabb rádióm, ennél csak rosszabb szelektivitású rádióim vannak.
(#) elektroncso válasza gernerakos hozzászólására (») Okt 24, 2015 /
 
Nem muszáj a készülékbe belenyúlni ahhoz, hogy a beat oszcillátor jelét becsatold. Nézd át ezt a cikket, külső beat oszcillátor.
U.i.: Kicsit lejjebb ott a cikk vége.
A hozzászólás módosítva: Okt 24, 2015
(#) elektroncso válasza gernerakos hozzászólására (») Okt 24, 2015 /
 
Például a demodulátor diódára rákötheted egy kis kapacitású kondenzátoron keresztül. Erre azért van szükség mert a beat oszcillátor pótolja az adónál elnyomott (így ki sem sugározott) vivőfrekvenciát. Enélkül a demodulátor semmit sem tud kezdeni a jellel. A beat oszcillátornak enyhén hangolhatónak kell lennie, mivel ugye létezik alsó és felső oldalsávos moduláció (USB,LSB).
Egy oldalsávos moduláció
A hozzászólás módosítva: Okt 24, 2015
(#) kendre256 válasza gernerakos hozzászólására (») Okt 24, 2015 /
 
Itt találtam egy "faék" egyszerűségűt. Persze lehet még keresgélni, van biztosan egy csomó. Neked 465 kHz-es rezonátorral kellene csinálni, mert a kapcsolási rajzból úgy látom, hogy annak a rádiónak akkora a KF-je. A kapcsolási rajz alapján valahol a T4, T5 tranzisztorok körébe csatolnám be a jelet. Valószínűleg ennek a kapcsolásnak elég nagy jele lenne, le kellene osztani, még egy kis R-C szűrés is beleférne, hogy inkább szinuszjelre és ne négyszögjelre hasonlítson a jel (bár anélkül is működnie kellene).
(#) gernerakos válasza kendre256 hozzászólására (») Okt 24, 2015 /
 
Egyszerűnek tényleg egyszerű. Az viszont probléma, hogy én csak 455KHz-s rezonátort találtam?
(#) kendre256 válasza gernerakos hozzászólására (») Okt 24, 2015 /
 
Az baj, mert akkor 10 kHz-el eltolt demodulált jelet kapnál, de azt már meg sem hallod, mert a hangfrekis erősítőjén át sem megy Pont akkora frekvenciás kell, mint a KF frekvencia, illetve hangolni kellene tudni mondjuk +- 1 kHz-et rajta.
Itt kapható 465 kHz-es, bár a felirat 455-öt mutat, meg a szállítási díj sokszorosa az árának.
Lehetne még R-C oszcillátort is csinálni egyetlen schmitt-triggerből, annak a frekvenciáját az ellenállás változtatásával lehet hangolni (persze nem is olyan stabil...)
Bővebben: Link
(#) gernerakos válasza kendre256 hozzászólására (») Okt 24, 2015 /
 
Szerintem legyen inkább a 2. megoldás, az valahogy szimpatikusabb.
Viszont hiába számolok az oldalon található képlettel, nem jön ki értelmes érték, pláne nem 465 000...
(#) kendre256 válasza gernerakos hozzászólására (») Okt 24, 2015 /
 
Az a képlet csak olyan körülbelüli képlet lehet, mert a tényleges frekvencia az R, a C értéken kívül nagyon függ a schmitt-trigger hiszterézisétől, ami példányonként más lehet, ami még függ a tápfeszültségtől, hőmérséklettől stb. Ez egy nagyon egyszerű, de nagyon pontatlan eredményt ad. Kísérletezni kell vele, és stabil nem lesz, állandóan állítgatni kell...
(#) elektroncso válasza gernerakos hozzászólására (») Okt 24, 2015 /
 
Szerintem ne küszködj RC oszcillátorral, rakd össze amit linkeltem LC oszcillátort, ott van leírva a cikkben az áthangolás menete is, ha úgy gondolod, hogy áthangolod. Bár neked SPIDOLA-d van, a cikkben meg VEF van, de ha jól tudom egy kaptafára készültek. Kell hozzá egy rádió KF tekercse, meg pár egyéb alkatrész. Pillanatok alatt össze lehet dobni egy kis műanyag dobozban, akár légszerelve is (beat oszcillátor).
A hozzászólás módosítva: Okt 24, 2015
(#) gernerakos válasza elektroncso hozzászólására (») Okt 24, 2015 /
 
Rendben, majd még meglátom mi lesz. Úgyis érik már egy rendelés a HEstore-ból, akkor megveszem ami hiányzik. KF-et meg találok itthon.
(#) sdrlab válasza gernerakos hozzászólására (») Okt 24, 2015 /
 
Készítesz egy 465kHz-es oszcillátort, árnyékolatlan LC rezgőkörrel mindenképpen.
Ezt közel helyezed a rádió KF szűrőjéhez...s ha szerencséd van, akkor elég jelez tudsz induktív módon becsatolni valamelyik induktivitáson keresztül, hogy elég legyen a demodulációhoz.
(#) Kera_Will válasza gernerakos hozzászólására (») Okt 25, 2015 /
 
465 KHz rezonátort a HAMBAZÁR is árul : Kvarcok/rezonátorok
Dunakesziről olyan messze lennének a pesti boltok?
(#) gernerakos válasza Kera_Will hozzászólására (») Okt 25, 2015 /
 
Nincsenek messze, de egy rezonátorért nem fogok bemenni. Ha már bemegyek a városba, akkor egyszerre több dolgot is intézek. Mint írtam, hamarosan összejön egy rendelés a hestore-ból, ha bemegyek átvenni, elmegyek a Conradba is a rezonátorért.
(#) Kera_Will válasza gernerakos hozzászólására (») Okt 25, 2015 /
 
Conrádot messze kerüljed el !
Aranyáron adnak mindent ... HAMBAZÁRban 3at vehetsz annyiért.
(#) Doky586 válasza Kera_Will hozzászólására (») Okt 25, 2015 /
 
Ezeket a kvarcokat/rezonátorokat lehet finoman-lineárisan hangolni ±1kHz tartományban?
(#) t_oszi válasza gernerakos hozzászólására (») Okt 25, 2015 /
 
Inkább vegyél egy ilyet. Ebben benne van minden, amire szükséged van.
http://www.ebay.com/itm/TECSUN-PL660-PLL-WORLD-BAND-RECEIVER-FM-MW-...950057
(#) Kera_Will válasza Doky586 hozzászólására (») Okt 25, 2015 /
 
Meg kell próbálni ... sávszélességük a KözépHullámú műsorszóró adókhoz igazodik 9-10KHz.
Ha netán oldalsáv kavicsoknak szánod oda is jó lehet.
Persze a hosszú idejű stabilitásuk lehet kívánni valót hagy maga után mert ez csak egy rezonátor és nem kvarc pontosság.
Nem egy SSB/CW rádiót építettek már így pl tda1072 vel.
Igaz az AM vevő , de külső rezonátorból / kvarcból kf frekire épített oszcival be csatolták a "levegőből" a beat jelet a szűrők mellé.(az ic kf lábai mellé tették a oszci kimenetét)
(#) Feri007 hozzászólása Okt 28, 2015 /
 
Sziaszok!
Keresek 435MHz kapcsolására relét. Az RF teljesítmény nem nagy (0dBm körüli) ám kb 1A távtáplálási áramot is kellene kapcsolni. Olcsó/nemdrága tipus kellene, és persze kompromisszumos megoldás is jó -nem kell, hogy 2GHz- re is jó legyen. Valamilyen folyamatosan beszerezhető típust keresek. Reed relék hogy szerepelnek ilyen feladatban? Lévén valamelyst "tápvonalas" a kialakításuk. Kösz!
(#) ha1drp válasza Feri007 hozzászólására (») Okt 28, 2015 /
 
Pontosan jó lenne tudni mik a fontosabb betartandó paraméterek, de ~0,4dB veszteség, ~25dB izoláció mellett használhatók a TQ2-xxv, AxxW-k relék. illetve az IM06GR nagyon elterjedt előerősítőkben. Esetleg SDS-S2-12 de ez már 53dBm-ig is jó. Jobb paraméterek 0,1dB veszteség illetve >30dB izolációhoz már koax relé kell. A fenti adatok csak a relére vonatkoznak, annak bekötése még ronthat a paramétereken!

A reed relé nem biztos, hogy jó megoldás, mivel hosszú érintkezői vannak nagy az induktivitása, árnyékolás esetén pedig a tápvonal impedanciának is meg kell felelni, amit az övegcső mérete eleve korlátozhat.

A távtáplálási áram megoldása egyébként nem megoldható külön "relével" ami fojtótekercsen keresztül kerül a tápvonalra? Mindenképp jobb megoldás lenne, mert a kapcsolt egyenáram tönkreteszi a relé érintkezőit (persze hosszú évek alatt).
(#) Feri007 válasza ha1drp hozzászólására (») Okt 28, 2015 /
 
Szia,
IM06GR-hez valószínű, könnyen hozzá tudok jutni. IM01 van az asztalomon egy pár. Jó lesz teszthez. És, lám, nagyfrekis adatok is vannak az adatlapon, sztem elég lesz.
Kösz az információt!
(#) pucuka válasza Feri007 hozzászólására (») Okt 28, 2015 /
 
Esetleg ha vastag a pénztárcád:
Bővebben: Link
(#) Doky586 válasza pucuka hozzászólására (») Okt 28, 2015 /
 
Egyből rendelek kettőt... D
Csak 150eFt + vám +áfa darabja..
(#) pisti hozzászólása Nov 5, 2015 /
 
Kedves rádiózók!
Vettem egy 9 elemes Yag antennát, mi elvileg a95 MHz-re készült. A kábelezést azt nekem kell megoldani. Kellene készíteni egy 1:4 balunt. Sokat találni a neten, de nem tudom kiválasztni, hogy melyiket készítsem. Tetszenek a ferritgyűrűs megoldások. pl: http://vk6ysf.com/balun_4-1.htm
Nekem csak vételi célra kell. Mi lenne a megfelelő megoldás?
Milyen csatakozóval vezessem le a jelet F vagy Amphenol csatlakozóval, a kábel 75 ohmos koax lenne.
Bővebben: Link
Következő: »»   116 / 256
Bejelentkezés

Belépés

Hirdetés
XDT.hu
Az oldalon sütiket használunk a helyes működéshez. Bővebb információt az adatvédelmi szabályzatban olvashatsz. Megértettem