Fórum témák
» Több friss téma |
Fórum » RIAA korrektor
Témaindító: Ghost Rider, idő: Aug 25, 2006
Rendben, köszönöm! Akkor holnap boltolok, mert ilyen értékű ellenállásaim nincsenek a készletben, aztán beszámolok.
Sajnos tegnap a bolt 3-kor bezárt, így 12db 100K-s ellenállás és 2db 220Ohmos heli trimmer hiányában még várat magára a korrektor.
Addig is előzetesben, aki vállalkozó szellemű és méricskélni szeretne, annak itt az AntiRiaa megépíthető változata.
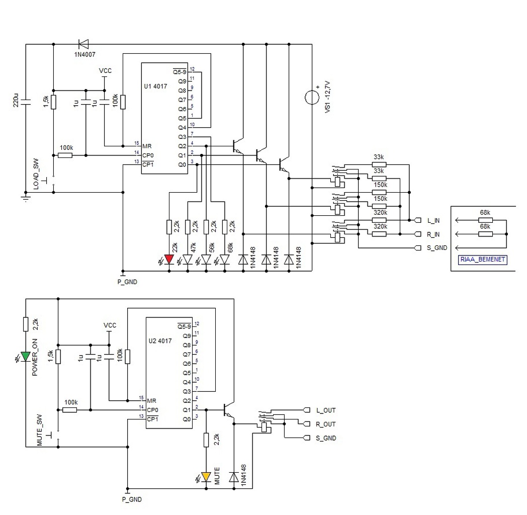
Proli007 segítségével (bár kétlem hogy tudná, ismét mennyit segített, ezúton is köszönöm!) csináltam 1 nyomógombos panelt a PH5 korrektorba. Funkciói: Bemenőimpedancia-választás: 22k, 47k, 56k, 68k. MUTE funkció, és be-ki kapcsoló nyomógomb. Az egész dolog CD4017-es számlálókra épül. Tervbe volt még egy Stereo/mono átkapcsoló szintén ugyanebben a felépítésben, de nem sok értelmét láttam.
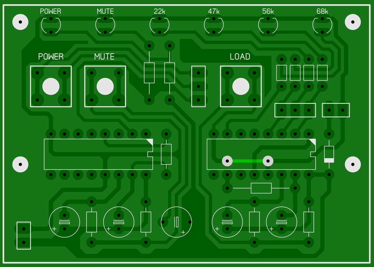
Halad a PH5, összeszedtem a hiányzó alkatrészeket, már dobozolódik. Egyenlőre csak az egyik oldalát állítottam be, a másikkal még nem foglalkoztam. Ebbe már az alkatrészlista szerinti visszacsatolás került. Szebbek a magasai, kicsit visszafogottabbak a mélyei, már nem bántja annyira a fülemet, bár csak monoban hallgattam. Előlapot meg hátlapot kell faragni neki még. Igazából most már tovább gondoltam azt az előlapi panelt, és rájöttem, hogy talán a MUTE funkció magától aktiválódhatna is addig, amíg a táp el nem éri a 210V-ot, ezt egy komparátorral is meg lehetett volna oldani, már mind1.
A hozzászólás módosítva: Júl 30, 2015
Szepen megcsinaltad.
Vezetekeket ne a csovek mellett vidd, nyak szelehez, odaszoritva, doboz oldalaban jobb lehet.
Köszönöm!
Igen, én is azt tervezem, a doboz oldalához rögzíteni majd valahogy, lehet kapni öntapadós vezetéktartót. Egyébként így csupaszon sem zajos, ha az ember betart mindet amit amit a rajz mutat a földelésekkel kapcsolatosan.
Elkészült az előlap, eddig ilyen, de nem igazán tetszik Így. Valakinek valami ötlete, hogy mivel lehetne még szebbé tenni? Természetesen a négy panelt rögzítő csavart ki fogom cserélni süllyeszthetőre, és négy egyformára, valamint a nyomógomboknak adok valami kupakot, hogy az se maradjon natúr.
Faba bemarnek 1mm vastag lemeznek helyet, ez takarhatna a csavarokat is.
Lemez lehetne alu vagy sargarez, amire szep felirat is keszitheto es kezelhetoseget is segitene.
Sajnos az itthoni kőrülmények közt elég necces lesz az a bemarás, de talán van hozzá szerszámom, megpróbálkozom vele! A rézlemezt hogyan rögztem? Ragasztással?
A hozzászólás módosítva: Júl 31, 2015
Bemarni sem fontos, ha a fahoz megfeleloen tudnad illeszteni, lemez eleit hozzacsiszolni.
Ragasztassal rogzitheted, csavarok alatta besullyesztve. Ledek, gombok feliratozva sokat dobnanak rajta.
Igen, én is úgy gondoltam, vagy van dörzsárom 12mm-es, talán viszi a fát, ez elég kemény darab, de legalább a közepéig vízszintbe telibe bemarnám. Mostanában mindent fúrógéppel csinálok, az előlap szélét is annak segítségével csiszoltam le 40-45 fokba. Ha szerencsém van, be tudom lőni. A csavarokat természetesen süllyesztem! Feliratozást is lehet vasalva csinálni?
Vasalva szepen megcsinalhato , nem nagy felulet, lakkozni kell a vegen.
Adott egy jó minőségű bakelitlemezjátszó hangszedő 500uA volt 10ohm kimenettel keresem a legszebb hangú erősítőt hozzá
indulásnak a hirga ennél jobbat szeretnék várom a kapcsolásokat tapasztalatokat kinek mi vált be.
Üdv még most járok iskolába, jövőre diplomázok segítséget várok nem kritikát hozzáértő embertől.
Szia!
Ezt sokan építik, és elég jó véleménnyel vannak róla. Elég egyszerű kis áramkör, szerintem egy próbát mindenképpen megér. Ha visszaolvasol, CHZ kolléga tett közzé hozzá nyáktervet meg tápegységet. Aztán persze van az MC hangszedőknek sok más illesztési módja, lehet ezekkel próbálkozni. A hozzászólás módosítva: Aug 3, 2015
Üdv nem értek veled egyet építettem sokat és mind másképp szól a cuccaim jók milliós a hangfal és az erősítő a kábelek is 100.000ft osak itt a képen amit most csináltam jól szól de dinamikában gyenge pedig nézd meg nincs a cucc ki spórolva
én terveztem és még a nyákot is én készítettem gondos tervezés.
Az látszik is, hogy gondos tervezés, gondos építés. Nagyon mutatós! Gratulálok hozzá!
MC hangszedő illesztésben illesztő transzformátorra nem gondoltál még?
Köszi nagyon rendes vagy .Hallottam a trafóról is de ami jó azt nagyon nagy pénzért adják és ha megveszem és nem tetszik akkor nehéz lenne eladnom kevesen költenek erre.Te már hallottál trafót? miben jó az dinamikában, mélyhangban,felbontásban? Kíváncsi lennék egy
fél milliós hangjára, Gondolkodom egy tejesen fetes megépítésén van is egy sony 1milliós erősítőnek a rajza 16db fettel van megcsinálva az a gond nincs nyák terve sok munka a nyákját megcsinálni tervezni alkatrészek egyszerűek vagy a borbely féle fetes is jó lehet ahoz sem találok nyák tervet . Valami nagyon nagyon jót szeretnék csinálni amiről elmondhatom nem igen létezik jobb nála.
Van ITT egy hozzászólás, hogy mi is a helyzet ezzel az illesztéssel. Én végig olvastam, szó van benne a transzformátoros illesztésekről és azok lezárásáról. Érdemes elolvasni, hasznos dolgokat ír le.
![]() Sajnos én még egyáltalán nem hallottam ilyen hangszedőt szólni, ezért gyakorlati tapasztalatom ezekben nincs. Egyenlőre számomra ez még nem a megfizethető kategória, most még elvagyok az Ortofonnal. Ami rajzot beszúrtál, az is RIAA. Hasonlót építettem de az teljesen tranzisztoros volt, de ugyan így áramtükör meg FET volt az eleje. ITT VAN Ha megszerzed az eredeti rajzát az erősítőnek (REVOX B-250), találsz benne egy elég komoly MC előerősítőt is. Sajnos nem tudom milyen lehet, de magát az erősítőt sokan dicsérik, a RIAA korrektort pedig nagyon sokáig használtam, és szerintem egészen jó hangú kis áramkör, bár utána már azt mondtam, hogy a Pioneer kolléga által módosított HFM-1 élettel telibb hangképet nyújt.
Üdv!
Nem igazán sok a tapasztalom, vagyis sokat nem variáltam a RIAA korrektorokkal. Azonban az Ortofon F15 O MkII -őt is kipróbáltam, nulla kilométeres hangszedőjét és van kb. 35 éve használt valamilyen japán MC magas szintű kimenetű hangszedőm. Nem arról van szó, hogy melyik szól szebben, egyszerűen magashang határolt volt - nem kicsit - az Ortofon. Már nem is kellett tovább vesézni a különbségeket. A japán nem tudom már milyen típus, mert a shell eltakarja a felül levő típust. Azt tudom, kézi számozású és a leírásában a felső átviteli határ 60kHz. Innéttől csupán az a kérdés, hogy egy adott hangszedőhöz a leg optimálisabb korrektort építsünk. Azonban a minőség mindjárt az első lépcsőfokon - hangszedő - eldől, csodák nincsenek. A hozzászólás módosítva: Aug 5, 2015
A HK egyik régi csúcsmodelljében így néz ki az MC előerősítő és annak a +/- feszültséget előállító tápja. Aztán a tulajdonképpen ott a korrektor a maga "egyszerűségében."
Üdv meg van valakinek a borbely féle 8fetes A osztályú bemenetű mc riaa phonó nyák terve?
Úgy gondolom azt érdemes lenne megcsinálni.Szívesen csinálok annak akinek megvan kész nyáklapot ingyen. A rajz nekem is megvan meg a terv is de az egész PDF formátumba van úgy nem tudom ki nyomtatni és megcsinálni a nyákot.
Üdv erről mi a vélemény jól ki dolgozottnak tűnik?
Szép, szimmetrikus felépítés. A J-feteket ebbe is nagyon válogatni kell.
Nem eroltetnem ezeket a tulbonyolitott kapcsolasokat, kb 10-15x erositesre van szukseg, zajszegeny kivitelben. Megoldhato egyszerubb eszkozokkel is, hatalmas atfogo visszacsatolas mellozesevel, ami nagy elony is lehet...
Üdv igen hozzá jutottam egy Arcam hoz 2db fet bennette van Ugyan hogy szólhat?
Amiket én hallok hi-fi szakértőktől, elég ócskán. Az 5532/4 opamp nem igazán jó hi-fi célokra. Általában, nagyon kevés opamp van ( azok viszont méregdrágán ) amik jól lennének ilyen célra. Olvasd el KD mester véleményét erről, meg keresd meg a rajzait. Az igazán jók mind diszkrét alkatrészekkel vannak felépítve.
Oké teszek bele foglalatot van nekem OPA2134PA és AD712JN szerinted melyik lenne jobb ezekből
|
Bejelentkezés
Hirdetés |




































