Fórum témák

» Több friss téma
Fórum » Sárga Kazettás Piaci Nintendo (8bit)
Lapozás: OK   2 / 4
(#) Kékróka válasza szs hozzászólására (») Aug 20, 2022 /
 
Én most tettem szert egy ilyenre, de csak szép fehér képet, vagy piros cakkos szélűt kaptam bekapcsolás után.
Nem tudom megítélni hogy jó e.
Az egész masina belül csak egy fekete kupac a panelon és pár kondi
A hozzászólás módosítva: Aug 20, 2022
(#) Monster02 válasza Kékróka hozzászólására (») Aug 20, 2022 /
 
Csinálj róla képet kérlek és tudok segíteni. Sok típust ismerek, kép alapján felismerem a géped.
Álltalában ha nincs benne kazetta akkor szürke vagy fekete háttér van a Tv vagy kijelzőn.
A fekete paca alatt egy UM6561 chip van. Ha nincs más paca akkor nincs integrált kazettája.
Jóbb gépekben vagy egy plusz kazetta solt amiben raknak kártyát és igy oldják meg a beépített játék lehetőséget. És egy plusz ic hogy melyik az aktuális kazetta van használatban.
A hozzászólás módosítva: Aug 20, 2022
(#) szs válasza Kékróka hozzászólására (») Aug 20, 2022 /
 
Kár. És nem is tudok mit mondani, mert kaptam ugyan kölcsön egyszer olyant, ami tényleg csak a sárga kazettával működött, de nem jut eszembe, mit csinált, mikor nem volt benne a kazetta. Majd hétfőn megkérdezem, hátha Feri emlékszik rá...
Még az is lehet, megvan azóta is
A hozzászólás módosítva: Aug 20, 2022
(#) Kékróka válasza Monster02 hozzászólására (») Aug 20, 2022 /
 
ilyen,
(#) Monster02 válasza Kékróka hozzászólására (») Aug 20, 2022 / 2
 
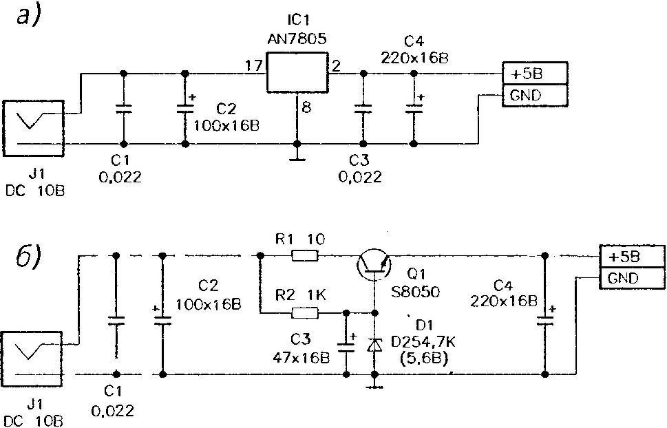
Sima közönséges Nintendo, nincs benne kazetta. Nagyon érzékeny a kazetta slot szennyeződésre.
A dugasztáp 8-9voltnál ne legyen több, mert a szelep tranzisztor zárlatba megy.
A panelt a 4db vezetéken következő: GND. VIDEO.AUDIO.+5V.
Persze a sorrend ettől eltérhet és érdemes ellenőrizni.
Megtaláltam a kapcsolási rajzot is.
A hozzászólás módosítva: Aug 20, 2022
(#) Kékróka válasza Monster02 hozzászólására (») Aug 20, 2022 /
 
köszönöm, ezek szertint kazetta nélkül nem veszem hasznát
(#) sany válasza Monster02 hozzászólására (») Aug 20, 2022 / 1
 
A piaci gépeknél nem fordított polaritás van a tápdugónál, a gyakori hagyományos móddal ellentétben? Tehát a tápdugó külső érintkező része a pozitív, a belső érintkezője pedig a negatív.
(#) Monster02 válasza sany hozzászólására (») Aug 20, 2022 /
 
Igen! Fordított a polarítás.
(#) Monster02 válasza Kékróka hozzászólására (») Aug 20, 2022 /
 
Kazzetát fillérrekért kapni.
(#) sany válasza Monster02 hozzászólására (») Aug 21, 2022 /
 
Akkor azokhoz is jó a rajz, amit megosztottál.

A modulátor áramkörről esetleg lenne rajz?
A hozzászólás módosítva: Aug 21, 2022
(#) sidocious válasza Monster02 hozzászólására (») Aug 21, 2022 /
 
Az attól függ, melyik játék, elég komoly pénzekért (na jó, ezrekért) adtam el egy-egy darabot (Pl: Aladdin, Pokemon). De egy 99999 in 1 az 200-300 ft
(#) Monster02 válasza sany hozzászólására (») Aug 21, 2022 / 2
 
Tessék!
Több fajta van , de most egy álltalánost megosztok!
A hozzászólás módosítva: Aug 21, 2022
(#) Monster02 válasza sidocious hozzászólására (») Aug 21, 2022 /
 
Lehet jókat , lehet mégjobbakat vagy megunhatatlan kázzetákat szerezni.
Persze ha érdekli ez a fajta műfaj.
(#) sany válasza Monster02 hozzászólására (») Aug 21, 2022 /
 
Ez már egy komolyabb verzió lehet.
(#) szs válasza Monster02 hozzászólására (») Aug 21, 2022 /
 
Jó kis játékok voltak azok, én szerettem. Sőt, van néhány PC-re átírkált változat -nem olyan. Valahogy jobban bejött az eredeti, nem igazán szeretem (szerettem) billentyűzeten.
(#) sany válasza szs hozzászólására (») Aug 21, 2022 /
 
Hi-hi! Milyen meglepő, ezért csinálták a GLK-2004-et. TV játék billentyűzettel, és kontroller bemenettel is. Habár szerintem nem lehet irányítani a játékot, csak a speciális sárga kazettával, ami támogatja azt.
A hozzászólás módosítva: Aug 21, 2022
(#) szs válasza sany hozzászólására (») Aug 21, 2022 /
 

Nem követem igazánból, de ha valóban játszható ezzel, hát lehet, hogy utánanézek. Egy szabadnap folytán szívesen végigvinnék egy Super Mario-t (bár egy szabadnap nemigen elég, eléggé tudok ügyetlenkedni). De az ásós embert is szerettem, vsak a címre nem emlékszem...
(#) sany válasza szs hozzászólására (») Aug 21, 2022 /
 
Nekem van birokomban egy ilyen típusú TV játék. Sajnos fordított tápfeszültséget kapott. A belseje majdnem ugyanolyan , mint pl. Ending-Man piaci TV játéknak. A különbség az, hogy egy másik fekete paca alatt lévő IC is van, a fő IC-je mellett. Ide csatlakoznak a billentyűzet hajlékony fóliájáról a vezetősávok, gondolom karakter ROM-ot tartalmazó, meghajtó és illesztő IC. Tehát billentyűzet nem csak dísz. Kazettával elindul a TV játék. Képe van, de hangja nincs, kontrollerekre reagál. Azonban a billentyűzetre nem. Ebből gondolom, hogy csak a saját sárga kazettájával a jó, ha jól tudom, akkor adtak hozzá. Igaz lehet, hogy a TV játék billentyűzet vezérlő funkciója károsodott. Super Mario-t én is megnézném, de nincs külön kazim.
A hozzászólás módosítva: Aug 21, 2022
(#) Monster02 válasza szs hozzászólására (») Aug 22, 2022 /
 
Szerintem erre gondolsz:Bővebben: Link
(#) Monster02 válasza sany hozzászólására (») Aug 22, 2022 /
 
Nekem is van 3db ilyen gépem. Egyikben a fóliát az idő vas foga meg ette a csatlakozónál. Szét mállót és nincs a folia és a csatlakozó között kontakt.
A másik fő probléma nem tudtam olyan kazettát szerezni amivel maga a billentyűzet része kipróbálható! Gyárilag adnak hozzá egy olyan kazettát ami kimondottan a billentyűzetes részre van,de az hozzá márt nem jutott el.
A fordított polaritás sajnos igen gyakori eset ezeknél a gépeknél. Nincs feltüntetve hogy melyik a plusz vagy minus. Rosszab mikor 12V megküldik, és a szerencsétlen stabilizátor vagy tranzisztor nem bírja ki, megszakad. TO92 tokozás nem arra találták ki hogy 2-3W hőt disszidáljon el. Így is elég forró némelyik gépben (alulméretezett). Az ilyen gépeket úgy szoktam javítani hogy CPU modult leválasztom a RF-modulról, ahonnan a stabil 5V kapja előállítva. Egy titka van SOHA nem kaphat 5V-nál többet a CPU. A még is el lehet tőle búcsúzni.
Idézet:
„Igaz lehet, hogy a TV játék billentyűzet vezérlő funkciója károsodott.”

Akkor a joystickek se működnének megfelelően. Egy kommunikációs buszra van fűzve a billentyűzettel. Képzeld úgy mint a joystick helyett billentyűzetet dugsz bele.
(#) sany válasza Monster02 hozzászólására (») Aug 22, 2022 /
 
Az előéletéről nem tudok semmit. A tápegységben található biztosító 10 Ω-os ellenállás szénné volt égve és a Zenner-dióda alatt is fekete volt a panel. Persze a 2SC8050 tranzisztor is tönkrement. Ezeket kicseréltem. De sajnos hang biztos nincs. Még a CPU panelján az audio kimenetet lekötve, osszcilátorral vizsgálva sem ad életjelet. Két kazettám van az egyik a Blastbuster, ott a menüben van zene az elején, azzal teszteltem. A szürke szalagkábelek szakadást nem mutatnak. Ebből gondoltam csak, hátha a billentyűzet funkció is rossz lehet. De akkor nem, mert a kontrollerek jól működnek.
(#) Monster02 válasza sany hozzászólására (») Aug 22, 2022 /
 
Az audio egy kicsit trükkös mutatvány. 2 féle képen oldják meg. A kazetta csatlakozó 45 vagy 46(RF audio) lábáról veszik le az auditot. A másik hogy a CPU CHR-ból emeli ki az audio anyagot és azt csatolja ki. A panelről csinálsz képet , megmutatom melyik alkatrészeket nézd meg.
A hozzászólás módosítva: Aug 22, 2022
(#) sany válasza Monster02 hozzászólására (») Aug 22, 2022 /
 
Csináltam. Így néz ki a belső.
(#) Monster02 válasza sany hozzászólására (») Aug 22, 2022 /
 
Ezek az alkatrészek nézd meg. RCA nincs kitörve a panelból ?
A hozzászólás módosítva: Aug 22, 2022
(#) sany válasza Monster02 hozzászólására (») Aug 22, 2022 /
 
Rendben. Nincs, újraforrasztottam már ott azokat. Esetleg a kazettatoknak a 45 és a 46 lábát leellenőrzöm.
(#) Monster02 válasza sany hozzászólására (») Aug 22, 2022 /
 
Nálam a 45 és 46 láb össze van kötve.
(#) sany válasza Monster02 hozzászólására (») Aug 22, 2022 /
 
Azért a tiéd szebben nézki.
(#) Monster02 válasza sany hozzászólására (») Aug 22, 2022 /
 
A kristályt elszoktam fektetni mert kitépi a gyenge fóliát! A kristály 26.6017Mhz ketyeg. Nagyon pontosnak kell lennie. Különben szín vagy audio hiányt is okozhat. Isopropyl alkohol és fogkefével a panel szépen le tudod mosni.
A hozzászólás módosítva: Aug 22, 2022
(#) sany válasza Monster02 hozzászólására (») Aug 22, 2022 /
 
A másik panelen a billentyűzetnél, ahol becsatlakozik vannak karcolások a panelon. Nálad is van esetleg vagy valaki elkövette esetleg?
A hozzászólás módosítva: Aug 22, 2022
(#) Monster02 válasza sany hozzászólására (») Aug 22, 2022 /
 
Semmi ilyent nem tapasztaltam. Azt márt valaki hozzá nyúlt.
A hozzászólás módosítva: Aug 22, 2022
Következő: »»   2 / 4
Bejelentkezés

Belépés

Hirdetés
XDT.hu
Az oldalon sütiket használunk a helyes működéshez. Bővebb információt az adatvédelmi szabályzatban olvashatsz. Megértettem