Fórum témák
» Több friss téma |
Hát készen lennék a ceruzaakku-töltőmmel. Úgy csináltam meg, hogy cellánként tudok kisütni/tölteni (kapcsolóval állítom), illetve 6 féle töltőáram közül választhatok egy forgókapcsolóval (80-530mA).
Tehát van benne cellánként egy LM317-es áramgenerátor (hozzá 6 ellenállás) a töltéshez, illetve BY255 + dupla shottky PC tápokból, áramellátásra egy 230V/2*6V-os Puskás trafó (párhuzamosan a szekunderek), és még egy ventillátor is. Mindez egy kis AT táp dobozában. A kisütés 0.9V-ra kb 2-3 óra alatt megvolt a kb 1.25V-ig lemerült (egérben) 1400mAh-s akksinál. Egy éjszaka alatt is csak 0.83V-ig merült. A töltés kb 10 óra alatt megvolt 180mA árammal 1.5V-ra (itt már egy picit kezdtek langyosodni az akksik, ezért le is állítottam). Aztán, hogy meddig bírják majd ezzel a "kezeléssel", hát a fene tudja. De szerintem mindenképpen jobb lesz, mint a sorba kapcsolt töltéssel, ill 20-22%-ig merüléssel (egérben). Meg aztán remélhetőleg a fényképezőben is tovább fogják bírni a 2100-as akksik, ugyanis azok jelenleg nagyon ramaty állapotban vannak. Ezzel a töltési/kisütési eljárással talán működőképesebbek lesznek. A töltő egyszerűsége (nincs semmi figyelő elektronika) miatt vennem kell egy fali aljzatos időzítőt, így az majd le tudja állítani a töltést (C/10 környékén bőven elég ez a megoldás), de természetesen időnként rámérek töltés közben az akksikra. A kisütés sem vészes, mert 0.9V környékétől már csak 20mA az értéke, meg aztán a diódák nyitófesze miatt nem is tud az alá merülni. Most nagyon örülök a fejemnek, hogy végre működőképes formába tudtam hozni az elképzeléseimet. Már csak az akksiknak kellene úgy teljesíteniük, ahogy elvárom.
Gratulálok én is
Viszont lenne egy kérdésem is...hogyhogy 1,5V-ig töltöd az akkukat? Nem sok az egy kicsit? Én úgy tudtam, hogy a ceruza méretű akkumulátorok 99,9%-a 1,2V-os üzemi feszültséggel rendelkezik, azaz nem egyezik meg a normál, egyszerhasználatos cerkaelemek feszültségével (1,5V)...
Lehet, hogy igazad van, de az elemek(és akkuk)ra írt feszültségnél általában nagyobb a maximális fesz.. Néztem egy új 9V-os laposelemet és 11volt volt.
Azért töltöm addig (sőt még lehetne tovább is pár századdal), mert a töltési karakterisztikájuk olyan, hogy a full feltöltést ezen érték környékén érik el. Ezt pedig "jelzik" is, mégpedig úgy, hogy visszaesik a kapocsfesz, ill elkezdenek melegedni. Bár ezt nem tudom érzékelni, mert ez csak egy egyszerű, LM317-es áramgenerátor, amivel töltök. Meg aztán mint mondtam fentebb, C/10 körüli töltőáramnál elegendő betartani a 10-14-órás töltési időt, nem olyan fontos a feszültségeséssel foglalkozni.
Töltőről levéve természetesen visszaesik a cellák feszültsége kb 1.4-1.45V-ra, és egészen 1.1-1.2V-ig használhatóak. Onnan meredeken esik a fesz. Na nem vagyok ám én olyan szaki ebben, de láttam már jópár karakterisztikát, meg böngésztem fórumokat, és onnan van némi tudásom. (Képet nem is tudom, merjek-e mutatni róla?! A belsejéről inkább nem, mert túl sok a szalagkábel, és nem szeretnék újra vesződni a szétszedéssel: egy rossz bekötés miatt 1x szét kellett szedni, mert nem értettem, hogy miért nem tudom szabályozni a töltőfeszt a forgókapcsolóval. Hát azért, mert az áramkorlátozó ellenállás egyik fele az egyik IC-n, a másik fele a másik IC-n volt. A külső megjelenése meg hát egy fém doboz, azaz egy régi PC táp, rajta egy forgókapcsoló a töltőáram kiválasztásához, 4db kétállású kapcsoló a cellák töltésének/kisütésének kiválasztásához, ill egy házilag barkácsolt elemtartó fa alapra, L idomokból készült érintkezőtartókkal, rugó, ill 4-es csavar érintkezőkkel. Alkoholos filc feliratokkal. Nem baj, azt legalább elmondhatom róla, hogy teljes egészében én csináltam a műhelyben fellelhető anyagokból/alkatrészekből, és semmit sem kellett hozzá vennem. Na jó, egy időzítős fali aljzat mégis kell majd hozzá.)
Arra gondoltam, hogy kellene valami elektronika, ami figyeli a cellák feszültéségét, és jelezne, ha túl alacsony, vagy túl magas. Azért is kezdtem el töprengeni ezen, mert a kisütő része a töltőmnek (BY255 + PC tápból dupla shottky), kegyetlen lassan meríti az akksikat. Ezért inkább csak egy terhelő ellenállást használnék, de mégis jó lenne, ha valami jelezne, ha nagyon lemerültek. Ráadásul ne kelljen 4db mulimétert beszereznem, és azon figyelnem a cellák merülését.
Keresgéltem is gugli barátunkkal, és egy ilyet dobott elém. Tökéletesen fel tudnám használni ahhoz, hogy a mélykisülést és a túltöltődést is megakadályozzam. Írja a szerző, hogy használhatok 741-es IC-t is (van is itthon 6db, már csak 2-t kellene venni hozzá), ezért fogtam magam és leszimuláltam EWB MultiSim 8-ban. Ó, örül a fejem, tökéletesen működik, akkor mondom összerakom dugaszolós próbapanelon is. Kb ugyanazokat a határfeszültségeket állítottam be a potikkal, mint a szimulátorban, annyi különbséggel, hogy 100k-s helitrimmer potikat használtam. Az akksi feszültségét is egy ilyennel határoztam meg, kb 1.2V-ra (a két határ közé), de a LED folyamatosan világít. Pedig jól állítottam be: a felső komparátor a felső határ felett kapcsolna, az alsó az alsó határ alatt. Direkt meg is cseréltem a komparátorokon a potikat, de nem működik helyesen a kapcsolás. De akkor szimulátorban miért működött? A tápfeszt 7805-ről kapta a gyakorlatban, és próbáltam nem feszosztóról a bemenetre kapcsolni fesz, hanem egy akksival is (szintén 1.2V körüli értékkel).
Szerintem a 741 nem jó választás. Nem vagyok biztos benne,hogy 5V táp elég. Ezenkivül nagy az offsetfeszültsége+nagyon érzékeny a hőfokváltozásra. Valamilyen fetes bemenetűvel próbáld,plTL071,082,084.
Még annyit:a komparátorok visszacsatolás nélkül nagyon instabilak,akár gerjedhetnek is, (ezért is világithat) a led. A kimenet és az invertáló bemenet közé kellene kötni 1-1 4,7Mohm vagy nagyobb értékű ellenállást,ez határozottá teszi az átbillenést. A hiszterézis amit bevisz a körbe elhanyagolható ilyen ellenállásérték esetén. Mindenesetre a potikat is érdemes 10k-ra cserélni.
Sziasztok.
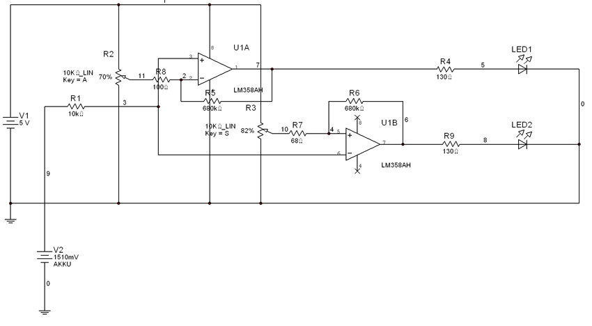
Légyszives ellenőrizétek le,hogy ez igy müködne e és jo e mindkettő. Kép: Hivatkozás Kép: Hivatkozás
Szia !
Az EWB teljesen tökéletesen szimulál, de figyelembe kell venned, hogy az abban szereplő áramköri elemeket igaz be lehet állítani a tűrését, de ezek a tűrések nem fognak pontosan egyezni a fizikai alkatrészek tűrésével. Ezért főleg az ilyen műveleti erősítős kapcsolásokban kell tenni egy potit amivel magát a műv.erősítőt beállítod, vagy válogatod az alkatrészeket(ellenállásokat) Már több kapcsolást rajzoltam és szimuláltam ebben a programban, és megépítés után pár 50- 150mV -al mértem többet, kevesebbet egy -egy ponton a gyakorlatban. Üdv!
Kipróbáltam a kimenet és a negáló bemenet között az ellenállást, de nem sokat segített. Először csak 10k-t raktam oda, akkor működött is valamennyire (halványult-erősödött a LED fénye, ahogy tekertem a kapcsolás bemenetére tett potit), de 1M-ra nem reagált semmit sem (ugyanolyan volt, mint nélküle).
Nem is erőltetem, veszek majd hozzá való IC-ket. Na meg potikat cserélek. Köszi az eddigi segítségedet! PCB! Nincs ám semmi bajom az EWB-bel. Sokszor nagyon hasznos, de még elég kezdő szinten űzöm.
Szia !
Nem gondoltam, hogy bajod lenne vele, csak azért írtam, hogy gyakorlatilag hihetsz abban amit ott szimulálsz. Én próbáltam más programokat is, de akkorákat tévedtek a megépített kapcsoláshoz képest mint ide Makó. Üdv!
Hello, én annyit szólnék hozzá, hogy egy "ujra tölthető elem nem nagyon, de egy mp3 lejátszó már kényes lehet a tápfeszültségre. Egy gépjárműben pedig a gyújtásról igen durva zavarok kerülhetnek rá a tápra. Többszáz voltos tüskék is akár. Vagy egy zavarszűrő kombinációt tudnék elé elképzelni, vagy a már annyira kitárgyalt tranziens elnyomó diódát A kapcsolásnak van egy gyenge pontja, a trimmer. Ide fixet tegyél, nehogy az esetlegesen keletkező kontakthiba miatti túlfeszültség tönkrevágja a drága cuccot!!...Amúgy működne
Én most építettem egy ilyen kapcsolást (csak fix értékekkel, nem potméterrel), és nem számít az akku töltöttsége, mindig stabil 5V-ot ad le.
Bővebben: Link TinaPro-ban megépítettem az áramkört, és ha 6,5V-nál többet adsz neki már leadja az 5V-ot, szóval nem kritikus ha éppen 13V helyett csak 11,5V-ot kap
Szia !
Igy jónak kell lennie, én LM358-at használnék. Annyit lehetne, bár annak vannak hátrányai, hogy az alacsonyszintre nem teszel trimmert, hanem leosztod a magasszint feszültségéből. Akkor egy trimmerrrel állítod be a két műveletit, csak igy egymásra hatással vannak. Gyakorlatilag jobb a kér trimmer. Üdv!
Na, ez egész jónak tűnik, mivel így fele annyi IC kell, mivel 1 tokban 2db komparátor is van (ráadásul a méret is csökken, mert ez is 8-as DIP tok).
Akkor annyira nagyon fontos a 10k-s poti? Nem lehetne mégis 100-assal? Abból van jelenleg egy fél maréknyi, de 10-es egy sincs (legalábbis helitrimmer).
Rendben köszi szépen!
Uhh, tényleg műveleti erősítő! Pedig még az adatlapjában is a műveleti erősítőt olvastam, de nem tudom miért komparátort írtam. Potira mit mondasz? Próbálkozzak 100k-val megint, vagy jobban járok a 10k-val? Valószínűleg csak jövő hét végén lesz ebből valami, de beszámolok majd róla.
Szerintetek akkor jó lesz az a kapcsolás tölteni a 2650 ma es tölthető elememet?
(#93811) es hozászolásom. És tényleg 100 ma rel fog tölteni? Amugy az elem mikor megvettem 0,9 v volt. Feltöltve 1,45 v ezt már töbször is megmértem. Nem gond hogy itt a töltő áram csak 1,2 v lesz? Vagy lehet nagyobra is,azért kérdezem mert nem értem,hogy müködik. Esetleg ha valaki véleményezné még. Azt megköszöném.
ha az elem 2600mAH-s, akkor 260mA-rel kell tölteni.
1,2V sztem jó lesz töltőfesznek!
Hali!
Sikerült itthon rábukkanni egy LM358-ra, és összeraktam vele a kapcsolásodat. Teljes mértékben megy vagyok elégedve, határozottan kapcsol (nem úgy mint az én próbáimnál, ahol erősödött-halványodott a LED fénye). Találtam 10k-s potikat is, és tényleg jobb azokkal. 100k-val beállítottam a feszültséget, csatlakoztattam az IC-re, és 0.01V-ot visszaesett a fesz. 10k-nál a különbség inkább 0.001V nagyságrendűnek adódott. Lenne még egy kérdésem: A potikkal sorbakötött 100 ill 68 Ohm mi célt szolgál? Lehetne esetleg ugyanolyan értékűt rakni mindkét helyre, vagy fontos a különbség?
A fesz "mindegy". Az majd beáll a megfelelő értékre ilyen áramgenerátoros megoldásnál.
És nem 1.2V-ig kell tölteni, hanem a letörési határig, ami 1.5-1.6V között van. Attila26! Jobb lenne, ha 4.7 Ohm-os, 5W-os ellenállást használnál, így kb 265mA-rrel töltene a kapcsolás. Meglepő, de olvastam már olyat is, hogy nem jó az ilyen akksiknak a C/10-es töltés 14 órán át. Nem emlékszem pontosan, de valahol C/5 környékén jobb tölteni. Tehát lehetne akár 500mA-rel is tölteni (2.2-2.5 Ohm). Bár itt nagyon oda kell figyelni, hogy nehogy elkezdjenek nagyon melegedni a cellák, mert az már a túltöltés jele, meg aztán a feszültséget is érdemes figyelni (az Akkutöltő topicban PCB ajánlott nekem egy jó kis kapcsolást, ami mutatja majd a töltőmben, ha a cellák nagyon lemerülnének, meg azt is, ha már a túltöltés veszélye áll fenn). Viszont 5-6 óra alatt fel is töltődnének. Tegnap töltöttem fel a 2100-as akksijaimat 5-5.5 óra alatt 360mA-rel, és nem melegedtek jobban, mint szoktak. Bár a fene sem tudja meddig bírják majd. Sokkal rosszabb nem lesz az állapotuk, mert már amúgy is vesztettek a kapacitásukból. Ja igen, kisütés! Az mindenképp kell. Úgy 0.7-0.8V-ig C/2-től C-ig terjedő árammal (legalábbis mások szerint). Szerintem elég lenne 500-1000mA-rel is egy megfelelő értékű nagy teljesítményű ellenállással (2 Ohm környéke). Na itt fogom igencsak nagy hasznát venni a fentebb említett kapcsolásnak, ugyanis nem kell mind a 4 cellát egyenként multiméterrel figyelnem, hanem majd a cellánként elhelyetett áramkör jelez nekem.
Szia !
Lehet egyforma is, én csak azért tettem különbséget mert próbáltam a potik beállított értékét a potik közepetáján tartani. Ha jól emlékszem Idézet: „Teljes mértékben megy vagyok elégedve” Ez volt a cél, ezért vettem a bátorságot, hogy rajzoljak neked Üdv!
Kisütésnél azért 0,7V-ig inkább ne menjünk le szerintem
Elég lesz csak 0,85-0,9V-ig "meríteni" az akkukat...
Értem. Akkor végülis ki is lehet hagyni azokat, ezzel is csökkentve az áramkör méretét. Most a méret sokat számít, mert nincs már sok hely a dobozban.
Köszi szépen!
Van egy töltőm akkor most azt felejtsem el?
irom mit ir az adatlap a hátulján. AA-2X (2,8 V--- 150 ma 0,42va) csak a lényeget irtam. A 2 x jelzi hogy két elemet kell egyszere ugye. Akor 75 ma rel tölt és ehejet 260 ma rel kellene? Kiváncsi vagyok a válaszotokra. Pedig azt monták az eladók,hogy jó lesz ez.. Ajánljatok valami tervet ha tudtok töltöre. Köszi.
Én sem merítem addig, csak 0.8V-ig (onnan már nagyon gyorsan esik a fesz). Csak leírtam, hogy mások milyen szélsőségesen teszik ezt.
Attila26: Most akkor van egy fali dugaszos töltőd? Akkor mi az az áramgenerátoros kapcsolás? Az a fali dugaszos mind a két akksit 150mA-rel töltené, mivel sorbakapcsolva tölti. Használható lenne ez is a 2600-as akksikhoz, de 24 óra kell a tejes feltöltődéshez. Én inkább az áramgenerátoros megoldást javasolnám. Ilyet használok én is, bár még csak tesztüzemben, mert eddig talán csak 5-ször töltöttem vele.
Szia !
Idézet: „Lehetne esetleg ugyanolyan értékűt rakni mindkét helyre, vagy fontos a különbség?” Én nem hagynám ki, nem is ezt írtam, és a kérdés sem ez volt ![]() Üdv!
Bocsi ha össze zavartalak.
Jól számoltál 26,5 óra a töltés idő Alap ötlet kocsiban tudjam tölteni. De ha nem jó a 230 v hálozati töltőm,akkor azis egy probléma már olvasgatom a töltös topikokat. Amúgy a leirásában az van,hogy 1300 ma es elemnek 13 óra kell a feltöltéshez. És ez a legnagyob amiröl ir a kis füzetke. 800 ma es nek 8 órát ir.. Most akkor mi is a jó az elemeknek.
Ez nem elem, hanem akksi.
Hogy mi a jó nekik? Hát ebben már én sem vagyok biztos. Egyik helyen azt olvasom, hogy lassú töltés a jó, mert azzal lehet teljesen feltölteni, máshol azt, hogy lassúval nem lehet teljesen. Aztán, hogy a gyorstöltés a jó (vagy gyorsított? a fene tudja). Lényeg az, hogy C/10 alatti árammal nem jó tölteni, mert túlságosan hosszadalmas procedúra. Én a hasonló áramgenerátoros töltőmet úgy csináltam, hogy a különböző akksijaimhoz tudok választani töltőáramot, amit kissé C/10 fölé sikerült méretezni mindegyiknél (1-1 ellenállással állítottam be az áramot, nem akartam sorba, párhuzamosan, össze-vissza kötögetni ellenállásokat, mert akkor azzal lenne tele a doboza). 2100mAh-s akksit 270mA-rel, 1400mAh-sat 180mA-rel töltöm. Annyi bizonyos, hogy az 1400-asnál javulást veszek észre ezzel a töltővel (meg előtte a kisütéssel), mert tovább bírja a vezeték nélküli egér, mint a saját töltőjével, ami sorbakapcsolva tölt, ráadásul nem is a lemerített akksit, mivel az egér csak 20%-ig meríti, alatta nem működik. Akár csinálhatnál egy egységet is, amiben van egy 230/valahány V-os trafó, egyenirányít, pufferel, áramgenerátor. Ezzel megvan a "fali" töltő. A puffer lábait kivezeted, és arra kötöd a kocsi akksit. Ezzel kész a "szivargyújtós" töltő. Egy egység, több felhasználási terület. |
Bejelentkezés
Hirdetés |




A külső megjelenése meg hát egy fém doboz, azaz egy régi PC táp, rajta egy forgókapcsoló a töltőáram kiválasztásához, 4db kétállású kapcsoló a cellák töltésének/kisütésének kiválasztásához, ill egy házilag barkácsolt elemtartó fa alapra, L idomokból készült érintkezőtartókkal, rugó, ill 4-es csavar érintkezőkkel. Alkoholos filc feliratokkal.
Nem baj, azt legalább elmondhatom róla, hogy teljes egészében én csináltam a műhelyben fellelhető anyagokból/alkatrészekből, és semmit sem kellett hozzá vennem. Na jó, egy időzítős fali aljzat mégis kell majd hozzá.)






