Fórum témák

» Több friss téma
Fórum » Szabályzás
Lapozás: OK   1 / 1
(#) druxter hozzászólása Máj 14, 2008 /
 
Sziasztok! Olyan kis elektronikára lenne szükségem, ami képes lenne a következőre: egy jelet továbbit a következőket figyelembe véve 0-2-2,5 voltig egyik szálon továbbítsa a bemenő jelemet,de ha a beállított feszöltség fölé emelkedik (pl.: 1,95Volt-ra állítom) a bemenő fesz, akkor a jelemet egy másik szálon továbbítsa. Tudom ezt egy relé segítségével egyszerűen megoldanám, de valami komolyabbat szeretnék, és a jelenlegi elektronikámhoz a relés vezérlés nem jó akárhogy próbálom (lassú, és zajt kelt). Köszönöm a segítséget előre is!
(#) Attila86 válasza druxter hozzászólására (») Máj 14, 2008 /
 
Üdv.!

Pontosan milyen jel ez? A jel feszültségének függvényében kell kapcsolni magát a jelet a két vezeték közül valmelyikre, vagy ez egy teljesen másik jel?

Üdv.: Attila
(#) huba válasza druxter hozzászólására (») Máj 14, 2008 /
 
Autómata méréshatárváltot építenél? És kapcsolgatnád a jelet a feszültségosztókra?
(#) druxter válasza Attila86 hozzászólására (») Máj 14, 2008 /
 
A jelet amit kapcsolgatni szeretnék teljesen független és lényegtelen az építés szempontjából. A lénye az egésznek, hogy egy bizonyos feszültség alatt (pl.: 1,95 Volt) az egyik körön zár, ha e fölé emelkedik a vezérlő fesz akkor a másik körön továbbítja az "xy" jelet.
(#) Attila86 válasza druxter hozzászólására (») Máj 14, 2008 /
 
Tehát két különböző jel van? Egy amit kapcsolni akarsz ide vagy oda, és egy másik aminek az értékétől függően kapcsolod az előző jelet?
(#) druxter válasza Attila86 hozzászólására (») Máj 14, 2008 /
 
:yes: :yes: :yes:

Biztos rosszul fogalmaztam, de ez lenne a lényege igen!
(#) Attila86 válasza druxter hozzászólására (») Máj 14, 2008 /
 
Ez esetben borzasztó egyszerű a dolog:

1.- Fogsz egy komparátort, amit beállítasz úgy hogy a számodra megfelelő feszültségértéken komparáljon. A bemenetére a figyelendő feszültséget kötöd.

2.- Aztán a komparátor kimenetét invertálod.

3.- Az invertált és a nem invertált jellel pedig kapcsoltatod a kapcsolandó jelet vagy az egyik vezetékre, vagy a másikra.

4.- A kapcsoló elem pedig lehet akármi. Azt mondtad hogy a relé lassú és "zajt kelt".
Nem tudom hogy a kapcsolandó jel milyen (értékű, jelalakú, frekvenciájú), de én a 4066-ot javaslom.

A 4066 négy kaput tartalmaz. Abból marad kettő. Ezek egyikét fel lehet használni inverternek, így gyakorlatilag az egész áramkör 2db IC. Egy 8 lábú (OPA) és egy 14 lábú (4066).
(#) proli007 válasza Attila86 hozzászólására (») Máj 14, 2008 /
 
Pédául így!

(A CD4066 nem "kaput", hanem kapcsolót tartalmaz.)

üdv! proli007

SW-elvi.jpg
    
(#) Attila86 válasza proli007 hozzászólására (») Máj 14, 2008 /
 
Szerintem azt lehet kapunak is hívni.
Egy olyan eszköz ami vagy nyitva van, vagy zárva. Ilyenek a kapuk is!
Attól mert hogy vannak olyan alkatrészek amiket "logikai kapuknak" neveznek, nem csak azok lehetnek kapuk!
Mondjuk ilyen alapon egy kapcsoló üzemben működő fetet is nevezhetünk kapunak.

A rajzod azért nem az igazi, mert a 4066 "kapcsolóinak" nincs két állása. Ezért kell két "kapcsoló" és egy inverter.
(Tisztában vagyok vele hogy te ezt tudod, nem neked írtam!)
(#) druxter válasza proli007 hozzászólására (») Máj 14, 2008 /
 
Én egy komlett kapcsolást szeretnék, mert ennyire nem vagyok azért zseni . próbáloztak itt már a barátaim is, és egyiknek se jött össze azért keresek a kérdésemre megoldást.
(#) Attila86 válasza druxter hozzászólására (») Máj 14, 2008 /
 
Megrajzolom...
(#) Attila86 válasza Attila86 hozzászólására (») Máj 14, 2008 /
 
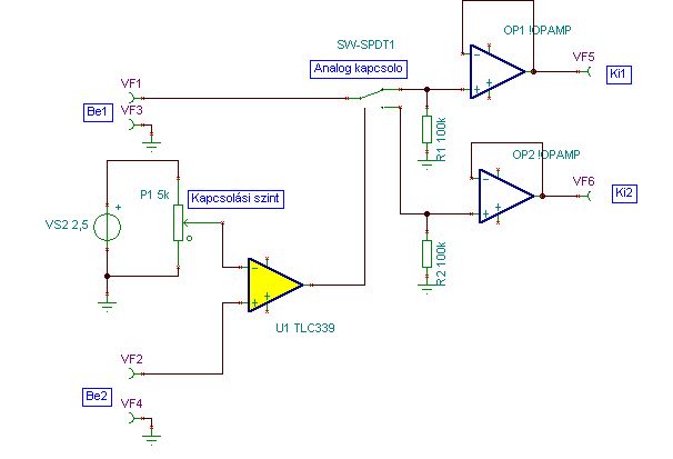
Itt van:
RAJZ
(#) Attila86 válasza Attila86 hozzászólására (») Máj 15, 2008 /
 
Nos, jó lesz a rajz?
(#) proli007 válasza druxter hozzászólására (») Máj 15, 2008 /
 
Na ja!

Csak hogy ahhoz kellenének valami paraméterek is!

- Bemeneti feszültségek tartománya, a kapcsolt és a "küszöbfeszültség" bemnetén is.
- Küszöbérték komparátor hiszterézise, beállítási tartománya.
- Bemneti jel terhelhetősége. Kimenet terhelése.
- Az egész áramkör pontossága.
- Mit tegyen a kikapcsolt kimenet. (milyen feszültség legyen az éppen nem bekapcsolt kimeneten.)

Nos tervezni, csak ez után lehet, vagy ha elárulod mihez kell és akkor megsaccolhatóak a kívánalmak.
Addig Attila, vagy Én hiába is erőlködnénk, a vége az lenne "Anyám Én nem ilyen lovat akartam!!".

üdv! proli007
(#) proli007 válasza Attila86 hozzászólására (») Máj 15, 2008 /
 
Hello Attila!

Persze hogy tudom. Nem vitatkozás volt a célom.
Csak azért írtam, mert ezt itt kezdők is olvassák, és nehogy azt higgyék, egy kapu is jó. Amúgy azért az IC-t analóg kapcsolónak nevezik. Természetesen lehet használni szinte mindennek, de elsődleges cél a kétirányú jelek kapcsolása és ezt egy kapu már nem tudja, még digi szinten sem.
Egyébként a DG sorozatban, vagy a TL601-ben (ha jól emlékszem a típusra) van "váltóérintkezős" és nem is rossz. A 4066 egyébként a leg gagyibb, csak ez a CD sorozat hozzáférhető eleme ezért népszerű.

Amúgy akkor vettem észre, hogy már válaszoltál, mikor feltetttem a kis Móricka rajzot, de szándékosan nem dolgoztam ki.

üdv! proli0007
(#) Attila86 válasza proli007 hozzászólására (») Máj 15, 2008 / 4
 
Üdv. proli007!

Idézet:
„Csak azért írtam, mert ezt itt kezdők is olvassák, és nehogy azt higgyék, egy kapu is jó.”

Oké, igaz.

Utaltam rá hogy nem ismert a kapcsoló és a kapcsolandó jel milyensége (jelalak, érték, frekvencia...) és hogy a végleges megoldás ezektől függ, de nem kaptam rá választ. Tippeltem, és rajzoltam egy lehetséges alternatívát.
Például ha a kapcsolandó jel értéke mondjuk 80-100V, vagy a frekvenciája (hasamra ütök) 2GHz, vagy pedig az áramkör után 0,001Ohm-os terhelés van, akkor a jelenlegi rajzom szóba sem jöhet.
Következő: »»   1 / 1
Bejelentkezés

Belépés

Hirdetés
XDT.hu
Az oldalon sütiket használunk a helyes működéshez. Bővebb információt az adatvédelmi szabályzatban olvashatsz. Megértettem