Fórum témák
» Több friss téma |
Szia! Ezzel a táppal 8 ohm -on 70W -ot kéne mérni a clippelés határán.
Mivel laptop adja a jelet lehet, hogy kellene előerősítő?
Bár akkor sem értem, hogy a szkópon cs-cs 30V viszont multival csak 10V-t mérek.
A szkóppal mért 30,2V(p-p) ugyanannyi mint a multival mért 10,7V(eff). (amíg a jel szinuszos)
Mennyire lett kivezérelve a végfok? Addig kell kihajtani amíg elkezd klippelni, majd éppen annyira visszavenni hogy ne klippeljen. Ekkor kell leolvasni a multiméterekről az effektív feszültséget és áramot melyek szorzata adja a teljesítményt. Ha pontos az ellenálláshuzal és nem izzik fel, akkor számított áramerősséggel is számolhatsz, de az az igazi ha méred.
Mivel laptop-ról megy a színusz ennél jobban nem tudom kivezérleni sajnos. A huzal pontos és csak langyos lesz nem izzik és nem forró.
Ezek szerint a laptoppal nem tudom kihajtani az erősítőt? Hogy egykicsit tanuljak a szkóp által mért 30V és multi által mért 10V között hogyan jön ki az összefüggés?
Ha a szinusz jel alsó és felső csúcsa közti feszültséget olvasod le, az a V(p-p). Ennek az effektív értékét (szinusz jelnél!) úgy kapod, ha elosztod 2 gyök 2-vel. (vagy megméred multival) A laptop fejhallgató kimenete ki kell hogy hajtsa a 7294-et. Állítsd maximumra a kimenőjelet és egy potival szabályozd az erősítő bemenetén. Használj inkább szoftveres hanggenerátort, ne ilyen youtubos vackot!
Értem.
Minden kimenő jel maximumon van. tettem 50k log potit a bemenetre, da ekkor sem mérek 10 VAC feletti kimenő feszt. Az IC-t egy ventillátor folyamatosan hűti és persze vaskos bordán van így a túlmelegedést is kizárnám. Próbáltam jó minőségű mp3 zenét winamp segítségével, de ez sem változtat semmit.
Mérj a szkóppal egy bemenő jelet az erősítőn és közöld az eredményt.
A korábban is linkelt színusz jel a bemeneten szkóp szerint:
cs-cs: 27V / 1 kHz Multiméter szerint : cca... 950 mV Mivel ez nem generátorról megy ezért pici kilengése van.
Az nem túl sok, de még így is jobban ki kéne hogy hajtsa a végfokot a jelenlegi 12,5W-nál.
Zenével hallgattad? Rendben van az átvitele? Dobnál egy éles képet az alkatrész oldalról?
Jó közelítéssel veheted helyesnek. Ez a fogyasztás, aztán kérdés, hogy mennyi a veszteség után a ténykleges leadott...de valahol ezen érték közelében.
Mellékelek pár képet.
A szkóp képeken a felső a kimenet az alsó a bemebet. Egy kép a tápról és egy az erölködőről. Utóbbi szerintem nem túl beszédes.
A visszacsatolásban mekkora ellenállások vannak? (R2) 680 Ohm és (R3) 22 kOhm? Bemeneten a csatolókondi hány nF-os? Minden alkatrész pontos és hibátlan?
Az az igazság, hogy ez egy vásárolt KIT. Most nem akarom lekapcsolni mert szól a zene, de emlékeim szerint mezei adatlapi kapcsolás és pont ezért vettem meg mert én is az adatlapi kapcsolással akarom majd véglegesen megépíteni.
Csak lusta voltam nyákot gyártani és 1200 ft-ért ide adta a boltos mert nem tudta eladni.
Majd ellenőrizd multiméterrel az említett ellenállás értékeket.
Megnéztem. Színkód alapján jók.
Ezek ekkora teljesítmény veszteseget jelentenek?
Ezek állítják be az erősítést.
Ha ezek is és minden más jó, akkor sajnos nincs több ötletem.
Valahogy fucsa ez a KIT. Sajnos a papírját már kidobtam.
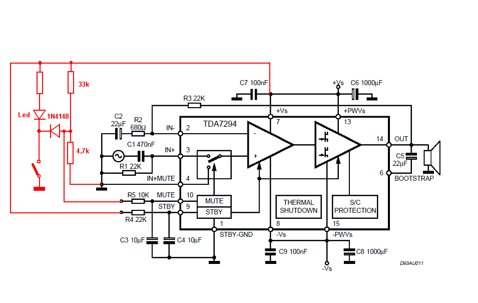
Most készítek nyákot az eredeti adatlapi kapcsolásról. Ha nincs szükségem a STDBY lábra akkor az R4 ás C4 elhagyható csak a 9. lábat + tápra kell kötni? A MUTE viszont kell. Azon lesz egy kapcsoló. Viszont szeretnék egy LED visszajelzést. Tehetem a LED-et az R5 elé? Ekkor a LED előtét ellenállását ugye a tápfesz alapján kell meghatározni?
Én Pécsről rendeltem AMP05 90W-os
Itt a rajza hátha a tied is ez
Sajnanem ez. De nem számít már készül az új csak a MUTE és STDBY kérdésben vagyok tanácstalan.
Én már raktam össze ez a rajz alapján erősitőt..
Meglepő a teljesitménye...
Némításkor a led nem világít.
És, ha a kapcsolóval nem földre hanem tápra kapcsolom akkor lenne az amit szeretnék, hogy némításkor világítson a led?
Hello!
Tudom, hogy már lerágott csont, de az lenne a kérdésem, hogyha a sima kapcsolást (7294) megépítem 5x egy közös nyákra, akkor az 5 IC lehet egy közös hűtőtönkön ? A hűtőtönköt szigetelném el a bordától, de az 5 IC hűtőfelülete érintkezne egymással. Mind az 5 egyetlen tápról menne. Köszi szépen!
Hello!
Lehet egy hüttöbordára szerelni, de az nagyonnagy kell legyen. A tápod adatait megadod? kiváncsi vagyok hogy honnan szerzel te egy akkora tápot ami elbirja az egészet? minimum egy 800w-os táp kellene
Hello! Ha tényleg mehet egybe, akkor úgy könnyebb a dolgom talán a rögzítés szempontjából.
Tulajdonképpen nem szeretném maximumon kihajtani, a tervezett kimenő teljesítmény 5x50W lesz 8 Ohm-on tehát olyan +/-28-30 V körüli feszültség kellene neki. Egyszerre maximum 4 csatornán kell a teljesítmény, így 4x50W kimenővel és 4x50W hővel számolok, tehát olyan 400W körüli tápot szeretnék neki, de max 500W. Még nincs meg, csak tervezgetem. De nem is ez a rész durva, hanem a szub, amihez 2db párhuzamos-híd panelt szeretnék (Összesen 8 IC)
Amm...minek akkora szub? "200W" max 2x"200W" szubnak böven elég, nekem 2szubláda, és 4 középmagas, tarolok vele, s mindenik hidkapcsolásos tda7294. Kültéri, beltéri hangositás, és sosem hajtom ki teljesen.
Söt nem szükséges szigetelni az ic-ket, mert ha jolnézem mindeniknek -táp van a hüttölapkáján. (höátvivöpaszta szükséges)
Helló! A zárt doboztól a tölcséresig, a különböző érzékenységű hangszórókon át, adott villamos teljesítmény által keltett hangnyomás nagyon széles skálán változhat, úgyhogy minden lehet.
Igaz most tölcséres hangfalakban gondolkozom hogy csinálok egy párat (2-4darabot) csak egyszer kell az a fránya pappir mivel vásárolni lehet
|
Bejelentkezés
Hirdetés |
















