Fórum témák

» Több friss téma
Fórum » TDA7294 végerősítő
 
Témaindító: Dióda, idő: Ápr 17, 2006
Lapozás: OK   285 / 611
(#) reloop válasza blackdog hozzászólására (») Aug 27, 2011 /
 
Szia! Ezzel a táppal 8 ohm -on 70W -ot kéne mérni a clippelés határán.
(#) blackdog válasza reloop hozzászólására (») Aug 27, 2011 /
 
Mivel laptop adja a jelet lehet, hogy kellene előerősítő?
Bár akkor sem értem, hogy a szkópon cs-cs 30V viszont multival csak 10V-t mérek.
(#) Bassmester válasza blackdog hozzászólására (») Aug 27, 2011 /
 
A szkóppal mért 30,2V(p-p) ugyanannyi mint a multival mért 10,7V(eff). (amíg a jel szinuszos)
Mennyire lett kivezérelve a végfok? Addig kell kihajtani amíg elkezd klippelni, majd éppen annyira visszavenni hogy ne klippeljen. Ekkor kell leolvasni a multiméterekről az effektív feszültséget és áramot melyek szorzata adja a teljesítményt. Ha pontos az ellenálláshuzal és nem izzik fel, akkor számított áramerősséggel is számolhatsz, de az az igazi ha méred.
(#) blackdog válasza Bassmester hozzászólására (») Aug 27, 2011 /
 
Mivel laptop-ról megy a színusz ennél jobban nem tudom kivezérleni sajnos. A huzal pontos és csak langyos lesz nem izzik és nem forró.
Ezek szerint a laptoppal nem tudom kihajtani az erősítőt?
Hogy egykicsit tanuljak a szkóp által mért 30V és multi által mért 10V között hogyan jön ki az összefüggés?
(#) Bassmester válasza blackdog hozzászólására (») Aug 27, 2011 /
 
Ha a szinusz jel alsó és felső csúcsa közti feszültséget olvasod le, az a V(p-p). Ennek az effektív értékét (szinusz jelnél!) úgy kapod, ha elosztod 2 gyök 2-vel. (vagy megméred multival) A laptop fejhallgató kimenete ki kell hogy hajtsa a 7294-et. Állítsd maximumra a kimenőjelet és egy potival szabályozd az erősítő bemenetén. Használj inkább szoftveres hanggenerátort, ne ilyen youtubos vackot!
(#) blackdog válasza Bassmester hozzászólására (») Aug 27, 2011 /
 
Értem.
Minden kimenő jel maximumon van.
tettem 50k log potit a bemenetre, da ekkor sem mérek 10 VAC feletti kimenő feszt.
Az IC-t egy ventillátor folyamatosan hűti és persze vaskos bordán van így a túlmelegedést is kizárnám.
Próbáltam jó minőségű mp3 zenét winamp segítségével, de ez sem változtat semmit.
(#) Bassmester válasza blackdog hozzászólására (») Aug 27, 2011 /
 
Mérj a szkóppal egy bemenő jelet az erősítőn és közöld az eredményt.
(#) blackdog válasza Bassmester hozzászólására (») Aug 27, 2011 /
 
A korábban is linkelt színusz jel a bemeneten szkóp szerint:
cs-cs: 27V / 1 kHz
Multiméter szerint : cca... 950 mV
Mivel ez nem generátorról megy ezért pici kilengése van.
(#) Bassmester válasza blackdog hozzászólására (») Aug 27, 2011 /
 
Az nem túl sok, de még így is jobban ki kéne hogy hajtsa a végfokot a jelenlegi 12,5W-nál.
Zenével hallgattad? Rendben van az átvitele?
Dobnál egy éles képet az alkatrész oldalról?
(#) Levi Jr. válasza blackdog hozzászólására (») Aug 27, 2011 /
 
Jó közelítéssel veheted helyesnek. Ez a fogyasztás, aztán kérdés, hogy mennyi a veszteség után a ténykleges leadott...de valahol ezen érték közelében.
(#) blackdog válasza Bassmester hozzászólására (») Aug 27, 2011 /
 
Mellékelek pár képet.
A szkóp képeken a felső a kimenet az alsó a bemebet.
Egy kép a tápról és egy az erölködőről. Utóbbi szerintem nem túl beszédes.
(#) Bassmester válasza blackdog hozzászólására (») Aug 27, 2011 /
 
A visszacsatolásban mekkora ellenállások vannak? (R2) 680 Ohm és (R3) 22 kOhm? Bemeneten a csatolókondi hány nF-os? Minden alkatrész pontos és hibátlan?
(#) blackdog válasza Bassmester hozzászólására (») Aug 27, 2011 /
 
Az az igazság, hogy ez egy vásárolt KIT. Most nem akarom lekapcsolni mert szól a zene, de emlékeim szerint mezei adatlapi kapcsolás és pont ezért vettem meg mert én is az adatlapi kapcsolással akarom majd véglegesen megépíteni.
Csak lusta voltam nyákot gyártani és 1200 ft-ért ide adta a boltos mert nem tudta eladni.
(#) Bassmester válasza blackdog hozzászólására (») Aug 27, 2011 /
 
Majd ellenőrizd multiméterrel az említett ellenállás értékeket.
(#) blackdog válasza Bassmester hozzászólására (») Aug 27, 2011 /
 
Megnéztem. Színkód alapján jók.
Ezek ekkora teljesítmény veszteseget jelentenek?
(#) Bassmester válasza blackdog hozzászólására (») Aug 27, 2011 /
 
Ezek állítják be az erősítést.
Ha ezek is és minden más jó, akkor sajnos nincs több ötletem.
(#) blackdog válasza Bassmester hozzászólására (») Aug 28, 2011 /
 
Valahogy fucsa ez a KIT. Sajnos a papírját már kidobtam.

Most készítek nyákot az eredeti adatlapi kapcsolásról.
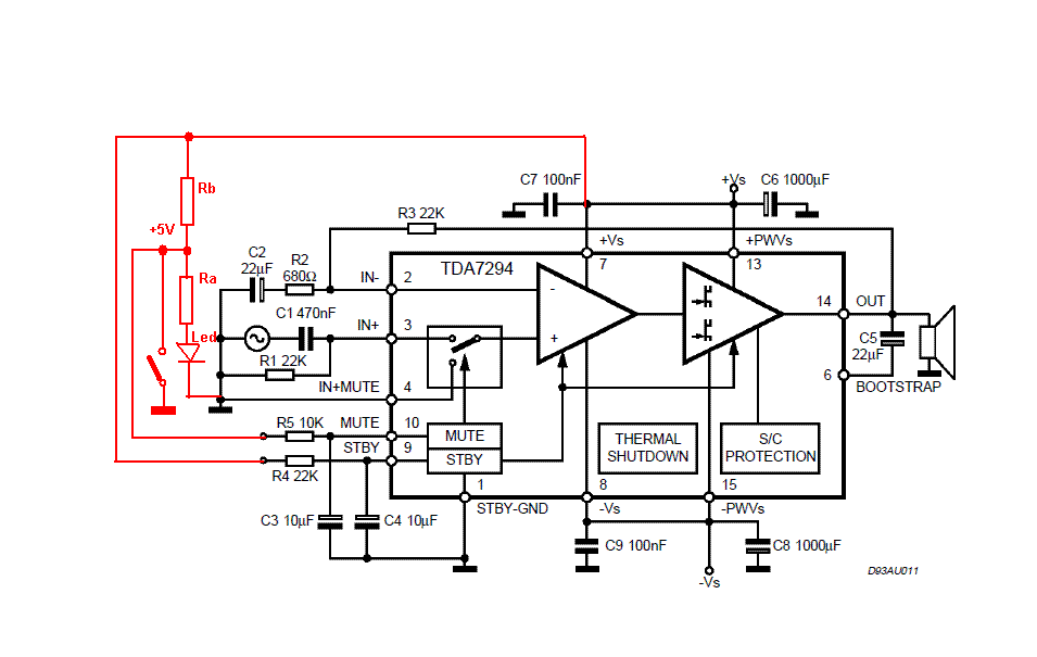
Ha nincs szükségem a STDBY lábra akkor az R4 ás C4 elhagyható csak a 9. lábat + tápra kell kötni?
A MUTE viszont kell. Azon lesz egy kapcsoló. Viszont szeretnék egy LED visszajelzést.
Tehetem a LED-et az R5 elé? Ekkor a LED előtét ellenállását ugye a tápfesz alapján kell meghatározni?
(#) sanca2 válasza blackdog hozzászólására (») Aug 28, 2011 /
 
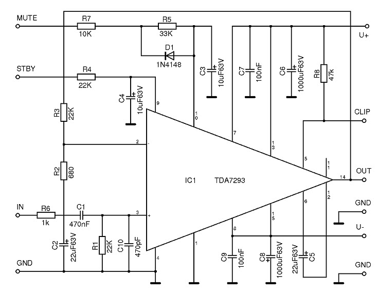
Én Pécsről rendeltem AMP05 90W-os

Itt a rajza hátha a tied is ez
(#) blackdog válasza sanca2 hozzászólására (») Aug 28, 2011 /
 
Sajnanem ez. De nem számít már készül az új csak a MUTE és STDBY kérdésben vagyok tanácstalan.
(#) Cumo válasza sanca2 hozzászólására (») Aug 28, 2011 /
 
Én már raktam össze ez a rajz alapján erősitőt..
Meglepő a teljesitménye...
(#) reloop válasza blackdog hozzászólására (») Aug 28, 2011 /
 
Némításkor a led nem világít.

Mute.GIF
    
(#) blackdog válasza reloop hozzászólására (») Aug 29, 2011 /
 
És, ha a kapcsolóval nem földre hanem tápra kapcsolom akkor lenne az amit szeretnék, hogy némításkor világítson a led?
(#) zoka hozzászólása Aug 29, 2011 /
 
Hello!
Tudom, hogy már lerágott csont, de az lenne a kérdésem, hogyha a sima kapcsolást (7294) megépítem 5x egy közös nyákra, akkor az 5 IC lehet egy közös hűtőtönkön ?
A hűtőtönköt szigetelném el a bordától, de az 5 IC hűtőfelülete érintkezne egymással.
Mind az 5 egyetlen tápról menne.
Köszi szépen!
(#) reloop válasza blackdog hozzászólására (») Aug 29, 2011 /
 
Némításkor a led világít.

Mute 2.GIF
    
(#) blackdog válasza reloop hozzászólására (») Aug 29, 2011 /
 
Ok. Értem.
Nagyon köszönöm!
(#) neocska válasza zoka hozzászólására (») Aug 29, 2011 /
 
Hello!
Lehet egy hüttöbordára szerelni, de az nagyonnagy kell legyen. A tápod adatait megadod?
kiváncsi vagyok hogy honnan szerzel te egy akkora tápot ami elbirja az egészet? minimum egy 800w-os táp kellene
(#) zoka válasza neocska hozzászólására (») Aug 29, 2011 /
 
Hello! Ha tényleg mehet egybe, akkor úgy könnyebb a dolgom talán a rögzítés szempontjából.
Tulajdonképpen nem szeretném maximumon kihajtani, a tervezett kimenő teljesítmény 5x50W lesz 8 Ohm-on tehát olyan +/-28-30 V körüli feszültség kellene neki. Egyszerre maximum 4 csatornán kell a teljesítmény, így 4x50W kimenővel és 4x50W hővel számolok, tehát olyan 400W körüli tápot szeretnék neki, de max 500W. Még nincs meg, csak tervezgetem.

De nem is ez a rész durva, hanem a szub, amihez 2db párhuzamos-híd panelt szeretnék (Összesen 8 IC)
(#) neocska válasza zoka hozzászólására (») Aug 29, 2011 /
 
Amm...minek akkora szub? "200W" max 2x"200W" szubnak böven elég, nekem 2szubláda, és 4 középmagas, tarolok vele, s mindenik hidkapcsolásos tda7294. Kültéri, beltéri hangositás, és sosem hajtom ki teljesen.
Söt nem szükséges szigetelni az ic-ket, mert ha jolnézem mindeniknek -táp van a hüttölapkáján. (höátvivöpaszta szükséges)
(#) reloop válasza neocska hozzászólására (») Aug 29, 2011 /
 
Helló! A zárt doboztól a tölcséresig, a különböző érzékenységű hangszórókon át, adott villamos teljesítmény által keltett hangnyomás nagyon széles skálán változhat, úgyhogy minden lehet.
(#) neocska válasza reloop hozzászólására (») Aug 29, 2011 /
 
Igaz most tölcséres hangfalakban gondolkozom hogy csinálok egy párat (2-4darabot) csak egyszer kell az a fránya pappir mivel vásárolni lehet
Következő: »»   285 / 611
Bejelentkezés

Belépés

Hirdetés
XDT.hu
Az oldalon sütiket használunk a helyes működéshez. Bővebb információt az adatvédelmi szabályzatban olvashatsz. Megértettem