Fórum témák
» Több friss téma |
Ezek szerint a fél híd áll mint a cövek
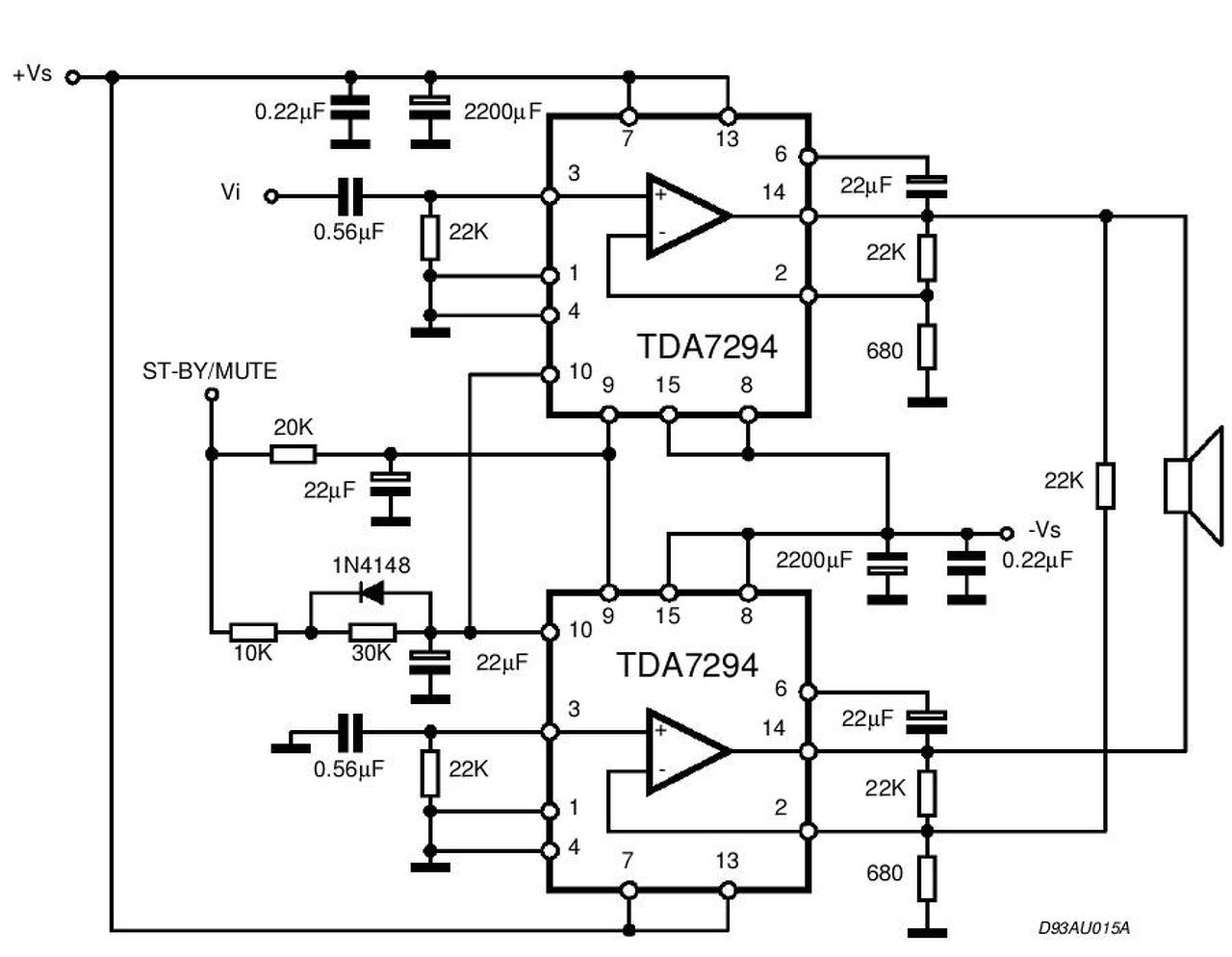
A bemenet felőli első IC 14-es láb és a másik IC 2-es láb között ott van a 22k ellenállás?
Részletesen átnéztem teljesen megegyezik ezzel a rajzal a kapcsolás, egyedül a bemenetnél 3 as lábnál nem 0.56uf kondenzátorok vannak hanem,470nf, valamivel kisebb nemtudom ez számít e, de igen a 22k elenállás is ott van.Lehetséges halott az ic?Pedig halk búgás jön a kimenetén mintha nem lenne bemenő jel.
A hozzászólás módosítva: Aug 20, 2014
Az invertáló erősítő bemenetén a kondenzátor értéke esetünkben közömbös.
Itt az IC kimenetén [14] nem tapasztalható esetleg volt nagyságrendű egyenfeszültség? Valamiből be kéne azonosítani a működésképtelenségét. Az előbb említett 22k ellenállást méréssel is ellenőrizted a jelzett IC lábak között?
Üdv! Ha a Beag Th-173 M 4X23V trafóra gondolsz igen csinálhatsz belőle, nálam a 25B-S kismegszakítót leverte (nem mindíg),de 0 átmenetnél nálad is lefogja,így ha ilyen trafód van akkor oda kell lágyindító.1kw -tól pedíg már szükséges és illdomos.
Nos az említett trafó nekem 2 hídat szolgál ki dual monóban, akkorát szól hogy lobogtatja a gatyót
Meg van a probléma!!Ahogy mondtad is ellenőriztem a 22k ellenállást a két ic között és műszer nem mutatott semmit mintha hozzá sem érintettem volna szakadt az ellenállás, hogy miért azt nem tudom meg sincs égve.., kicseréltem és tökéletesen működik mindkét fele!
Nagyon szépen köszönöm a segítséget nélküled nem ment volna!!
Sziasztok tda7294 esek!
Nos elgondolkoztam azon hogy esetleg meg lehetne e csinálni azt hogy a kimenetet leválasztom fejhallgató számára. Esetemben most egy dual monó híd kiépítésre kell gondolni. Vagy ha fejhallgató kimenetet akarok akkor azt mindenképpen a potiról hozzam le a bemenő jelről?Esetleg valakinek van erről valami rajza vagy terve? Köszönöm.
Végre elkészült az első áltlam épített 2xTDA7294 híd modulból álló erősítőm,hála a sok segítségnek amit itt kaptam!Tudom sufnis meg hogy még sok hiányosság van,potik, DC védelem stb..de első nekifutásra örülök hogy így sikerült.
Gratulálok az elkészült erősítőhöz. A két trafó külön külön hajtja a Hidakat?
Köszönöm!!Igen teljesen külön tápja van a két hídnak, külön trafó, külön egyenirányítás, külön puffer.Most jut eszembe trafók elé nem tettem biztosítékot de majd pótolom
Akármennyire is sufnis a dolog, nekem bejön,meghozta a kedvemet hogy építsek mégegy hídat
Az már elképzelhető hogy én is fadobozba építem,könnyebb megmunkálni is mint a fémet.
Hát igen fából pár óra alatt készre lehet csinálni a dobozt,egyszerű bútorlap jól csavarozható vágható stb, meg jobban is szigetel
Persze lehet ilyet. A GND a fejhallgató kimenet közös pontja lesz, a bal és jobb hangszóró + kimenetekről egy-egy soros 270 Ohm-al kötöd a felhallgató kimenet bal és jobb oldalát. A soros ellenállás a felhallgató impedancia függvényében több-kevesebb is lehet.
Figyelemre méltóan jó a hűtés megoldása, ez túlmelegedni nem fog amíg a ventillátorok mennek, az biztos! Főleg ha esetleg leszorító kengyel nyomja az IC-ket a bordákhoz...
Remélem néhány olvadóbiztit szórtál bele, legalább a primer körbe. Azért ne vesd el örökre a fém dobozt mint alternatíva. Igaz, hogy a fa doboz elektromosan jobban szigetel, de a fém doboz meg a kapacitívan csatolt zavarjeleket szigeteli jól. ![]() Így tovább, sok sikert!
Köszönöm szépen!Mindenképp jobb lett volna fém doboz,de sajnos ez állt most rendelkezésre majd a következőt fémből szeretném építeni,sokkal kisebb helyet is foglal az anyagvastagsága miatt és azért szebb is fémből na meg a zavarjelek..
Bízom benne hogy nem fognak megállni a ventillátorok mert akkor ennek semmi hűtése nem lesz ![]() Szigetelés nélkül vannak az IC-k a bordán nagyon szorosan bő pasztával rögzítve hőátadás tökéletes a bordára,akár menyire kínzom 6 ohm al ezzel az átszellőztette megoldással alig langyos a borda . Biztosítékot még nem tettem a primer körbe csak a secunderbe vannak,de nem tudom mekkorát tegyek 4 amperesre gondoltam.
T4A jó lesz trafónként. Kisebbet félek kivinne az indulóáram.
Nekem 4 A T-S van a primernél,és a lágyindítónál is.A 2 amperosat,és a 3.15 öset kivitte sajnos az kicsi volt.
A hozzászólás módosítva: Aug 24, 2014
Hát nekem sajnos nincs lágy indítóm, lehetséges így nem is lesz jó, mikor hálózatra kötöttem csak az egyik troidot a világítás úgy lement egy pillanatra minta hegesztőnél.Mindenképp kell lágy indító a 2 troidnak.
A hozzászólás módosítva: Aug 24, 2014
Mekkora teljesítményűek a toroidok? És mennyi puffert tettél oldalanként?
Hát egyenlőre még csak 1 biztosítékot tettem be a 2 trafó elé, de megfogom csinálni úgy hogy mindkét trafó elé külön biztosíték de csak egy biztosíték házam volt holnap veszek.Bekapcsoltam 4 A rögtön leverte,5 A már nem,mindkét troid 330VA 2x25v,pufferek mindkét hídnak külön oldalanként 20.000-20.000 uf összesen 40.000 uf/ híd plusz a híd modulokon mindegyiken 6.000 uf,összesen 92.000 uf az egész.
A hozzászólás módosítva: Aug 24, 2014
500vA felett már illdomos a lágyindító,főleg ekkora puffermezőnél. 1kW tól szokták javasolni, de a gyakorlat nem ezt mutatja nálam a 600Va-s trafó simán volt hogy terheletlenül is lecsapkodta a 25B-s Főbíztosítékot. Szerintem kelleni fog az a lágyindító amivel aztán indíthatod midkét trafót.Ez nem csak az indításkori tranziensek végett fontos hanem így nem ráncigálja a hálózatot.
Hát akkor muszáj lesz szereznem bele egy lágy indítót,De érdekes hogy egy nagy hegesztőtrafó meg nem vágja le pedig az van vagy 3000VA ez a kis troidok meg ilyen szigorúan indulnak.Nézek bele egy Kit et úgyis kell DC védelem is.
A hozzászólás módosítva: Aug 24, 2014
A trafó lágyindítója, és a DC védelem két külön dolog. Sem érintésvédelmi, sem logikai szempontból nem kapcsolódnak egymáshoz.
Javaslom ezt a lágyindítót, ahol Skori alapötletét Attila86 kiegészített az NTC-k alkalmazásával. Gyakorlatilag az elérhető legideálisabb állapotot valósítja meg.
Igen tudom hogy nincs egymáshoz közük,csak azért irtam a dc védelmet is mert egy helyen lehet rendelni Troid lágy indító Kit et és ugyanott van DC védelem Kit amit szintén úgy kell össze rakni, gondoltam akkor megrendelem egybe.Viszont amit ajánlottál tényleg nagyon jó és nem is nehéz megépíteni.
A hozzászólás módosítva: Aug 24, 2014
A mai nap teszteltem a TDA 7294 es híd kapcsolást 4 ohm os terheléssel, egész délután egy Kicker CVR 122 típusú 800 RMS 2x2 ohmos autós mély sugárzót cibáltam vele 4 ohmon és kíváncsian várva hogy tönkre megy e de nem ment tönkre , picit melegebb volt a borda mint 8 ohm on,de így sem volt 35-40 c foknál melegebb persze ventilátoros hűtés mellet.+- 35,2 v os tápfeszültségről.
Kellemesen csalódtam a TDA ban, azt hittem hogy elfüstöl de nem.Hangszórón mért kimenő szeszültség 30-32v ot is elérte zenei basszus csúcsoknál, de még nem volt füllel hallható torzítás.
Nekem az 5A biztiket nyomta ki sorra, igaz előtte volt 2A, 3A benne azoknak esélyük sem volt. Most muszáj voltam bele tenni egy 10A-s biztosítékot ezt nem teszi tönkre ha bekapcsolom. 20.000 + (2000 hidanként) µF puffer van benne.
Ezt a kitet használom lágyindítónak a trafómhoz (amit úgy kell összerakni valamivel olcsóbb is azt vettem meg) késleltetése 1 mp ami bőven elég a trafó felmágnesezéséhez,és az indulási tranziensek lezajlásához. Itt az apróhirdetések közt szokott lenni dc védelem is, kínai de olcsó és jól működik nézz körbe.
Ennek a késleltetése 2 mp mielőtt "ráengedi" a végfok kimenetet a hangsugárzóra megelőzve ezzel a "koppanást",és lekapcsoláskor is azonnal bont. A hozzászólás módosítva: Aug 25, 2014
A fejhallgató kimenetre visszatérve, a gnd-t a csillagpontról kell levennem,vagy maga a hangfal kimenetekről?
Igen onnan!,Megoldva,
Szia! Csak sikítva bírná a 4 ohm-os terhelést, nagyobbat választanék.
|
Bejelentkezés
Hirdetés |




A bemenet felőli első IC 14-es láb és a másik IC 2-es láb között ott van a 22k ellenállás? 
Nos elgondolkoztam azon hogy esetleg meg lehetne e csinálni azt hogy a kimenetet leválasztom fejhallgató számára. Esetemben most egy dual monó híd kiépítésre kell gondolni. Vagy ha fejhallgató kimenetet akarok akkor azt mindenképpen a potiról hozzam le a bemenő jelről?Esetleg valakinek van erről valami rajza vagy terve? Köszönöm. 













