| (#) |
alux hozzászólása |
Márc 12, 2007 |
 |
/ |
 |
|
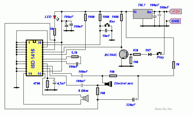
Úgy tudom, ez egy "beszédmemoria" IC.
Ha valaki tudna rá konkrét kapcsolást, vagy IC lábkiosztást, megköszönném.
Köszi a gyors választ, konkrét kapcsolást nem tudsz ? Ment az 50 pont !
Hali
Köszi a pontot.Konkrét rajzot nem tudok,de ahogy elnéztem az adatlapot,ez csupán egy véletlen hozzáférésű memória,nem speciálisan"beszédmemória" áramkör.Léteznek arra is cél IC-k,de fejből nem tudok típusszámot.Az otthoni gépemen van valami rajz úgy emlékszem,ha kell elküldöm.
Üdv.
Nem pl: ISD2560-ra gondoltál?
Hali!
ISD1416-tal van egy rajzom.
Köszi, erre megvan, de TMS 4256 12 NL IC-m van és megpróbáltam, hátha.
Mégegyszer köszi mindenkinek a segitséget