Fórum témák
» Több friss téma |
Fórum » Több fogyasztó vezérlése tetszés szerint kombinálva
Témaindító: djalienecske, idő: Aug 10, 2008
Témakörök:
Nahszóval Helló
Olyan kérdésem lenne hogy hogy lehetne azt + valósítani hogy 4 darab (ez a szám lehet még növekszik) 12V fogyasztót vezéreljek úgy hogy bármelyiket ki tudjam ill. be tudjam kapcsolni!! Tiszában vagyok vele hogy ha fognék 4db kapcsolót akkor 1×übben járnék .. de ez látványosabb és valamivel el kell foglalnom magam Már ki is néztem 1 IC-t, de nem nagyon tudom, hogy mennyire is alkalmas a feladat ellátására, illetve nem vagyok valami nagy zseni, csak érdekelget az elektronika, szóval nagy falat lenne ez nekem így 1.re! Az IC Úgy képzeltem el hogy van 3 gombom .. az 1ikel léptetek a fogyasztók között a másodikkal a tetszőleges fogyasztót kiválasztom ill a 3. pedig törli a beállításokat ... ezért is választottam ezt az IC-t. Szóval várok mindennemű segítséget, instrukciót .. és 1éb hozzászólásokat! Előre is köszi
Szia
Mindenképpen először is a kapcsolni kívánt fogyasztó áramfelvételét kéne meghatározni mert ha Pl 3 sorba kötött led akkor nem nagy dolog még hűtés nélkül is menne de ha valami izzó akkor szerintem már a kapcsolást érdemesebb lenne fetekkel vagy tranzisztorral mert ez az íc nem képes nagy áramot kapcsolni csak mondjuk egy tranzisztort vezérelni ami majd a fogyasztót kapcsolja szóval először a kapcsolni kívánt fogyasztót kéne meghtározni és utánna az áramkört megépíteni.
Igen-igen, ezt a részt is le akartam írni .. de gondoltam úgy már sok lenne és ha fotos akkor úgy is + kérdezitek ... !!!
Szóval az áramfelvétel fogyasztónként átlagosan 0.15A Am én is a tranyós IC-s +oldásra gondoltam mert az IC csak 5 voltal dolgozik max és csak pár mA-el!! Így az IC csak a jelet adná nem az vezérelné a fogyasztókat ...
Szia!
Ez az IC az elgondolásod szerint nem jó. Ezzel binálisan bekéne sorban pötyögni az aktuális állást pl: 10100101 majd ha a 6. lámpát ki akarod kapcsolni akkor meg bekell "morzétnod" a következőt: 10100001 Szóval hosszadalmas. Én mindenképp egy PIC-et ajánlanék: minimum 16F84 akár 8 kimenetre relé kötve és a maradék 5 kapu meg az állítgatásra. A PIC-be, még akár előre beprogramozott fényjátékokat is tehetnél. Ekkor inkább már kéne még egy kis DISPLAY szerű is, hogy lássuk mit vállasztottunk, ki, ill mit akarunk beállítani. az így felépített kapcsolás áttalakítva tehát így épül fel: 1. PIC vezérlő 2. LCD kijelző 3. Beviteli gombok 4. Reléket vezérlő elektronika. Csatoltan a kép a felépítéséről. Nem egy egyszerű kapcsolás, viszont nagyon sokat tudhat!!!
Ez jól hangzik!! Az LCD-s rész + végképp
Én is gondolkodtam valami vissza jelzéses témán ... Annyi a baj ..mint már említettem annyira nem értek az elektronikához hogy nekiáljak PIC-t programozni! Gondolom ez is + tanul6ó .. találtam is linket .. ill itt is láttam valahol .. szóval átnézem mi kell hozzá stb. De ha van 1× übb módja a kivitelezésnek akkor mindenképp érdekelne! Jah és nem feltétlen kéne fényben gondolkodni .. inkább erősítőbeni ventikre ill kivezérlés jelzőre .. és talán majd 1 inverterre a Bridge módhoz!
Természetesen van!
PIC nélkül is megépíthető, csupán logikai áramkörökből. Csak azoknak az a hátrányuk, hogy minél "okosabbnak" akarod a cuccot, annál több IC kell hozzá. A mikrovezérlőt meg csak átprogramozod, és már fel is van okosítva az áramköröd új trükkökre. Igaz ez sem mehet a végtelenségig, de ha a megépített hardwer határain belül maradsz, jól fejleszthető. Itt a kérdés az, hogy milyen sűrgősen kell a cucc. Magyarul van-e rá időd megtanulni a PIC programozását. Egyébként, ha kéred, össze rakhatok neked egy olyan tesztelt kapcsolási rajzot, ami a 3 gombos verzíódhoz hasonlit, csak 1 picit használhatóbb. Ja és PIC nélküli!
Természetesen van időm annyira nem sürgős .. ezzel is elfoglalom legalább magam de ha azt a PIC nélküli kapcs.rajzot + csinálnád .. azt is tudnám díjazni
OK!
Holnap (ill. ma) összerakok egyet a melóban. Ha max 8 darab körüli fogyasztó elég, akor egyszerű lessz. Szia! mentem csicsikálni, najd jelentkezem. :integet2:
8 darab simán elég!!! Köszi Jóéjt Pás
Hozzászólásokat nem kéretik színezgetni. És érdemes megtisztelni az ittlévőket azzal, hogy ha már segítenek, akkor a szavakat nem messenger módon rövidítjük.
pl: Idézet: „1xűbben, 1éb, +valósítani” Ez nem messenger, ez publikus fórum.
Esetleg két gombbal, az egyik gomb léptet,A másik meg a kijelölt kimeneten állapotot vált (esetleg 3 gombbal egyik kijelöl a másik kettő a kimenetet kapcsolja be ill. ki ).
A léptetésre egy 4017 számláló teljesen jó,ez max 10 kimenetet tud, tárolónak meg kimenetenként egy JK tár ,ha ki van jelölve, J=K=1 állapotot vált ,ha nincs nem változik a kimenet az órajelre .Ha továbbítani akarod 3 vezetékkel akkor kell utána egy párhuzamos soros átalakító.
Hali!
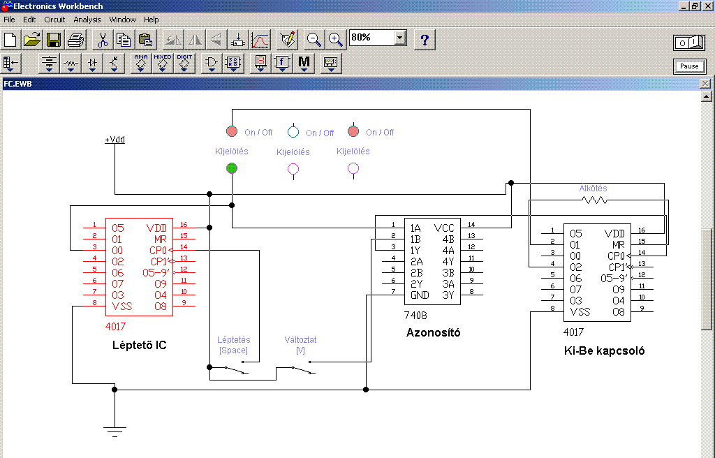
Akkor itt az igért rajz. A léptető része egyezik proba javaslatával. Idézet: „A léptetésre egy 4017 számláló teljesen jó,ez max 10 kimenetet tud” Ezután egy AND kapuval megnézem hogy melyik kimenet él... (kimenetenként egy AND) és ha az él, akkor a másik léptetőt lépteti... (kimenetenként egy darab) ami csupán 0-tól 1-ig tud elszámolni. Ez előidézi, hogy egy impulzusra bekapcsol, a másikra meg ki. lehetne keresgélni Flip-Flop tárolók között is (proba javaslata) de akkor még több kiegészítő IC kellene, órajel.. szinkron... stb A 8 fogyasztó esetén így csak: 9db 4017-es, 2db 7408 (74 HC 08) vagy valamilyen hasonló 2 bemenetes AND kapus IC. Ezek árai HESTORE-ban: 4017 - 28Ft /db *9 = 252 7408 - 48Ft/db *2 = 96 Összesen: 348HUF bruttó Itt most csak 1 kimenet bekötése szerepel a rajzon. A többit értelem szerüen kell venni. Ennek a kapcsolásnak a huzalozása, jó kis pókháló lessz 8 portnál, szemben a PIC-es megoldással, de viszont semmi programozás nem kell. DE NEM IS KÖNNYEN FEJLESZHETŐ
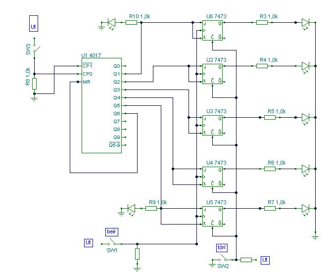
Valahogy így gondoltam .Szerintem a 7473 kapható HC változatban,vagy valami hasonló cmosban.
Egyik gombbal léptetsz (4017 clk) a másikkal (7473 clk) állapotot váltasz ,a harmadikkal meg törölheted az összes kimenetet,ez akár el is hagyható. Működése: A 4017 mint számláló minden gombnyomásra az egyel magasabb kimenetre ad logikai magas szintet (csak kettőre raktam ledet a többire értelemszerűen kell) ,a JK tároló órajel hatására, ha a bemenetein magas van invertálja a kimenetet ,ha alacsony akkor nem változik a kimenete.
Nah Halló!
Ömmm átnéztem mind kettő rajzot! Hogy őszinte legyek Action2K verziója kicsit elgondolkodtatott .. nem tudtam rájönni egy-két dologra! Tudom az én hibám de ez van.Azért köszönöm szépen (Majd még kérdezek azért arról is hogy okosodjak )proba rajza áttekinthetöbb volt számomra a 7473-ból csak dualt találtam gondolom avval 2 cuccost is tudok vezérelni .. majd mellékelem a Datasheet-jét amit találtam és a rendelési számát (amivel + tudom építeni és jó is lesz) majd légyszi küld már el ha jó ez a verzió!) Gondolom a ledek amik a 4017 és a 7473 közé kerülnek azok csak a léptetést jelzik .. a működő fogyasztókat majd a 7473 utáni fogja jelezni .. Bizonyára ez Action2K rajzán is így van de erre is csak a proba-jéból jöttem rá. Amúgy proba ... ha nem kap állandó tápot egyik ic sem ... akkor a ledek hogy fognak világítani csak mert én a switcheknél látok csak áramot. Gondolom az lemaradt .. de ha jól látom Action2K-nél az is jelölve van .. Nah majd akkor a kettőböl összedobok egyet ![]() Vajon hogy lehet mindkettő rajzot megoldásnak tekinteni ?? nah mind1 Még valami .. ezek az IC-k mind 5 voltosak .. milyen tranzisztort kéne betenni hogy az IC 5 voltjával 12 voltot áteresszen? (Remélem jól kérdezem :pirul: ) Előre is köszi a válaszokat
Ha 74hc73-at választod akkor az is meg a 4017 is működik 12V ról.És természetesen a datasheet szerint kell hozzá táp folyamatosan ,valamint dualos tényleg ,csak a kapcsolási rajz szerkesztő (TINA) nem foglalkozik ilyen részletkérdésekkel.
A kimenetre milyen fogyasztót akasz kötni? Ettől függ a tranzisztor.Ha csak egy ledet ledet akkor nemi s kell tranzisztor.
Bocsi a belevauért de 1 prell mentesítést megérdemelne a 4017 bemenete ujabb JK-ból vagy egyébb elemből.
Ezenkívül érdemes lenne a 4017 összes kimentére pluszban 1 1 ledet tenni mert akkor tényleg tudom merre járok , éppen melyik csatornát fogom aktuálisan írni/állítani/törölni.
Igazad van,prellt sem rajzoltam,A ledeket azért nem rajzoltam fel ,csak utaltam rá ,mert úgy éreztem nagy lesz a káosz kőzépen.
Viszont a legfontosabb hiba,hogy NEM HC sorozatú ic kell hanem csak C (74C73). Ez helyet talán a 4027 is használható,bár a törlő bemenet úgy nézem fordított polaritást igényel.
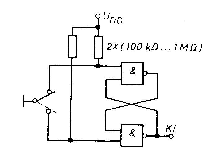
Nah utánna néztem ennek a prell mentesítésnek is .. szóval akkor azt a kapcsolók után kell betenni .. habár nem tudom melyik verziót érdemesebb használni (mellékelem mindkettőt!)
Dee gondolom jelen esetben az RS flip-flop-ot , mert ugye a gombokhoz az áram kell és nem a jelföld! Meg akkor a 12voltal és a tranzisztorokkal kapcsolatban ... Ugye ventilátorok lesznek (PC-sek azaz 12V 0.15A) Illetve lenne még rákötve 1 kivezérlés jelző és 1 fázisfordító a Híd üzemmódhoz ... ezek mind 12voltosak! Valahogy mostmár akkor teljes egészében össze kéne hozni a rajzot .. én is besegítenék .. de nem nagyon tudom mivel lehet ilyen joféle áramköröket tervezni mint amilyen a proba-é!!!
Én erre a célra (áramkör rajzolás ) a tina pro 5-öt szoktam használni.
A kimenetek szerintem így jók lesznek 200-300 mA terhellésig. Arra vigyázz hogy a 4017 kimeneteit jelző ledek a lehető legérzékenyebbek legyenek ,mert a túl nagy terhellésre a kimenet nem tud logikai magasat adni a tárolóknak (szerintem max 3-5mA,esetleg ide is kell egy tranzisztoros fokozat.) Prell mentesítésnek lehet elég lenne egy sima RC tag .
Esetleg így is lehet,sok kimenet esetén talán kevesebb ic kell.(bár a kimenete nem annyira terhelhető).
A D-tár kimenetét a 4017 kimenetének megfelelőan vagy invertálva vagy invertálás nélkül kerül a kimanetre vissza órajel hatására. |
Bejelentkezés
Hirdetés |





DE NEM IS KÖNNYEN FEJLESZHETŐ 

de ez van.
)
Nah majd akkor a kettőböl összedobok egyet









