Fórum témák
» Több friss téma |
Fórum » Kapcsolóüzemű (PWM) végfok építése
A D-osztály az analóg...
Mi lenne ha vita helyett valaki kapcsolásokat és tapasztalatokat osztana meg az erősítőkkel kapcsolatban és nem elektronikai filozofálásba bocsátkozna? Ettől aki nem ért hozzá nem jut előre....
PWM amplitúdó érték tartománya az digitális (nem is digit hanem inkább diszkrét), de ami nekünk érdekes benne az a kiröltési tényezőjének értéktartománya, ami pedig analóg (végtelen számú kitöltési tényezőt fel tud venni).
(nem mindegy, hogy honnan nézzük!) Ezek a sima PWM erősítők (D/A,A/D nélkül) B-osztályú erőítők, csupán a meghajtójel alakja (így annak infórmáció hordozó jellemzője) és annak frekvenciája más (mindez a hatásfok növelés miatt).
Szóval, ha még 100e-en írjuk is le, hogy kell kiszámolni a teljesítményt wattban, az nem ér semmit, mert a "boltban" ez PMPO névre hallgat...
Üdv!
Ebben a témában utoljára szólok hozzá, nem szítom a vitát tovább, de nem kellene a dolgokat keverni. Digitális szó azt jelenti, hogy kétállapotú, be van kapcsolva, vagy nem, folyik áram, vagy nem, van feszültség, vagy nincs. A digitális technikának feltétele az hogy az analóg jelből digitálisat csinálunk, elvégezzük az erősítést, továbbítást, (átvitelt) visszaalakítjuk analóggá. Szerintem ha az átvitel impulzusokkal (kétállapotú jelekkel) történik, akkor már digitális technikáról beszélünk, Így a PWM, PAM, PDM, PCM mind digitális modulációs technikák, (valamilyem módon magukban hordozzák az analóg információt. A digitális technikának nem feltétele a kvantálás, de ez a lépés már feltételezi a digitális átvitelt. Egy digitális alapáramkör, pl. egy inverter, bistabil, kapu ák nem tartalmaz kvantálást, mégis digitális. Analóg jelet nem lehet velük erősíteni, csak miután átalakítottuk az analóg jelet digitálissá, valamilyen eljárással. A PWM erősítő végfoka is csak egy nagyáramú inverter, vagy folyik áram vagy nem, kapcsolgat, mint azt többen is elismerik, tehát digitális. Bizonyitja a linkelt képen látható szép impulzust ábrázoló oszcillogramm. Megjegyzendő, hogy egy egyszerű CMOS invertert lehet analóg üzembe kényszeríteni, de akkor az már nem digitális, hanem analóg üzemben dolgozk. Az FM vételnélnél fellépő határolás, pedig abszolúte nem tartozik ide, mert semilyen szinten nem tartalmaz (sem a KF -ben, sem a demodulátorban) digitális elemet, általában. Bár pont a határolás miatt az FM vevőben lehet alkalmazni digitális technikát, (tulajdonképpen az erős határolással PWM jelet készítettünk) mert digitális fázisdetektornak igen nagy a linearitása (lásd 2. típusú PLL fázisdetektor). Az FM adóban meg végképp nincs digitális áramkör mert a C osztályú végfok nem tekintendő annak, ezért az FM adás sem digitális.
Szia!
Idézet: „Mi lenne ha vita helyett valaki kapcsolásokat és tapasztalatokat osztana meg az erősítőkkel kapcsolatban és nem elektronikai filozofálásba bocsátkozna? Ettől aki nem ért hozzá nem jut előre....” Tudásban pont ettől jut előbbre. Attól, hogy valaki hamis információkhoz jut, még nem jut előbbre! Mivel a NET-re mindenki azt ír amit akar, lehet találni 30V-ról működő 600W-os 8 ohm-os erősítőt. Miért? Mert a delikvens aki írta, nem jutott el tudásban az Ohm törvényig! De ha feljössz ide a HE-re, már utána tudsz korrektül nézni, mert már egy párszor le lett írva, hogy kell kiszámítani egy erősítő kimeneti teljesítményét, csak meg kell keresni. Azt hiszem nem hátrány, hogy egy hobbi elektronikai portálon nem csak egy-két kapcsoláshoz, hanem tudásanyaghoz is hozzájuthatsz. Hogy a témához is hozzászóljak: A PWM erősítő kapcsoló-üzemben dolgozik. Innen a D jelölés, de ez nem digitálist jelent, hanem a félvezetők üzemmódjára utal: nem A, B, vagy C osztályban üzemelnek, hanem D-ben, azaz kapcsolóüzemben. Lásd: erősítő osztályok.
Szia!
Idézet: „Így a PWM, PAM, PDM, PCM mind digitális modulációs technikák,” Ebben szerintem tévedsz! Ez abból a feltételezésből indul ki, hogy az információ egyenlő a feszültséggel. Pedig nem így van! FM-nél a vivőtől való eltérés tartalmazza az információt, függetlenül attól mekkora a vivő amplitúdója. Fázismodulációnál a fáziseltérés, impulzus szélességmodulációnál pedig az impulzusszélesség. És ezek nagysága itt analóg módon bármekkora értéket felvehet a működési tartományon belül. Mikor lesz pl. a PWM digitális? Ha pl. a bemenetét egy D-A átalakítóról hajtom meg(pl. CD lejátszó, vagy hangkártya digitális kimenete) a PWM erősítő kimenete csak a D-A átalakító kimeneti feszültségeit veheti fel, innentől kezdve már digitális.
Nos én most vagyok túl a saját ötletemen és játszadozásomon.
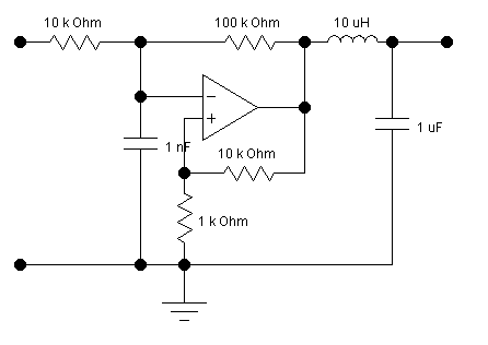
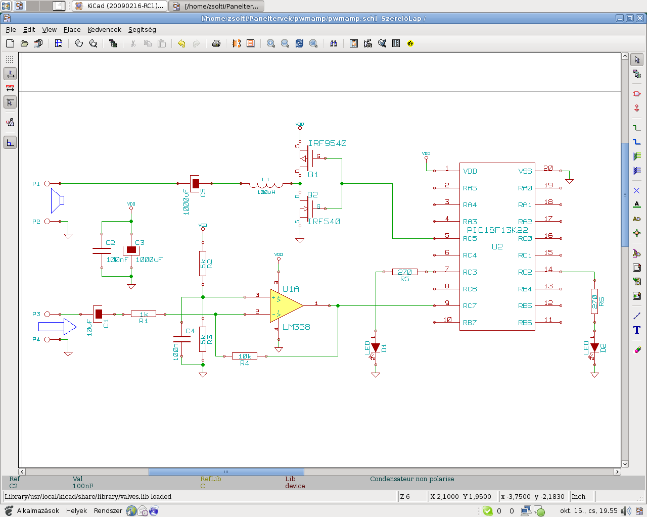
![]() Kíváncsi vagyok a véleményetekre. Csinált-e már valaki hasonlót? Nálam most ez szólaltatja a hangszóróból a muzsikát. Engem nem zavar jobban, mint más erősítők. Mellékelek egy hevenyészett kapcsolási rajzot, meg a működtető szoftvert is, ami sok magyarázatra szerintem nem szorul. A mérésem szerint a mintavétel 36kHz-en megy ( RC0 lábon mérhető freki x2 ). Az A/D átalakító nem valami biztató 10bites felbontást tud, ami egy az egyben illeszkedik a PWM generátor 10bites felbontásához. Számításom szerint a PWM frekvencia 62,5kHz.
Bocs, hogy beleszólok, csak ne hirdessünk téves eszméket! A digitális jelentése nem kétállapotú, hanem "valamilyen jelenségnek diszkrét (nem folytonos) felírása".
Azaz nem csak a két állapotú jelek digitálisak, hanem pl. az autód hangereje, ha 80 különböző hangerősségi fokozatra tudod állítani, vagy a rádióvevőd, ha a frekven-ciáját pl. 3000 különböző értékre tudod állítani, vagy a digitális TV-nél a Q moduláció, stb. . Az előző hozzászólásban már láthattad, hogy pl. a PWM önmagában nem biztos, hogy digitális. A kvantálás nagyon fontos lépése a digitalizálásnak ( így lesz a végtelen elemszámú analóg jelhez véges elemszámú digitális jel rendelve), de nyilván ez nem feltétele a digitális technikának, ha eleve digitális a jel. Viszont a világban a jelek alapvetően analóg formában állnak rendelkezésünkre általában, ezért többnyire elkerülhetetlen a kvantálás! Még azt szeretném megjegyezni, hogy ne gondold, hogy egy inverter nem kvantál, hiszen elvileg bizonyos értékig tekinti nullának a jelet és bizonyos értéktől pedig egynek... ez szerinted mi, ha nem kvantálás?! Steve
Ilyen kis feszültségszintekre mint amit a PIC bír, még fet sem kell, nemhogy PIC.
A PIC kimenete 25mA -t enged meg. Kipróbáltam a kapcsoló fetek nélkül is, megszólal, de hangerőnek nem mondanám, amit adott. A kimenet természetesen lehet vadabb is ( nagyobb feszültség kapcsolgatása ) és akkor már a kimenő teljesítmény is nagyobb. Mondjuk 5V mellett is, ha 8 ohmos hangszóróval terhelem, az elvi maximum 3watt. De a próbálkozásomnál nem is a teljesítmény volt a cél, hanem az elv. Bár mondom... engem igazán az érdekel,, hogy valaki ilyen elvvel csinált-e már PWM erősítőt. Hm?
A mellékelt rajzod mit szemléltet? Nem világos számomra...
A műveleti erősítő magában foglalja az egész teljesítmény fokozatot. A külső elemek pedig az önrezgő működéshez szükséges komponensek.
Gyakorlati megvalósításba persze nemárt csiszolni a dolgokat.
Sziasztok !
Egy pár héttel ezelőtt már volt egy kis problémám, na azt azóta sem sikerült orvosolni Kicsit átterveztem a vezérlőpanel teljes smd verzióra hátha csak az ic-k dip tokozása és az alkatrészek távolsága okozta a jelekben azt a pici tüskét amit egyszerűen lehetetlen volt eltüntetni ! A mellékelt képeken terhelés nélküli jelalakokat láttok. Merrefelé induljak el, hogy az a tüske ne legyen ott ? Már a négyszöggenerátor kimenetén is látszik a pici tüske ( persze ha a nagyáramú részt nem indítom el akkor minden tökéletes ) ami természetesen végigmegy az egész rendszeren.... Minden hozzászólást előre is köszönök. UI.: fix 80Khz, 60V tápfesz, teljeshídas végfok
Az alsó és felső oldali fetek meghajtásában is látszik a probléma. A felső oldali meg mintha berezegne ?
És itt is volnának a kimeneti jelalakok. Látszólag minden tökéletes. 20Hz-80Hz-ig próbáltam, mert nincs is nagyobb sávszélességre szükségem.... Szinte tápfeszültségig ki lehet vezérelni.
Még egy pár kép...
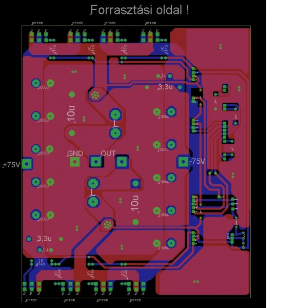
Végezetül a paneltervek.
Valahol nem jó a vonalvezetés ??? Szinte mindent cseréltem már : más kimeneti tekercs- kondi, fet, frekvencia (növelés-csökkentés), tápfeszek, stb. Kezdek belefáradni. Már 8 verziót építettem meg és egyszerűen nem tudok előrelépni ! Eddigi termelésem : kb.: 8 IR, 7 fet , 2 lm361 Kicsit drágult az erősítő az elképzeléseimhez képest... Ja, a legjobb most következik : szerettem volna terheléssel is megnézni, hogy mi a betű erre az az oldal ahova rátettem a hangszórót az szépen letérdelt....azaz 1db ir elszált ! Mitől ??? Csak bekapcsoltam, még jelet sem kapott. De ha fene fenét eszik is megcsinálom
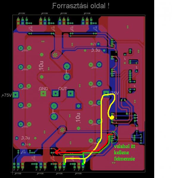
Csatoltam a képet mi a gond a nyákkal.
A tüskék ezek miatt alakulnak ki. A gond az, hogy a te nyákodon az LO illetve a HO lábakon még oké hogy elfolyik az áram, de a souce-tól a COM-ba illetve a VS-be már más irányban megy. 1, Ha az LO-tól a gate ig illetve a souce-tól vissza a COM-ig egymás melett párhuzamosan, vagy még jobb ha egymás alatt futnagy, akkor a hozájuk vezető vezetéknek majdnem 0-lesz az induktivitása és a nagy áramtüskék miatt nem lesz rajtuk feszültségtüske, amit te mérhetsz a feteken illetve a fetmeghajtón. 2, Amit berajzoltam sárgával arra megy nálad az áram, a terhelő árammal együttvéve, ami + feszültségtüskéket okoz. Ugyan ez az eset lép fel a félhíd mindkét fetjein. Egyéb észrevétel, hogy a vezérlésen az IR "felett" nem tele"föld" legyen hanem tele"-Ut" ![]() A teleföld és az egyes lábak közt sokkal nagyobbak a kapacitások, mintha 50-60V-tal lejebb levő -Ut-kez képest néznénk. Az én próbáltam figyelni a szub végfokomban a vezetékek vezetésére a gate source közd, de nekem is elszállt 1 IR2110. Védekezésképpen lehet betenni zenert, vagy én azt csináltam, hogy betettem a Vcc-LO-COM közé illetve a VBB-HO-Vs közé 1-1 LL4148-at. Az IR2110-ben fetes a meghajtás, de nemtudom van e bennük antiparalell diófa, mindenesetre betettem ezt a 4 diódát az IR tövébe és 2 hónapja remekül üzemel. Ha lesz kedvem meg időm felviszem kapcsolást gépre, aztán közzéteszem. Visszacsatolást nem használsz? Vagy a félhíd tövéből megy a VCS? Egyéb: milyen fojtót használsz?
Akkor ez is egy PWM erősítő lenne? Sajnos a csatolt képek át lettek méretezve, így rosszul látszódnak a diagramok. Ez egy kipróbált kapcsolás?
Hello !
Méregettem egy kicsit és arra a következtetésre jutottam, hogy minél lejjebb megyek a terhelő impedanciával annál rosszabb lesz a jelalak mindenhol. 4 ohm-on már kifejezetten nagy tüskék vannak a vezérlésben....ebből következik, hogy teljesen igazad van :yes: Akkor most nincs más választásom, mint az újratervezés. Mi lenne, ha a vezérlőpanelról lecsípném az IR-eket és közvetlenül a fetek "elé" tervezném ( ez lenne a meghajtásban a legjobb, rövid hozzávezetések lennének ) ? Ilyenkor vajon a IR-ek hajtása (LM kimenetei ) összeszedne valamit ? A képen látszik a fojtó. Egyébként abból a gyári erősítőből van amibe a végfokot tervezem. Köszi a segítséget! Ha megterveztem a panelokat azért még rakok fel képet, hogy nehogy beleszaladjak valami copásba...
AZ még rosszabb lenne, ha az LM jeleit vinnéd be a nagyáramú részbe. Mindenképpen maradjon csak az IR ahol van, csak a vonalvezetést módosítsd.
Előző 2 kérdésem még fentál.
No akkor itt az új tervezés szüleménye
Ez a terv már megfelel az elvárásoknak?
És végül itt a vezérlőpanel átalakítva...
Hmm, hmm.... nem az igazi.
Helyezd új alapokra és próbáld meg hátulról megközelíteni a dolgokat :yes: Ha feteket a nagyáramú dolgokkal 1-1 centivel beljebb hozod, akkor a vezérléseket betudod kötni hátulról. + meglesz mindkét oldal az oda vissza menő vezetékek egymás felett viteléhez.
Próbáltad is már a végfokot? Mik a tapasztalatok az előzőhöz képest?
Ezzel csak egy probléma van . A feteket nem tudom beljebb vinni, mert ez egy autósvégfokba készül és a hűtőfelületre csak így ferdén lehet befogatni ! Alulról ahol a panel felfekszik 5mm-ig benyúlik az alutömb így vezetősávot sem tudok oda csinálni. Remélem érthető voltam.
Ezt még nem építettem meg. Csak megterveztem a módosítást és most próbálok valami végleges verziót alkotni...
Az elzőző 5 megépített modell mind működött, csak éppen az egyiknél ez, a másiknál az......szóval torzított A legutóbbi már egész jó volt már zenét is hallgattam rajta. Terheletlenül hibátlan kimenete volt a képek alapján. Terhelve viszont gyökeresen megváltozott egy két dolog.
Értem!
Pedig valahogy muszáj lenne, mert optimálisan nem lehet megoldani. Az a baj hogy a vezérlés alatt ott fut párhuzamosan a nagy áramú rész a fettől. Ha mögötte futna, akkor már egyből távolabb lenne. Igazából 2x 1mm-es vezetéknek kellene hely. Mert egymás alatt mehetnének.
Mi lenne ha átterveznéd a panelt úgy ahogy cimopata tanácsolja? Szerintem működne és olcsóbb lenne egy jó panelhoz bordát venni , mint egy rossz panelba pénzt ölni fél kiló aluminium miatt. Ne hogy már a borda szabja a gátat a jó panelnak....
|
Bejelentkezés
Hirdetés |





































