Fórum témák
» Több friss téma |
Fórum » Kapcsolóüzemű (PWM) végfok építése
Hidd el már megcsináltam volna, de ez egy gyári erősítő volt amit a boltban vettem !
( ez volt az a készülék ami mérete és teljesítménye alapján megfelelt --- persze már akkor tudtam, hogy darabokra szedem és rakok bele valamit --- mint később kiderült ez is kevés, pedig nem hangnyomásr, hanem minőségre hajtok ) Egyszerűen ebbe kell valahogy beletervezni, nincs alternatíva ! Eszembe jutott valami, lehet mégiscsak megoldom úgy ahogy cimopata javasolta. Este dobok képet a változásról...
Csakhogy mindenkinek tiszta legyen, hogy mi is a probléma itt egy pár kép.
Ha csak ennyi a probléma , akkor miért nem szeded le azt a kicsi részt a bordából? Ez aluminium ! Majd nem hogy késsel is levághatnád! Ess neki egy durva reszelővel vagy egy csiszolóval . Szerintem 10 perces meló.
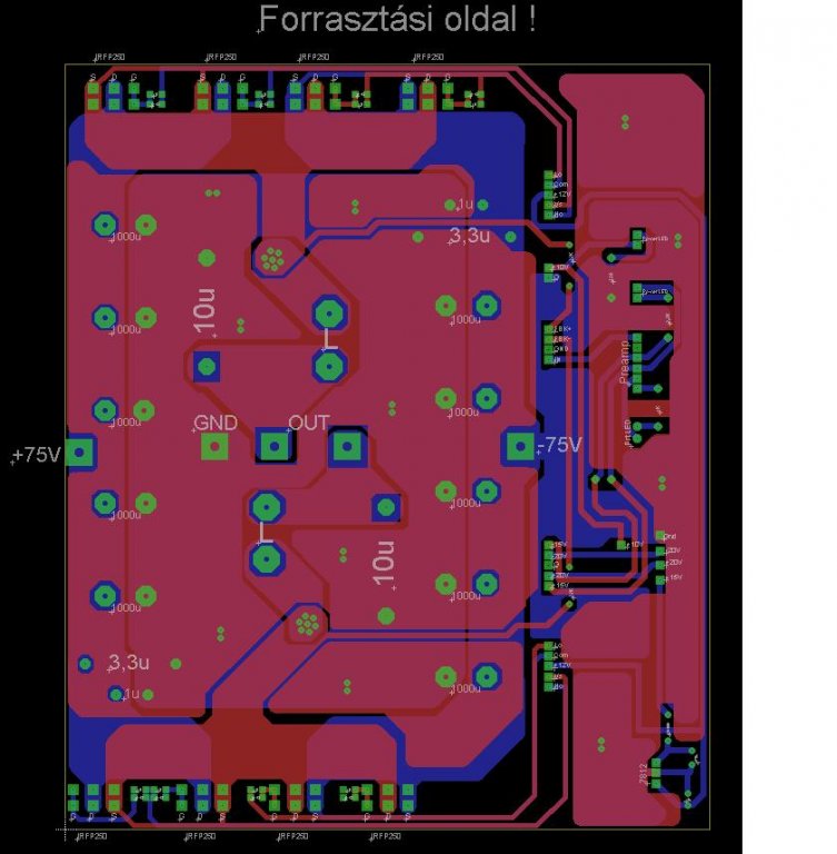
Egyébként szépek a paneljaid! Magad gyártod őket?
Nem akarom szétfaragni, mert szinte biztos, hogy fogok még tervezni bele valami mást.....
Igen, vasalásos technikával.
Mostanra már az is elég jól megy....
És milyen technikával vasalsz? Én is ezt szoktam csinálni de vagy foltos lesz , vagy torzul az olvadás miatt a festék . Ezért nem tudok telefoliát , meg vékony sűrű vonalazott nyákot gyártani... Sima kézi fúróval fúrod?
SOS Elektronic-ból veszem a kék fóliát. A tele fóliánál nagyon fontos, hogy legyen egy tuti lézernyomtatód, különben fellép a márványosodás ( ott kevesebb toner lesz és nem egyenletesen terül el )! Persze még így is előfordul, hogy javítani kell alkoholos filccel, de ezt már nem veszed észre a végterméken...
A vasalót egy kartonpapíron keresztül nyomom rá erősen és nem mozgatom kb 1 percig ( csak odébb teszem ha nagyobb a panel, mint a vasaló talpa ). Vékony vonalvezetés és kis panelok szinte mindig 100%-osan sikerül Van egy kis állványos fúróm és van egy Triplex szerű kézi kis valami is.
Igen, így már szerintem sokakkal jobb.
Milyen fólia kondit terveztél be a a pufferek mellé? Valamint mekkora kondt tettél a kimeneti szűrőnek. Én a lomexben vettem 4,7 illetve 10µF-os fémezett SMD fólia kondit. Direkt kapcsolóüzemű puffetek mellé. 100-400kHz nagyonjók azm adatai. Ha 1Ohm ot akarsz akkor eléggé nagy kondi kell. Jobb több kondi párhuzammosan.
Még egy kicsit dolgoztam a gépen és ez lett belőle.
A pufferek mellett van mindkét ágban 1-1 3,3ľF és 1ľF-os MKP kondi ( az eredeti erölködőből ). A kimeneti szűrőkondi pedig 10ľF 250V-os MKT, ha jól látom ( szintén az eredetiből ). Ha ezzel egyszer elkészülök és belekezdek egy másik projektbe, akkor minden alkatrészből a lehető legjobbakat teszem bele.
Alsó oldalon a 3. fet gate ellenálásához hiányzik a vezeték
Éppen itt tartok most.
Estére remélem összerakom és tudok egy keveset mérni is.
Most pedig itt tartok.
Még lehet, hogy felélesztem és méregetek rajta egy kicsit...
Üdv mindenkinek !
Összeraktam a végfokot és a következő történt : Táp : +-27V, terhelés : 4 ohm hangszóró, bemenet : 20Hz-80Hz szinusz jel. A végfokozatot hűtés nélkül, és csak a félhidat próbáltam eddig és teljesen tökéletesnek tűnik ( pedig még a visszacsatolás be sincs kötve ) Teljes kivezérlésnél azaz szkópon mérve 47Vcs-cs-ig a táp már leesett 52V-ra --- egész korrekt. :yes: Most következik a másik félhíd tesztelése, aztán pedig megpróbálom a teljes hidat leterhelni ezzel az alap táppal. Legvégül a végleges táp közelében is kipróbálom, hogy mit muzsikál a rendszer. Aztán pedig ráakasztom az eredeti tápját....na az már durva lesz Köszönöm a segítséget cimopata ! Még jelzek, hogy mi lett az eredmény és képeket is rakok majd fel!
Kipróbáltam 100V-ról a végfokot, hibátlan --- már érződött a hangszóró "vége".
De egy kis probléma adódott... A kimeneti offszetet ha beállítom hidegen akkor melegen elmegy. A rajzon látszik, hogy a műv. tápja adja a referencia feszültséget, de sajnos a stab ic-k egy kicsit "mászkálnak" és így a kimeneten folyamatosan változik a fesz. Ha ráfújok már az is 0.5V-ot jelent a kimeneten ( hűtősprével pedig 4V-ot is mértem ). Milyen módszerrel lehetne ezt kiküszöbölni ? Esetleg TL431 + sallangok ?
Ha a fűrészjel mászkál, akkor stabilizálni érdemes, de nembiztos, hogy elegendő lesz egy TL431
Először azt kell tisztázni biztosra, hogy mi okozza az offsetet
Üdv!
Már jó ideje történt, hogy probálkoztam egy IRS2092 alapú végfokkal. Az erosítőt megépítettem, elindításával viszont gondok voltak... Tapasztalataim: Számos ellenőrzés után áramkorlátozott táp alá helyeztem. Bemeneti jel nélkül egy fura kattogást hallottam a hangszoróból ami periodikusan ismétlődött (kb. 0,5-1 másodpercekként). Arra gondoltam, hogy nem indult be az önrezgés vagy valami védelem közbelép. Ellenoriztem a feszültségeket.. +-5V a vezérlésnek jelen volt, az alsó FET-vezérlő pozitív tápágán valamiert nagyot esett a feszültség, 15V helyett kb. 10V körülit mértem.. Fura volt.. Levettem az IC-t a 7815-ösrol, a 7815 után most szép 15V jelen volt. Újabb kapcsolásellenőrzés és berakom a másik IRS-t, ugyanaz a kattogás, megint alacsony feszültségszint az alsó FET-vezérlőnél. Arra gondoltam, hogy kis áramot tud szolgáltatni a 7815-ös mivel a bemenetére kötöttem egy áramkorlátozó ellenállást. Sebaj, bekötöttem egy 12V-os tápot az alsó FET-vezérlőnek. Fura a jelenség: túl nagy az áram felvétel, az IC melegszik.. Ekkor tiszta volt: az IRS2092 elszállt. Illetve a másik is. Idő után kiderült, hogy a 7815 nem volt jó, annak ellenére, hogy terhelés nélkül 15V jelen volt a kimenetén..Második probálkozás: most mérgemben felmentem az egyetemre mert ott van jobb táp meg oszcilloszkóp, jelgenerátor, 4 ohmos teljesitmenyellenállás stb. 7815 helyett egy zener+tranz. sorors áteresztő stabilizátort dobtam össze (12V), ellenőriztem most terheléssel is, minden rendben volt. Előveszek egy tápot, beallítom a maximális áramot és rákötöm az erosítot.. Nem megy.. Lekapcsolom a tápot (a beépített relével) és látom hogy az a rele vissza-vissza kapcsol. Kiderült, hogy az a táp problémás, a kimeneti feszültségek közül a jobbfelölit be-be kapcsolja.. Jó, még egy IRS elment gombászni, illetve most az alsó FET is. Még maradt egy IC és egy pár FET. Kicserélem, ellenörzöm a kapcsolást. Kerítek egy másik tápot, ellenőrzöm. Minden rendben, következik a bekapcsolás. Megtörtént. A bemeneten semmi, kimeneten szintén semmi. Az áramfelvétel pontosan olyan mint ami IRDAUMP7-ben le van írva. Már termelődik az adrenalin, mikor adok jelet a bemenetre, szinuszt.. és megy, a kimeneten szép a jelalak. Örömomben teszek zenét a bemenetre, hangszorót a kimenetre. Meg kell jegyeznem: az én fülem szerint tökéletes a hangja. Mértem volna teljesítményt, néztem volna a jelalakot nagyobb teljesítmény mellett, de már későre járt. Hazajöttem, tettem hüttobordát a fetekre, kicseréltem a 12V-os tranzisztoros stabilizátort egy új 7815-ösre, feszültség alá helyeztem és megint nem megy , megint kattog, leégett az IRS. Most a 7815-ös nem kellett volna problémát okozzon. Azzal nincs is baj. Talán a kapacitív hatás a FET-ek és a hutésközözz beleszólt az oszcillációba, nem tudom és már nem maradt több szerencsétlen IC-m, hogy utána járjak. Azóta ott pihen a maradék a szekrényben és várja a megváltás idejét. Ha valaki jart így vagy hasonlóan, kérem ossza meg velem tapasztalatait. Barmilyen javaslatot szivesen fogadok. Minden jót!
Mekkora volt a táp és a 7812 honnét kapta az IN-t?
Kapcsolás? Nyákterv?
A tápfeszültség +-40V.
A 7815, melynek teste a -40V-ra kerül, a bemenő feszt a GND-ről kapta egy feszültségosztón keresztül (330ohm+330ohm). Így kb. 30mA-t tudott a 7815 biztosítani 15V mellett. Ez túl kevés lenne? Az IRAUDAMP7-ben a gyártó egy esetben (+-70V táp mellett) 25mA-t korlátoz a FET-vezérlő alsó ágára.. A nyákterv a mellékelt egyszerűbb kapcsolási rajz és az IRAUDAMP7 kapcsolási rajzának keveréke alapján készült, az IRAUDAMP7 rajzából kihagytam a bemeneten az aluláteresztő szűrőt, a Vcc táp megoldása sincs a nyákon, a visszacsatolás pedig inkább hasonlít az egyszerüsített változatára.
Helló!
A 7815 40V-os táppal és a 660R előtéttel nagyon a határon dolgozik. Maximum feszültsége 35v. Cseréld ki BD139+ zeneres áteresztőre. Ezek az IC-k nem szeretik a stab kockákat (tapasztaltam) Az élesztést úgy kellene hogy leveszed a VCS-t és a bemenetre 400kHz es jelet kapcsolsz amivel majd az IRS tud komparálni. A félhíd kimenetén megfigyelheted a négyszögfeszt, majd beállíthatod a szükséges DT-t. Milyen feteket használsz? A panelről lemaradtak a pufferkondik a fetek tövéből, a főliakondik is nagyon messze vannak. (remélem nem ez lesz a végleges nyákterv) Az IC elszálásának sok oka lehet. A leírásod legelején és a kevés VCC tápfeszre gondolok, ka 8V alá esik kikapcsol... üdv!
Sziasztok!
Nem tudom hogy jó topikba teszem-e fel a kérdésem. Ha nem akkor elnézést mindenkitől. Beszereztem egy ilyen IC-t (tpa3122d2) Ez egy D osztályú 2 csatorás erősítő ic. adtlapot csatoltam. Hozzá éptettem egy szintillasztő kapcsolást. azt is mellékltem ezt én négy csatornásra csináltam meg a következő müveleti icvel tlc2274. Megépítettem a hat csatnából 4 működik. Két tápról megy a dolog azért van kettő IC külön tápról a máik meg magában. A középső rész nem szól csak pattog. És nem jövök rá miért. A másik probléma az hogy két IC rész búg valamiért. Még egy kérdésem lenne. Ehhez milyen tápegység kell??? Köszi PeTi
A nyákterv amit megépítettem az meg lemaradt
Még egyszer köszi előre is a segítséget. Amúgy az erősítő adatlapján látható gyári rajzot építettem meg. Az erősítő IC 2 es lába hozzá van forrasztva az 1eshez. PeTi
Helló!
Tulajdoképpen nem értem az egész problémádat. Minek ez a műveleti és milyen szint illesztésről beszélsz?
Hát igen egy kicsit megkeveretem a dolgot
a szintillesztőt felfoghatjuk előerősítőnek. A probléma az hgoy búg valamiért. Illetve az volt a másik kérdés hogy ez az IC kiván-e valamilyen speciális tápot? Köszi
A búgás lehet földhurok miatt, lehet elszállt a műveleti. Érdemes kipróbálni egy másikkal.
Tápnak egy szimpla 25V-os megfelel.
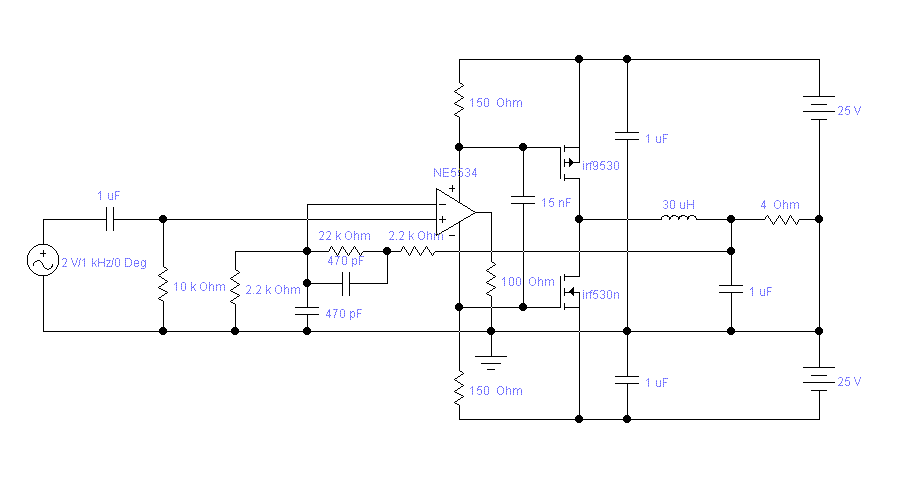
Üdv cimopata. szeretnék építeni egy pwm végfokot, alább csatoltam. az lenne a kérdésem hogy a kimeneti szűrőtagot hogyan tudnám méretezni, (30uh) mekkora gyűrűmag kell hozzá? segítségedet előre is köszönöm.
Ilyen kimenő fojtóknak valamilyen légréses fazékmag vagy RM vagy EI kellene, vagy még szóbajöhet olyan porvas toroid ami bírja a magasabb frekit.
Én pl használtam 28mm átmérőjű fazékmagot amibe tettem 0,5-1mm légrést. Ha megvan egy konkrét vas segítek a méretezésben, de addig felesleges bármit is mondani. üdv
Hello!
SZerintem ezt a kapcsolást ne akard megépíteni. Csak időt, és pénzt dobálsz ki az ablakon. Megépítettem én is, és egyik barátom is (külön nyákterv), és egyikőnknek sem működött sajnos. A negatív tápot vitte rövidzárba mindkettőnknél. A barátom még csak tudott valamit csiszolni rajta, de borzalmasan torzított. |
Bejelentkezés
Hirdetés |





















Újabb kapcsolásellenőrzés és berakom a másik IRS-t, ugyanaz a kattogás, megint alacsony feszültségszint az alsó FET-vezérlőnél. Arra gondoltam, hogy kis áramot tud szolgáltatni a 7815-ös mivel a bemenetére kötöttem egy áramkorlátozó ellenállást. Sebaj, bekötöttem egy 12V-os tápot az alsó FET-vezérlőnek. Fura a jelenség: túl nagy az áram felvétel, az IC melegszik.. Ekkor tiszta volt: az IRS2092 elszállt. Illetve a másik is. Idő után kiderült, hogy a 7815 nem volt jó, annak ellenére, hogy terhelés nélkül 15V jelen volt a kimenetén..










