Fórum témák
» Több friss téma |
Hello! Egy kapcsolási rajzot mellékelhettél volna. Mert ha valaki válaszolna, ne úgy kelljen már Neki kitalálni, mit hova kötöttél/neveztél el.
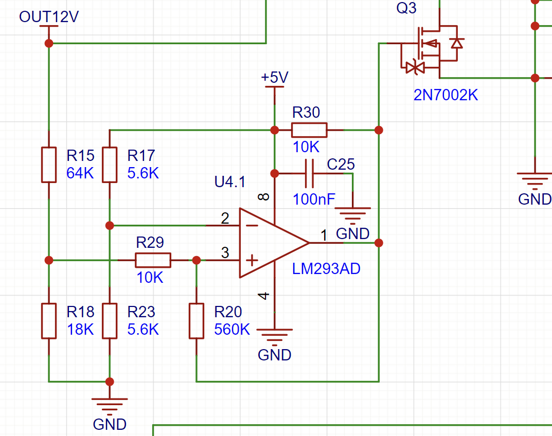
Ez egy alap kapcsolás, ezért nem tartottam fontosnak a képet, de a jobb átláthatóság kedvéért feltöltöm miről is van szó. Nézzétek el nekem hogy a kérdésemben nem ugyan azok az alkatrész megnevezések vannak mint a kapcsoláson. Egyébként ez egy ólom akku védelem lenne. Out12 egyenesen az akksiról jön, a komparátor pedig Q3 fetet vezérli, úgy hogy kb 10,9V-nál lezár, és kb 12V-nál kinyit. Gyanítom R15 és R18-ból álló osztó kavarja meg kicsit a méretezést. Ez a kapcsolás most már úgy néz ki működik, de azért érdekelne hogyan lehet kiszámolni a felső és alsó kapcsolási értéket.
A kapcsolásból az látszik, hogy a negatív bemeneten van egy fix referencia feszültség, ami 2,5V. Ha a pozitív bemeneten ennél nagyobb feszültség van, a kimenet 5V-ra kerül, ha kevesebb, kb 0V-ra.
Azt a két esetet kell kiszámolni, amikor 5 vagy 0V kimenetnél a pozitív bemenet 2,5V alá, vagy felé csordul. Az egyszerűbbik eset a 0V. Ekkor R29/R20 által létrejön egy osztó. Tehát R15 és R18 közös pontján a feszültségnek el kell érnie 2,5*(R29/R20+1)=2.54V értéket. R15/(R18 replusz (R29+R20))=4.72 osztási arányt ad. Ezzel felszorozva a 2.54V-ot, 12V -ot kapunk, ami ahhoz szükséges, hogy billenjen a komparátor. A másik esetnél van egy R20/R29 osztó. Emiatt az R15 és R18 közös pontján 2.41V feszültségnél lesz a billenőpont. Ha elhanyagoljuk az R29+R20 hatását az R15/R18 osztóra, itt 4.55 arány jön ki. Ezzel felszorozva a billenéshez szükséges 2.41V-ot, kijön egy kb 10.9V-os szint.
Hello!
- A komparátor akkor billen (mind két irányban) mikor az Ic 2-es és 3-as bemenetén azonos feszültség van. - A referencia feszültséget az 5V táp és az R17/R23 osztó határozza meg. Mivel itt a táp 5V és a két ellenállás egyenlő értékű, így a referencia feszültség Ut/2=2,5V. - Ha nem lenne az R20 visszacsatolás, a komparátor akkor billenne, mikor az R18/R15 osztó az akksi feszültségét erre a referencia szintre osztja le. Persze nem lenne hiszterézis. Mivel van hiszterézis, R20 személyében és a visszacsatolás a kimenetről jön a neminvertáló bemenetre, (a referencia értékre) a kimenet pedig hol táp - hol pedig 0V, így a hiszterézis közre fogja a visszacsatolás nélküli komparálási értéket. - A visszacsatolás az R20-on érkezik, tehát ezen átfolyó áram fogja a hiszterézist befolyásolni. Nézzük meg, mi a helyzet, mikor a kimenet magas szintű: Tudjuk, hogy az Ic 3-as lábán 2,5V-nál lesz a billenés. Így az IR20=(Ut-Uref)/(R20+R30)=(5V-2,5V)/(560k+10k)=4,38uA (Ilyenkor az R30 is a körben van.) Az R29-en ugyan az az áram folyik át, mint az R20-on. Így az R29 feszültségesésével fog csökkenni az R18-ra eső feszültség. UR29=R29*IR20=10k*4,38uA=43,8mV Most már tudjuk, mekkora feszültségnek kell lenni R18-on, hogy billenjen a komparátor. UR18=Uref-UR29=2,5V-43,8mV=2,456V Így meg tudjuk határozni R18 áramát. IR18=UR18/R18=136uA Az R15-ön is ez az áram folyna át, csakhogy az R18 áramának egy részét az R20 árama biztosítja. IR15=IR18-IR20=136uA-4,38uA=132uA Most már az R15 feszültségesése, kiszámítható. UR15=IR15*R15=8,45V Az akku feszültségét ekkor, az R15-ön és az R18 feszültségesése adja. Uakku=UR15+UR18=8,45V+2,456V=10,9V.. Nos tehát ez lesz az alsó küszöbérték, mikor a komparátor előzőleg be volt billenve (kimenete H). A felső küszöb, ugyan így számolható, csak ekkor az R30 értékét nem kell figyelembe venni és az R20 visszacsatoló árama, nem levonódik az R18 áramából, hanem hozzáadódik. Tekintve hogy az R20 áramiránya ekkor megfordul. De ennek kiszámítását már rád bíznám az ismertek alapján. |
Bejelentkezés
Hirdetés |











