Fórum témák
» Több friss téma |
Sziasztok ! Kozben megoldodott a problema. AD8611 szepen vegzi a feladatat 60 MHz-ig kb. 100..200 mV bemeneti feszultseggel.
A hozzászólás módosítva: Okt 9, 2013
Üdv mindenkinek!
Ha jól gondolom, komparátoros problémám van, de hiába keresgélek, nem tudom összerakni magamban, ehhez kérnék segítséget. Adott a képen látható kapcsolás, egy 11-14V feszültségű személygépjármű üzemanyag szint jeladója (plusz a szivattyú, de az most mellékes). Ha az úszó, vagyis a trimmer elér egy bizonyos szintet, le kellene testelni egy (12V 1,4W) izzót. Ha jól keresgéltem, akkor a hiszterézis is pont jól jönne nekem, mert ha a vizsgált szint körül lötyög a benzin a tankban, akkor nem fog villogni a lámpám. Viszont: nem tudom, hogyan mérjem az úszót. Ugyanis ez a három vezeték benne van egy csatlakozóban, és ha ez a csatlakozó össze van dugva, a fekete (B) és sárga/piros (Y/R) vezetékek közt 30-35 Ohm körüli értéket mérek, amikor már a szintjelző az üres környékén jár. Ha ezt a csatlakozót széthúzóm, vagyis az úszó nincs rákötve a szintjelzőre, akkor 80-90 Ohm körüli értéket mérek. Ha viszont újra összedugom, és ráadom a gyújtást, hogy a szintjelző áramot kapjon, akkor ugyanitt még ráadásképp megjelenik egy 3,5V-os feszültség is, gyújtás nélkül pedig 0V. Tehát első kérdésem az lenne, hogy hogyan mérjem ki azt az ellenállást, amit vizsgálnia kell a komparátornak, aztán ha ez megvan, valaki tud nekem rajzolni egy kapcsolást? Előre is köszi! A hozzászólás módosítva: Feb 14, 2015
Hello! Ha az eredeti szintjelzést is megtartod, akkor nem kell az ellenállást méregetni, hanem a feszültséget kell megmérni, mennyi van a jeladón, amikor kapcsolnia kell a komparátornak. Hiszen a komparátor úgy is feszültségre kapcsol, nem ellenállásra. Valamint azt megnézni, hogy mikor kell kapcsolni az izzót, ha nő, vagy csökken a feszültség. Azt is meg kellene mérni, hogy az aksi feszültség változásra (11..14V), változik-e a lejövő feszültség a jeladón vagy sem.
Üdv!
Sikerült végre kimérni a jeladót. Csökkenő üzemanyagra növekszik a feszültség, vagyis 4.6V fölött kellene testelni az izzót, alatta pedig nem. Ezt menet közben mértem, járó motorral. Ha nem jár a motor, kevesebb a jeladón a fesz, de úgyis csak menet közben lesz érdekes a visszajelző lámpa, tehát a 4.6-ot megjelölhetjük. A másik, amit észrevettem, hogy gyorsításra-lassításra, illetve kanyarokban egész nagy tartományban változik a feszültség, plus-minusz 1V az állóhelyzetihez képest. Ezen lehet valahogy csillapítani? Mert ekkora ingadozáshoz a hiszterézis gondolom kevés lesz. A szintjelző műszeren két kerámia ellenállással van megoldva, hogy csak késleltetve követi a szintet a mutató, de ezek gondolom melegszenek, arra pedig nekem nincs szükségem Valami kondival esetleg?
Hello! A bementi hirtelen jelváltozást integrálással lehet csillapítani. Itt ez az R1 és C1 tag, ami kb. 10sec időállandóval rendelkezik. De kanyarban az utat kell figyelni, nem a lámpát.
A hozzászólás módosítva: Feb 20, 2015
Elfelejtettem írni (kijavítani), hogy nem kell mutatványos TLC, nagyon megfelel, egy LM393-as kettős komparátor.
Üdv!
Nagyon köszönöm, de nem egészen tiszta a dolog. A P1 potméter mit csinál? Miért kell 2 komparátor? LM393 helyett lehet 293 vagy 2903? csak mert az autóban lehet 0 foknál hidegebb, és a 393 csak 0 fok fölött megy, ha jól olvastam.
Hello!
- A P1 potméterrel lehet beállítani 4,6V-os bebillenési szintet. - Két komparátor azért van, mert a bementi jelet a jeladóról, a nem invertáló bemenetre kell vezetni. Lévén, hogy feszültség növekedés esetén kell bekapcsolni a Fet-et, azaz a lámpát. Pozitív visszacsatoláshoz viszont erre a bemenetre kellene visszavezetni a kimeneti jelet a hiszterézis kialakítása céljából. De akkor az befolyásolná a mérést. Az invertáló lábra is vissza lehet vezetni a jelet, ha a jel fázisa ezt megengedi. Ezt pedig úgy érjük el, ha a visszacsatoló hálózat is fázist fordít. Ezt végzi el, a másik komparátor. Így visszacsatolhatjuk a jelet az invertáló bemenetre is. A komparátor kimenete nyitott "kollektoros" így a visszacsatolás csak a kimenetének alacsony szintjénél hat. Így függetleníthető a be és komparálás egymástól. Vagy is a hiszterézis állításával, a bekomparálási szint nem változik. Amúgy a tokban egyébiránt is két fokozat van. - Természetesen használható nagyobb hőfoktűrésű komparátor is. A hozzászólás módosítva: Feb 22, 2015
Sziasztok!
Szeretném megérteni ezt a hiszterézises komparátort... Azt értem, hogy van egy kimenetet +Ut-re billentő Up1 fesz és a kimenetet -Ut-re billentő bemeneti Up2 fesz. De ehhez kell a bemenetre egy referencia feszültség. De ahol megakadtam, az a képlet. Van ugye az egyik képlet: Up1=((Uref*Rv)+Uki(+)*Rbe))/(Rbe+Rv) Up2=((Uref*Rv)+Uki(-)*Rbe))/(Rbe+Rv) Miért ugyan az a két képlet? Illetve, ahogyan számolgattam eléggé valótlan értékek jöttek ki, szóval ha valaki elmagyarázná nekem ezt az egészet, akkor nagyon hálás lennék
Hello! Egy képlet a kapcsolás nélkül, elég érthetetlen dolog. Ha ezt a suliban gyűjtötted be, akkor talán ott kellene megkérdezni mit értenek rajta. Egyébként nem ugyan az a két képlet, hiszen U(+) és U(-) van benne. De..
- Adva van egy "nullkomparátor", ami tulajdonképpen egy végtelen erősítésű fokozat, visszacsatolás nélkül. Ennek nincs hiszterézise, oda-vissza a referencia feszültségnél billen. Tehát a kimenete a valamelyik tápfesz (+-) közeléig megy (hiszen tovább nem tud menni), attól függően, hogy a vizsgált jel nagyobb, vagy kisebb, mint a referencia. - Ha itt pozitív visszacsatolást hozunk létre, akkor a nullkomparátor hiszterézisessé válik. (Pozitív visszacsatolás olyan folyamat, ami erősíti az őt létrehozó folyamatot.) A visszacsatolás, megváltoztatja a referencia billenési feszültség szintjét, attól függően, hogy a kimenet előzőleg melyik tápfesz oldalra volt elbillenve. - Hogy a hiszterézis értéke mekkora lesz, az attól függ, hogy a visszacsatolás a kimenetről milyen mértékben hat a bementi jelre, vagy magára a referenciára. (Hogy melyikre az a kapcsolás felépítésétől függ.) - Ha a kimenet a pozitív visszacsatoláson keresztül mind két irányból képes hatni (a kimenet akár a plusz akár a mínusz táp felé van elbillenve) akkor a hiszterézis mintegy "közrefogja" a referencia értékét. Ha megakadályozzuk, hogy csak egyik kimenti tartományból hasson, akkor egyik billenési pont a referencián marad, a másik pedig elmozdul. Attól függően, hogy melyik irányból engedtük meg, hogy hasson a potitív visszacsatolás. Elmélete kb. ez a komparálásnak. Számítani csak adott kapcsolásban lehet, a visszacsatolás hatását. Ez néha körülményes, mert sok mindent figyelembe kell venni, lévén hogy az eszközök nem ideálisak. (Pld. a kimenet nem képes a tápig elmenni, maradék feszültségek vannak, stb.) Valamint a legtöbb egyszerű esetben a visszacsatolás hatása megváltozik, ha a refrencia értékét megváltoztatjuk. Így adott feladat kívánságai szerint kell a kapcsolás technikát kiválasztani, sokszor kompromisszumok figyelembevételével.
Rv-visszacsatoló ellenállás, Rbe-bemeneten lévő ellenállás.
Füzetben lévő szerint: Rv-R2 Rb-R1
Ja és egyébként ez volt osztálytársam füzete, aki fősulira jár és technikumon volt osztálytársam.Másfelé vittek útjaink technikusi vizsga után, ő fősuli én pedig villanyszerelőire.
![]() Csak hogy ne kapjam azt, hogy kérdezd meg a tanárod.
Meglehetősen macskakaparás az írás, ha nem probléma ennek megfejtésével nem bajlódnék.
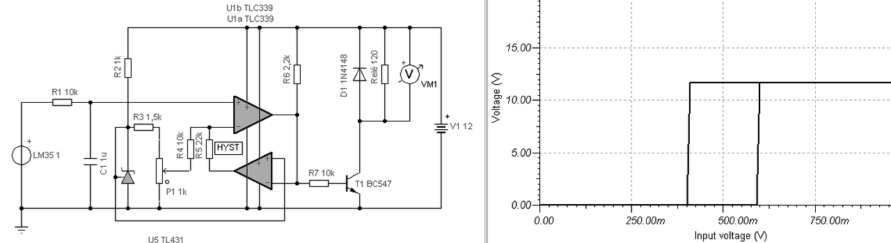
Viszont a kapcsolást nézve, viszonylag egyszerű a dolog, ha a hiszterézis érdekel. - Itt a visszacsatolás, a referencia értékét módosítja. Amivel a referencia módosul, az az R1 ellenálláson eső feszültség. Ez, amikor a kimenet magas szinten van, hozzáadódik a referenciához, amikor alacsony szinten van, levonódik belőle. - Az R1 és R2 ellenállás egy feszültségosztót alkot. Ha tudjuk a feszültségosztó bementi feszültségét, akkor az R1 (feszültségosztó kimenete) feszültsége számítható. Az osztóra jutó feszültség a referencia és a kimenet feszültség előjeles összege. - Mivel a kimeneti feszültség limitálva van, a zéner záró és nyitó feszültségének összegét adja. A zéner zárófeszültsége a példa szerint 6,25V, nyitófeszültsége 0,75V, így a zéneres határolás a kettő összege, vagy is +-7V. Az Uref értéke valahogy el van hallgatva. De ha pld. az 6V, akkor amikor a kimenet magas szintű, akkor Az R2/R1 osztóra jutó feszültség U+=7V-6V. Mikor a kimenet alacsony szintű, akkor U-=7V+6V=13V. Vagy is az R1 feszültsége sokkal kisebb, mikor a kimenet magas szintű, és sokkal nagyobb (de ellenkező előjelű) mikor a kimenet alacsony szintű. Tehát nem egyformán módosítja a referencia értékét mind két esetben. - A felső kapcsolási érték Uref+"U+" az alsó pedig Uref-"U-". A hiszterézis pedig "U+"+"U-". (Cseppet szerencsétlen ez az U+ és U- jelölés itt.) Tehát ez szerint határozhatóak meg a kapcsolási értékek. De hogy egy komparátorból hogy lesz kettő, azt nem tudom. De remélem azért érthető, amit írok.
De én magát a számítást nem értem:STehát hogyan tudok beállítani pl 4V és 6V billenési feszt, illetve hogyan tudok beállítani 8V és 10V billenési feszt.:S
Egy ilyen komparátornál nehéz változásokat bevinni, mert szinte mindenki mindenkire hat. Vagy is egyik paraméter megváltoztatása, megváltoztatja a másik paramétert (kapcsolási értéket) is. Mint írtam, itt a tényleges komparálási értéket (referencia) "közrefogja" a hiszterézis. Ha a kapcsolási értéket egymástól függetlenül szabadon szeretnéd állítani, akkor célszerű két külön nullkomparátort használni, és azok kimenetét egy RS tárba vinni. Egyik komparátor bebillenti a tárolót, másik kibillenti. Így azok kapcsolási küszöbértéke külön-külön módosítható.
A példa amit szeretnél, pld. megoldható egy LM358-al mint komparátor, és egy 555-el ami betölti az RS tároló szerepét. Természetesen valami referencia is kell. Megválasztani a megfelelő kapcsolást úgy lehet, hogy meghatározza az ember, mit milyen tartományban szeretne állítani és hogy azok egymástól függetlenül, vagy egymáshoz kötve szeretné beállítani.
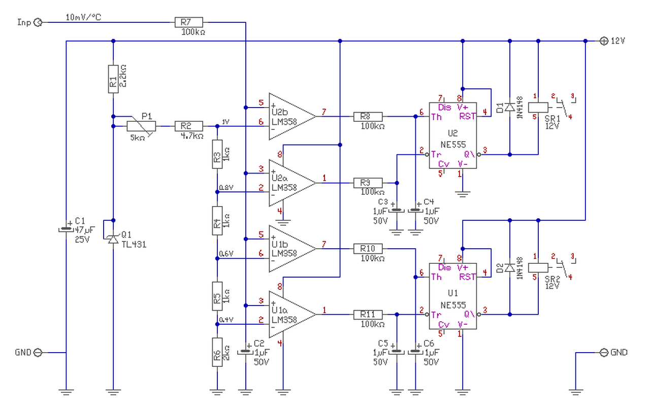
Én pontosabban egy hővédelmet szeretnék, úgy hogy 60foknál be a venti 40nél, vagy alatta meg ki.100nál le a végfok, 80nál, vagy alatta meg vissza fel.
Igen, közben megtaláltam a másik topikot, ahol leírtad. Egy LM339 komparátorral meg lehet oldani az egészet. Erősíteni sem kell a jelet. A P1 potival be lehet állítani a 60°C értéket (600mV), majd az R5-el a hiszterézis nagyságát. (Ez viszont nem állandó, mert magasabb komparálási értékhez, nagyobb hiszterézis tartozik. Viszont változtatásával, a P1-el beállított kapcsolási pont nem változik. Pld. Ha 100°C-ra állítod, akkor R5-nek 47k-nak kell lenni.)
Az LM-ben négy komparátor van. Az R1-C1 és TL431 lehet közös a két fokozatban. A hozzászólás módosítva: Dec 29, 2015
Ó köszi szépen!
A célom igazából az lenne, hogy én magam számoljam ki a dolgokat, hogy végre megértsem a komparátort.
Akkor nézd meg a rajzot, hogy működik. Annyit kell tudni, hogy az LM339 nyitott kollektoros kimenetű. De nézd meg az adatlapját..
A műszer a relére kapcsoltam, hogy látni lehessen mikor húz be. Így valóban ekkor vált. De nem 6,25V-nál (ha Te annyinak látod), hanem 625mV-nál. Mint ahogy az X tengelyen leolvasható.
Ja bocsi, elnéztem a mértékegységet, de akkor a karakterisztikát értem.De hogy a fenébe tudom én méretezni a komparátoromat, hogy ne 6.25mVnál, hanem mittom én 8mVnál legyen 12V és ne 3.75 mVnál legyen 0V hanem pl 5mVnál legyen 0V?
Látom elszabadult a fantáziád. De az problémás lenne ebben a kapcsolásban. De csak két okból. Mert a komparátor offset feszültség hibája már összemérhető az 5..8mV feszültséggel. Valamint a hiszterézist kapcsoló kimenet sem biztos, hogy lemegy olyan feszültség szintre, ahol áram is folyna az R5-ön keresztül.. Szóval nagyságrendeket nem lehet egy kapcsolásban ugrabugrálni. Az csak a számok világában lehet, az analóg technikánál nem. Vagy most elírtad a mV értékeket? Mert nem 6,25mV-ról volt szó, hanem 625mV-ról. Az mondjuk a százszorosa.
Egyébként pedig ott a trimmer poti, amin a feszültséget 0..1V-ig lehet beállítani. Tehát az elviekben 0..100°C lenne. A visszakapcsolást pedig ki kell számítani, hogy ha az R5 a GND-n van, mekkora feszültséggel csökkenti R4 a kapcsolási értéket.
Basszus elírtam..
Na szóval: ne 625mV-nál legyen +ut hanem 800mVnál és ne 325mV-nál legyen 0V hanem 500mV-nál.
A P1-en 800mV-ot állítasz be és R5 értékét úgy választod meg, hogy amikor a kimenti fele GND-n van,az R4-en 300mV essen.. És kész.
(De most már fáradtak vagyunk, úgy hogy pihi!) A hozzászólás módosítva: Dec 29, 2015
- A TL431 az R2-vel egy sönt stabilizátor, ami kb. 2,5V referencia feszültséget állít elő. Terhelhetősége Imax=(V1-Uref)/R2=(12V-2,5V)/1k=9,5mA.
- A komparátorhoz szükséges beállítható referencia feszültséget az R3-P1 osztóval állítjuk elő. Mivel az osztó ellenállása 1,5k+1k=2,5k az osztóban 1mA áram fog folyni. Így a P1-el a komparátorhoz a referencia feszültséget 0..1V tartományban lehet beállítani. - Ha pld. a P1-el 600mV-ot állítunk be és a bementi feszültség 0V, akkor az U1b komparátor invertáló bemenetére 600mV, a nem invertáló kimenetére 0V jut. (A komparátor bementi árama oly csekély, hogy R1 és R4-en létrejövő feszültségesés elhanyagolható.) Így a komparátor kimenete lehúzza R6 áramát és a kimenti feszültsége közel 0V. - A visszacsatoló U1a komparátor neminvertáló bemenete így 0V, az invertáló bement pedig 2,5V. Így annak kimenete magas szintű lenne. De mivel itt nincs felhúzó ellenállás és a kimenet szakadt kollektoros, a kimenet "ki van kapcsolva". Vagy is ekkor R5-ön nem folyik áram, így nem is módosítja R4-en eső feszültséget. (Ami ekkor nyilván nulla.) - Így ha a bementi feszültség eléri (meghaladja) a 600mV értéket, U1b átbillen (kikapcsol a kimenete). Így az R6 árama R7-en keresztül a T1 bázisába folyik be. A relé meghúz. - Ugyanekkor az U1a neminvertáló bemenete magasabb feszültségszintre kerül, mint a 2,5V. Így U1a kimenete bekapcsol. Az R5-ön keresztül az R4 felé áram folyik és R4-en feszültség esik. Az R5-R4 egy feszültségosztóként működik. Mivel az osztó "alsó pontja" a 600mV-on, a "felső pontja" GND-van (mert közel nullára húzza le U1a kimenete). A feszültségosztás mértéke Uki=Ube*(R4/(R4+R5))=600mV*(10k/(10k+22k))=187mV. Ennyivel csökkenti a visszacsatolás a potin beállított 600mV értéket. A 600mV-187mV=413mV. - Vagy is bekomparálás 600mV-on (60°C), míg a visszaváltás 413mV (41°C) értéken lesz. Természetesen így némi dolgot elhanyagoltunk, hiszen a P1 által leosztott feszültség belsőellenállása sem nulla értékű, és az U1a kimenete sem nullára, hanem néhány mV-ra tud csak lemenni. De a cél talán nem is egy olyan precíz komparátor építése amivel "nyulat kívánunk lőni". - Látható továbbá, hogy a visszacsatoláson folyó áram (R4+R5) értéke függ a potin beállított feszültség értékétől. Így a beállított bekapcsolási értéktől függni fog némileg a hiszterézis értéke is. Tehát ugyan akkora R5 esetén 100°C-nál nagyobb lesz mint 60°C-nál. Ahhoz hogy a hiszterézis °C értéke állandó legyen, az R4-en eső feszültségnek állandó értékűnek kellene lenni. De ez attól is függ mi a cél. Legyen a hiszterézis értéke állandó, vagy arányos a beállított hőfokkal. Mikor mi a célszerű. Remélem így már talán érthető. De mint említettem megoldható a dolog két műveleti erősítővel és RS tárral is. Ekkor a ki és bekapcsolási érték egymástól teljesen függetlenül állítható. De úgy meg könnyebb "eltévedni", ha a visszakapcsolási értéket magasabbra állítjuk, mint a bekapcsolási értéket.
De hogy ne csak beszéljünk róla le is rajzoltam. Amúgy szerintem az erősítődhöz sokkal célszerűbb lenne ezt a kapcsolást megépíteni. Valamint szerintem ha a borda hőmérséklete 100 fokot eléri, a végfok órái meg vannak számolva.
Hiszterézis komparátor méretezésSziasztok!Egy hiszterézis komparátort szeretnék kiszámítani amely nem invertáló, egytelepes kapcsolású. A felső kapcsolási határértékének kisámítása: VTH = ((R3 + R4)*VREF- (R3*VOL))/R4. R3 a soros ellenállás, R4 a visszacsatolás. Az én esetemben annyi plusz van, hogy az R3 ra jutó bemeneti feszültség egy feszültség osztón keresztül érkezik. Ennek felső tagja R1, alsó pedig R2. Ez mennyiben változtatja meg az alap képletet? |
Bejelentkezés
Hirdetés |















