Fórum témák
» Több friss téma |
Szervusztok.
Segítségért fordulok hozzátok. Nagyon ritkán járok fel a HE-ra, de a minap egy későbbi project révén kiötlöttem egy leendő kapcsolást amit részegységekben TTL IC-kel már félig ki is viteleztem. Nos vázolom a terveket aminek az egyszerűsítésében kérnék segítséget. Jöjjön egy kis elő esemény sorozat. A minap a PC szerelgetése közben ötlött fel a gondolat, hogy jó lenne mondjuk az új gépházamhoz venni valami ventilátor szabályozót. Némi utána járás után a potis kivitelűeket elvetettem,mert a leendő gépház előlapi ajtaját majd nem lehetne becsukni. A másik alternatíva a digitális vezérlő maradt aminek csak pár gombja van és esztétikusabban is néz ki. Találtam is egy az igényeimnek megfelelő példányt az Aerocool Coolpanel 2-est. Ami 4 ventillátort tud (mint sejtettem PWM-es eljárással) szabályozni. Nos a kis cucc gyárilag 6-12V-ig szabályozza a kimenetek feszét. Minden ág kimenetén van egy kis pár mikro F-os kondi a gyorscsatikhoz zsugorcsövezve pufferelési célokból meg,hogy a ventik fütyülését némileg kompenzálja a PWM miatt. Egyik ágon tesztelve (de a maradék 3-ra is érvényes) terhelve kb 8.8-12V között tudott szabályozni a specifikációtól eltérvén. Nos ezt a kondit kiiktattam és újabb próba után már elértem a kb 6.5-12V-ig terjedő szabályozási tartományt(néminemű fütyülés erősödés kíséretében ami a ventikből származott ,de ez legyen a legkisebb gond).Eddig az előzmények. Jöjjön a terv. Ezen felbuzdulván jött az ötlet „A fenébe miért is ne tudnék én egy ilyet sőt ha ne jobbat (bár LCD nélkül ) csinálni ami mondjuk 6 csatornás?!”Rá is találtam erre a kis egyszerű PWM szabályozóra amit sebtiben meg is építettem és működik is gyönyörűen. Hát mondom ezt SMD kivitelben viszonylag kis méretben meg lehetne csinálni 6 csatornára. Igen ám, de ott vannak a „fránya” potik. Némi neműm böngészés után találtam ezt a kapcsolást ami megint csak egyszerű, de minden csatornára kellene egyet építeni ami már nagy nyákot igényel és csatornánként 2 gombbot. Mint derült égből a villám csapás jött az ötlet, a PIC. Ugyanis egy ismerősöm felvetett egy kapcsolást amit szeretne kivitelezni amihez viszont mindenfélekép kell PIC. Na és itt jön a bökkenő, a programozás ami nálam pár éve kimerült a Pascal-al. A kapcsolást meg a nyákot megtudnám tervezni/építeni csak az a fránya program ,meg az erre a célra megfelelő PIC kiválasztása a probléma. Neki veselkedtem a PIC-ek tanulmányozásának, de nagyon ismeretlen a terep még számomra. Nos a program megírásban szeretnék segítséget és tanácsokat kérni. Ha valaki a következő sorokban ismertetett feltételeknek eleget tevő progit tudna írni azt nagyon szépen megköszönném (Egy sör mellet az anyagiakat is rendezhetjük )A feltételek amiket a PIC-nek tudnia kellene a következők: - mínium 12 kimenete legyen, 6 a csatornák FET-jeinek meghajtására,a másik 6 csatornákat szimbolizáló LED-ek meghajtására. -5 bementtel rendelkezzen a beállító gombok részére. A működést ismertetném a továbbiakban. Értelem szerűen szabályozott PWM kimeneti jelet állítson elő a meghajtó FET-ek részére (a PWM frekit még nem határoztam meg, hogy mennyi legyen,mert az majd „ha” működik a panel és a program finom hangolásával megtörténik,de mondjuk az alap legyen 150Hz). Az 5 kalibráló gomb működése: - 1:Select. Amivel az épp beállítani kívánt csatornát választjuk ki és az épp aktuális csatorna LED-je villogna a kalibráció ideje alatt. Alaphelyzetben nem égnének a LED-ek. - 2 és 3-as gomb:Up/Down amivel beállítható a ventik fordulat száma 10 lépésben azaz a kitöltési tényező 10-100%-ig lépethető legyen. - 4:Save gomb amivel elmenthető a mindenkori aktuális beállítások és ezen beállítások betöltésével indulna mindig a PIC mikor a PC bekapcsolásra kerül. Elkerülendő ezáltal a ventik indításkori felpörgetése. Ja és minden mentéskor automatikusan írja felül az előzőleg tárolt értékeket,hogy ne keljen reset-elni mindig. - 5:Reset ez is magáért beszél. Minden beállítást 0-áz. Azaz törli az éppen aktuális beállításokat és a mentettet is, és a ventik fordulatát a maximális felére veszi azaz 50%-os kitöltési tényezőjű jelet adjon az összes kimenetre. Ezt a gombot kb 5mp-ig kellene nyomni, a véletlen reset-elés elkerülése végett. Hát kb ennyit kellene tudjon a program. Minden nemű hozzászólást szívesen várok és elnézést hogy ilyen hosszúra sikeredett.
Szia!
Mivel tudomásom szerint nincs olyan PIC aminek van 6 PWM kimenete, ezért ezt szoftveresen kell megoldani Timerek segítségével. PIC-ből szinte bármi megfelelő lábszámú jó. Sőt az 5 gombnak sem kell 5 I/O meg lehet ravaszkodni máshogy is.
Ha enyire kezdő vagy a pic progizásban, akkor ne asm-ben írj progit, hanem basic-ben (esetleg pascal-ban).
Az oshon picprog, vagy a mikrobasic lesz a te progid. oshon: Bővebben: Link mikrobasic: Bővebben: Link vagy c nyelven: Bővebben: Link
Üdv!
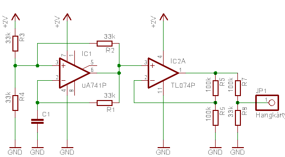
Nem akartam új témát nyitni, mert a probléma pc ventilátor szabályzás, vizszont pic nélkül. A fenti linken található kapcsolás nem vált be, mert nem tudom eléggé lelassítani a ventilátort, és ki is kéne tudonom kapcsolni a ventiket. Így elkezdtem mást tervezni (az eredmény a mellékletben) Ez még csak egy háromszögjel generátor, de mielőtt folytattam volna, megnéztem számtógépen a jelalakot, ami elég furcsa számomra. Jó helyen indul a jel, de utána negatív feszültségszintre is lemegy az áramkörből, ami elvben nem lehetséges, mert féltápról jár. A másik, hogy elég hullámos a jel. Szerintetek ez miért van így? Olyan okos a hangkártyám, hogy a jel "közepét" átrakja 0 jelszintre? Vagy mi lehet a gond? (96kHz mintavételezett, jelalak2.gif 1minta:1képpont arányú, jelalak1.gif 16minta:1képpont arányú) Válaszokat előre is köszönöm.
A hangkártya csak váltakozóáramú összetevőt mutat. Olyan, mintha az áramköröd kimenetén lenne egy soros kondenzátor, és te azután mérsz.
Aha, értem....
A dolgot úgy képzeltem, hogy a 2. OPA kimenetére jönne még 3 OPA invertáló bemenete, a nem invertálókra meg potméterek középleágazását raknám. A potméterek végei 2/3, és 2/5 feszültségen lennének, így félfordulat alá lehetne menni. A potméterek tápfeszültség felé néző ágaiba meg kapcsolót raknék, mert így OPA bemenetét lehúzhatom 0V-ra, és megáll a venti. Jó így az elgondolásom?
Mondjuk jó, de ha ott a potméter, akkor minek még kapcsoló? A potméter lecsavarásával megáll a venti.
Egyébként vedd figyelembe az OPA adatlapjában említett be és kimeneti feszültségtartományokat, mert ha lehúzod teljesen nullára a bemenetet, annak nembiztos, hogy az lesz az eredménye a kimeneten, amire számítasz, hanem akár az ellenkezője is lehet. Megvan az a bemeneti feszültségtartomány, amelyben az OPA teljesíti a funkcióját. Ez jellemzően 1-2V-al elmarad mind a felső, mind az alsó táptól.
A kapcsoló azért kell, hogy azt a tartományt kizárjam a szabályzásból, amin a ventilátor nem indul meg. Az 555-el az volt a gond, hogy nem lasította le eléggé a ventit (szreintem még félfordulattól is több a minimuma, nekem kevesebb kell), meg 555-höz nem nagyon értek. Ezért fogtam bele OPA-val a tervezésbe.
A feszültségtartományoknak utánanézek. Köszönöm, hogy figyelmeztettél.
Az 555 is igazából komparátorokból épül fel, nézegesd a blokksémáját, és meg fogod érteni.
Hát nem tudom, mennyire van értelme ennyi cuccot beleölni egy ilyen áramkörbe.
Ha csak potis megoldást akarsz, akkor talán egyszerűbb lenne egy 555-össel csinálni egy astabilt, és annak a "háromszögkimenetét" egy komparátor egyik lábára, a másikra egy potival előállított feszültséget vezetni. A kimeneten megjelenő PWM jellel lehet szabályozni a fordulatszámot. Ha hőmérsékletfüggőre akarod, akkor nem poti, hanem egy hőmérő eszköz megfelelően erősített és eltolt jele kerül a komparátor másik lábára. De mindkét megoldást ki lehet váltani egyetlen, 8 lábú mikrovezérlővel és az abban futó programmal. Akár a kettő ötvözetét is be lehet építeni a progiba, vagy bármi mást, amit kitalál az ember. Talán a héten elkészül a mikrovezérlős, hőmérsékletfüggő ventilátorszabályozóm prototípusa. Ha minden oké lesz vele, majd felteszem ide a HE-re is.
Szerintem nem fog olyan lassan forogni az, akármit csinálsz is vele. PWM-mes szabályozással jobb a nyomatéka, mint analóg feszültségszabályozóval, de még így is van olyan alacsony tartomány, ahol nem bír elindulni, de ha meglököm, utána már forog. Szóval csodákat szerintem ne várj!
Van egy IC, DS1669 a típusjelzése, ezzel sokkal könnyebben ki tudod váltani a potikat gombokkal, és így nem is kell majd akkora nyák, mert az ajánlott kapcsolásban alig van alkatrész!
Ismerem az IC-t, de a gombokkal való vezérlést már az elején elvetettük haverommal, mert a potméter szerintünk jobban nézne ki a PC előlapján. Így a hagyományos potméter adott a kapcsoláshoz.
Végülis nekem mindegy mi állítja elő a háromszögjelet, OPA-ra találtam egy kapcsolást, most azt teszteltem... Csak azért ijedtem meg, mert azt hittem, hogy a kapcsolással van a gond, és azért olyan a jelalak, mint a képen, de potyo leírta, hogy nem erről van szó.
Mikrovezérlővel akartam legelőször csinálni, de sajna a postaköltség drágább mint a vezérlő. Ahol lakom nem lehet A/D átalakítós PIC-et kapni. Pedig a programozás nekem jobban megy, mint analóg áramkörökkel dolgoznom. Hát végülis ugy 20 fordulat kéne minimumra másodpercenkén, remélem ez még elérhető lesz PWM-el.
Üdv!
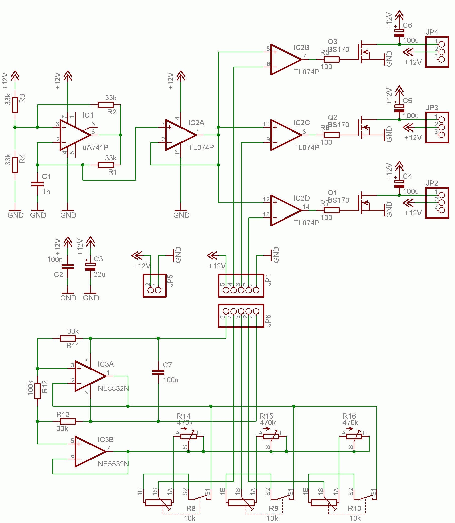
Itt tartok a kapcsolásssal (melléklet). Próbapanelon működik egy csatornát raktam össze egyelőre, de lenne néhány kérdésem még mielőtt összerakom nyákra. 1. Az IC2A feszültségkövetőt ha kihagyom, és a C1 kondenzátorról leszedett jel azonnal belemegy a komparátorba, akkor miért esik szét a háromszögjel? 2. Most kb 21 kHz a kapcsolófrekvencia,e de ebben nem vagyok biztos (így számoltam 1/[R*C*1,41] ). Jól számoltam? A 21kHz megfelel a ventilátornak? 3. A FETek után a szűrő kondenzátorok értéke jó lesz? (100uF)? 4. A FET akkora zavarjelt bocsájt ki, hogy 10 centire tőle a telefonáláskor villogó öngyúltó elkezdett villogni. Ez normális? Ha igen akkor a PC-ben fog zavarni valamit, és lehet-e csökkenteni a zavart? Még kezdő vagyok analógból is, és pwm vezérlést is először készítek, bocsi ha hülyeséget kérdeztem. |
Bejelentkezés
Hirdetés |




,de ez legyen a legkisebb gond).
) csinálni ami mondjuk 6 csatornás?!”
)



