Fórum témák
» Több friss téma |
Megoldás: vauxcheck. Motordiagnosztikát tudsz vele csinálni elm 327 interfésszel. Angol nyelven. Elküldtem az email címedre.
Jó, hír, hogy végre elkezdtek normális programokat írni ELM 327-re!
Taresz! Elnézést a téves információért!
Semmi gond.
Bízom benne, hogy Magiszter kolléga megoldotta a problémámat.Holnap próba.
Ne felejtsük,a Scanmasternek is van Opel része!!!
Sziasztok!
Kellene nekem egy egyszerű k-line ttl átalakító rajt. Van egy usb-soros átalakítóm és ehhez kellene egy egyszerű tranzisztoros átalakító. Cél IC-s azért nem jó, mert itt nem lehet kapni ilyesmiket, rendelni meg nem akarok netről 1db IC-t.
Hellóbeló....Volna egy kis meló
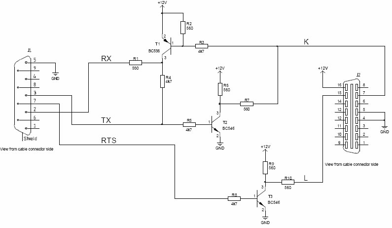
![]() KKl interfész ügyben nyomozok. Készítettem egyet ami rs232-es meghajtásról üzemel. Megy is királyul,de mivel a kis netbookon nincs soros kimenet csinálnék még egy interfészt usb meghajtásról Adott egy FTDI csip /RL/ tehát az amiben már kristálytól kezdve kondin át minden benne. Valamint egy MCZ 33190-es ISO protokollfordító. Sehol sem lelek magamnak megfelelő rajzot ennek elkészítéséhez. Volna itt valaki aki tudna infót adni hogyan s merre induljak el?Tehát gyakorlatilag egy USB portról üzemelő KKL ill VAG adapter rajzért az égbe kiáltok. Előre is köszi minden építő vagy romboló jellegű hozzászólást,ötletet,panaszt,hasfájást...Üdv : Bajoros
Helló!
Nem leakarlak beszélni a házi USB-s interfész építéséről, de 4-6 ezer forintért kapsz "kínaklónt" Csatoltam egy rajzot. Jó építést.
Helló!
Próbáld ki ezt. Jó építést.
Sziasztok!
2000-es Honda Hr-v ben a 16pólusú diag csatiban tudjátok-e mit kell átkötni, hogy ELM 327 kommunikáljon vele? 4;5 test 7 : ? 9 : SCS 14: K-line 16: +12V
K-line
Test 12V ( Szerintem a 7-es a K a 14 valami gyári cucc lehet a 15 az L a többi stimmel nálad. )
A 7-esen gyári rajz nem ír semmit, viszont a csatiban egy szürke kábel be van kötve.
Próbáltam a 14-est a 7-re átteni, így is protokolhiba van. Kiírja a modiag,hogy nem obd2 .! Mil kód 67, ilyet meg nem találtam. A 9 és 5 a kétpólusú rövirezárható csati párhuzamosan kötve. Szeretném, hatudnátok ötletet adni. (kösz)
Ha nem a 7-esre rakták a K-t, akkor nem OBDII-es, mert ott a szabvány ezt megköveteli. Ettől még protokoll szinten lehet kompatibilis vele...
Nem ismerem a Honda diagnosztikai programjait. Ha lehet márkaspecifikus programot keress, ne univerzálisat...
5+9 rövidre zárva , iso-val kommunikál, viszont modiag adatbázisból hiányoznak a négyjegyű 1-el kezdődő kódok!!!
Rá kellene menni a scanmasterrel ,a Modiag amúgy is válogatós még az újaknál is!
Még konkrét megoldást én sem találtam,bár van egy pár kifejezetten honda programom K fészre.Azokat meg még nem teszteltem...
Scanmaster eobd-t ír.
Viszont amilyen hibakódot ír, még a gyártóspec. listában sincs.(P1435;P0456) Esetleg Honda Prog?
Sziasztok!
Van valakinek rossz opcomja? Irjatok privátban. Köszi!
Sziasztok!
Nekem olyan problémám van ,h egy épített k-lineos diag adapter ki tudja olvasni a légzsákvezérlőből és az ECU-ból is a pontos típusát, és iso kódját is. De amikor csatlakozni kellene semmi válasz, ez említett vezérlők más diag adapterre kommunikáltak. Vkinek vmi ötlet?
Üdvözlök mindenkit az oldalon.Tudom nem pont ide tartozik a dolog, de ez az oldal legalább él, és vannak igazi autós szakik is. Az lenne a kérdésem, hogy egy Opel Meriva ECU-t lehet e házilag javítani??Úgy tudom ,hogy ki van öntve valami szilárd masszával, és sérül az elektronika ha nekiesek.Ha valaki szerelt már szét ilyen tipusú motorvezérlőt motorvezélőt kérem ossza meg velem az élményeit. Előre is köszönöm.
Sziasztok!
Egy Opel Astra F (96os, motorkód: C14NZ) autóm van, szeretnék vele kapcsolatot létesíteni élő adatok kiolvasására lehetőleg USBn keresztül. Milyen megoldások vannak erre? Van valami megépíthető interface vagy valami klón ami képes is kommunikálni vele 20e alatt? Csatlakozó csatolva. Milyen protokollt használhat? Csak a K-line kell nekem? (pin7?) Ha valakinek van valami tapasztalata ez ügyben legyen szíves ossza meg. Köszönöm
Én már megtekintettem az enyém (C14NZ) de szerintem nem javítható. Valami átlátszó vastagon ráfújt/kent lakk vagy műgyanta réteg van rajta hogy védje a portól de szerintem nem forrasztható. Persze ez csak tipp nem próbáltam forrasztani.
Helló!
Ha interface kell akkor ilyesmiben kellene gondolkodnod: http://www.teszvesz.hu/item/view/index.php?cod=1463183981 Ha pedig csak egy adat kell akkor az nagyon spéci és ebben nem tudok segíteni. Üdv Rumcaiss! |
Bejelentkezés
Hirdetés |





jellegű hozzászólást,ötletet,panaszt,hasfájást...







