Fórum témák
» Több friss téma |
Üdvözletem!
Op-com magyar nyelvű használati utasítást keresnék. A segítséget előre is köszönöm. Üdv: S e l f y
Azt még a vezérdiagnosztika sem ad
-de nem is bonyolult,bár sok anyag fellelhető itt
Üdv!
Köszönöm, értem! Üdvözlettel: S e l f y :yes:
Tiszteletem!
Nekem lenne egy olyan kérdésem, hogy ha egy '93-as Ventoból (2x2-es csatlakozóval) szeretném kiolvasni a hibakódokat egy olyan laptop segítségével, amin csak USB csatlakozó van, akkor azt a Vag-com szoftverrel megtehetem-e? Illetve az OBD II-USB kábelt házilag meg tudom-e csinálni?-arra gondolok, hogy a gyári interfészek mindegyikében látható egy "elektronika", de nem igazán találtam hozzá pontos kapcsolási rajzot. (1-2-t talán.) Esetleg ez az elektronikai egység nem hagyható ki?--de gondolom enélkül meg sem találja a program az ECU-val a kapcsolatot... :S Ha esetleg valaki tudna segíteni eme kapcsolási rajzot és az OBD II csatlakozó (szerintem nekem Iso 9141) lábkiosztását illetően, azt nagyon megköszönném!!! (Vagy esetleg, ha valakinek van ilyen (a fent említett Vento-hoz is jó) használt "csatlakozása", amitől jutányos áron megválna, engem érdekelne. ![]() Előre is köszönöm a segítséget!!! z.
sziasztok... megvan nekem a 2011 es bosch esi tronic pc ben... hogyan lehetne megoldani h diadnosztikat is tudjak vele vegezni ??? legyszi segitsetek
Sziasztok!
Volt egy olyan problémám, hogy Win7 alatt nem indult el vagy nem működött megfelelően néhány diag program, ami előtte XP-n tökéletesen ment. Pl.: Vag-Com, Kwp2000, TIS2000,BDM100... Namármost feltettem a Virtual PC XP mode-ot és a fenti programok nekem kivétel nélkül működnek! Nem kell öreg laptoppal kínlódni többet... ![]() Ha valakinek hasonló problémája van, egy próbát megér. Pl. VAG-COM Win7 alatt
vag com
*** Törölve !
sziasztok , nem pont ide vág a dolog opcom mal olvastam hibát c20ne opelből/calibra/ hozott egy 13 hibakódot/ lambdaszonda/ és mellé egy 255-ös hibakódot. 255-ös hibakód nem létezik vajon mi lehet ez...??
Kedves *** Törölve !
Ez a fórum nem az a fórum, itt nem oktat senki senkit !
Nehéz teher az IGAZSÁG!!
Egyébként nem kioktatásként irtam, amit írtam.De simán elhajtani valakit mert segitséget kér, (szószaporitás cimen)hát nemtudom."Itt nem oktat senki senkit". De igen is oktat.Ha az ember elolvassa a sok értelmes tanácsot,és a saját autoján ez bejön,akkor igenis tanult valamit.Mi is ez ha nem oktatás?Ha nem is a szó igazi értelmében. No csak ennyit a kioktatásról.
Sziasztok !
Renault thalia 1,4;16v 2003. A motorvezérlőt szeretném lekérdezni. Egy egyszerű 3 tranyós rs232-es interface-t csináltam hozzá a K és az L vonalat is használja. Vcds programmal próbálkozom. A program az interface-t felismeri, de lekérdezéskor azt írja ki:nincs válasz a vezérlőből. Mi lehet a baj? Előre is köszi a segítséget. Üdv !
Hali!
Azt nem tudom mi a Vcds progi, de azt olvastam valahol hogy ez a kapcsolás VAGCOM programmal műküdött. Üdv.
A VCDS-ről pedig azt írják, hogy csak a saját hardverével kommunikál.
Ez a hozzáállás egyébként nekem is nagyon tetszik. Nehogy véletlenül otthon is boldogulni tudjon az ember. Az opelt pl. 3 féle olvasóval sem tudtuk olvasni, csak a szervizben a tech 2-vel.
Sima K-s illesztővel max a VAG 4.09-es verzióig működik.
Viszont abba nem vagyok biztos, hogy az a verzió kezeli-e, azt a motort.
kamion diagnosztikai keszulekhez kelle nekem egy volvo 8 polusu adapter odb 16polosura a bekotesi rajza autokom(masolat) interfeszhez mert az eredeti roszul lett le gyartva es nem csatlakozik semijen tipusu volvo kamionhoz,mar a be taplalasa is hibas. Ha valaki talakozot ilyen problemaval segitseget kerek elore is koszonom benjamin
a reno csaladhoz a DTT programal lehet diagnostizalni es mukodik KL vonalal de viszont be kelesz alitsad com portot es a sebeseget a program nagyon jo ,sok ello adatot tekintheted meg es sok kivezerles de a te kocsid kozel jar a CAN redszer bevezetesig udv. benjamin
Sziasztok
Szeretnék készíteni én is egy OBD olvasó áramkört FT232RL szeretném meg építeni Tudtok kapcsolást ajánlani? Segítséget előre köszönöm
Kugli a barátod, képek között keresve nem kell neki 1 másodperc sem, és válogathatsz: https://www.google.hu/search?hl=hu&client=firefox-a&hs=y8t&rls=org....+FT232
Sziasztok. Most vettem egy vectra B dizelt(1997, X20DTL). Még csak ismerkedek vele, az a kérdésem hogy ennek hol a csatija, hogy kommunikál(szabványok) és melyik scenner a legjobb USB-s kivitelben(csak ez van a notin). köszi.
Sziasztok !
Kiváncsi lennék , hogy OBD 1 -es interfészt 1990 es évjáratú autóhoz lehet e kapni vagy épiteni , 12 lábas a csatlakozóm ebből 5 láb van bekötve és én csak a motor elektronikát szeretném megnézni , legalábbis a hibát kiolvasni . Lehetséges e ? Elöre is köszi
Sziasztok.
Szükségem lenne egy diagnosztikai kábelre a Fiat Puntómhoz 2003 tól későbbi gyártású. Szerintetek ez megfelel a célra, működik? Bővebben: Link Az egy plusz ha több féle autóhoz is használhatnám majd.
Hello!
Fiat progi elvileg megy az ELM-el, de csak az újabbakkal. (FIAT ECUSCAN progi) Fiat-ra van kanóc, aránylag olcsó is, és mindenre tudod használni: Bővebben: Link Itt tudsz olvasni az elm+Fiat ecuscan-ról: Google katt Remélem segítettem!
Sziasztok!
Van egy Renault Clio 1 siemens ecu val, 1995 ös E7F 750 motorral, érdeklődni szeretnék, lenne valamilyen hibakód olvasó amivel ki tudom olvastatni a hibákat belőle?? ebben még a régi 12pin-es renault csatlakozó van. csak hibakód olvasásra kell! A válaszokat előre is köszönöm! Sniper
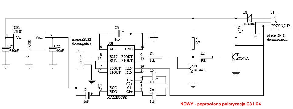
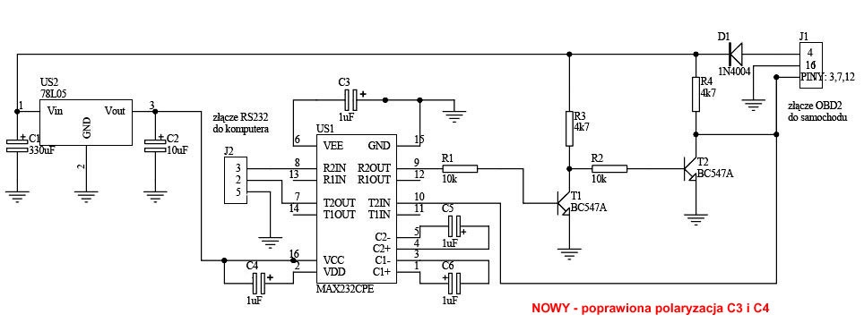
Sziasztok, a mellékelt kapcsolást építettem meg, az lenne a kérdésem hogy melyik progival tudnám az immocsipet és a távirányítót felprogramozni(VECTRA 1997. X20DTL motor, 16 lábas csatival).
Aki tudja légyszi segítsen, köszönöm előre is.Úgy tudom iso 9141 a protokoll. A hozzászólás módosítva: Nov 28, 2012
Szia, bocs hogy megszólítalak szükségem lenne a tudásodra, tanácsodra.
Megépítettem a csatolt kapcsolást, de nem boldogulok vele, az a böki hogy a kapcsolat létrejön beolvassa az ECU-t vagyis azonosítja(tech2), de tovább nem megy. Tettem a kapcs-ba ledeket és azok csak vibrálnak, új kulcsot és új távkapcsot szeretnék tanítani hozzá, szerinted a kapcsolás nem jó, vagy én rontok el valamit, esetleg a progik nem mennek tovább, AB-COM-ot is probáltam(VECTRA B 1997,X20DTL), előre is köszönöm a segítséget.
Senki sem tud tanácsot adni, hogyan, illetve mivel tudnám a kulcsot(immocsipet) és a távkapcsolót hozzátanítani?
immochipet opelscannerrel, a kulcsot pedig le van írva a szervízkönyvbe hogyan lehet. Persze, ha gyári...
Immohoz kell a PIN kód, amit a szakszerrvíztől tudsz elkérni vagy forrasztgatás.... Ha körülményes, akkor ki is szedheted a chipet és odaragasztod a gyújtáskapcsolóhoz közel. Esetleg ezt mind meg tudja oldani a szervíz, persze "jó" áron. A hozzászólás módosítva: Dec 14, 2012
Van egy ELM327 es olvasom ODB II autókat olvas elvileg. 95-98 közti jeepel megy jól mindent olvas, jeepemnél jó is.
Van egy 98 as 2.5 TD grand voyagerünk ahhoz is kapcsolódik de nem lát semmi adatot azt írja ki nem kompatibilis vezérlő, nem azonosítható típus .. Esetleg valaki használt már ilyet voyagerhez vagy caravanhoz (3.8 as hoz sem volt jó a jelenség azonos)? Nincs valami javaslat milyen szoftverrel menne stb..? Nekem a ScanTool.net for Windows v1.13 progi van hozzá meg a Scan MAster de egyik sem lát élő adatokat semmit. Köszi A hozzászólás módosítva: Dec 15, 2012
|
Bejelentkezés
Hirdetés |




-de nem is bonyolult,bár sok anyag fellelhető itt 








