Fórum témák
» Több friss téma |
Szia !
Azért a páka hőelemének a referencia feszültségét csak be kell állítani nem ? Nem ismerem fizikailag ezt a kapcsolást, de ha csak saccra van egy műveleti beállítva, akkor az nem is működik rendesen. Üdv!
Kösz az eddigi infót, a számszerű referencia feszültség érték tényleg jó lenne még.
Mivel komparálásnál az egyik bemenet a thermoelem függvényében változik... a másik bemenet meg a potméter(hőfokszabályozó) beállításával változik...
Akkor milyen számszerű feszültség érdekel.
Ha megérkezik légyszives mérd le mert akkor olyan dobozt rendelek hozzá amibe belefér.
A trafó még mindig nincs, egyéb rendelt alkatrész sincs. De gondoltam emilben rákérdezek a trafó paramétereire, és jött válasz idézek "Jelenleg sajnos nem tudunk válaszolni, mert a raktárkészlet 0!" Ezvan, és hogy mikor lesz azt nem írja, pedig egy trafó rendelve van. BB.
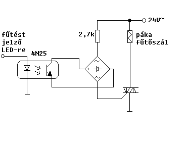
Ma lementem a műhelybe nekiestem a pákaszabályzónak, a triakos rész kijavításához (csak fél hullámot engedett át. ). Persze nem volt itthon optotriak, ezért a különféle a tranzisztoros meghajtás próbálkozások után eljutottam ehhez. Van benne egy graetz híd, egy optocsatoló, és 1 db ellenállás.
Ehhez a kapcsoláshoz való Bővebben: Link
Szia !
Akár egy szilárdtest relét is tehetsz, ugyanolyan jó. Üdv!
Ez ilyen fióktakarító akció volt
Amit ő készített szerinted nem szilárdtest relé?!
(bemenetére feszt kap akkor kimenet kapcsol, és nincs benne mozgó alkatrész)
Szia !
Gondolom sejtet, hogy a szilárdtestrelé alatt egy kész, komplett, kereskedelemben kapható szilárdtest relét értettem. Ugye egy tranzisztort sem hívunk szilárdtest relének ha kapcsolunk vele, pedig abban sem mozog egy alkatrész sem Üdv!
de tranzisztornál a "bemenet" nem független a "kimenettől"
meg szerintem mindegy hogy megveszel egy NAND ic-t vagy megépíted tranzisztorokból... az akkor is NAND kapcsolás lesz.
Szia !
Végül is igazad van, hiszen egy CPU-ban is van pár milla tranyó, építsd meg, akkor is CPU lesz ![]() Én biztos inkább veszek egy 3A -es szilárdtest relét minthogy úgy építgessem meg 3 -szor akkorába. De egyéni, aki akar építget aki meg nem nem. Azt azért halkan megjegyzem, nem véletlenűl találták ki a szilárdtest relét úgy ahogy az van egyben. Ennyi !
Tádámmmmm..... Működik, elsőre, (amolyan pöcc-röff!
)Mindenek előtt hadd köszönjem meg azoknak, akik segítettek! És a rövid kaland leírása az első komolyabb áramkörömmel: Beszereztem minden cuccot, tegnapra állt össze a teljes pakk nyákkal együtt. Este volt már, mire elkezdtem összerakni. Pákám csak egy pillanatforrasztó volt, ezért kölcsönkértem egy Wellert, de annak meg a hegyéből az első 3mm hiányzott, ütött-koptt 15 éves cucc volt. Ez van, majd lesz ez jobb is, épp ezért építem. A tudást a figyelemmel próbáltam pótolni, ezét fél kettőig tartott, mire összeforrasztottam mindent. Ekkor már nem dugtam össze, lefeküdtem aludni, de reggel hatkor már talpon voltam, mert ugye piszkálta a csőrömet, hogy működni fog, vagy füstfelhő? Gyors összekábelezés a PIKO trafóval (ami tegnap este 4 órán át bírta az 50w-os kopotthegyű wellert) és nem mondom, hogy a szokásos pulzussal be a konnektorba. Ledek be, a páka fűt!! A család, meghallva - felriadva - győzelmi csatakiáltásomra, azt hitte valami baj történt velem .Mérés a kisebbik (de hőmérős) 820Ft-os műszeremmel: letekerve 170, feltekerve 420 fok. Cinpóba, ez is oké. Már 30 perce üzemel, és szépen villog a piros led. Ma jól indul a napom ![]() Csináltam 2 képet, de egyelőre még doboz nélkül, csak úgy az asztalon, sötétben.
A képek a telefonommal készöültek, a minősége ennek megfelelő, sorry.
Videót is csináltam, működés közben:
Bővebben: Link (És már 1 óraj maegy nem melegszik semmi, kivéve a pákát )
Szia !
Vegyél egy műszerdobozt 500Ft -tól idul, nézz körül elektronikai boltokban. Pont erre gondoltam mint amit Braf belinkelt Üdv!
Köszi a tippet, közben találtam egy boltot, ahol 1100+Áfáért vettem egy dobozt.
A végeredmény ilyen lett:
Még a kalibrálást kell elvégeznem, ahhoz szerencsére van egy hőmérős multiméterem.
Igazából csak azt kellen tudnom, hogy milyen módon érhetem el, hogy a 300 fok pont a poti középállásánál legyen? Szerk: Közben megnéztem (megmértem) a poti hasjszálpontos középállása műszer szerint 298-301 °fok között van. Ez olyan jól sikerültr elsőre, hogy állítanom sem kell. (A két trimmert még beforrasztás előtt 300Ohmra, ill 1.2kohmra állítottam).
csiszold le simára
öntapadós matrica öntapadós átlátszó tapéta
Én azt találtam ki, hogy megrajzolom a gépen az előlapot, beviszem fénymásolószalonban kinyomtattatom öntapadó fóliára, és lelamináltatom, tehát rakatok rá átlátszó fóliát. Szerintem ez így elég kultúráltan tud kinézni, és még nem is lehet összemaszatolni, levakarni könnyen a fólia miatt
Ez szimpi.
Köszi, azt hiszem kipróbálom.Volt közbe egy próba: poti középállásba (300fok) 1.5 óra üzem. eközben 99%-ban villogott a piros LED, néha azonban kb. 5mp-ig folyamatosan világított, és volt, hogy elaludt szintén pár mp-re. Ez normális, így is kell lennie? Ja és bedobozolva, semmi furat a dobozon 40W/22V PIKO trafó és NEM melegszik, épp csak nagyon halványan langyos, a doboz kívülről, a tök hidegtől másfél óra után is csak 3-5 fokkal volt langyosabb. Akkor ez mehet hosszabb távon így?
Köszönöm a megnyugtató válaszodat! :worship:
Végre elkészültem az egésszel de akatd egy nagy problémám :
Éppen örülök a fejemnek hogy kész, kapcsolom be erre leveri a biztosítékot. Itt baj van. Kimegyek felkapcsolom, de megint leveri. De a zöld led egy pillanatra felvillan. Mondom biztos a 230V os részen van a baj. Ellenőrizem a hálózati kábelt : OK kapcsoló : OK Trafó primer: 2ohm gyanúsan alacsony Kiforrasztom a sec.-ert a panelból és rámérek : 45ohm gyanúsan magas Felcseréltem a secundert meg a primert... (f@x ért nem volt megjelölve én meg a vastagabbat kötöttem a panelra a vékonyabbat a hálózatra) igy a trafó ha egy pillanatig is de ~2300V ot adott az elektronikának... (230V:24V --> ~10:1 , igy meg 230V:2300V --> 1:10)tönkrement az egész szerintem kezdhetem előröl a szabályzó megépítését
Sziasztok. Én az imént készültem el a hőfokszabályozómmal. Figyelemmel kísértem a fórumban leírtakat, mások építési tapasztalatait. A Masterfoxx kolléga által épített két triakos verzióhoz rendeltem meg az alkatrészeket, de nem kaptam érzékeny gate-s verziójú triakot, csak sima BT139/600-at. Mivel közben kiderült, hogy a két triak csak félhullámú váltóárammal fűti a pákát, ezért a szintén Masterfoxx által közzétett, optocsatolós-Graetz hidas megoldást építettem meg. További változtatásként, mivel dupla szekunder tekercses transzformátorom volt itthon, külün áramforrásról hajtottam meg a vezérlő részt és a pákafűtést. Úgy néz ki, jó lett, fűti a pákát, és 5-6 Celsius fokon belül tartja a hőmérsékletet. Köszönöm a fórumban leírt értékes hozzászólásokat, mivel sokat segítettek az utánépítésben.
Ui.: Braf kolléga, nem te vagy az egyetlen aki így járt, hogy felcserélte a transzformátor kivezetéseit. Én a 13ezer forintos Maxwell multiméteremet gallyaltam le így (felrobbant benne egy IC)
Gratulálok a pákavezérlődhöz! Kultúráltan néz ki, nem úgy mint az enyém
a graetzes optós rész nálam a levegőben van... |
Bejelentkezés
Hirdetés |












(230V:24V --> ~10:1 , igy meg 230V:2300V --> 1:10)






