Fórum témák

» Több friss téma
Fórum » Óriás trafós vmi
 
Témaindító: Gery, idő: Márc 9, 2007
Lapozás: OK   2 / 3
(#) Gery hozzászólása Ápr 17, 2007 /
 
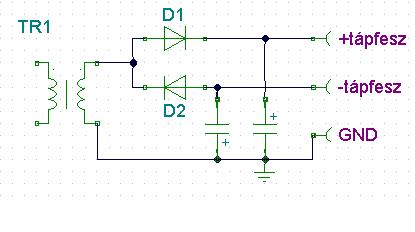
Szétszedtem az egészet és 2dióda volt benne.Lehet egyenirányítani két diódával is??A képen látható módszer azért nemjó mert nekem megvan a +,-,gnd kábelek.

Vagy mien tipusú diódát kell venni??? mert ez 1985-ben készült szal ilyet nemigazán lehet kapni..
(#) Tom025 válasza Gery hozzászólására (») Ápr 17, 2007 /
 
Szia! lehet egyenirányítani 2 diódával is, ha van 2 tekercs akkor egyszeres tápfeszt simán lehet velük előállítani, ha +/- táp kell, azt is meglehet csinálni, de így (egyutas egyenirányítás) nagy értékű kondik kellenek utána pufferelni mert nagyon hulámos lesz a fesz ezek hiányában. Én úgy gondolom ez amit most leírtam nagyon alap dolog, itt a HE-n is van róla egy cikk, érdemes lenne kérdezés előtt körbenézni! http://www.hobbielektronika.hu/cikkek/egyeniranyitok_-_tapegysegek.html

Üdv, Tom
(#) patexati válasza Gery hozzászólására (») Ápr 17, 2007 /
 
Tekercseléssel lehet akkutöltő/bikázó akár teherautóhoz,lehet belőle 220/220v-os védőleválasztó,lehet belőle legalább egy 100A-os egyenáramú hegesztő Lágyindítás vagy legalább 25A-os biztosíték mert lecsapja az autómatát mert nagy az áramfelvétel ekkora magnál indításkor!
(#) Gery hozzászólása Ápr 17, 2007 /
 
Lágyindítóm van hozzá és már beis üzemeltem.
Mivel a trafókat horribilis áron árulják és én erősítőt akarok építen ahhoz lesz.Igaz a tizedét nem használja ki de mind1...
(#) Gery hozzászólása Ápr 17, 2007 /
 
Itt van az egyik dióda...hát nem kicsi
Oroszul van vmi ráírkálva meg annyi hogy:
B25-(a diódának a jele) majd 0285
(#) patexati válasza Gery hozzászólására (») Ápr 17, 2007 /
 
Az biztos,hogy nem fog esni a feszültség totál hangerőn sem!Bár én már hallottam több ezer Wattos erőlködőt építő emberkéről is De hát ahhoz hangfalak is kellenek mi hatalmas összeg lehet Mindenki másra költ Egy problémád lesz vele,hogy nem éppen mobil a mérete és a súlya miatt de viszont nagyon stabil lesz Az a dióda minimum 10A-t tud de többet is elvisel mivel orosz Abszolút nem kényes én a heggesztőmbe raktam négyet és nem is melegszenek
(#) patexati hozzászólása Ápr 17, 2007 /
 
Bocs elírtam 100A csak nem tudo már módosítani
(#) huhuu válasza Gery hozzászólására (») Ápr 17, 2007 /
 
Valaki nem tud valami infót erről a B 25 -ös egyenirányítórol, mert nekem is van 4 belőle és jó lenne tudni, hogy mit tud.

Gery: Egyszer én is építettem egy brutál nagy táppal egy 4*100 wattos erölködőt(tda7294) Majd megszakadtam, mikor vonattal vittem valahova. Komolyan!!! Talán, mert brutális volt a dobozolás is....
Sajna már darabokra szedtem és nem tudom lefotózni....
(#) Gery válasza patexati hozzászólására (») Ápr 17, 2007 /
 
Sztem a trafó küldön dobozba lesz mint a végfok a mobilitás miatt(ha csak a pár méterrel akarom arráb rakni a trafó maradhat )
Amúgy csak az a baj hogy (lehet én vok hülye) de sztem Tom025 félreérthetett mert az egyenírányítást én is elolvastam(most is ) de nekem olyan kéne két diódával hogy a tda7294hez jó legyen :szal szimetrikus legyen...
(#) patexati válasza Gery hozzászólására (») Ápr 17, 2007 /
 
Szerintem gréc kell mivel olcsóbb mint a nagy puffer és simább sokkal!(4 dióda a trafó középmegcsapolásosés ez a GND)Nagy teljesítményő erősítőben nem is láttam a két diódás megoldást valószínű nagyon búghat vele!
(#) Gery hozzászólása Ápr 17, 2007 /
 
A búgásra nemgondoltam...akkor marada a "gréc".
Majd vmeik nap bemék a boltba hogy mennyi lehet egy ien dóda...(hátha lehet rendelni ugyanilyet akkor elég 2dba )
(#) patexati válasza Gery hozzászólására (») Ápr 18, 2007 /
 
Szerintem vegyél egy komplett hidat egyben nem kell az egyenirányítónak 200Ampert tudni!Elég ha veszel egy 20-30A-os hidat az már igen negy erősítőt elvisz és max egy ezres!Egy ilyen dióda elég drága több ezer darabja de felesleges ha erősítőt építesz!
(#) punkkazy hozzászólása Ápr 18, 2007 /
 
A diódákat be tudod azonosítani a DIÓDA KATALÓGUS nevű könyvel. Nekem elektronikusan van meg. Ha kell átküldöm a mailodra, csak add meg!
Csá!
(#) Gery hozzászólása Ápr 18, 2007 /
 
Na majd ha elküldöd a dióda katalógust majd átdúrom hogy mijen árba vannak és ha drága max veszek egy diódahidat(a katalógus amúgy is jól jön mikor más kell mondjuk):yes:
De mikor multkor is egyenirányítottam diódahíddal akkor terheletlenül is elkezdett barómira melegedni.Elvileg a feszültség jó volt neki....
(#) patexati válasza Gery hozzászólására (») Ápr 18, 2007 /
 
Nagyobb híd hűtőfelűletet igényel de üresjárásban nem melegedhet!!!Ott vagy valami zárlat vagy a híd volt hibás!
(#) angelero hozzászólása Ápr 18, 2007 /
 
Esetleg hegesztőtrafonak jó lehet, és mellé egy szabályzó és kész is.
(#) Gery hozzászólása Ápr 18, 2007 /
 
Tényleg és a folytótrafója jó vmire???(azon csak két kivezetés van)
(#) Gery hozzászólása Jún 20, 2007 /
 
Nah üdv ismét!
Megcsináltam ezt a trafót 1db tda7294nek naon komoly lett csak megmozdítani alig bírom de nemis lényeg mert kültéri hifinek van
Azt tervezgetem hogy majd csinálok belőle egy giga aktív mélynyomót A trafó méretei meggyőzőek a teljesítményhez de ez kettős trafó.Mármint van neki +gnd- kivezetése és egy asszem 100V körüli.
A nagy kérdés az hogy hogyan tudnám megállapítani a teljesítményét a +gnd--os 24Vnak????
Én olyanra gondoltam hogy vmi fogyasztót(mint pl izót) kéne rákötni és meddig erős a fénye v nemtom....
Ötlet?
(#) eSDi válasza Gery hozzászólására (») Jún 20, 2007 /
 
A primer és a szekunder vezetékek keresztmetszeteiből szerintem következtetni lehet a teljesítményére....
De szerintem pontosan nem tudod megállapítani a teljesítményét, ha nem tudod a trafó pontos méreteit....
(#) Gery válasza eSDi hozzászólására (») Jún 20, 2007 /
 
Nah majd megsasolom tolómérővel majd jelentkezek
(#) Gery válasza eSDi hozzászólására (») Jún 20, 2007 /
 
Nah megnéztem annyira nem bíztatóak....
A primerbe menő kábel a szigetelés nélkül 5mm a secunderből kijövö+gnd-24V-é pedig(szintén szigetelés nélkül) 1-2mm.De nem sodrott hanem egy vastag huzal.(alig lehet mozgatni mert kemény)
Szerinted ez így mittud?4 vagy 6 Tda7294 elmenne róla??
(#) eSDi válasza Gery hozzászólására (») Jún 20, 2007 /
 
Ha 1-2mm a szekunder vezetékek átmérője, akkor azokon max 10-20A folyhat át... De ez csak a táblázat szerint... a trafó lehet, hogy rendesen túl is van méretezve.... úgyhogy lehet hogy nem tud ennyit...

A Primer vezetéke meg gyanusan vastag! Annak sokkal vékonyabbnak kellene lenni...
(#) Gery válasza eSDi hozzászólására (») Jún 20, 2007 /
 
de annyi is naon masszív de mondom van egy másik kivezetés a secunderbol ami 88Voltos és ott kb 10mm vastag sodrott kábel van.
Akkor azt mondon nembírna el annyit me egyébként a SAL BEAST 250 et akkarom halytani(a mostani terv szerint de távirányítót is akarok amihez még kell egykis tudás ) de néztem hogy a 7294 nemtud 4ohmot. Nah mind 1 tulképpen ez a szub akarna menni ról...
Vélemény?
(#) Gery hozzászólása Jún 20, 2007 /
 
NAh senki semmit?
Amúgy lehet hogy nemfejezt ki magam elég érthetően
Mivel a hangszóró 2x4ohm ezért 2x2 tda-át akartmam csinálni hozzá(2-2hídba) de ahogy elném az nemtud 4oohmot sajna De vmi más erolködövel sztetek a trafó bírná?
(#) Gery hozzászólása Júl 10, 2007 /
 
Arra gondoltam hogy a teljesítményét nemlehetne kiszámolni a P=(UxU)/R képlettel??? Ezzel trafó teljesítményt lehet számolni?? ÉS akkor 230X230=52900 és ezt elosztani a primer tekercsek ellenállásával?
(mondjuk akkor ennek reálisan gondolkodva 50Ohm körülinek kell lenni csak azért nemmértem le mert ahoz szét kikell "bányászni a dobozból és ha ez nemjó feleslegesen nemszedem ki)
Szal ez a képlet így jó lehet?
(#) Gery válasza Gery hozzászólására (») Júl 10, 2007 /
 
Nah inkább lemértem nem vacakoltam, és 41ohm jött ki ami 230X230/41~1200Watt. Ez ekkora vasmagra valós telejsítménynek néz ki szal ez a kérdés is megoldódott...
(#) Isti hozzászólása Júl 10, 2007 /
 
Lehet h hülyeséget írok, de ha azt vesszük h 1200W, és 41 ohm a primer, akkor 230-ról felvehet kb 5A-t, és a hőteljesítmény csak a primeren: 5A x 5A x 41 = 1000W!!!
Tehát sztem nem mehet be ilyen sok A a primeren...
(#) Gery válasza Isti hozzászólására (») Júl 10, 2007 /
 
Nemtom....
A primer kábel vastagsága 5mm ami elég vastag
(#) Isti válasza Gery hozzászólására (») Júl 10, 2007 /
 
Akkor nem lehet 41 ohm. Az én 30VA-s trafóm primer ellenállása annyi. Pedig az vékony rézdrótból van <0,5mm, és sok menet.>
(#) Gery válasza Isti hozzászólására (») Júl 10, 2007 /
 
Akor nemtom... (de a multiméter 41.5ohmot mutatott az tuti)
Következő: »»   2 / 3
Bejelentkezés

Belépés

Hirdetés
XDT.hu
Az oldalon sütiket használunk a helyes működéshez. Bővebb információt az adatvédelmi szabályzatban olvashatsz. Megértettem