Fórum témák
» Több friss téma |
Mielőtt kérdezel, a következő két dolgot ellenőrizd!
I. A helyes tápfeszültségek megléte.
II. A kimeneten van-e egyenfeszültség.
Élesztés.
Az eredeti kapcsolást megépítettem már és szépen dolgozik, csak kiváncsi lettem volna, hogy fetekkel milyen a hangja.
Halkabb...
Nem érdemes, nem fog akkorát szólni. Egyébként meg használd a Válasz linket,mert sokszor több témában is vannak hsz -ek és nem lehet majd tudni, ki melyikre és kinek írt választ.
Bocsi, még reggel van
Én az előbb egy topicnyitó hsz -re írtam választ....
Inkább a meleg... A kimenő feszültség bipoláris tranzisztorral több, mint fetekkel. Ha valaki a maximumot akarja kisajtolni egy ilyen végfokból, hogy minél nagyobb teljesítményt adjon le, akkor nem érdemes fettel megcsinálni, az ilyen, viszonylag kis feszültségről üzemelő végfoknál a max. teljesítmény bipolárissal jóval több. Ez igaz egyébként nagyobb tápfeszültségű végfokoknál is, csak ott nem annyira jelentős az eltérés, meg ott eleve úgy tervezik, hogy a kívánt teljesítmény meglegyen, vagyis fetes végfoknál kb. 2-3 V -tal nagyobb tápfeszről megy a végfok, mint bipoláris végtranyókkal. Egy eleve nagyobb tápfesznél ez nem számottevő, de ennél a kapcsolásnál ez már jelentős különbség. A tápfeszt meg nem tudod megemelni, mert az ic max. feszültsége korlátozza.
Én nem a teljesítményét akarom növelni, hanem csak a hangjára lennék kiváncsi, hogy mivel lenne másabb.
Sokkal rondább, "karcosabb" hangja lenne fetekkel.
Értem, akkor felejtős a dolog.
Készíts egy "karcos hangú" VF3-at mellé, és vesd össze a két hangot, s dönts a hallottak szerint. :yes:
Már a paneljét elkészítettem, de még nem ültettem be az alkatrészeket, de rajta vagyok az ügyön
Szia! Bővebben: Link
Hello
Van valakinek egy brutál teljesítményű erősítőhöz rajza ami nagyábból egyszerű is? 10kW-os mélyládát kéne vele bőgetni. Most egy 1000W-os szekérerősítőröl megy de az elég kevés neki.
Bővebben: Link Nem töltené ezt nekem le valaki? Mert én sajna nem tudom.
Ez elég érdekes, Biztos vagy benne, hogy az a láda 10kW-os?
Ilyen teljesítményű erősítő csak kapcsolóüzemü van ami nem nevezhető egyszerűen és kb másfél millió forintba kerül.
Miért nem tudod? A nyákfotó alatt kattintasz a Get Manual-ra és már jön is.
Azért én megnézném azt a ládát ami elvisel 10kW-ot. Ha lenne is ilyen végfokod miről táplálnád a 16A-es kismegszakítóról? A 35A-es is kevés lenne neki.
Méréseim szerint BD tranyókkal sem lesz 25Watt a teljesítménye. Maximum 10Watt. TIP122 és társával is 10 - 12Watt teljesítményt lehet kivenni 2 x 16,8V feszültség mellett.
Hú. Hát erre nem is gondoltam hogy az ármafelvétele ekkora lehet.
Milyen erősítőről is van szó? Egy kapcsolási rajzból azonnal kideríthető, hogy hogyan élhette túl az erősítőd a rövidzárlatot.
Bizonyos tranzisztorok a szokásos teljesítményük sokszorosát elbírják rövid ideig. Teszem azt 1 - 2 mp-ig 20Ampert - 30Ampert. De mégis, nagyon ritka az ilyen jószág. Gyanítom, hogy ott valami védelem van a háttérben. Sok sok erősítőt építettem, használtam már. Amelyikben nem volt rövidzár, illetve túlterhelés védelem, az mind kiengedte magából a működésükhöz elengedhetetlen füstöt. (rövidzár hatására természetesen) Mondjuk ha pl. egy MJ15003-as tranyóval szerelt végfokod van, amit 20V-ról hajtasz 100Wattos trafóval, emitter ellenállással, akkor ott azt nyugodtan rövidre is zárhatod. 250Watt ott nem fog átfolyni a tranyón értelem szerűen. Viszont egy több 100Wattos végfoknál már megnézném ezt az esetet.
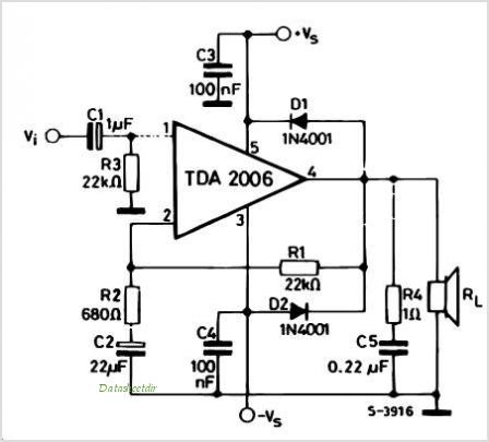
üdv a bekarikázott kerámia kondira mi van ráírva mármint ha egy nyáklapon keresem milyen szám van rajta és mi lenne ha kihagynám az 1r ellenállást a kondi fölött illetve hogy a negatív ág csak a piros körrel jelölt helyen ér össze a másik a másik részel vagy följebb is ? bocs a rósz fogalmazásért mindkét kapcsolási rajzott felteszem
Úgy írtam, hogy kb. 25W lehet.
A tápfesz alapján kb. az a plafon 4 Ohmra, 25W -hoz 10Veff feszültség kell. A kapcsolás ok, de ehhez más tranzisztorok és ic kellene, akkor kb. annyi kihozható maximum. Az ic kimenő árama kevés hozzá, de vannak nagyobb áramú opamp ic -k, és vannak olyan végtranzisztorok, amiknek 8-900 , vagy még több a bétájuk és nem darlingtonok. Ilyenekkel kb 25W környékén lehet a maximális teljesítmény. Ezért írtam, hogy annyi lehet....
104 lesz ráírva, ha bontod, olyat keress.
Az 1 Ohm, és a vele sorba kötött 220nF gerjedésgátló funkciót lát el az ic kimenetén, úgyhogy inkább ne hagyd ki azt a 2 alkatrészt. A rajz jó, alul nincs kötéspont, ez kétoldalas tápról üzemelő kapcsolás, a GND -hez képest kell neki adni egy pozitív és egy negatív tápfeszültséget is.
A kétoldalas táp anyit tesz hogy 2*12volt vagy csak 1 *12 volt ez nem tiszta
3 különböző kapcsolást is gyilkoltam már és mind túlélte.
Még, ha nagy a is a trafó akkor is leesik a tápfesz és az emitterellenállások is segítenek.
Üdv.
Nézegettem amit sound.man kért rajzot.Itt amit bekarikáztam az olyan h.sz védelem(egyen fesz.védelem),mint ami az eredeti Quad405-ösben is van? Tudja valaki hogyan működik ez?Minek oda az az SBS vagy mi? Kép
A kétoldalas az 2*XX Volt. Két egyforma feszültség, ellenkező polaritással összekötve a közös pontnál (GND).
De az előbb már leírtam. Szerintem a "Kezdő kérdések" című, bal oldalon kiemelt topicot bogarászd, és oda írd a kérdéseidet, mert ezek alapján még eléggé kezdő szinten vagy.
Láttam már 10kw os erősítőt meg 12 kw os 155dB re saccolt ládát közelről (4m) csak 144et dolgozott... amúgy ott már nem "220" rol megy hanem 380ról...
|
Bejelentkezés
Hirdetés |











