Fórum témák
» Több friss téma |
az egyiket megtaláltam
http://www.nih.gov.hu/palyazatok-eredmenyek/baross-gabor-program/in...-kozep
Ahha. Ennél részletesebben érdekel, de ezen már el tudok indulni. Kösz.
És nem egyszerűbb építeni egy ilyet, mint megvenni?
Ha talalsz valamit tedd kozze itt is. Mast is erdekelhet!
Komponensről beszéltem, tehát te építed meg, csak vannak erre céláramkörök annyiért, hogy nem gondolkozok a diszkrét megépítésén
. De természetesen nem nehéz csinálni ilyesmit. Disszipatív áramgenerátort lehet építeni műveletierősítővel, s ennek referenciáját tologatva a kimeneti áramerősség is változhat. Ha hálózati üzem ésvagy nagyáramú LED-ek, akkor kapcsolóüzem ajánlható, ehhez az 555-ös IC a legpraktikusabb, ebből kell építeni egy PWM áramgenerátort. Ebből Skori oldalán találsz készterméket is.
Sziasztok,a véleményeteket szeretném kérni, hogy életképes e a következő dolog:
Itthon ledesíteni szeretném a világítást, az egész házban. Elképzelésem az, hogy egy kismegszakító után egy toroid trafóval csökkentem a feszt kb ~28 ra,az egyenirányitva,pufferelve 40 volt.Innem lenne leágaztatva a helységek fele,a fényforrások pedig 10db sorbakapcsolt smd leddel lennének megoldva. Észrevételeket,tanácsokat szívesen fogadok. Üdvözlettel : Krisztián
A ledeknek stabilabb táp kell, power ledeknek áramgenerátor, 12V-os led csíknak stabil 12 V. Nem lenne egyszerűbb szobánként 1-1 kapcsolóüzemű táppal vagy áramgenerátorral, utóbbit már fillérekért kapsz 3W 625Ft vagy led csíknak izmosabb 12v 20A Ehhez még fényerőszabályzót is kapsz. táp.12v 8A
Vagy akár saját készítésű táppal. Kapcsolni mindenképp a 230V-os oldalt javaslom. Egy olyan toroid, mellyel az egész lakás áramellátását végeznéd, önmagában üresjáratban is fél vagyont megeszik. (Egyszer mértem egy izmosabbat, terhelés nélkül is 50W-ot evett, vagyis 36KW-ot havonta!) Nem beszélve kis feszültségen a kábelveszteségről. A táphoz minél közelebb legyenek a ledek.
A LED-ek hálózati táplálásán már nem kell agyalni, mióta a Philips és most már a Samsung is megjelentette a 220V AC feszültségről közvetlenül megtáplálható LED-jeit. Lásd pl.:HV-AC-LED
Először is köszönöm a gyors választ.akkor érdemesebb lenne meghagyni a 230 at és a led elé tenni,vagy a leddel együtt panelra a trafót? kaptam kb egy fél szatyornyi smd ledet,adatlapja szerint 3,5-4,2V 20mA ezért gondoltam hogy 10 et sorba dobok és igy a 40 volt az jó lesz.
Úgy tervezd meg, hogy akár 5 év múlva is tudd bővíteni, javítani... Letőleg szabvány feszültséggel.
Mindenképp kapcsolóüzemű táp/áramgenerátor max 70%-on hajtva, ledek 15mA-rel. Ennyi leddel akár egy jó csillagos égbolt projektbe is belekezdhetsz. Minden helyiségben más-más csillagkép. Egyébként milyen ledek? Típus? Egyformák?
kapcsoló üzemű táp? ebben a konfigban ugyis kapcsolóval kapcsolnám... Osram LTW673 a típusa.
Félre értettél, a tápegységben nem trafó van hanem elektronikus, és ezt hívják kapcsolóüzemű tápnak.
Bővebben: Link Minden tápnak van saját fogyasztása, egyrészt emiatt kell a 230V oldali részen kapcsolni. Áramgenerátort, ha a led oldalán kapcsolgatod, felszökik a feszültség, és a ledek elszállnak, emiatt tilos itt megszakítani az áramkört, csak a nagyfeszültségű oldalon szabad. Ezekkel a ledekkel szép kis projekt lesz. Hogyan tervezed a felerősítését? Egy 12V 2A-es kapcsolóüzemű táppal 70% terhelés és 15mA-es led áramnál kb. 280 db ledet tudsz meghajtani, Ez már elég fényt ad, és a primer oldalon szakítod meg az áramellátását. De ha kevés és nagyobb választék kell akkor innen válogatharsz meanwell tápok
Mostmár értem,Köszönöm az infót! Először a garázsban rakom össze a dolgot, ha nem lenne szép,ott senkit nem zavar
Szóval 10mX10m es a garázsom, most 4 sor neoncső van, azok helyére szeretnék kisebb panelokat csinálni amin kb 20-30 led van és sok ilyen kisebb panelt hogy egyenletesebb legyen a fény terítése. Lakáson belül pedig így első elgondolásra kb10cmx10cm -es panelekre a ledeket. a panelt pedig ... hogyis magyarázzam szoval fentröl lefelé igy nézne ki: menyezet,távtartó,panel,hosszabb távtartó, alulra pedig a paneltól kb 2-2 centivel nagyobb üveglapot (nemtudom mia neve,nem az átlátszó üveg hanem ami ilyen fehéres,áttetsző) és ezt egybe fellehetne csavarozni. Mellékeltem egy rajzot, a zöld a panel a sárga az üveg. Szerinted jó ötlet?Neked van valami ötleted?
Esetleg körbe raknám az oldalfalat díszlécekkel, és afölé tenném a ledeket rejtve. Talán egyszerűbb is megcsinálni. Ötletadónak Bővebben: Link
Épp ma takarítottam világítótesteket itthon, arról ugrott be, hogy a por elleni védelemre is gondolj a tervezéskor.
Ez jól néz ki,csak nekünk álmenyezet van,spotlámpákkal... az meg sztem nem nézne ki esztétikusan ha a spotok ottmaradnak...
Most jut eszembe. Csináltam ledes világítást döglött "újrahasznosított" LCD monitor kijelzőjéből. Az elejéről levettem a szürke polarizációs fóliát, a fehér fóliákat és a fém keretet, hátlapot rajta hagytam. Kávát, elektronikát, mindent kidobtam. Az én megvalósításom szerint körbe lett rakva 5050-es ledekkel a kijelzőben levő üveglap. A kijelző fénye nagyobb volt mint a régi monitoré. Szép diffúz fénye van. Ez akár az álmennyezetre is helyezhető, szalonképes.
Gyári kivitelben: Bővebben: Link
Ez tetszik! Akár egy vastagabb (0,8-1cm) Plexi lappal is jól nézne ki nem?
Igen, a kidobott monitor viszont ingyen van.
Mielőtt belevágsz a projetkbe ezekkel az Osram ledekkel, javaslom számolj utána hány db kellene kiváltani egy izzót és az mennyit fog fogyasztani.
Előrevetítem az eredményt: meg fogsz lepődni és rájössz hogy inkább a TE..O-s izzó mint ezek.
Cimopata-nak igaza van. Azok a LED-ek amik 15mA-el táplálhatók, nem adnak nagy fényerőt és nem is világítási célokra lettek tervezve. Nagyon rossz a hatásfokuk. Borzasztó sokat kéne összerakni és a fénycsövek fényerejét el sem érné.
Természetesen az Osramnak vannak Power LED-jei is, melyek 350mA mellett már 90-100lm fényáramot biztosítanak. Pl. a Golden Dragon Plus sorozat. Csak összehasonlítás kedvéért egy 10W-os kompakt izzó 400lm fényáramot biztosít.
Hibás infók elröppentéseként szeretném megemlíteni:
a 15mA-es ledek hatásfoka a legjobb az összes led közül (általánosítva). Efelett már a teljesítmény növelésével csökken a hatásfok. 1W-os led a legcélravezetőbb a lumen/W arány tekintetében. 3W már nem hozza ezt a hatásfokot. A 20W-os Power ledek lazán verik a 100W-os hagyományos izzót, viszont ez már elég rendesen melegszik, ez is mutatja a hatásfok csökkenését. Cserébe könnyen szerelhető, és nem is igényel szaktudást.
Meg talan annyival egeszitenem ki, hogy a 20W-os power led NEM eleg jo egy szoba bevilagitasahoz (sajat tapasztalat, hogy az altalanos fenyessegerzet meg egy hatvanas korteet sem haladja meg). Még a nagy fenyszoguek is inkabb csak a negyedet vilagitjak be a szobanak, azt viszont tenyleg fenyesen. Talan ha tobbet alkalmaz valaki, eltero szogben beallitva vagy a szoba tobb pontjan elhelyezve, erzesem szerint min 4db kellene normalis fenyerohoz.
Egy időben az egyes főleg kínai cégek egymásra licitáltak a egyre nagyobb W-értékű LED-jeikkel, de az arányosan nagyobb fényáram elmaradt. Borzasztó volt (van) a hatásfokuk. Talán ezért is döntöttek úgy a neves gyártók, hogy bevezetik a lm/W paramétert. Ettől kezdve valahogy a háttérbe szorultak a piacról a 20-30W-os LED-ek : ). A 100lm/W értékű LED-ek már igen jó hatásfokúak, bár itt még mindíg képbe jön a CRI paraméter, azaz a színvisszaadási index. Minél nagyobb ez az érték, annál jobb. Bár nem minden alkalmazásnál van szükség magas értékekre.
Nekem műhelyben és szobámban is 20W-os led világít. Szobámban már jó ideje. Az általános fényességérzet veri a 100-as izzót. 1600lumennel már nem kell kiegészítő fényforrás. 140-150 fokosra saccolom a szögét, ez annyit jelent, hogy a plafon alatt 10cm-nyi árnyékcsík van, de ez betudható a búrának is.
Számomra tökéletes. Eddig elemlámpával mentem a szoba másik végébe alkatrészt válogatni a 40-es izzónál.
Helló nekem csak annyi lenne a kérdésem hogy egy villogó led sebességét lehet e csökkenteni? mármint a villogást! A villogás mindegy mennyire lassulna csak lassuljon köszi
Milyen villogó led?
Ha van köze a lakásvilágításhoz, akkor bővebben fejtsd ki, ha nincs, akkor a megfelelő topicba tedd fel a kérdést.
Sziasztok!
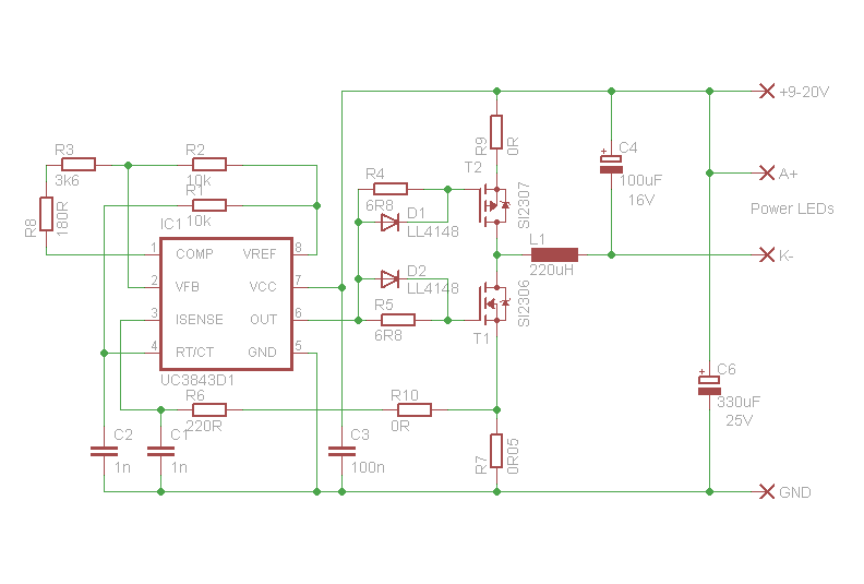
UC3843 IC-vel szeretnék LED meghajtót építeni. Ez elvileg egy "High Performance Current Mode Controllers" IC, amit off-line és DC-DC konverterekben alkalmaznak. Próbáltam már külföldi fórumokon keresgélni, de hiányosak a közzétett ábrák. Egy helyen találtam ezt, de gyanús a 0.05Ohm áramhatároló. Tud valaki segíteni?
Minő véletlen.
Tulajdonképpen ezt én terveztem felismerem az alkatrészekről, de nem ez az eredeti rajz, lemásolták ráadásul hibásan. D2 kapásból fordítva van, valamint nagyon fontos, hogy a tekercs értéke bofolyásolja a led áramát, mivel a söntös rész áramcsúcsokra szabályoz. Így kisebb tekercsnél kisebb áram nagyobb tekercsnél nagyobb lesz a led áramának középértéke. Annyi előnye van az áramkörnek hogy egyszerű és 3-4A-nél is még elég magas a hatásfoka. 0.05Ohm nem gyanús az annyi.
Köszi!
El tudod küldeni az eredeti rajzot? :yes:
Én ilyeneket használok.
1.2W 12V. Áramgenerátoros modulok. Egész jó fénye van,3 db lenyomja a 9W-os fénycsövet fényerőben.Bár nekem kicsit idegen a fénye...Udvarra,és műhelybe éjszakai világításnak tökéletes.20V-ot is kibírja,véletlenül megtapasztaltam... |
Bejelentkezés
Hirdetés |




. De természetesen nem nehéz csinálni ilyesmit. Disszipatív áramgenerátort lehet építeni műveletierősítővel, s ennek referenciáját tologatva a kimeneti áramerősség is változhat. Ha hálózati üzem ésvagy nagyáramú LED-ek, akkor kapcsolóüzem ajánlható, ehhez az 555-ös IC a legpraktikusabb, ebből kell építeni egy PWM áramgenerátort. Ebből Skori oldalán találsz készterméket is. 







