Fórum témák
» Több friss téma |
Mielőtt kérdezel, a következő két dolgot ellenőrizd!
I. A helyes tápfeszültségek megléte.
II. A kimeneten van-e egyenfeszültség.
Élesztés.
Sziasztok!
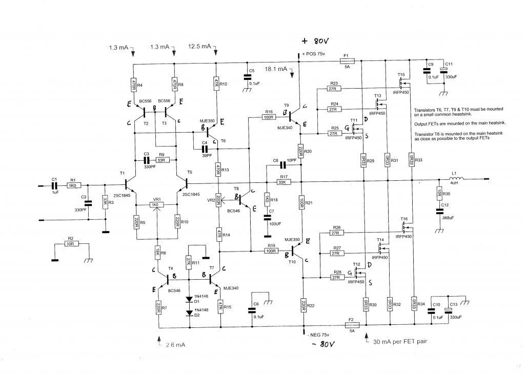
A csatolt erősítővel kapcsolatosan szeretnék segítséget kérni ha lehetséges lenne! Sajnos nem találtam ehhez a kapcsoláshoz normális nyákrajzot (ha valaki tud szívesen fogadom) szoktam tervezgetni nyákrajzot és már terveztem erősítőt is persze mindig kikértem a tanácsokat... most így így szeretném... Lenne a kapcsolás elején két föld jel egyik azt hiszem a jel föld a másik a sima?! és egy 10r ellenállással van elválasztva és a kapcsolási rajzban is 2 föld van szeretném megkérdezni a nyáktervezésnél ezt hogy kivitelezem? A másik kérdésem a kapcsolási rajzban a T 11,13,15 ezeken van egy wattos ellenállás pontosabban a tranyó és a kimenet között de alul a T 12,14,16 nál meg a tranyó és a negatív tápfesz között van a wattos ellenállás ez miért van és nem tehetném én ugyan úgy a kimenet és a tranyó közé? mint ahogy felül van? Köszönöm a segítséget!
Figyelmen kívül hagysz egy fontos tényt az ellenállásokkal kapcsolatban. Ez a kapcsolós csupa "egyforma" polaritású FET-ből áll, és nem párokból. A pároknál van az a megoldás, amit te akarsz, de itt nem erről van szó, tehát nem rakhatod át őket. De miért is tennéd, mikor ennek a tervezés szempontjából semmi jelentősége sincs.
A jó nyáktervhez a műszaki rálátáson túlmutatva, nagy rutin és némi kis érzék is kell. Sok sikert kívánok hozzá.
Köszönöm szépen a gyors választ!
Szeretném még megkérdezni a földelésesl feltett kérdésemre tudnál még tanácsot adni hogyan kivitelezem ezt a kis bökkenőt? Köszönettel Laci
Szia! A "tele" jelölésű földre a bejövő jelkábel testét (árnyékolását), a vonalkázottra a tápegység 0V-t (csillagpont) kösd be. Erre jó példa Sixtek munkája: Bővebben: Link A nyákrajzon láthatod a 10 ohm elhelyezését, és egyben jó minta a többi alkatrész elrendezésre is.
Sziasztok!
Van nekem egy tranyós erősítőm ( quad 405) Az a problémám, hogy kb 350mV bemeneti jelerősség fölött torzít és több mint 50W, ezt viszont nem bírja a hangszóró, max 50W kellene nekem. Hogy tudnám megoldani, hogy max 350mV tudjon bejutni a végfokba? Előre is köszi a válaszokat
Hello
Köszönöm szépen a segítségedet nagyon nagyon jól jött! végülis akkor az egyforma jelölésű földet öszekötöm a kapcsrajzon és közéje meg beteszem a 10r ellenállást meg azt a 2 db diodát is? mert ugye az én kapcsolási rajzomon olyanok nincsenek vagy nem árt ha van? Köszi Laci
Szia! Csökkentsd a tápfeszültséget, vagy használj limitert. Amelyik szimpatikusabb, arról szívesen küldök segédanyagot.
A diódát nem tartom annyira fontosnak. A két rajz jobban hasonlít - még annál is - mint amire emlékeztem. A differenciál erősítő mellé csak a két tranyóból álló áramtükröt kell beszorítanod. Mint Alkotó is írta: a végfetek source ellenállását (wattos) nem lehet áthelyezni, mert fontos helyi visszacsatolást végeznek.
a limiter mit limitál? ha a bemenő jelet, akkor az nekem nagyon tetszene, de ugye nem változtat a hangján?
Hát reloop és Alkotó nagyon szépen köszönöm a segítségeteket! Ha érdekel titeket mi lett a nyákrajzból szívesen felteszem majd..
Még egyszer köszönöm szépen! Üdv Laci
Köszönöm szépen a nyákrajzot! Ezzel az a bajom hogy nem a panel szélén helyezkedik el a tranyók! De tényleg nagyon szépen köszönöm!
Szia
Egy tutira működő, jó limiter rajzra én is vevő lennék. Köszi.
Akkor kukkold meg ezeket.
Power Limiter. Az LDR sem elérhetetlen FDH-n keresztül. NSL-32SR3
Basszus ezeket meg nem tudom megnyitni:S grr
Jó rajz, közben én is nézelődtem google-al, és találtam ezt. Mi a véleményed erről?
Nem értem?
Sikerült megnyitni tényleg nagyon rendes vagy de itt meg nincs beültetési rajz
vagy ne válogasak..... szerintem majd megtervezem.... De tényleg köszönöm!
Szerintem működésképtelen, még a kommentekben jelzett P-s tranzisztorral is. Fetes limitert csak gyors beavatkozási igény esetén ajánlanék. A fet kapacitása lehet zavaró is. Sok a bíbelődés a vezérlő jel előállításával. A linkelt optocsatoló - más esetekben oly zavaró - lassúsága itt kimondott előny.
Ez a silonex honlapjáról van ,megcsináltam a kapcsolást ,nagyon jó.
Az is van csak más a fett tokozás de remélem boldogulsz vele.
Fel tehetnéd a nyákot és a beültetést előre is köszi.
Ez van,se értékmegadás,se pozició számok.Megrendelésre csináltam,egy kis PA széles sávú védelmét kell ellátnia ezért bővítenem kellett a be-ki meneteket szimmetrikusra,valamint szórakozni kellett a támadási és elengedési idővel,a széles sáv miatt.
Sziasztok! egy NE078-as szériáju erősitőt szeretnék épiteni,de sajnos nemtudom a pontos nyákméretet.Ha tudna valaki segiteni,nagyon megköszönném.Üdv:
Sziasztok!
Lenne egy kérdésem tekertem egy trafot egy erősítő számára és valamit elszámoltam és az egyik oldal(szimetrikus táp) 1,5 voltal több ez maradhat igy vagy kizárt dolog kezdhetem elülről?
Tekerj le belőle pár menetet és kész, maradni nem maradhat úgy.
Hali. Szólni fog ugyan,de a szimmetrikus működés csak úgy fog teljesülni ha egyformák, máskülönben hiába való lesz a párbaválogatás is, mert a magasabb tápfeszültséghez tartozó félperiódikus erősítésed nagyobb lesz.
Ez inkább csak a maximális kivezérlésnél jelentkezik problémaként, amugy nem gond.
|
Bejelentkezés
Hirdetés |




vagy ne válogasak..... 

