Fórum témák
» Több friss téma |
Fórum » Labortápegység készítése
Ha jol értem a puffer fesznek kb 60%-kal nagyobbnak kell lennie mint a kimenet?
Ha kétutas egyenirányítás után puffereled, akkor 1.41421 szerese lesz a puffer feszültség.
Javítsatok ki ha tévedek.
Ok... akkor a puffer jó.
2,5 amper/mm^2-tel kell számolni kb. Nem kell rövidzárral terhelni... ráteszel egy 12 volt 40....45 wattos izzót ( vagy több darabból ) 12 volt kimenőfesz állásban, minimális áramkorláttal. Soros digit oké. Ez úgyis enne kb 3,5 ampert; aztán feltekered gyorsan a potit 2 amperig és kész ( közben a kimenő leesik, az ne zavarjon...), égőt leveszed, kimenő visszaáll 12 voltra.
Szia !
Lehet rosszul értem (ma előfordulhat) Két poti van egy trimmer és egy szabályzó. Tehát a trimmert teszi minimum áramkorlátra, de az áramkorlát szabályzópotit azt maximumra, és terheklés mellett a trimmert állítja be úgy, hogy a kimenő fesz 2A -nél essen vissza. Ezután már bármekkora terhelést adhat neki, mert a szabályzóval nem tud 2A főlé szabályozni. Üdv!
OK... a rajz nem az enyém, hanem RT-s... csak belepofáztam, de jól látod a beállítás menetét.
Mindig értelemszerűen.
Szia !
Csak azért kérdeztem mert ma egy kicsit szkeptikus vagyok már magammal szemben, mióta egy másik topickban a frekit alaposan elszámoltam ![]()
sziasztok!
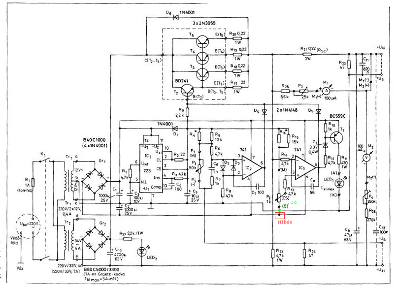
A múltkor kérdeztem a véleményetek a Rádiótechnika tápegységéről. az akkori igényeimet bőven kielégítette,(0-35V;5A) de azóta változtak a dolgok az lenne a kérdésem szerintetek mely alkatrészek értékét kéne megváltoztatni,hogy 10A-os lehessen?? vagy tudtok adni egy már megépített és bevált 0-35V 10A-os tápot?(stabilizált,10A túláramvédett) lécci segítsetek!! előre is Köszi!!!
már eddig is kérdeztem de úgylátom mindenki elment nyaralni!
741 IC szerintetek elbír 10 A? neten kerestem de nem láttam ami ilyen jellegű információt tartalmazna! csatolom a rajzom! vagy: az lenne a kérdésem szerintetek mely alkatrészek értékét kéne megváltoztatni,hogy 10A-os lehessen??vagy tudtok adni egy már megépített és bevált 0-35V 10A-os tápot?(stabilizált,10A túláramvédett)
A 741-nek köze nincs hozzá, az csak vezérli a teljesítmény tranyókat. Neki oly mindegy hogy azokon 1,2,5,10A folyik.
Sziasztok!!lenne egy kérdésem.Szünetmentes táp-nak a trafója,amiböl,32V AC jön ki,az jó,a PCB-féle táphoz?
Szia !
Az kicsit sok lesz. 35V max puffer feszültségig ideális. Üdv!
de egyenirányítva,csak 16v jön ki,meg van még mellette,amin,16AC jön ki.
szia !
32V AC-ból hogyan lesz 16V ? Milyen tarfó ez, 2x16V AC ? Üdv!
igen,azt hiszem az.mert a három vezeték,ami vastagabb,ha a középsőtöl mérem,a két szélsőhöz,akkor 16V,ha a két szélsőt,akkor 32V.
Aha, gondoltam hogy igy lesz.
Az a baj csak, hogy 16V kevés, a 32V AC meg egyenirányitás után kicsit sok lesz. Üdv!
jön le 3 vezeték,piros,sárga,és fehér.a piros-fehéren 16AC,a piros-sárgán,ugyanaz.A sárga-fehéren,meg 32AC.
Hellow
Nem tud valaki mutatni egy egyszerű labortáp kapcsrajzot? Nem kéne nagy feszültség kb 12 V
látogasd meg a Labortápegység építése című topikot nagyon sok kapcsolás van ott, én is építettem egyet, épp tegnap lettem készen vele
0-32V 0-3A szabályzás. nem túl egyszerű, de nagyon megbízható.üdv kocsgab
A jövő zenéje, de azért kösz
![]() (Még elég kezdő vok)
hi
tudna valaki nekem adni egy nagyon egyszerű kapcsolási rajzot labortáphoz ami kb 30-30volt és úgy 3-5Amper? ja és nyák rajz is jó lenne mert még nagyon kezdő vagyok köszi
Szia !
Idézet: „kb 30-30volt” Ezt most hogy értsük ? Üdv!
ja 30-32volt
és tudnál valami egyszerű kapcsolási rajzot hozzá panelrajzal eggyütt?
Tehát 30 V-tól 32 V-ig akarod szabályozni?
Vagy legfeljebb 30-32 V-ig akarod a szabályozást? Fogalmazz egyértelműen, mert mint tudod: Néma gyereknek az anyja se látja a fától az erdőt... :hehe: |
Bejelentkezés
Hirdetés |





privi?



:hehe: 




