Fórum témák
» Több friss téma |
Fórum » Analóg (mutatós) órához LED-es kiegészítés
Témaindító: pcroland, idő: Dec 1, 2011
Témakörök:
Hello! Egy analóg órához szeretnék egy LED-es kiegészítést. Kéne egy áramkör, 12 LED-del, amik balról-jobbra bekapcsolnak, mint egy LED-es fordulatszám mérőn, de nekem úgy kéne, hogy óránként egy. Csak PIC-el tudnám megcsinálni. Köszönöm előre is
![]() (Ha esetleg lenne ilyen, vagy ehhez hasonló téma, akkor elnézést és töröljétek)
Szia!
Kell neked egy 1 órás időzítő kapcsolás. Vannak itt az oldalon is megoldások erre (555+számláló IC). Így ha elég nagy szerencséd van akkor nem lesznek nagy késések. Ezután jöhet megint két számláló IC mint pl a 4017. Működőképesnek működőképes de meg nem mondom mennyi lesz pl. az eltolódás 1 hét után. u.i: Igaz ez önműködően is elfutna az órád segítsége nélkül. Hanem a perc mutatót kell felhasználd valahogy és majd ez fogja a 4017-es számlálót léptető paranccsal ellátni.
Idézet: „Csak PIC-el tudnám megcsinálni.” Most jutott el ez az agyamig. Bocsánat, hogy mellé csépeltem. PIC szerintem önmagában pontosabb lehet még az órádnál is. Nem vagyok jártas még nagyon uC terén de az biztos, hogy valamelyik topikban találsz órát megírva. Valamilyen dekóderrel még a portok felhasználásán is csökkenthetsz.
Köszi! Kéne hozzá program és kapcsrajz is. Szerintem 1 PIC külső kvarcal elég pontos. Még az sem kéne, hogy állítani tudjam. Úgy is jó lenne, ha pontosan éjfélkor vagy délben kéne bekacsolnom. Havi +-5 perc megengedhető.
Mivel mint írtam, hogy egyelőre elég gyerekcipőben járok uC terén ezért megint csak azt tudom mondani, hogy nézz át inkább ezzel egy PIC-es topikba. A nyelv mindegy? Egész program kell neked vagy értesz valamicskát te is a dolgokhoz. Csak azért kérdezem mert láttam már óra programokat megírva itt csak át kellene kicsit írni a te kívánságot teljesítéséhez. Nagyon primitív programra van szükséged az biztos de mivel én is totyogok e téren ezért nem akarom megokoskodni a dolgokat. PIC-et már kiválasztottad amúgy?
Készíts egy egyszerű 12-es számlálót és egy optokapuval léptesd ahol a fénysugarat nagymutató hegye szakítja meg .
Így az órád szabná meg a pontosságot , nem lenne késés sietés a ledkijelzésben
De ha netán a pices verzió mellett döntesz ,annak a fejlesztésében is tudok segíteni .Nekem most van fejlesztés alatt egy óraprogramom a nullás verzió 1sec sietést produkált
egy nap alatt 4Mhz -s kvarccal
Most tesztelem a kapcsolásod. PIC16F886+20MHz kavics. A ledes kimenetek 1-től 12-ig: A0,A1...A7 és C0,C1,C2,C3. A másodperc villogását visszajelző led a B0 kimeneten van. A hexet hamarosan csatolom.
Ez jobb mint akartam. Nagyon szépen köszönöm. Az órát is én készítem, kivéve az óra szerkezetet. Karácsonyi ajándék lesz. Kaqkk: a te ötleted is nagyon jó, erre gondoltam én is, de fotodiódával és nappali fénnyel és elvetettem az ötletet, de optokapuval menne, viszont több alkatrész kéne
Na itt van. Teszteld és írj vissza. 12:00:00 -val indul a táp ráadásakor. Az összes led világít.
Köszönöm! Csak táp, kvarc (kondikkal) és a LED-ek ellenállásokkal kellenek és kész is? Ha nem, akkor lehet, hogy kapcsrajz is kell.
Amúgy hol tudom elfogadni megoldásnak?
Várj. Elszúrtam. A kavics helyére is ledet raktam. Még egyszer át kell írnom.
Rakj bele még 1 kapcsoló bemenetet amivel nem kell pont délben bekapcsolni hanem az órát lehet léptetni legalább vele.
Nincs rá szükség, mert perc kijelző nincs, ígyis-úgyis egész órakor kell állítani/bekapcsolni. Jó ez nekem így. Inkább egy kapcsolási rajz kéne hozzá
Nagyon pofátlan lennék ha elkérném a forráskódot? Csak azért kérdem mert tudom te is CCS-et használsz és szeretnék tanulni belőle. Na meg persze a te programjaidat láttam át eddig mindig legjobban. Persze ha nem osztod meg nem haragszom meg és remélem te se.
u.i: Majd remélem egyszer még folytatod a C kurzusod az oldaladon :yes:
Attól hogy tesz bele még 1 kapcsolót opcionálisan nem jelenti azt hogy ki is kell vezetni de célszerűbb lesz a kütyü, mivel lehet többen is megépítik és nem mindenki fog ráérni délben mint te.
Nem tudom milyen óra szerkezet lesz benne, még nincs meg, de nem szeretném szétszedni az elektromágnesét.
Na, átírtam.
Tehát a kimenetek 1-től 12-ig sorban: B0,B1...B7 és C0,C1,C2,C3 A mp-ként villogó led az A1 lábon van.
Én sem délben, én éjfélkor fogom bekapcsolni
Nekem nem kell, Vicsys mesterrel beszéld meg, hogy tesz-e.
Egyszerűbb ,ha ébresztős órát vesz ,ennek van egy kimenete ,ami minden 12 órában ad egy rövidzárat. Ehhez simán lehet szinkronizálni a PIC-es órát.(csak kell csinálni egy ilyen bemenetet is.)
Nem jó. A 3-as lába a mp. kimenet. (A 2-es láb amolyan diagnosztizálási kimenet.) A 100 ohm -os előtét ellenállást egy picit alacsonynak találom. Ne menj le 180 ohm alá. Az ideális a 270...330 ohm lenne. A PIC táplábai mellől ne felejtsd a 100nF-os kondit!
Minek bonyolítani a beállítást... Egy lábra mehetne egy DCF77 modul.. Vagy az Rx és Tx lábakra egy-egy egyszerű szintillesztő és máris lehet a PC -ről állítani az időt..
Csatoltam a beállítós változatot. Egy kicsit spagetti design lett. A kapcsoló egy 10k-os felhúzóval az A2-re került.
Köszi! Csinálok hozzá egy nyáktervet, aztán felteszem. Ha nyomok egyet a gombon, mondjuk 15 óra, 26 perckor, akkor 16 óra, 26 percre vált vagy 16 órára?
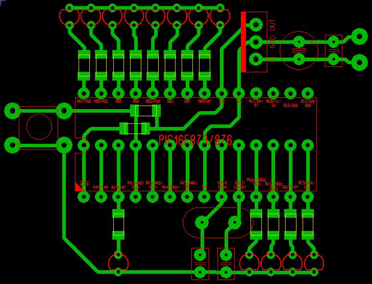
Na kész a nyákterv. Valaki ellenőrizné, hogy kell-e még bele valami és, hogy jól vannak-e bekötve a dolgok?
Bocs, GND-k lemaradtak
Szerintem elméretezted a PIC-et.
|
Bejelentkezés
Hirdetés |





Nekem nem kell, Vicsys mesterrel
beszéld meg, hogy tesz-e.








