Fórum témák
» Több friss téma |
Fórum » LED mátrixos kijelző
Témaindító: Satterhand, idő: Aug 20, 2005
Témakörök:
Sziasztok.
Remélem jár még ide valaki. Olyan gondom van, hogy készítettem egy led-mátrixos kijelzőt, de bizonyos led-eknél "áthallások" vannak. Amikor áramot adok a mártix 1-1 koordinátájára, több lednél másik is világít. Van ahol több is világít halványan, van ahol csak 1. A nyák képét teszem ide, mert biztos nem a rajz a hibás. (remélem). A led-ek duo (piros-zöld) ledek, és mind egyformán van bekötve. Egy ágon csak piros, vagy csak zöld fele van. Hol keressem a gondot?
Üdv!
Ez akkor is előfordul, ha kézzel kapcsolsz be egy-egy LED-et? Vagy, már programban kapcsolgatod őket? Az első lehetőségnél a nyákkal, vagy a meghajtó áramkörrel lesz valami gubanc, a másodiknál a program időzítéseivel lesz gond.
Szerintem az összes ellenállás rövidzárral helyetesítendő,ezután vagy a sor ,vagy az oszlop jelekbe beiktatni egy, egy ellenállást.Így szerintem 12V ról járatva az egyes ledek annyira igénybe vannak véve záróirányba, hogy már átvezetnek. Ebből keletkezik az áthallás.(Gondolom 4-5V ról jó) .
Szia!
Tedd fel a mátrixot vezérlő programrészletet is.
Egyelőre nincs se program, se vezérlő elektronika. Ezért csak ezt tettem ide. A beültetést próbáltam volna ki, és tápegységről tettem rá kézzel 5V-ot.
Nem elég csak két helyen rácsatlakoztatni a mátrixra a tápot, a többi sor és oszlop meghajtó vezetéket a földre kell kötni....
Miért is... ? A legtöbb mátrix vezérlésben csak sor oszlop tranzisztor van.Nem szokták ellen ütemben meghajtani a kimeneteket.... (bár lehet segít rajta ,de nagyon megbonyolítja. )
Mellékesen a 7 lábból kettő van ,egyik sor a másik oszlop jel.Nem igazán szerencsés egy számmal jelölni ,mivel nem összeköthetők.
Köszi, úgy rendben működik.
Proba: egyébként mind a 8 láb kétszer van jelölve, de az egyik a "C" csoportban, a másik meg a "D"-ben. Semmilyen kalamajkát nem okoz.
Ekkor valamelyik led, esetleg több is lehet) hibás, esetleg átvezetés van alatta, alattuk... Annál a meghajtó vezeték(ek)nél a led -en vagy alatta, a led lezárt állapota ellenáre. áram tud folyni tud, ami lehetővé teszi, hogy másik ágakon levő led -ek is világítsanak. Egyenként meg kellene szüntetni a földre kötéseket, ekkor elárulja magát a hibás vezeték - a nem kívánt led -ek kivilágosodnak...
Úgy néztem ,a ledek letörési feszültsége 5V köröli (bár ide még kicsi áramot adnak meg) ,de szerintem ez lehet a gond.Ha az ellenállásikat kiiktatná ,és oszloponként vagy soronként egyet rakna ,rögvest megszűnne a ledek záróirányba vett igénybevétele.
Azt hittem, az jót jelent, és nem is kerestem tovább a bibit. Egyelőre félre tettem a panelt, és nekiálltam a vezérlő összerakásának. Ha azzal együtt sem jó, akkor majd nekiállok búvárkodni vele. A panelt átnéztem nagyítóval, nem találtam rövidzárat. Ez az ellenállás kérdés egy kicsit összezavarodott bennem. Régebben azt írta itt nekem valaki, hogy nem szabad 1 ellenállásra egész sor ledet rakni, most meg az a baj, hogy mindnek van?
Természetesen minden ledhez egy ellenállás kell.De a mátrix általában arról szól ,hogy van egy oszlop kijelölő vezetéked ,miután ez megtörtént a sorokra teszed az adatokat .Ekkor a sor áramkörébe épített ellenállás csak 1 leddel kapcsolódik sorba.Tehát igaz amit hallottál 1 led 1 ellenállás.(mivel a többi lednek "szabadon" lóg a másik vége) .A következő ütemben másik oszlop lesz kijelölve ,annak az oszlopnak a ledjének lesz ugyan az az ellenállás a soros ellenállása.(tehát megint csak egy lednek). Csak arra kell figyelni ,hogy abba az oldalba kell az ellenállásokat beépíteni amelyik az adatot tartalmazza,nem abba amelyiket oszlopkijelölésnek használsz,mert azon egy időpillanatban több led árama is átfolyhat.
Csak át kellett nézni. Találtam is kettőt, ami rossz volt. Az egyik simán csak szakadt volt piros oldalon, a másiknak viszont áthúzott a piros fele. Ez okozta a galibát. Köszönöm a tanácsokat.
SZiasztok
A segitségeteket kérem szeretnék csinálni egy LEd matrix panelt ami nemcsak betűk kiirására képes hanem esetleg valami animaciora is .Anyi tapasztalatom nincs h tervezzek ezert ha valaki tudna javasolni egy bekotest vagy elkuldene nekem azt megkoszonem.
Elég tágan értelmezhető a kérdésed.
Tulajdonképpen bármelyik képes animációt megjeleníteni, mert azt a vezérlés csinálja. Tudni kellene tehát, hogy milyen méretű, és mekkora felbontásúra gondoltál.
Sziasztok!
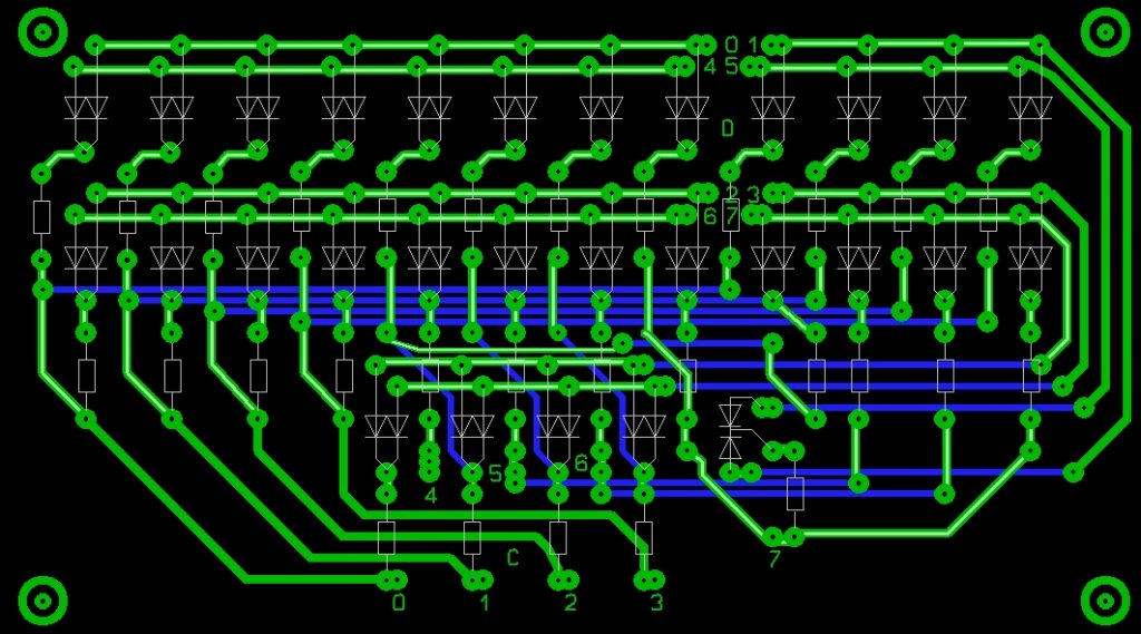
Én egy félig működő led-mátrix miatt kérném a segítségeteket! Maga a mátrix része 4 modulból áll, és mindegyik modulban 8x8 led van. A sorokat SN74LV373AT-val hajtom meg, olyan módon, hogy minden modulhoz tartozik egy ilyen latch, és egyszerre egy oszlopot írok a latch-be, majd ugrok a következő modulra és így tovább. Amikor mind a 4 latch be van állítva akkor a megfelelő oszlopokat (0.-8.-16.-24.) felvillantom egy időre majd kikapcsolom. Lépek a következő oszlopokra (1.-9.-17.-25.) a latch-ek beállításával, majd ismét felvillantás. A gond azzal van, hogy olyan mintha a latch-ek engedélyező bemenete nem működne rendesen valamiért. Van olyan rész a mátrixban, ami "szétcsúszik", nem úgy megy mint ahogy kellene... Vannak kivehető részek, de van olyan rész is ami nem jó. Az érdekes az, hogy ha az engedélyező bemenetekkel nem foglalkozok, tehát a PIC-en 1be állítom mindet, akkor jól működik minden... vagyis minden modulon ugyanaz lesz látható, de az tényleg az aminek lennie is kell rajta. A vezérlést egy PIC16F874 végzi, képeket mellékelek. Sajnos a nyák-okat gyorsan kellett megcsinálnom ezért a szépítgetésére nem nagyon jutott időm. Lenne valakinek ötlete, hogy mi okozhatja ezt a jelenséget? Elkövettem valami tervezési hibát? Köszönöm a segítséget!
Mellékelem még a nyákterveket is!
Ahogy elnézem az engedélyező bitek a D portban vannak.Lehet csak elfelejtetted kikapcsolni az alternatív funkcióját.
Szia!
A lay -okat nem tudtam megnézni, de egy valamit nagyon hiányolok a panelekről: a táp és a föld közül a kerámia zavarszűrő kondenzátorokat. SMD kivitelben még pótolni lehet. Egy - egy 100nF a pic két oldalán található táp és föld kivezetések közé, a feszültség stabilizátor kimenetére, es minden 74LV373 táp és föld lába közé egy -egy darab. A meghajtó panel táp és föld vezetékére, a betáplálási ponthoz egy 100µF /16V elektrolit kondenzátor is kellene. A PORTD Paralell Slave Port funkciója alapértelmezésben ki van kapcsolva, a PORTD kivezetéseknek más alternatív funkciójuk nincs.
Az engedélyező bitek a C4-C7 porton vannak, a vízszintes sorokat a D port vezérli, illetve az oszlopokat pedig az A0-A3 és B0-B3 bitek. Tudomásom szerint semmilyen más funkciójuk nincs bekapcsolva.
Köszönöm! Erre már én is gondoltam, este szerintem meg is nézem, hogy úgy mit produkál.
Kipróbáltam a kondik behelyezése után is, sajnos nem változott a helyzet...
Furának tartom azt a dolgot, amit már említettem is. Ha egyszerre vezérlem az összes modult, akkor tökéletesen megy, mindegyiken ugyanaz van, és pontosan olyan amilyennek lennie kell. Viszont akkor, ha minden modulnál az oszlopokat külön-külön próbálom beírni a latch-ekbe, akkor már szétcsúszik az egész.
Sziasztok, tudom rengeteg téma van ledekkel kapcsolatosan, de hasonlót nem találtam.
Szóval szert tettem pár darab led modulra, olyan amik ledfalakban vannak. pontosan ezt a típust netten nem találtam meg de hasonló ehhez: Bővebben: Link annyi különbséggel hogy ami nekem van az 256*128 mm, 2RGB, tehát 2 piros led/pixel. egy modulon 16x8*4 led van. Led driver IC: MBI5042GF és egy NXP HC245 van rajta, utóbbi (buffer ic?) Ehhez szeretnék egy vezérlőt építeni. Nem kell sok mindent tudjon ( különböző színek világítsanak, esetleg betük kiírása stb.) Minden féle segítség jól jön, pl. arduinóval lehet vezérelni mondjuk 5 db ilyen modult? vagy mit kéne hozza építeni, minden ötletet szívesen olvasok ![]() Köszöntem
Szia!
A MBI5042 adatlapja. A kontrollerrel SPI felülettel kommunikál, és a PWM modulációhoz egy másik órajel is kell neki. Több darab vezérlésénél több SPI csatorna (gyors, párhuzamos vezérlés) vagy egyszerűen egy SPI csatornára láncba lehet fűzni őket (lassabb vezérlés).
Sziasztok!
Nem szerettem volna új témát nyitni, de nem találtam sehol megoldást a problémámra... A problémám a következő: Szeretnék ajándékba készíteni egy egyszerű mátrix kijelzőn futó szöveget, melyhez a biteket egy Epromba égetném be. Az Epromot egy rövidített ciklusú szinkron számlánc hajtaná. Az órajelet megkapná egy másik számlánc is, ami a közös anódú ledeket helyezné földre... A papíron megtervezett kapcsolást feltöltöttem. A gondom a következő. Nem tudom közvetlenül a ledekre csatolni az epromot. Többen ajánlották, hogy tranzisztorokkal oldjam meg, de valahol olvastam, hogy van rá IC is... Valami "bus driver" elnevezésű... Már végigkutattam az összes leírást a fórumban, de nem találtam olyat, amire nekem lenne szükségem. A "bus drivert" a kapcsolásomhoz is felvittem. Tudnátok segíteni nekem? Mindenkinek előre is nagyon köszönöm.
Tudom ajánlani a 4060 Ic-t és a 4017 ic-t.
az eprom cmos szintekkel is működik.Meghajtónak szerintem az oszlopok oldalán is ,meg az eprom oldalán is egy egy tranzisztor a legegyszerűbb +egy egy ellenállás.Ha nem akkor a föld felé az ULN2802 / ULN2003 tranzisztormező,de a táp fele nem jut eszembe a tranzisztoron kívül semmi.Ami még egyszerűsíti a dolgod ,ha az epromba invertálva írod az adatokat,akkor nem kell oda vissza forgatni.(ha a ledek tápját nem 5V ra tervezed akkor ez tárgytalan)Az URBÁN elektronikának volt igaz 8*8 mátrixra megoldása,de ha azt tovább gondolod hosszabb is építhető.
Üdv Mindenkinek!
Megépítettem ezt a kapcsolást (a jobb oldalon található) de sajnos nem jól működik. A kijelző ez a típus. Úgy kötöttem be, hogy ha a felirat (LM-88G23-CC) felém néz akkor a lábkiosztás - mint az IC-knél - bal alsó az egyes láb.( a képen bejelöltem) Ezen a videón látszik, hogy nagyon halványan világít és össze-vissza villognak a ledek. Csak teljes sötétben látszanak. A proton basic programot hibátlanul fordította hex-be a fordító de nem tudom, hogy jó-e a program. Szeretném a segítségeteket kérni.
Üdv!
Valószínű, hogy közös anódos kijelző kell neked, mert olyan mintha a záróirányú feszültség hatására nyitna ki a led és ezért világít halványan. Az is lehet, hogy a programot is át kell írni úgy, hogy a 74LS595 kimenetén inverz legyen az adat. Vagy a jelenlegi felállásban a 4017 kimeneteit kell invertálni.
Kösz a választ. Az egész kapcsolás csak 6-7mA-t vesz fel. Záróirányú fesznél nagyobb lenne az áramfevétel-nem? Amúgy 4017 mondjuk Q5 kimeneten terheletlen 0.7v ot mérek. Ha Q5 kimenet helyett +5 voltot adok a kijelzőre az az oszlop teljes fénnyel világít.
Az adatlap szerint 10uA/led a záró irányú árama. Sajnos az adatlap nem írja a letörési feszültséget, de 5V-ról biztos, hogy elkezd világítani halványan fordított polaritással. Ezzel a kapcsolással az első baj, hogy csak szimuláció.
Először is tegyél 150Ohm-os ellenállásokat a 74LS595 és a kijelző közé. A 4017 és a kijelző közé pedig egy invertert kellene rakni mert úgy nézem, hogy akkor világít a szimuláción a led, ha ott magas szint van. Ha a Q5-re pozitív feszültséget kapcsolsz és világít az egész sor, akkor fordítva van bekötve a kijelző. Keresd meg a katódokat és azt a felét kösd a 4017 felé. |
Bejelentkezés
Hirdetés |



















