Fórum témák
» Több friss téma |
Fórum » Infrakapu KTIR0611S sel
Sziasztok.
vettem egy KTIR0611S infrakaput. Egy egyszerű kapcs rajzot keresnék hozzá egy relét vezérelne. Más. Kérdésem: ha ezt az infrakaput szétfűrészelném, s széjjeltolnám, 10-15 cm-re is működne?
kösz ezt én is megtaláltam. konkrét kapcsolási rajzot keresek!
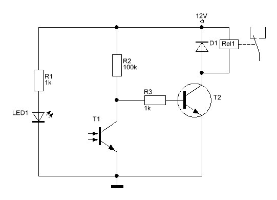
Bővebben: Link
Ennél többet ne várj mert nem tudjuk milyen relét szeretnél és hogy vezérelni..
láttam én ezt a rajzot, de ennél egyszerűbb rajz nincs? nem akarok sokat vacakolni vele
egyébként egy kis relét (max 12 volt) akarok vele működtetni. 10-15 cm-re egymástól működne?
köszi. kis (max 12 V-os) relét akarok vele működtetni
Ennél egyszerűbbet nem lehet kihozni belőle, de azért nézesd át mással is .
Köszi szépen!! A tranzisztor milyen legyen? gondolom a dióda 1n...
Szia! A kapcsolásodat ma kipróbáltam MŰKÖDIK!!!!!
Köszi a segítséget! Most abban kérem a segítséged, hogy az említett KTIR0611S infrakaput szétfűrészeltem, hátha nagyobb távolságról is működik. Sajna csak kb. 5 cm ez a távolság. Mi lenne a megoldás, ha 10-15 cm távolságban akarnék ilyen infrakaput működtetni? mit vegyek? van ennél "erősebb infrakapu?
Szia. A led áramával lehet játszani kiszámolni, hogy mekkora ellenállás lenne az ideális neki az is pár centit jelentene, a vevő részt is lehetne optimalizálni az is pár centi de lehet jobban járnál egy erősebb infra leddel aminek nagyon kicsi a szórása, esetleg lencsével is lehet játszani a fénysugár koncentrálásával.
Cseréld ki az 1k-s ellenállást 560ohm-ra akkor 12V-on 20mA folyik majd rajta, elvileg ez az ideális neki.
távolság jobb lett? mellesleg ha az 1k-t párhuzamosan kötöd az 500-assal akkor kevesebb lesz mint 500, kb 333 ohm
600 ohmot kötöttem be. azzal nagyon jó.
Más. tudnál segíteni még egy problémámban? Csináltam a gyereknek egy közlekedési lámpát. Azt szeretném, ha piros a lámpa, akkor az még plusz funkciókat oldjon még meg egy relével. A lámpa 3,5 mm-es LED-del van csinálva, arra 2 Volt megy és 20 mA. Ezzel hogyan tudnék még mást is vezérelni, hogy a LED is világítson?
Szia, elvileg ugyanezzel a kapcsolással az is menni fog csak az 1k-s ellenállást vedd kisebbre a tranyó bázisa előtt és azt kösd a led + lábára.
Lerajzolnád nekem ha szépen megkérnélek? de nem akarok optokapus megoldást.
Köszi, de nem értem a "vezérlőjel" kifejezést. egy rajzot mellékelek, hogy hová gondoltam a szerkenyűt
Értem.. De a led miről kapja azt a 2 voltot ? Nincs semmi előtte? DE ha az 1k-s ellenállást kicseréled 100 ohm-ra akkor az lehet elég alapból is a tranyónak és egyből mehet a ledre
húúú az egy kapcsolás ilyen kínai közlekedési lámpa lenne. ilyen noname IC hajtja meg ezeket, sok felismerhetetlen alkatrésszel.
abban van 3 LED. a piros 3,5 mm-es LEDre menő feszültséget mértem meg (2 volt). Előtte nincs ellenállás, egyből az ic ből megy rá a fesz. Ebben nem tudok segíteni
Na most a 12 Volt nem fog "rámenni " a LEDre? nem akarom, hogy az eredeti kapcsolás kipurcanjon
Nem fog rámenni, ha a tranyód behal akkor meg ott az ellenállás és a relé ellenállása is. Bár ha a tranyó behal akkor inkább CE rövidzár lesz és akkor a reléd állandóan be lesz húzva, de a lednek semmi baja nem lesz.
MŰKÖDIK!! Ismét köszi! nagy vagy barátom!
Lenne egy plusz bagatell kérdésem. Van a fiamnak egy 3 volttal működő autója. SMD ledeket szereltem bele. Előre két fehér párhuzamosan, hátra két piros szintén párhuzamos bekötéssel. Ha külön-külön bekötöm őket szuperül működnek, de ha egyszerre AKKOR CSAK a piros. De miért? Mit csináljak, hogy mindkettő világítson?
Szia! A piros led kb 2 volton nyit a Fehér meg 3 körül, az áram meg arra folyin amerre könnyebb tehát a piros felé ezért csak az fog világítani.. a megoldás a piros ledek ágába rakj egy 27 ohm-os ellenállást a fehérébe pedig 10 ohm körülit. Elvileg így már jónak kell lennie..
Hello! sajna úgy adódott, hogy kaptam több 5 voltos relét, de nekem csak ilyen kapcsolási rajzom van. Hogyan módosítsam az értékeket, hogy 5 volttal működjön a kapcsolás?
|
Bejelentkezés
Hirdetés |




egyébként egy kis relét (max 12 volt) akarok vele működtetni. 10-15 cm-re egymástól működne? 










